HSPA1A Can Alleviate CFA-Induced Inflammatory Pain by Modulating Macrophages
Abstract
1. Introduction
2. Results
2.1. Effects of Different HSPA1A Doses on Inflammatory Pain Mouse Models
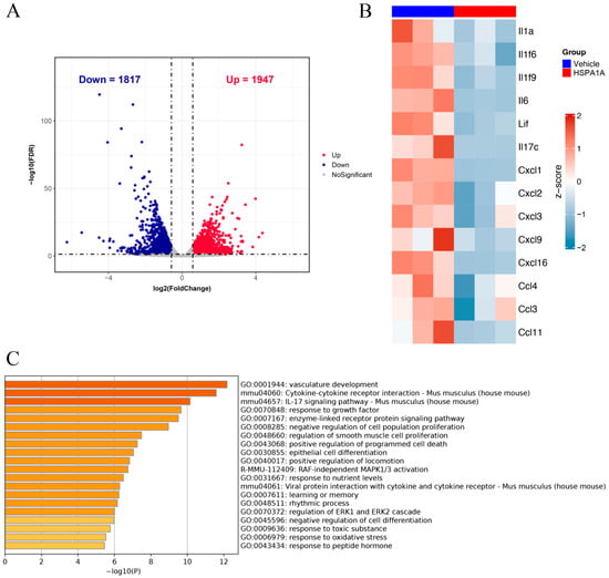
2.2. Transcriptomic RNA Analysis of HSPA1A-Induced Regulatory Changes
2.3. Impact of Different Immune Cells on HSPA1A-Mediated Analgesia
2.4. In Vitro Validation of HSPA1A Effects on Macrophage Polarization
2.5. Proteomic Profiling of DEPs and Enriched Pathways
3. Discussion
4. Materials and Methods
4.1. Synthesis of HSPA1A Proteins
4.2. Isolation and Culture of Bone Marrow-Derived Macrophages (BMDMs)
4.3. Induction and Treatment of M1 Macrophages
4.4. Establishment and Treatment of Inflammatory Pain Models
4.5. Quantitative PCR (qPCR)
4.6. Measurement of Mechanical Hypersensitivity
4.7. Analysis of Cell Bioenergetics
4.8. Flow Cytometry
4.9. Transcriptomic Sequencing and Analysis
4.10. Proteomic Sequencing and Analysis
4.11. Statistical Analysis
5. Conclusions
Author Contributions
Funding
Institutional Review Board Statement
Informed Consent Statement
Data Availability Statement
Conflicts of Interest
References
- Sekiguchi, F.; Tsubota, M.; Kawabata, A. Involvement of Voltage-Gated Calcium Channels in Inflammation and Inflammatory Pain. Biol. Pharm. Bull. 2018, 41, 1127–1134. [Google Scholar] [CrossRef]
- Ren, K.; Torres, R. Role of interleukin-1beta during pain and inflammation. Brain Res. Rev. 2009, 60, 57–64. [Google Scholar] [CrossRef]
- Chen, Q.; Heinricher, M.M. Plasticity in the Link between Pain-Transmitting and Pain-Modulating Systems in Acute and Persistent Inflammation. J. Neurosci. 2019, 39, 2065–2079. [Google Scholar] [CrossRef] [PubMed]
- Chen, G.; Zhang, Y.Q.; Qadri, Y.J.; Serhan, C.N.; Ji, R.R. Microglia in Pain: Detrimental and Protective Roles in Pathogenesis and Resolution of Pain. Neuron 2018, 100, 1292–1311. [Google Scholar] [CrossRef] [PubMed]
- Zhao, Y.F.; Yang, H.W.; Yang, T.S.; Xie, W.; Hu, Z.H. TNF-α—mediated peripheral and central inflammation are associated with increased incidence of PND in acute postoperative pain. BMC Anesthesiol. 2021, 21, 79. [Google Scholar] [CrossRef] [PubMed]
- Rudnik-Jansen, I.; Schrijver, K.; Woike, N.; Tellegen, A.; Versteeg, S.; Emans, P.; Mihov, G.; Thies, J.; Eijkelkamp, N.; Tryfonidou, M.; et al. Intra-articular injection of triamcinolone acetonide releasing biomaterial microspheres inhibits pain and inflammation in an acute arthritis model. Drug Deliv. 2019, 26, 226–236. [Google Scholar] [CrossRef]
- Lai, A.; Iliff, D.; Zaheer, K.; Gansau, J.; Laudier, D.M.; Zachariou, V.; Iatridis, J.C. Annulus Fibrosus Injury Induces Acute Neuroinflammation and Chronic Glial Response in Dorsal Root Ganglion and Spinal Cord-An In Vivo Rat Discogenic Pain Model. Int. J. Mol. Sci. 2024, 25, 1762. [Google Scholar] [CrossRef]
- Basbaum, A.I.; Bautista, D.M.; Scherrer, G.; Julius, D. Cellular and molecular mechanisms of pain. Cell 2009, 139, 267–284. [Google Scholar] [CrossRef]
- Tavares-Ferreira, D.; Shiers, S.; Ray, P.R.; Wangzhou, A.; Jeevakumar, V.; Sankaranarayanan, I.; Cervantes, A.M.; Reese, J.C.; Chamessian, A.; Copits, B.A.; et al. Spatial transcriptomics of dorsal root ganglia identifies molecular signatures of human nociceptors. Sci. Transl. Med. 2022, 14, eabj8186. [Google Scholar] [CrossRef]
- Hilger, D.; Masureel, M.; Kobilka, B.K. Structure and dynamics of GPCR signaling complexes. Nat. Struct. Mol. Biol. 2018, 25, 4–12. [Google Scholar] [CrossRef]
- Feng, F.; Bouma, E.M.; Hu, G.; Zhu, Y.; Yu, Y.; Smit, J.M.; Diamond, M.S.; Zhang, R. Colocalization of Chikungunya Virus with Its Receptor MXRA8 During Cell Attachment, Internalization, and Membrane Fusion. J. Virol. 2023, 97, e0155722. [Google Scholar] [CrossRef]
- Pinho-Ribeiro, F.A.; Verri WAJr Chiu, I.M. Nociceptor Sensory Neuron-Immune Interactions in Pain and Inflammation. Trends Immunol. 2017, 38, 5–19. [Google Scholar] [CrossRef]
- Raoof, R.; Willemen, H.L.D.M.; Eijkelkamp, N. Divergent roles of immune cells and their mediators in pain. Rheumatology 2018, 57, 429–440. [Google Scholar] [CrossRef] [PubMed]
- Momin, A.; Wood, J.N. Sensory neuron voltage-gated sodium channels as analgesic drug targets. Curr. Opin. Neurobiol. 2008, 18, 383–388. [Google Scholar] [CrossRef]
- Zajaczkowska, R.; Kwiatkowski, K.; Pawlik, K.; Piotrowska, A.; Rojewska, E.; Makuch, W.; Wordliczek, J.; Mika, J. Metamizole relieves pain by influencing cytokine levels in dorsal root ganglia in a rat model of neuropathic pain. Pharmacol. Rep. 2020, 72, 1310–1322. [Google Scholar] [CrossRef]
- Son, Y.O.; Kim, H.E.; Choi, W.S.; Chun, C.H.; Chun, J.S. RNA-binding protein ZFP36L1 regulates osteoarthritis by modulating members of the heat shock protein 70 family. Nat. Commun. 2019, 10, 77. [Google Scholar] [CrossRef] [PubMed]
- Cao, B.; Xu, Q.; Shi, Y.; Zhao, R.; Li, H.; Zheng, J.; Liu, F.; Wan, Y.; Wei, B. Pathology of pain and its implications for therapeutic interventions. Signal Transduct. Target. Ther. 2024, 9, 155. [Google Scholar] [CrossRef]
- Nunley, B.; Mulligan, E.P.; Chhabra, A.; Fey, N.P.; Wells, J. Relationships between self-perceived and clinical expression of pain and function differ based on the underlying pathology of the human hip. BMC Musculoskelet. Disord. 2023, 24, 635. [Google Scholar] [CrossRef] [PubMed]
- Zhang, Q.; Bang, S.; Chandra, S.; Ji, R.R. Inflammation and Infection in Pain and the Role of GPR37. Int. J. Mol. Sci. 2022, 23, 14426. [Google Scholar] [CrossRef]
- Matsuda, M.; Huh, Y.; Ji, R.R. Roles of inflammation, neurogenic inflammation, and neuroinflammation in pain. J. Anesth. 2019, 33, 131–139. [Google Scholar] [CrossRef]
- Dowty, M.E.; Jesson, M.I.; Ghosh, S.; Lee, J.; Meyer, D.M.; Krishnaswami, S.; Kishore, N. Preclinical to clinical translation of tofacitinib, a janus kinase inhibitor, in rheumatoid arthritis. J. Pharmacol. Exp. Ther. 2014, 348, 165–173. [Google Scholar] [CrossRef]
- Olesen, A.E.; Andresen, T.; Staahl, C.; Drewes, A.M. Human experimental pain models for assessing the therapeutic efficacy of analgesic drugs. Pharmacol. Rev. 2012, 64, 722–779. [Google Scholar] [CrossRef]
- Wei, N.; Guo, Z.; Ye, R.; Guan, L.; Ren, J.; Liang, Y.; Shao, X.; Fang, J.; Fang, J.; Du, J. A systematic review of the pain-related emotional and cognitive impairments in chronic inflammatory pain induced by CFA injection and its mechanism. IBRO Neurosci. Rep. 2025, 18, 414–431. [Google Scholar] [CrossRef]
- Burek, D.J.; Massaly, N.; Yoon, H.J.; Doering, M.; Morón, J.A. Behavioral outcomes of complete Freund adjuvant-induced inflammatory pain in the rodent hind paw: A systematic review and meta-analysis. Pain 2022, 163, 809–819. [Google Scholar] [CrossRef]
- Hipólito, L.; Wilson-Poe, A.; Campos-Jurado, Y.; Zhong, E.; Gonzalez-Romero, J.; Virag, L.; Whittington, R.; Comer, S.D.; Carlton, S.M.; Walker, B.M.; et al. Inflammatory Pain Promotes Increased Opioid Self-Administration: Role of Dysregulated Ventral Tegmental Area μ Opioid Receptors. J. Neurosci. 2015, 35, 12217–12231. [Google Scholar] [CrossRef]
- Xia, M.; Xu, F.; Ni, H.; Wang, Q.; Zhang, R.; Lou, Y.; Zhou, J. Neutrophil activation and NETosis are the predominant drivers of airway inflammation in an OVA/CFA/LPS induced murine model. Respir. Res. 2022, 23, 289. [Google Scholar] [CrossRef]
- Fehrenbacher, J.C.; Vasko, M.R.; Duarte, D.B. Models of inflammation: Carrageenan-or complete Freund's Adjuvant (CFA)-induced edema and hypersensitivity in the rat. Curr. Protoc. Pharmacol. 2012, 56, 5.4.1–5.4.4. [Google Scholar] [CrossRef]
- Yan, B.; Li, Y.; Liu, Y.; Zhang, Y.; Liu, S.; Wang, F.; Gao, L. Targeted soluble epoxide hydrolase inhibits M1 macrophage polarization to improve cartilage injury in temporomandibular joint osteoarthritis. J. Transl. Med. 2025, 23, 969. [Google Scholar] [CrossRef]
- Jiang, Y.; You, Y.; Xie, Y.; Zhou, S.; Ma, M.; Han, B. Large extracellular vesicles derived from LPS-preconditioned cardiomyocytes alleviate myocarditis via mediating macrophage polarization and modulating p38 MAPK pathway. Front. Immunol. 2025, 16, 1629676. [Google Scholar] [CrossRef]
- Oh, H.J.; Min, G.H.; Kim, D.E.; Shin, S.B.; Yim, H. TSG6 promotes epithelial-mesenchymal transition and tumor-associated macrophage polarization through Smad2/3 and MAPK signaling by facilitating TSG6-CD44-TGFβR1 or EGFR complex formation. Int. J. Biol. Sci. 2025, 21, 4701–4718. [Google Scholar] [CrossRef]
- Luo, M.; Zhao, F.; Cheng, H.; Su, M.; Wang, Y. Macrophage polarization: An important role in inflammatory diseases. Front. Immunol. 2024, 15, 1352946. [Google Scholar] [CrossRef]
- Pemmari, A.; Moilanen, E. Macrophage and chondrocyte phenotypes in inflammation. Basic Clin. Pharmacol. Toxicol. 2024, 135, 537–549. [Google Scholar] [CrossRef]
- Vassiliou, E.; Farias-Pereira, R. Impact of Lipid Metabolism on Macrophage Polarization: Implications for Inflammation and Tumor Immunity. Int. J. Mol. Sci. 2023, 24, 12032. [Google Scholar] [CrossRef]
- Wang, Y.; Wan, R.; Peng, W.; Zhao, X.; Bai, W.; Hu, C. Quercetin alleviates ferroptosis accompanied by reducing M1 macrophage polarization during neutrophilic airway inflammation. Eur. J. Pharmacol. 2023, 938, 175407. [Google Scholar] [CrossRef]
- Peng, Y.; Zhou, M.; Yang, H.; Qu, R.; Qiu, Y.; Hao, J.; Bi, H.; Guo, D. Regulatory Mechanism of M1/M2 Macrophage Polarization in the Development of Autoimmune Diseases. Mediat. Inflamm. 2023, 2023, 8821610. [Google Scholar] [CrossRef]
- Choudhury, A.; Bullock, D.; Lim, A.; Argemi, J.; Orning, P.; Lien, E.; Bataller, R.; Mandrekar, P. Inhibition of HSP90 and Activation of HSF1 Diminish Macrophage NLRP3 Inflammasome Activity in Alcohol-Associated Liver Injury. Alcohol. Clin. Exp. Res. 2020, 44, 1300–1311. [Google Scholar] [CrossRef] [PubMed]
- Russo, S.; Kwiatkowski, M.; Govorukhina, N.; Bischoff, R.; Melgert, B.N. Meta-Inflammation and Metabolic Reprogramming of Macrophages in Diabetes and Obesity: The Importance of Metabolites. Front. Immunol. 2021, 12, 746151. [Google Scholar] [CrossRef]
- Li, C.; Deng, C.; Wang, S.; Dong, X.; Dai, B.; Guo, W.; Guo, Q.; Feng, Y.; Xu, H.; Song, X.; et al. A novel role for the ROS-ATM-Chk2 axis mediated metabolic and cell cycle reprogramming in the M1 macrophage polarization. Redox Biol. 2024, 70, 103059. [Google Scholar] [CrossRef] [PubMed]
- Song, H.; Li, Z.W.; Xu, W.; Tan, Y.; Kuang, M.; Pei, G.; Wang, Z.Q. Salvianolic Acid B Attenuates Liver Fibrosis via Suppression of Glycolysis-Dependent m1 Macrophage Polarization. Curr. Issues Mol. Biol. 2025, 47, 598. [Google Scholar] [CrossRef]
- Tracey, I.; Mantyh, P.W. The cerebral signature for pain perception and its modulation. Neuron 2007, 55, 377–391. [Google Scholar] [CrossRef] [PubMed]
- Ji, R.R.; Nackley, A.; Huh, Y.; Terrando, N.; Maixner, W. Neuroinflammation and Central Sensitization in Chronic and Widespread Pain. Anesthesiology 2018, 129, 343–366. [Google Scholar] [CrossRef] [PubMed]
- Qian, Y.; Wu, J.; Yang, W.; Lyu, R.; You, Q.; Li, J.; He, Q.; Zhuang, Y.; Wang, W.; Wang, Y.; et al. FTO-associated osteoclastogenesis promotes alveolar bone resorption in apical periodontitis male rat via the HK1/USP14/RANK pathway. Nat. Commun. 2025, 16, 1519. [Google Scholar] [CrossRef] [PubMed]
- Wang, M.; Flaswinkel, H.; Joshi, A.; Napoli, M.; Masgrau-Alsina, S.; Kamper, J.M.; Henne, A.; Heinz, A.; Berouti, M.; Schmacke, N.A.; et al. Phosphorylation of PFKL regulates metabolic reprogramming in macrophages following pattern recognition receptor activation. Nat. Commun. 2024, 15, 6438. [Google Scholar] [CrossRef] [PubMed]
- McCallister, C.; Kdeiss, B.; Nikolaidis, N. Biochemical characterization of the interaction between HspA1A and phospho-lipids. Cell Stress Chaperones 2016, 21, 41–53. [Google Scholar] [CrossRef]
- Van den Bossche, J.; Baardman, J.; Otto, N.A.; van der Velden, S.; Neele, A.E.; van den Berg, S.M.; Luque-Martin, R.; Chen, H.J.; Boshuizen, M.C.; Ahmed, M.; et al. Mitochondrial Dysfunction Prevents Repolarization of Inflammatory Macrophages. Cell Rep. 2016, 17, 684–696. [Google Scholar] [CrossRef]






| Gene | Primer | |
|---|---|---|
| Il1b | F | 5′- CCA CCT TTT GAC AGT GAT GAG -3′ |
| R | 5′- CCA GGT CAA AGG TTT GGA AGC -3′ | |
| TNF-α | F | 5′- GGT GCC TAT GTC TCA GCC TCT T -3′ |
| R | 5′- GCC ATA GAA CTG ATG AGA GGG AG -3′ | |
| GAPDH | F | 5′- GGG TGT GAA CCA CGA GAA AT -3′ |
| R | 5′- CCT TCC ACA ATG CCA AAG TT -3′ | |
Disclaimer/Publisher’s Note: The statements, opinions and data contained in all publications are solely those of the individual author(s) and contributor(s) and not of MDPI and/or the editor(s). MDPI and/or the editor(s) disclaim responsibility for any injury to people or property resulting from any ideas, methods, instructions or products referred to in the content. |
© 2025 by the authors. Licensee MDPI, Basel, Switzerland. This article is an open access article distributed under the terms and conditions of the Creative Commons Attribution (CC BY) license (https://creativecommons.org/licenses/by/4.0/).
Share and Cite
Zhang, W.; Xie, X.; Xiong, X.; Chen, F. HSPA1A Can Alleviate CFA-Induced Inflammatory Pain by Modulating Macrophages. Int. J. Mol. Sci. 2025, 26, 9591. https://doi.org/10.3390/ijms26199591
Zhang W, Xie X, Xiong X, Chen F. HSPA1A Can Alleviate CFA-Induced Inflammatory Pain by Modulating Macrophages. International Journal of Molecular Sciences. 2025; 26(19):9591. https://doi.org/10.3390/ijms26199591
Chicago/Turabian StyleZhang, Wenjie, Xiaojun Xie, Xiaomin Xiong, and Feiyu Chen. 2025. "HSPA1A Can Alleviate CFA-Induced Inflammatory Pain by Modulating Macrophages" International Journal of Molecular Sciences 26, no. 19: 9591. https://doi.org/10.3390/ijms26199591
APA StyleZhang, W., Xie, X., Xiong, X., & Chen, F. (2025). HSPA1A Can Alleviate CFA-Induced Inflammatory Pain by Modulating Macrophages. International Journal of Molecular Sciences, 26(19), 9591. https://doi.org/10.3390/ijms26199591
