Cell-Free DNA Bisulfite Sequencing Reveals Epithelial–Mesenchymal Transition Signatures for Breast Cancer
Abstract
1. Introduction
2. Results
2.1. Characteristics of NAF cfBS
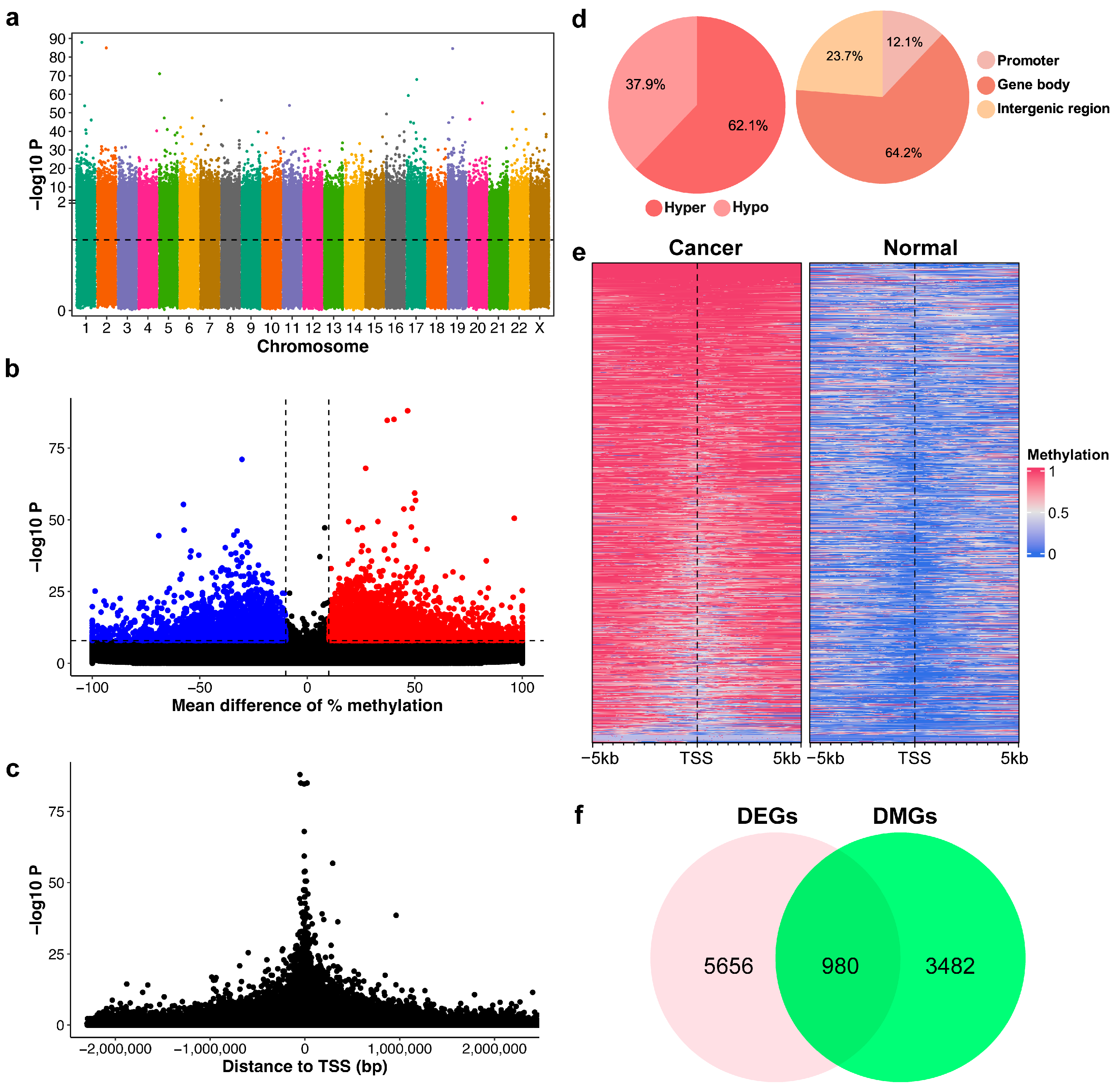
2.2. Differentially Methylated Regions Are Enriched in Promoter Regions
2.3. Differentially Methylated Genes Are Associated with Differentially Expressed Genes in BrC
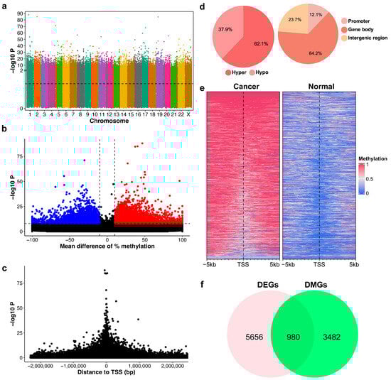
2.4. Epithelial–Mesenchymal Transition Is Activated in BrC cfBS Data
2.5. Validation of EMT Scoring Metric in TCGA Data
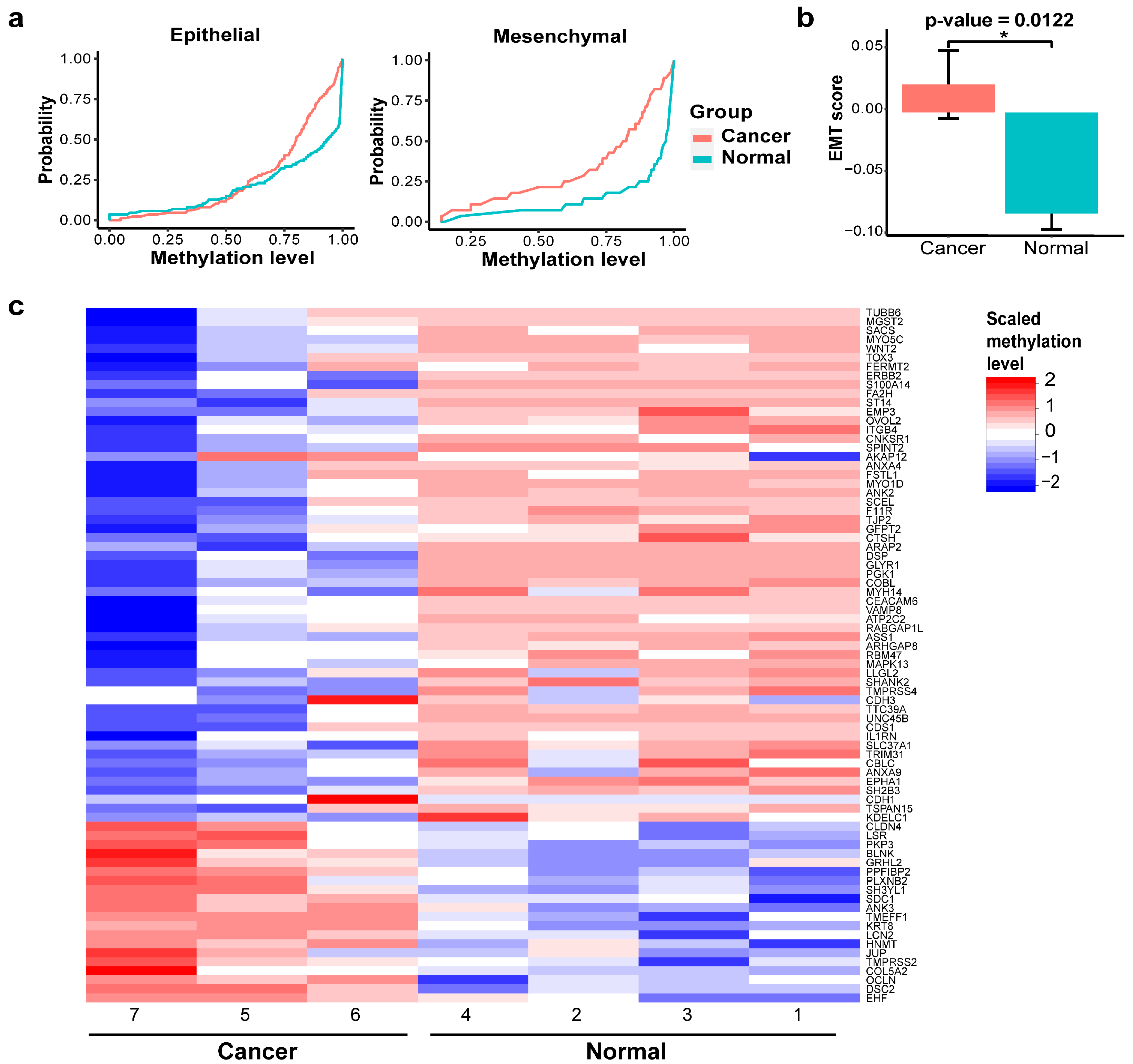
2.6. EMT Gene Expression and Methylation Correlations in TCGA Data
2.7. NAF cfDNA Methylation Reflects Tumor-Specific EMT Gene Alterations
2.8. Differential Methylation of EMT Genes
3. Discussion
4. Methods
4.1. Sample Collection and cfDNA Extraction
4.2. cfDNA Bisulfite Sequencing
4.3. Bioinformatics and Statistics
4.4. Gene Sets Analysis
4.5. Computation of EMT Score
4.6. The Cancer Genome Atlas Breast Invasive Carcinoma Data Analysis
5. Conclusions
Supplementary Materials
Author Contributions
Funding
Institutional Review Board Statement
Informed Consent Statement
Data Availability Statement
Acknowledgments
Conflicts of Interest
Declarations
Abbreviations
| AUC | Area Under the Curve |
| BrC | Breast Cancer |
| cfBS | cfDNA Bisulfite Sequencing |
| cfDNA | Cell-free DNA |
| DEG | Differentially Expressed Gene |
| DMG | Differentially Methylated Gene |
| DMR | Differentially Methylated Region |
| ECDF | Empirical Cumulative Distribution Function |
| EMT | Epithelial–Mesenchymal Transition |
| Epi | Epithelial |
| FDR | False Discovery Rate |
| GO | Gene Ontology |
| KEGG | Kyoto Encyclopedia of Genes and Genomes |
| Mes | Mesenchymal |
| MSP | Methylation-Specific PCR |
| NAF | Nipple Aspirate Fluid |
| PC | Principal Component |
| PCA | Principal Component Analysis |
| ROC | Receiver Operating Characteristic |
| TCGA-BRCA | The Cancer Genome Atlas Breast Invasive Carcinoma |
| TES | Transcription End Site |
| TSS | Transcription Start Site |
| WGBS | Whole-Genome Bisulfite Sequencing |
References
- Grimm, L.J.; Avery, C.S.; Hendrick, E.; Baker, J.A. Benefits and Risks of Mammography Screening in Women Ages 40 to 49 Years. J. Prim. Care Community Health 2022, 13, 21501327211058322. [Google Scholar] [CrossRef]
- Dahabreh, I.J.; Wieland, L.S.; Adam, G.P.; Halladay, C.; Lau, J.; Trikalinos, T.A. Core Needle and Open Surgical Biopsy for Diagnosis of Breast Lesions: An Update to the 2009 Report; Agency for Healthcare Research and Quality: Rockville, MD, USA, 2014.
- Fahy, B.N.; Bold, R.J.; Schneider, P.D.; Khatri, V.; Goodnight, J.E., Jr. Cost-benefit analysis of biopsy methods for suspicious mammographic lesions; discussion 994-5. Arch. Surg. 2001, 136, 990–994. [Google Scholar] [CrossRef][Green Version]
- Siegel, R.L.; Miller, K.D.; Fuchs, H.E.; Jemal, A. Cancer statistics, 2022. CA Cancer J. Clin. 2022, 72, 7–33. [Google Scholar] [CrossRef]
- Diehl, F.; Schmidt, K.; Choti, M.A.; Romans, K.; Goodman, S.; Li, M.; Thornton, K.; Agrawal, N.; Sokoll, L.; Szabo, S.A.; et al. Circulating mutant DNA to assess tumor dynamics. Nat. Med. 2008, 14, 985–990. [Google Scholar] [CrossRef]
- Luo, H.; Wei, W.; Ye, Z.; Zheng, J.; Xu, R.H. Liquid Biopsy of Methylation Biomarkers in Cell-Free DNA. Trends Mol. Med. 2021, 27, 482–500. [Google Scholar] [CrossRef] [PubMed]
- Poduval, D.B.; Ognedal, E.; Sichmanova, Z.; Valen, E.; Iversen, G.T.; Minsaas, L.; Lonning, P.E.; Knappskog, S. Assessment of tumor suppressor promoter methylation in healthy individuals. Clin. Epigenetics 2020, 12, 131. [Google Scholar] [CrossRef]
- Zhang, X.; Zhao, D.; Yin, Y.; Yang, T.; You, Z.; Li, D.; Chen, Y.; Jiang, Y.; Xu, S.; Geng, J.; et al. Circulating cell-free DNA-based methylation patterns for breast cancer diagnosis. NPJ Breast Cancer 2021, 7, 106. [Google Scholar] [CrossRef]
- Rodriguez-Casanova, A.; Costa-Fraga, N.; Castro-Carballeira, C.; Gonzalez-Conde, M.; Abuin, C.; Bao-Caamano, A.; Garcia-Caballero, T.; Brozos-Vazquez, E.; Rodriguez-Lopez, C.; Cebey, V.; et al. A genome-wide cell-free DNA methylation analysis identifies an episignature associated with metastatic luminal B breast cancer. Front. Cell Dev. Biol. 2022, 10, 1016955. [Google Scholar] [CrossRef] [PubMed]
- Manoochehri, M.; Borhani, N.; Gerhauser, C.; Assenov, Y.; Schonung, M.; Hielscher, T.; Christensen, B.C.; Lee, M.K.; Grone, H.J.; Lipka, D.B.; et al. DNA methylation biomarkers for noninvasive detection of triple-negative breast cancer using liquid biopsy. Int. J. Cancer 2023, 152, 1025–1035. [Google Scholar] [CrossRef] [PubMed]
- Salimi, M.; Rastegarpouyani, S. E74-like Factor 5 Promoter Methylation in Circulating Tumor DNA as a Potential Prognostic Marker in Breast Cancer Patients. Asian Pac. J. Cancer Prev. 2023, 24, 4035–4041. [Google Scholar] [CrossRef]
- Ruiz-De La Cruz, M.; Martinez-Gregorio, H.; Estela Diaz-Velasquez, C.; Ambriz-Barrera, F.; Resendiz-Flores, N.G.; Gitler-Weingarten, R.; Rojo-Castillo, M.P.; Pradda, D.; Oliver, J.; Perdomo, S.; et al. Methylation marks in blood DNA reveal breast cancer risk in patients fulfilling hereditary disease criteria. NPJ Precis. Oncol. 2024, 8, 136. [Google Scholar] [CrossRef] [PubMed]
- Liu, J.; Zhao, H.; Huang, Y.; Xu, S.; Zhou, Y.; Zhang, W.; Li, J.; Ming, Y.; Wang, X.; Zhao, S.; et al. Genome-wide cell-free DNA methylation analyses improve accuracy of non-invasive diagnostic imaging for early-stage breast cancer. Mol. Cancer 2021, 20, 36. [Google Scholar] [CrossRef] [PubMed]
- Salta, S.; Nunes, S.P.; Fontes-Sousa, M.; Lopes, P.; Freitas, M.; Caldas, M.; Antunes, L.; Castro, F.; Antunes, P.; Palma de Sousa, S.; et al. A DNA Methylation-Based Test for Breast Cancer Detection in Circulating Cell-Free DNA. J. Clin. Med. 2018, 7, 420. [Google Scholar] [CrossRef] [PubMed]
- Nunes, S.P.; Moreira-Barbosa, C.; Salta, S.; Palma de Sousa, S.; Pousa, I.; Oliveira, J.; Soares, M.; Rego, L.; Dias, T.; Rodrigues, J.; et al. Cell-Free DNA Methylation of Selected Genes Allows for Early Detection of the Major Cancers in Women. Cancers 2018, 10, 357. [Google Scholar] [CrossRef]
- Hagrass, H.A.; Pasha, H.F.; Shaheen, M.A.; Abdel Bary, E.H.; Kassem, R. Methylation status and protein expression of RASSF1A in breast cancer patients. Mol. Biol. Rep. 2014, 41, 57–65. [Google Scholar] [CrossRef]
- Liu, M.C.; Oxnard, G.R.; Klein, E.A.; Swanton, C.; Seiden, M.V.; Consortium, C. Sensitive and specific multi-cancer detection and localization using methylation signatures in cell-free DNA. Ann. Oncol. 2020, 31, 745–759. [Google Scholar] [CrossRef]
- Lau, B.T.; Almeda, A.; Schauer, M.; McNamara, M.; Bai, X.; Meng, Q.; Partha, M.; Grimes, S.M.; Lee, H.; Heestand, G.M.; et al. Single-molecule methylation profiles of cell-free DNA in cancer with nanopore sequencing. Genome Med. 2023, 15, 33. [Google Scholar] [CrossRef]
- Sauter, E.R. Analysis of nipple aspirate fluid for diagnosis of breast cancer: An alternative to invasive biopsy. Expert Rev. Mol. Diagn. 2005, 5, 873–881. [Google Scholar] [CrossRef]
- Sauter, E.R.; Wagner-Mann, C.; Ehya, H.; Klein-Szanto, A. Biologic markers of breast cancer in nipple aspirate fluid and nipple discharge are associated with clinical findings. Cancer Detect. Prev. 2007, 31, 50–58. [Google Scholar] [CrossRef][Green Version]
- Qin, W.; Gui, G.; Zhang, K.; Twelves, D.; Kliethermes, B.; Sauter, E.R. Proteins and carbohydrates in nipple aspirate fluid predict the presence of atypia and cancer in women requiring diagnostic breast biopsy. BMC Cancer 2012, 12, 52. [Google Scholar] [CrossRef] [PubMed]
- Qin, W.; Zhang, K.; Clarke, K.; Weiland, T.; Sauter, E.R. Methylation and miRNA effects of resveratrol on mammary tumors vs. normal tissue. Nutr. Cancer 2014, 66, 270–277. [Google Scholar] [CrossRef]
- Sauter, E.R.; Ross, E.; Daly, M.; Klein-Szanto, A.; Engstrom, P.F.; Sorling, A.; Malick, J.; Ehya, H. Nipple aspirate fluid: A promising non-invasive method to identify cellular markers of breast cancer risk. Br. J. Cancer 1997, 76, 494–501. [Google Scholar] [CrossRef] [PubMed]
- Mannello, F.; Tonti, G.A.; Qin, W.; Zhu, W.; Sauter, E.R. Do nipple aspirate fluid epithelial cells and their morphology predict breast cancer development? Breast Cancer Res. Treat. 2007, 102, 125–127. [Google Scholar] [CrossRef] [PubMed]
- Kurdyukov, S.; Bullock, M. DNA Methylation Analysis: Choosing the Right Method. Biology 2016, 5, 3. [Google Scholar] [CrossRef]
- Gardiner-Garden, M.; Frommer, M. CpG islands in vertebrate genomes. J. Mol. Biol. 1987, 196, 261–282. [Google Scholar] [CrossRef] [PubMed]
- Krassenstein, R.; Sauter, E.; Dulaimi, E.; Battagli, C.; Ehya, H.; Klein-Szanto, A.; Cairns, P. Detection of breast cancer in nipple aspirate fluid by CpG island hypermethylation. Clin. Cancer Res. 2004, 10 Pt 1, 28–32. [Google Scholar] [CrossRef]
- Qin, W.; Zhu, W.; Sauter, E. Detection of gene methylation in nipple aspirate fluid of breast cancer patients by methylation-specific PCR. Cancer Res. 2004, 64 (Suppl. S7), 302. [Google Scholar]
- de Groot, J.S.; Moelans, C.B.; Elias, S.G.; Jo Fackler, M.; van Domselaar, R.; Suijkerbuijk, K.P.; Witkamp, A.J.; Sukumar, S.; van Diest, P.J.; van der Wall, E. DNA promoter hypermethylation in nipple fluid: A potential tool for early breast cancer detection. Oncotarget 2016, 7, 24778–24791. [Google Scholar] [CrossRef][Green Version]
- El Messaoudi, S.; Rolet, F.; Mouliere, F.; Thierry, A.R. Circulating cell free DNA: Preanalytical considerations. Clin. Chim. Acta 2013, 424, 222–230. [Google Scholar] [CrossRef]
- Page, K.; Martinson, L.J.; Fernandez-Garcia, D.; Hills, A.; Gleason, K.L.T.; Gray, M.C.; Rushton, A.J.; Nteliopoulos, G.; Hastings, R.K.; Goddard, K.; et al. Circulating Tumor DNA Profiling From Breast Cancer Screening Through to Metastatic Disease. JCO Precis. Oncol. 2021, 5, 522. [Google Scholar] [CrossRef]
- Moss, J.; Zick, A.; Grinshpun, A.; Carmon, E.; Maoz, M.; Ochana, B.L.; Abraham, O.; Arieli, O.; Germansky, L.; Meir, K.; et al. Circulating breast-derived DNA allows universal detection and monitoring of localized breast cancer. Ann. Oncol. 2020, 31, 395–403. [Google Scholar] [CrossRef]
- Ziller, M.J.; Hansen, K.D.; Meissner, A.; Aryee, M.J. Coverage recommendations for methylation analysis by whole-genome bisulfite sequencing. Nat. Methods 2015, 12, 230–232. [Google Scholar] [CrossRef]
- Zhu, Y.; Cao, Z.; Lu, C. Microfluidic MeDIP-seq for low-input methylomic analysis of mammary tumorigenesis in mice. Analyst 2019, 144, 1904–1915. [Google Scholar] [CrossRef]
- Taiwo, O.; Wilson, G.A.; Morris, T.; Seisenberger, S.; Reik, W.; Pearce, D.; Beck, S.; Butcher, L.M. Methylome analysis using MeDIP-seq with low DNA concentrations. Nat. Protoc. 2012, 7, 617–636. [Google Scholar] [CrossRef] [PubMed]
- Lussier, A.A.; Schuurmans, I.K.; Grossbach, A.; Maclsaac, J.; Dever, K.; Koen, N.; Zar, H.J.; Stein, D.J.; Kobor, M.S.; Dunn, E.C. Technical variability across the 450K, EPICv1, and EPICv2 DNA methylation arrays: Lessons learned for clinical and longitudinal studies. Clin. Epigenetics 2024, 16, 166. [Google Scholar] [CrossRef] [PubMed]
- Xie, L.; Weichel, B.; Ohm, J.E.; Zhang, K. An integrative analysis of DNA methylation and RNA-Seq data for human heart, kidney and liver. BMC Syst. Biol. 2011, 5 (Suppl. S3), S4. [Google Scholar] [CrossRef]
- Beck, S.; Rakyan, V.K. The methylome: Approaches for global DNA methylation profiling. Trends Genet. 2008, 24, 231–237. [Google Scholar] [CrossRef]
- Gao, Y.; Zhao, H.; An, K.; Liu, Z.; Hai, L.; Li, R.; Zhou, Y.; Zhao, W.; Jia, Y.; Wu, N.; et al. Whole-genome bisulfite sequencing analysis of circulating tumour DNA for the detection and molecular classification of cancer. Clin. Transl. Med. 2022, 12, e1014. [Google Scholar] [CrossRef] [PubMed]
- Qi, T.; Zhou, Y.; Sheng, Y.; Li, Z.; Yang, Y.; Liu, Q.; Ge, Q. Prediction of Transcription Factor Binding Sites on Cell-Free DNA Based on Deep Learning. J. Chem. Inf. Model. 2024, 64, 4002–4008. [Google Scholar] [CrossRef]
- Carmona, F.J.; Davalos, V.; Vidal, E.; Gomez, A.; Heyn, H.; Hashimoto, Y.; Vizoso, M.; Martinez-Cardus, A.; Sayols, S.; Ferreira, H.J.; et al. A comprehensive DNA methylation profile of epithelial-to-mesenchymal transition. Cancer Res. 2014, 74, 5608–5619. [Google Scholar] [CrossRef]
- Titus, A.J.; Way, G.P.; Johnson, K.C.; Christensen, B.C. Deconvolution of DNA methylation identifies differentially methylated gene regions on 1p36 across breast cancer subtypes. Sci. Rep. 2017, 7, 11594. [Google Scholar] [CrossRef]
- Ball, M.P.; Li, J.B.; Gao, Y.; Lee, J.H.; LeProust, E.M.; Park, I.H.; Xie, B.; Daley, G.Q.; Church, G.M. Targeted and genome-scale strategies reveal gene-body methylation signatures in human cells. Nat. Biotechnol. 2009, 27, 361–368, Erratum in Nat. Biotechnol. 2009, 27, 485. [Google Scholar] [CrossRef]
- Suzuki, M.M.; Bird, A. DNA methylation landscapes: Provocative insights from epigenomics. Nat. Rev. Genet. 2008, 9, 465–476. [Google Scholar] [CrossRef]
- Pistore, C.; Giannoni, E.; Colangelo, T.; Rizzo, F.; Magnani, E.; Muccillo, L.; Giurato, G.; Mancini, M.; Rizzo, S.; Riccardi, M.; et al. DNA methylation variations are required for epithelial-to-mesenchymal transition induced by cancer-associated fibroblasts in prostate cancer cells. Oncogene 2017, 36, 5551–5566. [Google Scholar] [CrossRef] [PubMed]
- Lombaerts, M.; van Wezel, T.; Philippo, K.; Dierssen, J.W.; Zimmerman, R.M.; Oosting, J.; van Eijk, R.; Eilers, P.H.; van de Water, B.; Cornelisse, C.J.; et al. E-cadherin transcriptional downregulation by promoter methylation but not mutation is related to epithelial-to-mesenchymal transition in breast cancer cell lines. Br. J. Cancer 2006, 94, 661–671. [Google Scholar] [CrossRef]
- Caldeira, J.R.; Prando, E.C.; Quevedo, F.C.; Neto, F.A.; Rainho, C.A.; Rogatto, S.R. CDH1 promoter hypermethylation and E-cadherin protein expression in infiltrating breast cancer. BMC Cancer 2006, 6, 48. [Google Scholar] [CrossRef]
- Ai, L.; Kim, W.J.; Alpay, M.; Tang, M.; Pardo, C.E.; Hatakeyama, S.; May, W.S.; Kladde, M.P.; Heldermon, C.D.; Siegel, E.M.; et al. TRIM29 suppresses TWIST1 and invasive breast cancer behavior. Cancer Res. 2014, 74, 4875–4887. [Google Scholar] [CrossRef] [PubMed]
- Zougros, A.; Michelli, M.; Chatziandreou, I.; Nonni, A.; Gakiopoulou, H.; Michalopoulos, N.V.; Lazaris, A.C.; Saetta, A.A. mRNA coexpression patterns of Wnt pathway components and their clinicopathological associations in breast and colorectal cancer. Pathol. Res. Pr. 2021, 227, 153649. [Google Scholar] [CrossRef] [PubMed]
- Vargas, A.C.; McCart Reed, A.E.; Waddell, N.; Lane, A.; Reid, L.E.; Smart, C.E.; Cocciardi, S.; da Silva, L.; Song, S.; Chenevix-Trench, G.; et al. Gene expression profiling of tumour epithelial and stromal compartments during breast cancer progression. Breast Cancer Res. Treat. 2012, 135, 153–165. [Google Scholar] [CrossRef]
- Sheng, L.; Wei, R. Long Non-Coding RNA-CASC15 Promotes Cell Proliferation, Migration, and Invasion by Activating Wnt/β-Catenin Signaling Pathway in Melanoma. Pathobiology 2020, 87, 20–29. [Google Scholar] [CrossRef]
- Li, Y.; Chen, G.; Yan, Y.; Fan, Q. CASC15 promotes epithelial to mesenchymal transition and facilitates malignancy of hepatocellular carcinoma cells by increasing TWIST1 gene expression via miR-33a-5p sponging. Eur. J. Pharmacol. 2019, 860, 172589. [Google Scholar] [CrossRef]
- Tang, X.; Tang, J.; Liu, X.; Zeng, L.; Cheng, C.; Luo, Y.; Li, L.; Qin, S.L.; Sang, Y.; Deng, L.M.; et al. Downregulation of miR-129-2 by promoter hypermethylation regulates breast cancer cell proliferation and apoptosis. Oncol. Rep. 2016, 35, 2963–2969. [Google Scholar] [CrossRef]
- Yu, Y.; Zhao, Y.; Sun, X.H.; Ge, J.; Zhang, B.; Wang, X.; Cao, X.C. Down-regulation of miR-129-5p via the Twist1-Snail feedback loop stimulates the epithelial-mesenchymal transition and is associated with poor prognosis in breast cancer. Oncotarget 2015, 6, 34423–34436. [Google Scholar] [CrossRef]
- Wajed, S.A.; Laird, P.W.; DeMeester, T.R. DNA methylation: An alternative pathway to cancer. Ann. Surg. 2001, 234, 10–20. [Google Scholar] [CrossRef]
- Samarelli, A.V.; Ziegler, T.; Meves, A.; Fassler, R.; Bottcher, R.T. Rabgap1 promotes recycling of active beta1 integrins to support effective cell migration. J. Cell Sci. 2020, 133, 243683. [Google Scholar] [CrossRef]
- Wu, X.; Wu, T.; Li, K.; Li, Y.; Hu, T.T.; Wang, W.F.; Qiang, S.J.; Xue, S.B.; Liu, W.W. The Mechanism and Influence of AKAP12 in Different Cancers. Biomed Env. Sci 2018, 31, 927–932. [Google Scholar] [CrossRef]
- Zhang, K.; Sun, L.; Kang, Y. Regulation of phosphoglycerate kinase 1 and its critical role in cancer. Cell Commun. Signal. 2023, 21, 240. [Google Scholar] [CrossRef]
- Xu, C.; Chen, H.; Wang, X.; Gao, J.; Che, Y.; Li, Y.; Ding, F.; Luo, A.; Zhang, S.; Liu, Z. S100A14, a member of the EF-hand calcium-binding proteins, is overexpressed in breast cancer and acts as a modulator of HER2 signaling. J. Biol. Chem. 2014, 289, 827–837. [Google Scholar] [CrossRef] [PubMed][Green Version]
- Li, X.; Wang, M.; Gong, T.; Lei, X.; Hu, T.; Tian, M.; Ding, F.; Ma, F.; Chen, H.; Liu, Z. A S100A14-CCL2/CXCL5 signaling axis drives breast cancer metastasis. Theranostics 2020, 10, 5687–5703. [Google Scholar] [CrossRef] [PubMed]
- Li, X.M.; Liu, W.L.; Chen, X.; Wang, Y.W.; Shi, D.B.; Zhang, H.; Ma, R.R.; Liu, H.T.; Guo, X.Y.; Hou, F.; et al. Overexpression of TMPRSS4 promotes tumor proliferation and aggressiveness in breast cancer. Int. J. Mol. Med. 2017, 39, 927–935. [Google Scholar] [CrossRef] [PubMed]
- Sade-Feldman, M.; Yizhak, K.; Bjorgaard, S.L.; Ray, J.P.; de Boer, C.G.; Jenkins, R.W.; Lieb, D.J.; Chen, J.H.; Frederick, D.T.; Barzily-Rokni, M.; et al. Defining T Cell States Associated with Response to Checkpoint Immunotherapy in Melanoma. Cell 2019, 176, 404. [Google Scholar] [CrossRef]
- Zhang, K.; Wang, H.; Bathke, A.C.; Harrar, S.W.; Piepho, H.P.; Deng, Y. Gene set analysis for longitudinal gene expression data. BMC Bioinform. 2011, 12, 273. [Google Scholar] [CrossRef] [PubMed]
- Garrett, S.H.; Clarke, K.; Sens, D.A.; Deng, Y.; Somji, S.; Zhang, K.K. Short and long term gene expression variation and networking in human proximal tubule cells when exposed to cadmium. BMC Med. Genom. 2013, 6 (Suppl. S1), S2. [Google Scholar] [CrossRef] [PubMed]
- Tan, T.Z.; Miow, Q.H.; Miki, Y.; Noda, T.; Mori, S.; Huang, R.Y.; Thiery, J.P. Epithelial-mesenchymal transition spectrum quantification and its efficacy in deciphering survival and drug responses of cancer patients. EMBO Mol. Med. 2014, 6, 1279–1293. [Google Scholar] [CrossRef] [PubMed]
- Chakraborty, P.; George, J.T.; Tripathi, S.; Levine, H.; Jolly, M.K. Comparative Study of Transcriptomics-Based Scoring Metrics for the Epithelial-Hybrid-Mesenchymal Spectrum. Front. Bioeng. Biotechnol. 2020, 8, 220. [Google Scholar] [CrossRef]







| Sample | Cancer Status | Race | Age | No. of Total Reads | No. of Total Mapped Reads | % Mapping | Sequence Depth | Percent Coverage |
|---|---|---|---|---|---|---|---|---|
| 1 | Benign | White | 46 | 129,617,861 | 127,235,741 | 98.2% | 22.3× | 53.4% |
| 2 | Benign | White | 37 | 116,237,181 | 112,740,144 | 97.0% | 27.4× | 38.4% |
| 3 | Benign | White | 54 | 157,025,790 | 154,506,008 | 98.4% | 33.9× | 42.5% |
| 4 | Benign | White | 38 | 104,337,726 | 102,763,750 | 98.5% | 21.5× | 44.6% |
| 5 | Cancer | White | 51 | 136,874,162 | 135,539,287 | 99.0% | 23.6× | 53.8% |
| 6 | Cancer | White | 50 | 203,458,690 | 200,828,216 | 98.7% | 31.9× | 58.8% |
| 7 | Cancer | White | 40 | 107,615,356 | 106,564,363 | 99.0% | 24.7× | 40.3% |
Disclaimer/Publisher’s Note: The statements, opinions and data contained in all publications are solely those of the individual author(s) and contributor(s) and not of MDPI and/or the editor(s). MDPI and/or the editor(s) disclaim responsibility for any injury to people or property resulting from any ideas, methods, instructions or products referred to in the content. |
© 2025 by the authors. Licensee MDPI, Basel, Switzerland. This article is an open access article distributed under the terms and conditions of the Creative Commons Attribution (CC BY) license (https://creativecommons.org/licenses/by/4.0/).
Share and Cite
Jeon, M.S.; Ding, Z.; Pei, C.; Li, J.; Xie, L.; Sauter, E.; Zhang, K.K. Cell-Free DNA Bisulfite Sequencing Reveals Epithelial–Mesenchymal Transition Signatures for Breast Cancer. Int. J. Mol. Sci. 2025, 26, 8723. https://doi.org/10.3390/ijms26178723
Jeon MS, Ding Z, Pei C, Li J, Xie L, Sauter E, Zhang KK. Cell-Free DNA Bisulfite Sequencing Reveals Epithelial–Mesenchymal Transition Signatures for Breast Cancer. International Journal of Molecular Sciences. 2025; 26(17):8723. https://doi.org/10.3390/ijms26178723
Chicago/Turabian StyleJeon, Minsun Stacey, Zehuan Ding, Casey Pei, Jing Li, Linglin Xie, Edward Sauter, and Ke Kurt Zhang. 2025. "Cell-Free DNA Bisulfite Sequencing Reveals Epithelial–Mesenchymal Transition Signatures for Breast Cancer" International Journal of Molecular Sciences 26, no. 17: 8723. https://doi.org/10.3390/ijms26178723
APA StyleJeon, M. S., Ding, Z., Pei, C., Li, J., Xie, L., Sauter, E., & Zhang, K. K. (2025). Cell-Free DNA Bisulfite Sequencing Reveals Epithelial–Mesenchymal Transition Signatures for Breast Cancer. International Journal of Molecular Sciences, 26(17), 8723. https://doi.org/10.3390/ijms26178723
