Genome-Wide Identification and Expressional Analysis of the TIFY Gene Family in Eucalyptus grandis
Abstract
1. Introduction
2. Results
2.1. Identification and Physicochemical Characteristics of EgTIFY Proteins
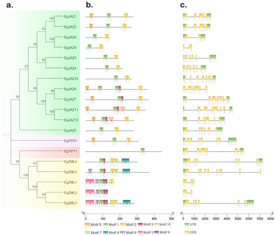
2.2. Phylogenetic Tree of EgTIFYs
2.3. Analysis of Gene Structures and Conserved Domains of EgTIFYs
2.4. Chromosomal Localization of EgTIFYs
2.5. Analysis of Intraspecific and Interspecific Collinearity of EgTIFY Genes
2.6. Analysis of cis-Acting Elements in the Promoters of EgTIFY Genes
2.7. Expression Profiles of EgTIFY Genes in Diverse Tissues
2.8. Expression of EgTIFY Genes Under Abiotic Stress and Phytohormone Treatments
2.9. Three-Dimensional Structure Analysis of E. grandis TIFY Gene Family Members
3. Discussion
4. Materials and Methods
4.1. Identification of EgTIFYs Members and Analysis of Physicochemical Properties
4.2. Phylogenetic Analysis of the EgTIFYs
4.3. Analysis Gene Structures, Conserved Motifs and Conserved Domains of EgTIFYs
4.4. Gene Family Chromosomal Distribution and Synteny Analysis
4.5. Analysis of Promoter cis-Regulatory Element of the EgTIFYs
4.6. Expression Patterns of EgTIFYs
4.7. Protein Structure Prediction of EgTIFYs
5. Conclusions
Supplementary Materials
Author Contributions
Funding
Institutional Review Board Statement
Informed Consent Statement
Data Availability Statement
Conflicts of Interest
Abbreviations
References
- Singh, P.; Mukhopadhyay, K. Comprehensive Molecular Dissection of TIFY Transcription Factors Reveal Their Dynamic Responses to Biotic and Abiotic Stress in Wheat (Triticum aestivum L.). Sci. Rep. 2021, 11, 9739. [Google Scholar] [CrossRef] [PubMed]
- Zhao, Z.; Meng, G.; Zamin, I.; Wei, T.; Ma, D.; An, L.; Yue, X. Genome-Wide Identification and Functional Analysis of the TIFY Family Genes in Response to Abiotic Stresses and Hormone Treatments in Tartary Buckwheat (Fagopyrum tataricum). Int. J. Mol. Sci. 2023, 24, 10916. [Google Scholar] [CrossRef] [PubMed]
- Nishii, A.; Takemura, M.; Fujita, H.; Shikata, M.; Yokota, A.; Kohchi, T. Characterization of a Novel Gene Encoding a Putative Single Zinc-Finger Protein, ZIM, Expressed during the Reproductive Phase in Arabidopsis Thaliana. Biosci. Biotechnol. Biochem. 2000, 64, 1402–1409. [Google Scholar] [CrossRef]
- Shikata, M. Characterization of Arabidopsis ZIM, a Member of a Novel Plant-Specific GATA Factor Gene Family. J. Exp. Bot. 2004, 55, 631–639. [Google Scholar] [CrossRef]
- Bai, Y.; Meng, Y.; Huang, D.; Qi, Y.; Chen, M. Origin and Evolutionary Analysis of the Plant-Specific TIFY Transcription Factor Family. Genomics 2011, 98, 128–136. [Google Scholar] [CrossRef] [PubMed]
- Vanholme, B.; Grunewald, W.; Bateman, A.; Kohchi, T.; Gheysen, G. The Tify Family Previously Known as ZIM. Trends Plant Sci. 2007, 12, 239–244. [Google Scholar] [CrossRef]
- Wang, Y.; Pan, F.; Chen, D.; Chu, W.; Liu, H.; Xiang, Y. Genome-Wide Identification and Analysis of the Populus Trichocarpa TIFY Gene Family. Plant Physiol. Biochem. 2017, 115, 360–371. [Google Scholar] [CrossRef]
- Chini, A.; Fonseca, S.; Fernández, G.; Adie, B.; Chico, J.M.; Lorenzo, O.; García-Casado, G.; López-Vidriero, I.; Lozano, F.M.; Ponce, M.R.; et al. The JAZ Family of Repressors Is the Missing Link in Jasmonate Signalling. Nature 2007, 448, 666–671. [Google Scholar] [CrossRef]
- Gupta, A.; Bhardwaj, M.; Tran, L.-S.P. JASMONATE ZIM-DOMAIN Family Proteins: Important Nodes in JasmonicAcid-Abscisic Acid Crosstalk for Regulating Plant Response toDrought. Curr. Protein Pept. Sci. 2021, 22, 759–766. [Google Scholar] [CrossRef]
- Chung, H.S.; Niu, Y.; Browse, J.; Howe, G.A. Top Hits in Contemporary JAZ: An Update on Jasmonate Signaling. Phytochemistry 2009, 70, 1547–1559. [Google Scholar] [CrossRef]
- Ye, H.; Du, H.; Tang, N.; Li, X.; Xiong, L. Identification and Expression Profiling Analysis of TIFY Family Genes Involved in Stress and Phytohormone Responses in Rice. Plant Mol. Biol. 2009, 71, 291–305. [Google Scholar] [CrossRef]
- Li, L.; Liu, Y.; Huang, Y.; Li, B.; Ma, W.; Wang, D.; Cao, X.; Wang, Z. Genome-Wide Identification of the TIFY Family in Salvia Miltiorrhiza Reveals That SmJAZ3 Interacts With SmWD40-170, a Relevant Protein That Modulates Secondary Metabolism and Development. Front. Plant Sci. 2021, 12, 630424. [Google Scholar] [CrossRef] [PubMed]
- Zhang, L.; You, J.; Chan, Z. Identification and Characterization of TIFY Family Genes in Brachypodium Distachyon. J. Plant Res. 2015, 128, 995–1005. [Google Scholar] [CrossRef] [PubMed]
- Zhang, Z.; Li, X.; Yu, R.; Han, M.; Wu, Z. Isolation, Structural Analysis, and Expression Characteristics of the Maize TIFY Gene Family. Mol. Genet. Genom. 2015, 290, 1849–1858. [Google Scholar] [CrossRef] [PubMed]
- Wang, X.; Li, N.; Zan, T.; Xu, K.; Gao, S.; Yin, Y.; Yao, M.; Wang, F. Genome-Wide Analysis of the TIFY Family and Function of CaTIFY7 and CaTIFY10b under Cold Stress in Pepper (Capsicum annuum L.). Front. Plant Sci. 2023, 14, 1308721. [Google Scholar] [CrossRef]
- Liu, X.; Yu, F.; Yang, G.; Liu, X.; Peng, S. Identification of TIFY Gene Family in Walnut and Analysis of Its Expression under Abiotic Stresses. BMC Genom. 2022, 23, 190. [Google Scholar] [CrossRef] [PubMed]
- Zhang, X.; Ran, W.; Zhang, J.; Ye, M.; Lin, S.; Li, X.; Sultana, R.; Sun, X. Genome-Wide Identification of the Tify Gene Family and Their Expression Profiles in Response to Biotic and Abiotic Stresses in Tea Plants (Camellia sinensis). Int. J. Mol. Sci. 2020, 21, 8316. [Google Scholar] [CrossRef]
- Andrade Galan, A.G.; Doll, J.; Saile, S.C.; Wünsch, M.; Roepenack-Lahaye, E.V.; Pauwels, L.; Goossens, A.; Bresson, J.; Zentgraf, U. The Non-JAZ TIFY Protein TIFY8 of Arabidopsis Thaliana Interacts with the HD-ZIP III Transcription Factor REVOLUTA and Regulates Leaf Senescence. Int. J. Mol. Sci. 2023, 24, 3079. [Google Scholar] [CrossRef]
- Liu, Z.; Li, N.; Zhang, Y.; Li, Y. Transcriptional Repression of GIF1 by the KIX-PPD-MYC Repressor Complex Controls Seed Size in Arabidopsis. Nat. Commun. 2020, 11, 1846. [Google Scholar] [CrossRef]
- Cheng, Z.; Sun, L.; Qi, T.; Zhang, B.; Peng, W.; Liu, Y.; Xie, D. The bHLH Transcription Factor MYC3 Interacts with the Jasmonate ZIM-Domain Proteins to Mediate Jasmonate Response in Arabidopsis. Mol. Plant 2011, 4, 279–288. [Google Scholar] [CrossRef]
- Baekelandt, A.; Pauwels, L.; Wang, Z.; Li, N.; De Milde, L.; Natran, A.; Vermeersch, M.; Li, Y.; Goossens, A.; Inzé, D.; et al. Arabidopsis Leaf Flatness Is Regulated by PPD2 and NINJA through Repression of CYCLIN D3 Genes. Plant Physiol. 2018, 178, 217–232. [Google Scholar] [CrossRef]
- White, D.W.R. PEAPOD Regulates Lamina Size and Curvature in Arabidopsis. Proc. Natl. Acad. Sci. USA 2006, 103, 13238–13243. [Google Scholar] [CrossRef]
- Myburg, A.A.; Grattapaglia, D.; Tuskan, G.A.; Hellsten, U.; Hayes, R.D.; Grimwood, J.; Jenkins, J.; Lindquist, E.; Tice, H.; Bauer, D.; et al. The Genome of Eucalyptus Grandis. Nature 2014, 510, 356–362. [Google Scholar] [CrossRef]
- Fan, C.; Lyu, M.; Zeng, B.; He, Q.; Wang, X.; Lu, M.; Liu, B.; Liu, J.; Esteban, E.; Pasha, A.; et al. Profiling of the Gene Expression and Alternative Splicing Landscapes of Eucalyptus grandis. Plant Cell Environ. 2024, 47, 1363–1378. [Google Scholar] [CrossRef]
- Schwechheimer, C.; Schröder, P.M.; Blaby-Haas, C.E. Plant GATA Factors: Their Biology, Phylogeny, and Phylogenomics. Annu. Rev. Plant Biol. 2022, 73, 123–148. [Google Scholar] [CrossRef] [PubMed]
- Gupta, P.; Nutan, K.K.; Singla-Pareek, S.L.; Pareek, A. Abiotic Stresses Cause Differential Regulation of Alternative Splice Forms of GATA Transcription Factor in Rice. Front. Plant Sci. 2017, 8, 1944. [Google Scholar] [CrossRef] [PubMed]
- Tao, J.; Jia, H.; Wu, M.; Zhong, W.; Jia, D.; Wang, Z.; Huang, C. Genome-Wide Identification and Characterization of the TIFY Gene Family in Kiwifruit. BMC Genom. 2022, 23, 179. [Google Scholar] [CrossRef] [PubMed]
- Zhao, X.; He, Y.; Liu, Y.; Wang, Z.; Zhao, J. JAZ Proteins: Key Regulators of Plant Growth and Stress Response. Crop J. 2024, 12, 1505–1516. [Google Scholar] [CrossRef]
- Wang, H.; Leng, X.; Xu, X.; Li, C. Comprehensive Analysis of the TIFY Gene Family and Its Expression Profiles under Phytohormone Treatment and Abiotic Stresses in Roots of Populus Trichocarpa. Forests 2020, 11, 315. [Google Scholar] [CrossRef]
- Yang, Y.; Ahammed, G.J.; Wan, C.; Liu, H.; Chen, R.; Zhou, Y. Comprehensive Analysis of TIFY Transcription Factors and Their Expression Profiles under Jasmonic Acid and Abiotic Stresses in Watermelon. Int. J. Genom. 2019, 2019, 6813086. [Google Scholar] [CrossRef]
- Zhang, K.; Zhou, Y.; Jiang, Y.; Zhou, Y.; Song, J.; Zhang, J.; Guo, J.; Li, L.; Zhang, X. Genome-Wide Identification of the TIFY Gene Family in Helianthus Annuus and Expression Analysis in Response to Drought and Salt Stresses. Sci. Rep. 2025, 15, 15138. [Google Scholar] [CrossRef]
- Zhu, D.; Li, R.; Liu, X.; Sun, M.; Wu, J.; Zhang, N.; Zhu, Y. The Positive Regulatory Roles of the TIFY10 Proteins in Plant Responses to Alkaline Stress. PLoS ONE 2014, 9, e111984. [Google Scholar] [CrossRef]
- Beike, A.K.; Lang, D.; Zimmer, A.D.; Wüst, F.; Trautmann, D.; Wiedemann, G.; Beyer, P.; Decker, E.L.; Reski, R. Insights from the Cold Transcriptome of P Hyscomitrella Patens: Global Specialization Pattern of Conserved Transcriptional Regulators and Identification of Orphan Genes Involved in Cold Acclimation. New Phytol. 2015, 205, 869–881. [Google Scholar] [CrossRef]
- Sun, J.; Wang, X.; Wang, K.; Meng, D.; Mu, Y.; Zhang, L.; Wang, J.; Yao, G.; Guo, L. Genomic and Epigenomic Insight into Giga-Chromosome Architecture and Adaptive Evolution of Royal Lily (Lilium regale). Nat. Commun. 2025, 16, 5617. [Google Scholar] [CrossRef]
- Shukla, R.; Pokhriyal, E.; Das, S. Complex Interplay of Tandem, Segmental, Whole Genome Duplication, and Re-Organization Drives Expansion of SAUR Gene Family in Brassicaceae. Biochem. Genet. 2025. [Google Scholar] [CrossRef]
- González-Fontes, A.; Rexach, J.; Quiles-Pando, C.; Herrera-Rodríguez, M.B.; Camacho-Cristóbal, J.J.; Navarro-Gochicoa, M.T. Transcription Factors as Potential Participants in the Signal Transduction Pathway of Boron Deficiency. Plant Signal. Behav. 2013, 8, e26114. [Google Scholar] [CrossRef]
- Wang, Y.; Wu, Z.; Li, X.; Shang, X. Regeneration and Genetic Transformation in Eucalyptus Species, Current Research and Future Perspectives. Plants 2024, 13, 2843. [Google Scholar] [CrossRef]
- Luo, L.; Li, L. Molecular Understanding of Wood Formation in Trees. For. Res. 2022, 2, 5. [Google Scholar] [CrossRef] [PubMed]
- Shen, J.; Zou, Z.; Xing, H.; Duan, Y.; Zhu, X.; Ma, Y.; Wang, Y.; Fang, W. Genome-Wide Analysis Reveals Stress and Hormone Responsive Patterns of JAZ Family Genes in Camellia Sinensis. Int. J. Mol. Sci. 2020, 21, 2433. [Google Scholar] [CrossRef] [PubMed]
- Hu, H.; He, X.; Tu, L.; Zhu, L.; Zhu, S.; Ge, Z.; Zhang, X. Gh JAZ 2 Negatively Regulates Cotton Fiber Initiation by Interacting with the R2R3-MYB Transcription Factor Gh MYB 25-like. Plant J. 2016, 88, 921–935. [Google Scholar] [CrossRef] [PubMed]
- Song, S.; Qi, T.; Huang, H.; Ren, Q.; Wu, D.; Chang, C.; Peng, W.; Liu, Y.; Peng, J.; Xie, D. The Jasmonate-ZIM Domain Proteins Interact with the R2R3-MYB Transcription Factors MYB21 and MYB24 to Affect Jasmonate-Regulated Stamen Development in Arabidopsis. Plant Cell 2011, 23, 1000–1013. [Google Scholar] [CrossRef]
- Boter, M.; Golz, J.F.; Giménez-Ibañez, S.; Fernandez-Barbero, G.; Franco-Zorrilla, J.M.; Solano, R. FILAMENTOUS FLOWER Is a Direct Target of JAZ3 and Modulates Responses to Jasmonate. Plant Cell 2015, 27, 3160–3174. [Google Scholar] [CrossRef] [PubMed]
- Yang, D.-L.; Yao, J.; Mei, C.-S.; Tong, X.-H.; Zeng, L.-J.; Li, Q.; Xiao, L.-T.; Sun, T.; Li, J.; Deng, X.-W.; et al. Plant Hormone Jasmonate Prioritizes Defense over Growth by Interfering with Gibberellin Signaling Cascade. Proc. Natl. Acad. Sci. USA 2012, 109, E1192–E1200. [Google Scholar] [CrossRef]
- Plett, J.M.; Daguerre, Y.; Wittulsky, S.; Vayssières, A.; Deveau, A.; Melton, S.J.; Kohler, A.; Morrell-Falvey, J.L.; Brun, A.; Veneault-Fourrey, C.; et al. Effector MiSSP7 of the Mutualistic Fungus Laccaria Bicolor Stabilizes the Populus JAZ6 Protein and Represses Jasmonic Acid (JA) Responsive Genes. Proc. Natl. Acad. Sci. USA 2014, 111, 8299–8304. [Google Scholar] [CrossRef]
- Gimenez-Ibanez, S.; Boter, M.; Fernández-Barbero, G.; Chini, A.; Rathjen, J.P.; Solano, R. The Bacterial Effector HopX1 Targets JAZ Transcriptional Repressors to Activate Jasmonate Signaling and Promote Infection in Arabidopsis. PLoS Biol. 2014, 12, e1001792. [Google Scholar] [CrossRef] [PubMed]
- Song, S.; Qi, T.; Fan, M.; Zhang, X.; Gao, H.; Huang, H.; Wu, D.; Guo, H.; Xie, D. The bHLH Subgroup IIId Factors Negatively Regulate Jasmonate-Mediated Plant Defense and Development. PLoS Genet. 2013, 9, e1003653. [Google Scholar] [CrossRef] [PubMed]
- Seo, J.; Joo, J.; Kim, M.; Kim, Y.; Nahm, B.H.; Song, S.I.; Cheong, J.; Lee, J.S.; Kim, J.; Choi, Y.D. OsbHLH148, a Basic Helix-loop-helix Protein, Interacts with OsJAZ Proteins in a Jasmonate Signaling Pathway Leading to Drought Tolerance in Rice. Plant J. 2011, 65, 907–921. [Google Scholar] [CrossRef]
- Hu, Y.; Jiang, L.; Wang, F.; Yu, D. Jasmonate Regulates the INDUCER OF CBF EXPRESSION–C-REPEAT BINDING FACTOR/DRE BINDING FACTOR1 Cascade and Freezing Tolerance in Arabidopsis. Plant Cell 2013, 25, 2907–2924. [Google Scholar] [CrossRef]
- Yang, G.; Wang, S.; Long, L.; Yu, X.; Cai, H.; Chen, P.; Gu, L.; Yang, M. Genome-Wide Identification and Expression Analysis of PtJAZ Gene Family in Poplar (Populus trichocarpa). BMC Genom. Data 2023, 24, 55. [Google Scholar] [CrossRef] [PubMed]
- Zheng, H.; Fu, X.; Shao, J.; Tang, Y.; Yu, M.; Li, L.; Huang, L.; Tang, K. Transcriptional Regulatory Network of High-Value Active Ingredients in Medicinal Plants. Trends Plant Sci. 2023, 28, 429–446. [Google Scholar] [CrossRef]
- Devoto, A. Regulation of Jasmonate-Mediated Plant Responses in Arabidopsis. Ann. Bot. 2003, 92, 329–337. [Google Scholar] [CrossRef]
- Cai, Q.; Yuan, Z.; Chen, M.; Yin, C.; Luo, Z.; Zhao, X.; Liang, W.; Hu, J.; Zhang, D. Jasmonic Acid Regulates Spikelet Development in Rice. Nat. Commun. 2014, 5, 3476. [Google Scholar] [CrossRef]
- Ma, P.; Pei, T.; Lv, B.; Wang, M.; Dong, J.; Liang, Z. Functional Pleiotropism, Diversity, and Redundancy of Salvia Miltiorrhiza Bunge JAZ Family Proteins in Jasmonate-Induced Tanshinone and Phenolic Acid Biosynthesis. Hortic. Res. 2022, 9, uhac166. [Google Scholar] [CrossRef]
- Pei, T.; Ma, P.; Ding, K.; Liu, S.; Jia, Y.; Ru, M.; Dong, J.; Liang, Z. SmJAZ8 Acts as a Core Repressor Regulating JA-Induced Biosynthesis of Salvianolic Acids and Tanshinones in Salvia Miltiorrhiza Hairy Roots. J. Exp. Bot. 2018, 69, 1663–1678. [Google Scholar] [CrossRef] [PubMed]
- Li, S.; Dong, Y.; Li, D.; Shi, S.; Zhao, N.; Liao, J.; Liu, Y.; Chen, H. Eggplant Transcription Factor SmMYB5 Integrates Jasmonate and Light Signaling during Anthocyanin Biosynthesis. Plant Physiol. 2024, 194, 1139–1165. [Google Scholar] [CrossRef]
- Yu, J.; Zhang, Y.; Di, C.; Zhang, Q.; Zhang, K.; Wang, C.; You, Q.; Yan, H.; Dai, S.Y.; Yuan, J.S.; et al. JAZ7 Negatively Regulates Dark-Induced Leaf Senescence in Arabidopsis. J. Exp. Bot. 2016, 67, 751–762. [Google Scholar] [CrossRef]
- Chini, A.; Ben-Romdhane, W.; Hassairi, A.; Aboul-Soud, M.A.M. Identification of TIFY/JAZ Family Genes in Solanum Lycopersicum and Their Regulation in Response to Abiotic Stresses. PLoS ONE 2017, 12, e0177381. [Google Scholar] [CrossRef]
- Yan, J.; Yao, R.; Chen, L.; Li, S.; Gu, M.; Nan, F.; Xie, D. Dynamic Perception of Jasmonates by the F-Box Protein COI1. Mol. Plant 2018, 11, 1237–1247. [Google Scholar] [CrossRef]
- Sheard, L.B.; Tan, X.; Mao, H.; Withers, J.; Ben-Nissan, G.; Hinds, T.R.; Kobayashi, Y.; Hsu, F.-F.; Sharon, M.; Browse, J.; et al. Jasmonate Perception by Inositol-Phosphate-Potentiated COI1–JAZ Co-Receptor. Nature 2010, 468, 400–405. [Google Scholar] [CrossRef] [PubMed]
- Wingert, B.; Krieger, J.; Li, H.; Bahar, I. Adaptability and Specificity: How Do Proteins Balance Opposing Needs to Achieve Function? Curr. Opin. Struct. Biol. 2021, 67, 25–32. [Google Scholar] [CrossRef] [PubMed]
- Chen, C.; Chen, H.; Zhang, Y.; Thomas, H.R.; Frank, M.H.; He, Y.; Xia, R. TBtools: An Integrative Toolkit Developed for Interactive Analyses of Big Biological Data. Mol. Plant 2020, 13, 1194–1202. [Google Scholar] [CrossRef] [PubMed]
- Li, L.; Tang, J.; Wu, A.; Fan, C.; Li, H. Genome-Wide Identification and Functional Analysis of the GUX Gene Family in Eucalyptus Grandis. Int. J. Mol. Sci. 2024, 25, 8199. [Google Scholar] [CrossRef] [PubMed]








| Name | Sequence ID | Number of Amino Acids | Molecular Weight | Theoretical pI | Instability Index | Aliphatic Index | Grand Average of Hydropathicity | Subcellular Localization |
|---|---|---|---|---|---|---|---|---|
| EgJAZ1 | Eucgr.C00785.1.v2.0 | 276.00 | 28,841.80 | 9.30 | 59.83 | 66.67 | −0.33 | nucleus |
| EgJAZ2 | Eucgr.C03301.1.v2.0 | 266.00 | 27,833.55 | 9.49 | 62.68 | 63.76 | −0.43 | nucleus |
| EgJAZ3 | Eucgr.G01954.1.v2.0 | 192.00 | 20,318.31 | 10.55 | 81.53 | 73.33 | −0.43 | nucleus |
| EgJAZ4 | Eucgr.B03545.1.v2.0 | 214.00 | 23,686.17 | 9.67 | 58.22 | 66.59 | −0.45 | nucleus |
| EgJAZ5 | Eucgr.C00753.1.v2.0 | 278.00 | 29,805.96 | 6.34 | 54.01 | 83.27 | −0.35 | nucleus |
| EgJAZ6 | Eucgr.K02279.1.v2.0 | 364.00 | 38,714.78 | 8.57 | 58.70 | 72.86 | −0.34 | nucleus |
| EgJAZ7 | Eucgr.H00537.1.v2.0 | 366.00 | 38,860.62 | 9.80 | 60.88 | 69.15 | −0.41 | nucleus |
| EgJAZ8 | Eucgr.D00289.1.v2.0 | 138.00 | 15,408.21 | 9.26 | 99.17 | 60.14 | −0.75 | nucleus |
| EgJAZ9 | Eucgr.E02416.1.v2.0 | 104.00 | 11,944.55 | 9.44 | 84.50 | 63.75 | −0.69 | nucleus |
| EgJAZ10 | Eucgr.F02865.1.v2.0 | 267.00 | 30,050.97 | 9.40 | 61.95 | 69.10 | −0.69 | nucleus |
| EgJAZ11 | Eucgr.G02115.2.v2.0 | 348.00 | 37,051.06 | 9.80 | 54.90 | 67.84 | −0.38 | nucleus |
| EgJAZ12 | Eucgr.G02116.1.v2.0 | 282.00 | 29,576.68 | 9.09 | 52.04 | 72.34 | −0.31 | nucleus |
| EgPPD1 | Eucgr.H03414.1.v2.0 | 307.00 | 33,447.75 | 8.86 | 44.15 | 64.59 | −0.68 | nucleus |
| EgTIFY1 | Eucgr.C01809.1.v2.0 | 443.00 | 46,526.69 | 9.46 | 55.44 | 58.58 | −0.65 | nucleus |
| EgZML1 | Eucgr.L00755.1.v2.0 | 166.00 | 18,189.11 | 6.22 | 31.19 | 31.19 | −0.80 | nucleus |
| EgZML2 | Eucgr.L00751.1.v2.0 | 130.00 | 13,565.47 | 4.41 | 31.93 | 57.69 | −0.89 | nucleus |
| EgZML3 | Eucgr.J03166.1.v2.0 | 285.00 | 31,048.07 | 6.04 | 38.27 | 54.07 | −0.99 | nucleus |
| EgZML4 | Eucgr.F02157.1.v2.0 | 301.00 | 32,224.92 | 6.45 | 40.06 | 58.37 | −0.61 | nucleus |
| EgZML5 | Eucgr.F00433.1.v2.0 | 373.00 | 40,095.13 | 4.87 | 41.57 | 64.34 | −0.68 | nucleus |
Disclaimer/Publisher’s Note: The statements, opinions and data contained in all publications are solely those of the individual author(s) and contributor(s) and not of MDPI and/or the editor(s). MDPI and/or the editor(s) disclaim responsibility for any injury to people or property resulting from any ideas, methods, instructions or products referred to in the content. |
© 2025 by the authors. Licensee MDPI, Basel, Switzerland. This article is an open access article distributed under the terms and conditions of the Creative Commons Attribution (CC BY) license (https://creativecommons.org/licenses/by/4.0/).
Share and Cite
Lei, C.; Huang, Y.; An, R.; Fan, C.; Zhang, S.; Wu, A.; Jing, Y. Genome-Wide Identification and Expressional Analysis of the TIFY Gene Family in Eucalyptus grandis. Int. J. Mol. Sci. 2025, 26, 7914. https://doi.org/10.3390/ijms26167914
Lei C, Huang Y, An R, Fan C, Zhang S, Wu A, Jing Y. Genome-Wide Identification and Expressional Analysis of the TIFY Gene Family in Eucalyptus grandis. International Journal of Molecular Sciences. 2025; 26(16):7914. https://doi.org/10.3390/ijms26167914
Chicago/Turabian StyleLei, Chunxia, Yingtong Huang, Rui An, Chunjie Fan, Sufang Zhang, Aimin Wu, and Yue Jing. 2025. "Genome-Wide Identification and Expressional Analysis of the TIFY Gene Family in Eucalyptus grandis" International Journal of Molecular Sciences 26, no. 16: 7914. https://doi.org/10.3390/ijms26167914
APA StyleLei, C., Huang, Y., An, R., Fan, C., Zhang, S., Wu, A., & Jing, Y. (2025). Genome-Wide Identification and Expressional Analysis of the TIFY Gene Family in Eucalyptus grandis. International Journal of Molecular Sciences, 26(16), 7914. https://doi.org/10.3390/ijms26167914

