Pro-Reparative Effects of KvLQT1 Potassium Channel Activation in a Mouse Model of Acute Lung Injury Induced by Bleomycin
Abstract
1. Introduction
2. Results
2.1. Alterations of the Alveolar-Capillary Barrier After Acute Lung Injury Induced by Bleomycin
2.2. Beneficial Effect of KvLQT1 Activation on the Inflammatory Response Induced by Bleomycin
2.3. Beneficial Effect of KvLQT1 Activation on Acute Lung Injury Induced by Bleomycin
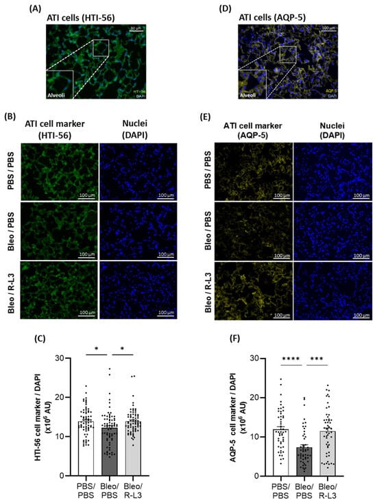
2.4. Assessment of the Alveolar Epithelial Integrity with ATI and ATII Cell Markers
2.5. Improvement of Wound Healing Repair Rate in Primary Alveolar Epithelial Cell Cultures After KvLQT1 Activation in the Presence of Bleomycin
3. Discussion
4. Materials and Methods
4.1. Ethical Approval and Animal Care
4.2. In Vivo Experimental Conditions
4.3. Pulmonary Edema Index
4.4. Evans Blue Extravasation Assay
4.5. Analysis of Bronchoalveolar Lavage (BAL) Fluid
4.6. Cytokine/Chemokine Protein Level Measurements in BAL
4.7. Lung Tissue Collection and Processing
4.8. Histological Analysis
4.9. Immunostaining of ATI (HTI56+ and AQP-5+) and ATII (Pro-SPC+) Cells in Cryomatrix-Embedded Frozen Lung Sections
4.10. Isolation and Primary Culture of Rat Alveolar Epithelial Type II (ATII) Cells
4.11. Wound-Healing Assays
4.12. Statistical Analyses
Supplementary Materials
Author Contributions
Funding
Institutional Review Board Statement
Data Availability Statement
Acknowledgments
Conflicts of Interest
Abbreviations
| ALI | Acute lung injury |
| AQP5 | Aquaporin 5 |
| ARDS | Acute respiratory distress syndrome |
| ATI | Alveolar type I cells |
| ATII | Alveolar type II cells |
| BAL | Bronchoalveolar lavage |
| DMSO | Dimethyl sulfoxide |
| ENaC | Epithelial sodium channel |
| FBS | Fetal bovine serum |
| IL-1β | Interleukin-1 beta |
| IL-6 | Interleukin 6 |
| KC | Keratinocyte chemoattractant |
| KvLQT1 | Potassium voltage-gated channel subfamily Q member 1 |
| MCP-1 | Monocyte chemoattractant protein-1 |
| PBS | Phosphate-buffered saline |
| pCO2 | Partial pressure of carbon dioxide |
| Pro-SPC | Pro-surfactant protein C |
| TNF-α | Tumor necrosis factor alpha |
References
- Bellani, G.; Laffey, J.G.; Pham, T.; Fan, E.; Brochard, L.; Esteban, A.; Gattinoni, L.; Van Haren, F.M.P.; Larsson, A.; McAuley, D.F.; et al. Epidemiology, Patterns of Care, and Mortality for Patients with Acute Respiratory Distress Syndrome in Intensive Care Units in 50 Countries. JAMA—J. Am. Med. Assoc. 2016, 315, 788–800. [Google Scholar] [CrossRef] [PubMed]
- Khemani, R.G.; Smith, L.; Lopez-Fernandez, Y.M.; Kwok, J.; Morzov, R.; Klein, M.J.; Yehya, N.; Willson, D.; Kneyber, M.C.J.; Lillie, J.; et al. Paediatric Acute Respiratory Distress Syndrome Incidence and Epidemiology (PARDIE): An International, Observational Study. Lancet Respir. Med. 2019, 7, 115–128. [Google Scholar] [CrossRef]
- Papazian, L.; Aubron, C.; Brochard, L.; Chiche, J.D.; Combes, A.; Dreyfuss, D.; Forel, J.M.; Guérin, C.; Jaber, S.; Mekontso-Dessap, A.; et al. Formal Guidelines: Management of Acute Respiratory Distress Syndrome. Ann. Intensive Care 2019, 9, 69. [Google Scholar] [CrossRef]
- Matthay, M.A.; Zemans, R.L.; Zimmerman, G.A.; Arabi, Y.M.; Beitler, J.R.; Mercat, A.; Herridge, M.; Randolph, A.G.; Calfee, C.S. Acute Respiratory Distress Syndrome. Nat. Rev. Dis. Prim. 2019, 5, 18. [Google Scholar] [CrossRef]
- Pais, F.M.; Sinha, P.; Liu, K.D.; Matthay, M.A. Influence of Clinical Factors and Exclusion Criteria on Mortality in Ards Observational Studies and Randomized Controlled Trials. Respir. Care 2018, 63, 1060–1069. [Google Scholar] [CrossRef]
- Ahlström, B.; Frithiof, R.; Larsson, I.M.; Strandberg, G.; Lipcsey, M.; Hultström, M. A Comparison of Impact of Comorbidities and Demographics on 60-Day Mortality in ICU Patients with COVID-19, Sepsis and Acute Respiratory Distress Syndrome. Sci. Rep. 2022, 12, 15703. [Google Scholar] [CrossRef]
- Azoulay, E.; Lemiale, V.; Mourvillier, B.; Garrouste-Orgeas, M.; Schwebel, C.; Ruckly, S.; Argaud, L.; Cohen, Y.; Souweine, B.; Papazian, L.; et al. Management and Outcomes of Acute Respiratory Distress Syndrome Patients with and without Comorbid Conditions. Intensive Care Med. 2018, 44, 1050–1060. [Google Scholar] [CrossRef]
- Davydow, D.S.; Desai, S.V.; Needham, D.M.; Bienvenu, O.J. Psychiatric Morbidity in Survivors of the Acute Respiratory Distress Syndrome: A Systematic Review. Psychosom. Med. 2008, 70, 512–519. [Google Scholar] [CrossRef]
- Fazzini, B.; Battaglini, D.; Carenzo, L.; Pelosi, P.; Cecconi, M.; Puthucheary, Z. Physical and Psychological Impairment in Survivors of Acute Respiratory Distress Syndrome: A Systematic Review and Meta-Analysis. Br. J. Anaesth. 2022, 129, 801–814. [Google Scholar] [CrossRef]
- Matthay, M.A.; Arabi, Y.; Arroliga, A.C.; Bernard, G.; Bersten, A.D.; Brochard, L.J.; Calfee, C.S.; Combes, A.; Daniel, B.M.; Ferguson, N.D.; et al. A New Global Definition of Acute Respiratory Distress Syndrome. Am. J. Respir. Crit. Care Med. 2024, 209, 37–47. [Google Scholar] [CrossRef]
- Ranieri, V.M.; Rubenfeld, G.D.; Thompson, B.T.; Ferguson, N.D.; Caldwell, E.; Fan, E.; Camporota, L.; Slutsky, A.S. Acute Respiratory Distress Syndrome: The Berlin Definition. JAMA 2012, 307, 2526–2533. [Google Scholar] [CrossRef]
- Bos, L.D.J.; Ware, L.B. Acute Respiratory Distress Syndrome: Causes, Pathophysiology, and Phenotypes. Lancet 2022, 400, 1145–1156. [Google Scholar] [CrossRef]
- Mokrá, D. Acute Lung Injury—From Pathophysiology to Treatment. Physiol. Res. 2020, 69, S353–S366. [Google Scholar] [CrossRef] [PubMed]
- Battaglini, D.; Fazzini, B.; Silva, P.L.; Cruz, F.F.; Ball, L.; Robba, C.; Rocco, P.R.M.; Pelosi, P. Challenges in ARDS Definition, Management, and Identification of Effective Personalized Therapies. J. Clin. Med. 2023, 12, 1381. [Google Scholar] [CrossRef] [PubMed]
- Fadanni, G.P.; Calixto, J.B. Recent Progress and Prospects for Anti-Cytokine Therapy in Preclinical and Clinical Acute Lung Injury. Cytokine Growth Factor Rev. 2023, 71–72, 13–25. [Google Scholar] [CrossRef] [PubMed]
- Thompson, B.T.; Ranieri, V.M. Steroids Are Part of Rescue Therapy in ARDS Patients with Refractory Hypoxemia: No. Intensive Care Med. 2016, 42, 921–923. [Google Scholar] [CrossRef]
- Seam, N.; Suffredini, A.F. Steroids are part of rescue therapy in ARDS patients with refractory hypoxemia: We are not sure. Intensive Care Med. 2016, 42, 924–927. [Google Scholar] [CrossRef]
- Bein, T.; Briegel, J.; Annane, D. Steroids Are Part of Rescue Therapy in ARDS Patients with Refractory Hypoxemia: Yes. Intensive Care Med. 2016, 42, 918–920. [Google Scholar] [CrossRef]
- Bihari, S.; Bailey, M.; Bersten, A.D. Steroids in ARDS: To Be or Not to Be. Intensive Care Med. 2016, 42, 931–933. [Google Scholar] [CrossRef]
- Mokra, D.; Mikolka, P.; Kosutova, P.; Mokry, J. Corticosteroids in Acute Lung Injury: The Dilemma Continues. Int. J. Mol. Sci. 2019, 20, 4765. [Google Scholar] [CrossRef]
- Aubin Vega, M.; Chupin, C.; Pascariu, M.; Privé, A.; Dagenais, A.; Berthiaume, Y.; Brochiero, E. Dexamethasone Fails to Improve Bleomycin-Induced Acute Lung Injury in Mice. Physiol. Rep. 2019, 7, e14253. [Google Scholar] [CrossRef]
- Meunier, É.; Aubin Vega, M.; Adam, D.; Privé, A.; Mohammad Nezhady, M.A.; Lahaie, I.; Quiniou, C.; Chemtob, S.; Brochiero, E. Evaluation of Interleukin-1 and Interleukin-6 Receptor Antagonists in a Murine Model of Acute Lung Injury. Exp. Physiol. 2024, 109, 966–979. [Google Scholar] [CrossRef] [PubMed]
- Leite-Junior, J.H.P.; Garcia, C.S.N.B.; Souza-Fernandes, A.B.; Silva, P.L.; Ornellas, D.S.; Larangeira, A.P.; Castro-Faria-Neto, H.C.; Morales, M.M.; Negri, E.M.; Capelozzi, V.L.; et al. Methylprednisolone Improves Lung Mechanics and Reduces the Inflammatory Response in Pulmonary but Not in Extrapulmonary Mild Acute Lung Injury in Mice. Crit. Care Med. 2008, 36, 2621–2628. [Google Scholar] [CrossRef] [PubMed]
- Wang, X.-Q.; Zhou, X.; Zhou, Y.; Rong, L.; Gao, L.; Xu, W. Low-Dose Dexamethasone Alleviates Lipopolysaccharide-Induced Acute Lung Injury in Rats and Upregulates Pulmonary Glucocorticoid Receptors. Respirology 2008, 13, 772–780. [Google Scholar] [CrossRef] [PubMed]
- Engel, M.; Nowacki, R.M.E.; Boden, P.; Reiss, L.K.; Uhlig, S.; Reynaert, N.L.; Gopal, P.; Wouters, E.F.M.; Willems, C.H.M.P.; Kloosterboer, N.; et al. The Effects of Dexamethasone and Oxygen in Ventilated Adult Sheep with Early Phase Acute Respiratory Distress Syndrome. Lung 2015, 193, 97–103. [Google Scholar] [CrossRef]
- Silva, P.L.; Pelosi, P.; Rocco, P.R.M. Personalized Pharmacological Therapy for ARDS: A Light at the End of the Tunnel. Expert. Opin. Investig. Drugs 2020, 29, 49–61. [Google Scholar] [CrossRef]
- Chalmers, S.; Khawaja, A.; Wieruszewski, P.M.; Gajic, O.; Odeyemi, Y. Diagnosis and Treatment of Acute Pulmonary Inflammation in Critically Ill Patients: The Role of Inflammatory Biomarkers. World J. Crit. Care Med. 2019, 8, 59–71. [Google Scholar] [CrossRef]
- Xu, H.; Sheng, S.; Luo, W.; Xu, X.; Zhang, Z. Acute Respiratory Distress Syndrome Heterogeneity and the Septic ARDS Subgroup. Front. Immunol. 2023, 14, 1277161. [Google Scholar] [CrossRef]
- Beitler, J.R.; Thompson, B.T.; Baron, R.M.; Bastarache, J.A.; Denlinger, L.C.; Esserman, L.; Gong, M.N.; LaVange, L.M.; Lewis, R.J.; Marshall, J.C.; et al. Advancing Precision Medicine for Acute Respiratory Distress Syndrome. Lancet Respir. Med. 2022, 10, 107–120. [Google Scholar] [CrossRef]
- Rizzo, A.N.; Aggarwal, N.R.; Thompson, B.T.; Schmidt, E.P. Advancing Precision Medicine for the Diagnosis and Treatment of Acute Respiratory Distress Syndrome. J. Clin. Med. 2023, 12, 1563. [Google Scholar] [CrossRef]
- Reddy, K.; Sinha, P.; O’Kane, C.M.; Gordon, A.C.; Calfee, C.S.; McAuley, D.F. Subphenotypes in Critical Care: Translation into Clinical Practice. Lancet Respir. Med. 2020, 8, 631–643. [Google Scholar] [CrossRef]
- Millar, J.E.; Reddy, K.; Bos, L.D.J. Future Directions in Therapies for Acute Respiratory Distress Syndrome. Clin. Chest Med. 2024, 45, 943–951. [Google Scholar] [CrossRef] [PubMed]
- Fronius, M. Treatment of Pulmonary Edema by ENaC Activators/Stimulators. Curr. Mol. Pharmacol. 2013, 6, 13–27. [Google Scholar] [CrossRef] [PubMed]
- Matthay, M.A. Resolution of Pulmonary Edema Thirty Years of Progress. Am. J. Respir. Crit. Care Med. 2014, 189, 1301–1308. [Google Scholar] [CrossRef]
- Horie, S.; McNicholas, B.; Rezoagli, E.; Pham, T.; Curley, G.; McAuley, D.; O’Kane, C.; Nichol, A.; dos Santos, C.; Rocco, P.R.M.; et al. Emerging Pharmacological Therapies for ARDS: COVID-19 and Beyond. Intensive Care Med. 2020, 46, 2265–2283. [Google Scholar] [CrossRef]
- Gotts, J.E.; Matthay, M.A. Endogenous and Exogenous Cell-Based Pathways for Recovery from Acute Respiratory Distress Syndrome. Clin. Chest Med. 2014, 35, 797–809. [Google Scholar] [CrossRef]
- Sanches Santos Rizzo Zuttion, M.; Moore, S.K.L.; Chen, P.; Beppu, A.K.; Hook, J.L. New Insights into the Alveolar Epithelium as a Driver of Acute Respiratory Distress Syndrome. Biomolecules 2022, 12, 1273. [Google Scholar] [CrossRef]
- Barkauskas, C.E.; Cronce, M.J.; Rackley, C.R.; Bowie, E.J.; Keene, D.R.; Stripp, B.R.; Randell, S.H.; Noble, P.W.; Hogan, B.L.M. Type 2 Alveolar Cells Are Stem Cells in Adult Lung. J. Clin. Investig. 2013, 123, 3025–3036. [Google Scholar] [CrossRef]
- Crosby, L.M.; Waters, C.M. Epithelial Repair Mechanisms in the Lung. Am. J. Physiol. Lung Cell. Mol. Physiol. 2010, 298, L715–L731. [Google Scholar] [CrossRef]
- Basset, G.; Crone, C.; Saumon, G. Significance of Active Ion Transport in Transalveolar Water Absorption: A Study on Isolated Rat Lung. J. Physiol. 1987, 384, 311–324. [Google Scholar] [CrossRef]
- Bardou, O.; Trinh, N.T.N.; Brochiero, E. Molecular Diversity and Function of K+ Channels in Airway and Alveolar Epithelial Cells. Am. J. Physiol. Lung Cell. Mol. Physiol. 2009, 296, L145–L155. [Google Scholar] [CrossRef] [PubMed]
- Girault, A.; Brochiero, E. Evidence of K+ Channel Function in Epithelial Cell Migration, Proliferation, and Repair. Am. J. Physiol. Cell Physiol. 2014, 306, C307–C319. [Google Scholar] [CrossRef] [PubMed]
- Leroy, C.; Dagenais, A.; Berthiaume, Y.; Brochiero, E. Molecular Identity and Function in Transepithelial Transport of K(ATP) Channels in Alveolar Epithelial Cells. Am. J. Physiol. Lung Cell Mol. Physiol. 2004, 286, L1027–L1037. [Google Scholar] [CrossRef] [PubMed]
- Leroy, C.; Privé, A.; Bourret, J.-C.; Berthiaume, Y.; Ferraro, P.; Brochiero, E. Regulation of ENaC and CFTR Expression with K+ Channel Modulators and Effect on Fluid Absorption across Alveolar Epithelial Cells. Am. J. Physiol. Lung Cell. Mol. Physiol. 2006, 291, L1207–L1219. [Google Scholar] [CrossRef]
- Bardou, O.; Privé, A.; Migneault, F.; Roy-Camille, K.; Dagenais, A.; Berthiaume, Y.; Brochiero, E. K+ Channels Regulate ENaC Expression via Changes in Promoter Activity and Control Fluid Clearance in Alveolar Epithelial Cells. Biochim. Biophys. Acta—Biomembr. 2012, 1818, 1682–1690. [Google Scholar] [CrossRef]
- Aubin Vega, M.; Girault, A.; Adam, D.; Chebli, J.; Privé, A.; Maillé, É.; Robichaud, A.; Brochiero, E. Impact of KvLQT1 Potassium Channel Modulation on Alveolar Fluid Homeostasis in an Animal Model of Thiourea-Induced Lung Edema. Front. Physiol. 2023, 13, 1069466. [Google Scholar] [CrossRef]
- Sakuma, T.; Folkesson, H.G.; Suzuki, S.; Okaniwa, G.; Fujimura, S.; Matthay, M.A. Beta-Adrenergic Agonist Stimulated Alveolar Fluid Clearance in Ex Vivo Human and Rat Lungs. Am. J. Respir. Crit. Care Med. 1997, 155, 506–512. [Google Scholar] [CrossRef]
- Trinh, N.T.N.; Privé, A.; Kheir, L.; Bourret, J.-C.; Hijazi, T.; Amraei, M.G.; Noël, J.; Brochiero, E. Involvement of KATP and KvLQT1 K+ Channels in EGF-Stimulated Alveolar Epithelial Cell Repair Processes. Am. J. Physiol. Lung Cell. Mol. Physiol. 2007, 293, L870–L882. [Google Scholar] [CrossRef]
- Trinh, N.T.N.; Privé, A.; Maillé, E.; Noël, J.; Brochiero, E. EGF and K+ Channel Activity Control Normal and Cystic Fibrosis Bronchial Epithelia Repair. Am. J. Physiol. Lung Cell. Mol. Physiol. 2008, 295, L866–L880. [Google Scholar] [CrossRef]
- Maille, E.; Trinh, N.T.N.; Prive, A.; Bilodeau, C.; Bissonnette, E.; Grandvaux, N.; Brochiero, E. Regulation of Normal and Cystic Fibrosis Airway Epithelial Repair Processes by TNF-Alpha after Injury. Am. J. Physiol. Lung Cell Mol. Physiol. 2011, 301, L945–L955. [Google Scholar] [CrossRef]
- Girault, A.; Privé, A.; Trinh, N.T.N.; Bardou, O.; Ferraro, P.; Joubert, P.; Bertrand, R.; Brochiero, E.; Thu Ngan Trinh, N.; Bardou, O.; et al. Identification of KvLQT1 K+ Channels as New Regulators of Non-Small Cell Lung Cancer Cell Proliferation and Migration. Int. J. Oncol. 2013, 44, 838–848. [Google Scholar] [CrossRef]
- Girault, A.; Chebli, J.; Privé, A.; Trinh, N.T.N.; Maillé, E.; Grygorczyk, R.; Brochiero, E. Complementary Roles of KCa3.1 Channels and Β1-Integrin during Alveolar Epithelial Repair. Respir. Res. 2015, 16, 100. [Google Scholar] [CrossRef] [PubMed]
- Zyrianova, T.; Lopez, B.; Olcese, R.; Belperio, J.; Waters, C.M.; Wong, L.; Nguyen, V.; Talapaneni, S.; Schwingshackl, A. K2P2.1 (TREK-1) Potassium Channel Activation Protects against Hyperoxia-Induced Lung Injury. Sci. Rep. 2020, 10, 22011. [Google Scholar] [CrossRef] [PubMed]
- Zyrianova, T.; Lopez, B.; Zou, K.; Gu, C.; Pham, D.; Talapaneni, S.; Waters, C.M.; Olcese, R.; Schwingshackl, A. Activation of TREK-1 (K2P2.1) Potassium Channels Protects against Influenza A-Induced Lung Injury. Am. J. Physiol. Lung Cell. Mol. Physiol. 2023, 324, L64–L75. [Google Scholar] [CrossRef] [PubMed]
- Tang, D.G.; Pavot, D.R.; Mouria, M.M.; Holwitt, D.M.; Cohen, N.M.; Cassivi, S.D. Warm Ischemia Lung Protection with Pinacidil: An ATP Regulated Potassium Channel Opener. Ann. Thorac. Surg. 2003, 76, 385–390. [Google Scholar] [CrossRef]
- Zhou, L.; Köhncke, C.; Hu, Z.; Roepke, T.K.; Abbott, G.W. The KCNE2 Potassium Channel β Subunit Is Required for Normal Lung Function and Resilience to Ischemia and Reperfusion Injury. FASEB J. 2019, 33, 9762–9774. [Google Scholar] [CrossRef]
- Aubin Vega, M.; Girault, A.; Meunier, É.; Chebli, J.; Privé, A.; Robichaud, A.; Adam, D.; Brochiero, E. Function of KvLQT1 Potassium Channels in a Mouse Model of Bleomycin-Induced Acute Lung Injury. Front. Physiol. 2024, 15, 1345488. [Google Scholar] [CrossRef]
- Izbicki, G.; Segel, M.J.; Christensen, T.G.; Conner, M.W.; Breuer, R. Time Course of Bleomycin-Induced Lung Fibrosis. Int. J. Exp. Pathol. 2002, 83, 111–119. [Google Scholar] [CrossRef]
- Aubin Vega, M.; Chupin, C.; Massé, C.; Dagenais, A.; Berthiaume, Y.; Brochiero, E. Impact of ENaC Downregulation in Transgenic Mice on the Outcomes of Acute Lung Injury Induced by Bleomycin. Exp. Physiol. 2021, 106, 1110–1119. [Google Scholar] [CrossRef]
- Matute-Bello, G.; Downey, G.; Moore, B.B.; Groshong, S.D.; Matthay, M.A.; Slutsky, A.S.; Kuebler, W.M. Acute Lung Injury in Animals Study Group an Official American Thoracic Society Workshop Report: Features and Measurements of Experimental Acute Lung Injury in Animals. Am. J. Respir. Cell Mol. Biol. 2011, 44, 725–738. [Google Scholar] [CrossRef]
- Kulkarni, H.S.; Lee, J.S.; Bastarache, J.A.; Kuebler, W.M.; Downey, G.P.; Albaiceta, G.M.; Altemeier, W.A.; Artigas, A.; Bates, J.H.T.; Calfee, C.S.; et al. Update on the Features and Measurements of Experimental Acute Lung Injury in Animals an Official American Thoracic Society Workshop Report. Am. J. Respir. Cell Mol. Biol. 2022, 66, E1–E14. [Google Scholar] [CrossRef]
- Calfee, C.S.; Janz, D.R.; Bernard, G.R.; May, A.K.; Kangelaris, K.N.; Matthay, M.A.; Ware, L.B. Distinct Molecular Phenotypes of Direct vs Indirect ARDS in Single-Center and Multicenter Studies. Chest 2015, 147, 1539–1548. [Google Scholar] [CrossRef]
- Bendib, I.; Beldi-Ferchiou, A.; Schlemmer, F.; Surenaud, M.; Maitre, B.; Plonquet, A.; Carteaux, G.; Razazi, K.; Godot, V.; Hüe, S.; et al. Alveolar Compartmentalization of Inflammatory and Immune Cell Biomarkers in Pneumonia-Related ARDS. Crit. Care 2021, 25, 23. [Google Scholar] [CrossRef] [PubMed]
- Sathe, N.A.; Morrell, E.D.; Bhatraju, P.K.; Fessler, M.B.; Stapleton, R.D.; Wurfel, M.M.; Mikacenic, C. Alveolar Biomarker Profiles in Subphenotypes of the Acute Respiratory Distress Syndrome. Crit. Care Med. 2023, 51, E13–E18. [Google Scholar] [CrossRef] [PubMed]
- Reilly, J.P.; Calfee, C.S.; Christie, J.D. Acute Respiratory Distress Syndrome Phenotypes. Semin. Respir. Crit. Care Med. 2019, 40, 19–30. [Google Scholar] [CrossRef]
- Abe, K.; Horiguchi, T.; Enzan, K.; Masaki, Y.; Nishikawa, T.; Kimura, T. Nicorandil, a KATP Channel Opener, Attenuates Ischemia—Reperfusion Injury in Isolated Rat Lungs. Lung 2020, 198, 315–321. [Google Scholar] [CrossRef]
- Sakuma, T.; Takahashi, K.; Ohya, N.; Nakada, T.; Matthay, M.A. Effects of ATP-Sensitive Potassium Channel Opener on Potassium Transport and Alveolar Fluid Clearance in the Resected Human Lung. Pharmacol. Toxicol. 1998, 83, 16–22. [Google Scholar] [CrossRef]
- Goodwill, A.G.; Fu, L.; Noblet, J.N.; Casalini, E.D.; Sassoon, D.; Berwick, Z.C.; Kassab, G.S.; Tune, J.D.; Dick, G.M. KV7 Channels Contribute to Paracrine, but Not Metabolic or Ischemic, Regulation of Coronary Vascular Reactivity in Swine. Am. J. Physiol. Heart Circ. Physiol. 2016, 310, H693–H704. [Google Scholar] [CrossRef]
- Brueggemann, L.I.; Kakad, P.P.; Love, R.B.; Solway, J.; Dowell, M.L.; Cribbs, L.L.; Byron, K.L. Kv7 Potassium Channels in Airway Smooth Muscle Cells: Signal Transduction Intermediates and Pharmacological Targets for Bronchodilator Therapy. Am. J. Physiol. Lung Cell. Mol. Physiol. 2012, 302, L120–L132. [Google Scholar] [CrossRef]
- Miyamoto, H.; Takemura, S.; Minamiyama, Y.; Tsukioka, T.; Toda, M.; Nishiyama, N.; Shibata, T. Acute Exacerbation of Idiopathic Pulmonary Fibrosis Model by Small Amount of Lipopolysaccharide in Rats. J. Clin. Biochem. Nutr. 2022, 70, 129–139. [Google Scholar] [CrossRef]
- Shi, Y.; Dong, M.; Zhou, Y.; Li, W.; Gao, Y.; Han, L.; Chen, M.; Lin, H.; Zuo, W.; Jin, F. Distal Airway Stem Cells Ameliorate Bleomycin-Induced Pulmonary Fibrosis in Mice. Stem Cell Res. Ther. 2019, 10, 161. [Google Scholar] [CrossRef] [PubMed]
- He, M.; Shi, W.; Yu, M.; Li, X.; Xu, J.; Zhu, J.; Jin, L.; Xie, W.; Kong, H. Nicorandil Attenuates LPS-Induced Acute Lung Injury by Pulmonary Endothelial Cell Protection via NF-ΚB and MAPK Pathways. Oxid. Med. Cell. Longev. 2019, 2019, 4957646. [Google Scholar] [CrossRef] [PubMed]
- Jia, Q.; Yang, Y.; Chen, X.; Yao, S.; Hu, Z. Emerging Roles of Mechanosensitive Ion Channels in Acute Lung Injury/Acute Respiratory Distress Syndrome. Respir. Res. 2022, 23, 366. [Google Scholar] [CrossRef] [PubMed]
- Lemmens-Gruber, R.; Tzotzos, S. The Epithelial Sodium Channel—An Underestimated Drug Target. Int. J. Mol. Sci. 2023, 24, 7775. [Google Scholar] [CrossRef]
- Kabir, K.; Gelinas, J.-P.P.; Chen, M.; Chen, D.; Zhang, D.; Luo, X.; Yang, J.-H.H.; Carter, D.; Rabinovici, R. Characterization of a Murine Model of Endotoxin-Induced Acute Lung Injury. Shock 2002, 17, 300–303. [Google Scholar] [CrossRef]
- de Chaumont, F.; Dallongeville, S.; Chenouard, N.; Hervé, N.; Pop, S.; Provoost, T.; Meas-Yedid, V.; Pankajakshan, P.; Lecomte, T.; Le Montagner, Y.; et al. Icy: An Open Bioimage Informatics Platform for Extended Reproducible Research. Nat. Methods 2012, 9, 690–696. [Google Scholar] [CrossRef]
- Brochiero, E.; Dagenais, A.; Privé, A.; Berthiaume, Y.; Grygorczyk, R. Evidence of a Functional CFTR Cl(−) Channel in Adult Alveolar Epithelial Cells. Am. J. Physiol. Lung Cell. Mol. Physiol. 2004, 287, L382–L392. [Google Scholar] [CrossRef]
- Tan, J.J.; Boudreault, F.; Adam, D.; Brochiero, E.; Grygorczyk, R. Type 2 Secretory Cells Are Primary Source of ATP Release in Mechanically Stretched Lung Alveolar Cells. Am. J. Physiol.—Lung Cell. Mol. Physiol. 2020, 318, L49–L58. [Google Scholar] [CrossRef]
- Dobbs, L.G.; Gonzalez, R.; Williams, M.C. An Improved Method for Isolating Type II Cells in High Yield and Purity. Am. Rev. Respir. Dis. 1986, 134, 141–145. [Google Scholar] [CrossRef]
- Ruffin, M.; Bilodeau, C.; Maillé, É.; LaFayette, S.L.; McKay, G.A.; Trinh, N.T.N.; Beaudoin, T.; Desrosiers, M.-Y.; Rousseau, S.; Nguyen, D.; et al. Quorum-Sensing Inhibition Abrogates the Deleterious Impact of Pseudomonas Aeruginosa on Airway Epithelial Repair. FASEB J. 2016, 30, 3011–3025. [Google Scholar] [CrossRef]
- Adam, D.; Bilodeau, C.; Sognigbé, L.; Maillé, É.; Ruffin, M.; Brochiero, E. CFTR Rescue with VX-809 and VX-770 Favors the Repair of Primary Airway Epithelial Cell Cultures from Patients with Class II Mutations in the Presence of Pseudomonas Aeruginosa Exoproducts. J. Cyst. Fibros. 2018, 17, 705–714. [Google Scholar] [CrossRef]








Disclaimer/Publisher’s Note: The statements, opinions and data contained in all publications are solely those of the individual author(s) and contributor(s) and not of MDPI and/or the editor(s). MDPI and/or the editor(s) disclaim responsibility for any injury to people or property resulting from any ideas, methods, instructions or products referred to in the content. |
© 2025 by the authors. Licensee MDPI, Basel, Switzerland. This article is an open access article distributed under the terms and conditions of the Creative Commons Attribution (CC BY) license (https://creativecommons.org/licenses/by/4.0/).
Share and Cite
Voisin, T.; Girault, A.; Aubin Vega, M.; Meunier, É.; Chebli, J.; Privé, A.; Adam, D.; Brochiero, E. Pro-Reparative Effects of KvLQT1 Potassium Channel Activation in a Mouse Model of Acute Lung Injury Induced by Bleomycin. Int. J. Mol. Sci. 2025, 26, 7632. https://doi.org/10.3390/ijms26157632
Voisin T, Girault A, Aubin Vega M, Meunier É, Chebli J, Privé A, Adam D, Brochiero E. Pro-Reparative Effects of KvLQT1 Potassium Channel Activation in a Mouse Model of Acute Lung Injury Induced by Bleomycin. International Journal of Molecular Sciences. 2025; 26(15):7632. https://doi.org/10.3390/ijms26157632
Chicago/Turabian StyleVoisin, Tom, Alban Girault, Mélissa Aubin Vega, Émilie Meunier, Jasmine Chebli, Anik Privé, Damien Adam, and Emmanuelle Brochiero. 2025. "Pro-Reparative Effects of KvLQT1 Potassium Channel Activation in a Mouse Model of Acute Lung Injury Induced by Bleomycin" International Journal of Molecular Sciences 26, no. 15: 7632. https://doi.org/10.3390/ijms26157632
APA StyleVoisin, T., Girault, A., Aubin Vega, M., Meunier, É., Chebli, J., Privé, A., Adam, D., & Brochiero, E. (2025). Pro-Reparative Effects of KvLQT1 Potassium Channel Activation in a Mouse Model of Acute Lung Injury Induced by Bleomycin. International Journal of Molecular Sciences, 26(15), 7632. https://doi.org/10.3390/ijms26157632

