Melatonin Alleviates MBP-Induced Oxidative Stress and Apoptosis in TM3 Cells via the SIRT1/PGC-1α Signaling Pathway
Abstract
1. Introduction
2. Results
2.1. MT Protects TM3 Cells from Toxic Effects of MBP and Alleviates Apoptosis in MBP-Treated TM3 Cells or BPA-Treated Mice via PGC-1α
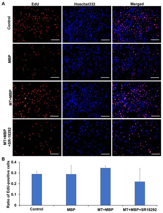
2.1.1. MT Reduces the Toxic Effects of MBP on TM3 Cells
2.1.2. MT Increases the Expression of PGC-1α in MBP-Treated TM3 Cells or Testicular Interstitial Tissue of BPA-Treated Mice
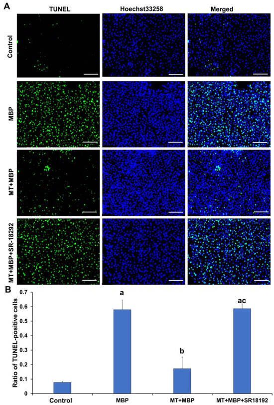
2.1.3. MT Alleviates Apoptosis in MBP-Treated TM3 Cells or BPA-Treated Mice via PGC-1α
2.2. MT Alleviates MBP-Induced Oxidative Stress Damage in TM3 Cells by Activating PGC-1α/NRF2
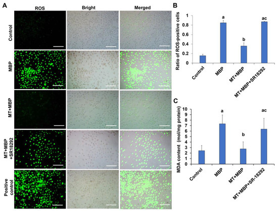
2.2.1. MT Reduces ROS and MDA Levels in TM3 Cells via PGC-1α
2.2.2. MT Lowers the Expression of NRF2 and Its Downstream Genes in TM3 Cells via PGC-1α
2.3. MT Alleviates MBP-Induced Damage to Mitochondrial Homeostasis and Function in TM3 Cells via PGC-1α
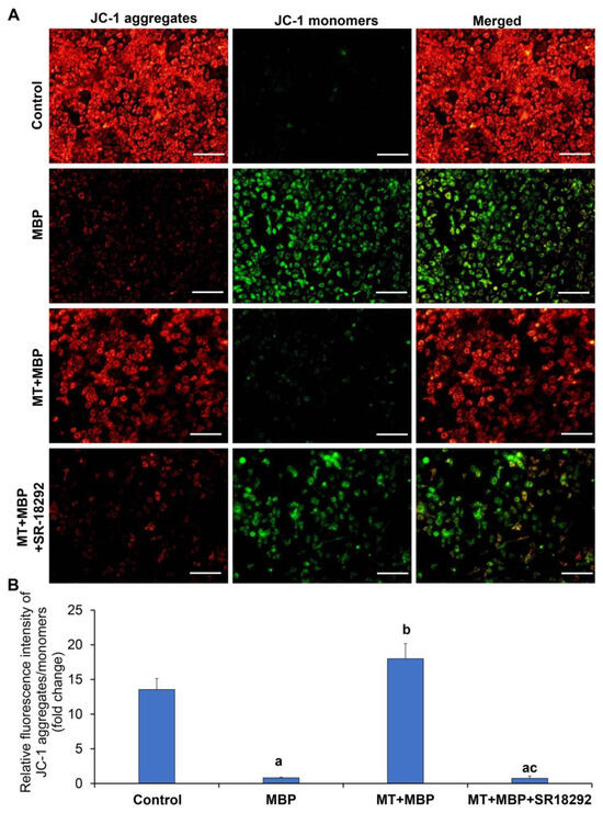
2.3.1. MT Mitigates MBP-Induced Damage to Mitochondrial Function in TM3 Cells via PGC-1α
2.3.2. MT Alleviates MBP-Induced Disruption of Mitochondrial Biogenesis and Homeostasis in TM3 Cells via PGC-1α
2.4. MT Regulates the Expression of PGC-1α in TM3 Cells via SIRT1
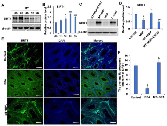
2.4.1. MT Increases SIRT1 Expression in MBP-Treated TM3 Cells or BPA-Treated Mice
2.4.2. Relationship Between SIRT1 and PGC-1α in TM3 Cells
3. Discussion
4. Materials and Methods
4.1. Study Animals
4.2. Preparation of Drugs
4.3. Animal Treatment and Sampling
4.4. Cell Culture
4.5. CCK-8 Assay
4.6. Cell Grouping and Treatment
4.7. Lactate Dehydrogenase (LDH) Activity Assay
4.8. ELISA
4.9. Reactive Oxygen Species (ROS) Detection
4.10. MMP Detection
4.11. TUNEL Assay
4.12. Western Blotting Analysis
4.13. Quantitative Real-Time PCR (qRT-PCR)
4.14. EdU Assay
4.15. Malondialdehyde (MDA) Content Measurement
4.16. ATP Content Detection
4.17. Immunofluorescence Analysis
4.18. Immunohistochemistry
4.19. Statistical Analysis
5. Conclusions
Author Contributions
Funding
Institutional Review Board Statement
Informed Consent Statement
Data Availability Statement
Conflicts of Interest
Abbreviations
| ATP5F | ATP synthase beta subunit precursor |
| BPA | Bisphenol A |
| COX4 | Cytochrome c oxidase subunit 4 |
| CYP11A1 | Cytochrome P450 11A1 |
| Drp1 | Dynamin-related protein 1 |
| Fis1 | Fission 1 |
| GPX4 | Glutathione peroxidase 4 |
| HO-1 | Heme oxygenase 1 |
| Keap1 | Kelch-like ECH-associated protein 1 |
| LDH | Lactate dehydrogenase |
| MBP | 4-methyl-2,4-bis(4-hydroxyphenyl)pent-1-ene |
| MDA | Malondialdehyde |
| Mfn1 | Mitofusin 1 |
| Mfn2 | Mitofusin 2 |
| MMP | Mitochondrial membrane potential |
| MT | Melatonin |
| NDUFB8 | NADH dehydrogenase (ubiquinone) 1 beta subcomplex subunit 8 |
| NQO-1 | NAD(P)H quinone dehydrogenase 1 |
| qRT-PCR | Quantitative real-time PCR |
| ROS | Reactive oxygen species |
| SDHB | Succinate dehydrogenase complex iron-sulfur subunit B |
| SIRT1 | Sirtuin 1 |
| SOD1 | Superoxide dismutase 1 |
| SOD2 | Superoxide dismutase 2 |
| StAR | Steroidogenic acute regulatory protein |
| TBA | Thiobarbituric acid |
| Tfam | Mitochondrial transcription factor A |
| UQCRC2 | Ubiquinol-cytochrome c reductase core protein II |
References
- Choy, J.T.; Eisenberg, M.L. Male infertility as a window to health. Fertil. Steril. 2018, 110, 810–814. [Google Scholar] [CrossRef] [PubMed]
- Chen, J.; Chen, J.Y.; Fang, Y.W.; Shen, Q.Z.; Zhao, K.; Liu, C.Y.; Zhang, H.P. Microbiology and immune mechanisms associated with male infertility. Front. Immunol. 2023, 14, 1139450. [Google Scholar] [CrossRef] [PubMed]
- Zirkin, B.R.; Papadopoulos, V. Leydig cells: Formation, function, and regulation. Biol. Reprod. 2018, 99, 101–111. [Google Scholar] [CrossRef] [PubMed]
- Qi, Q.; Yang, J.X.; Li, S.; Liu, J.J.; Xu, D.; Wang, G.Q.; Feng, L.; Pan, X.Y. Melatonin alleviates oxidative stress damage in mouse testes induced by bisphenol A. Front. Cell Dev. Biol. 2024, 12, 1338828. [Google Scholar] [CrossRef]
- Huang, C.C.; Yang, C.Y.; Su, C.C.; Fang, K.M.; Yen, C.C.; Lin, C.T.; Liu, J.M.; Lee, K.I.; Chen, Y.W.; Liu, S.H.; et al. 4-Methyl-2,4-bis(4-hydroxyphenyl)pent-1-ene, a Major Active Metabolite of Bisphenol A, Triggers Pancreatic beta-Cell Death via a JNK/AMPKalpha Activation-Regulated Endoplasmic Reticulum Stress-Mediated Apoptotic Pathway. Int. J. Mol. Sci. 2021, 22, 4379. [Google Scholar] [CrossRef]
- Li, L.X.; Chen, X.M.; Hu, G.X.; Wang, S.C.; Xu, R.A.; Zhu, Q.Q.; Li, X.H.; Wang, M.C.; Lian, Q.Q.; Ge, R.S. Comparison of the Effects of Dibutyl and Monobutyl Phthalates on the Steroidogenesis of Rat Immature Leydig Cells. Biomed. Res. Int. 2016, 2016, 1376526. [Google Scholar] [CrossRef]
- Miller, W.L.; Strauss, J.F., 3rd. Molecular pathology and mechanism of action of the steroidogenic acute regulatory protein, StAR. J. Steroid Biochem. Mol. Biol. 1999, 69, 131–141. [Google Scholar] [CrossRef]
- Xu, H.R.; Pu, J.X.; Teng, Y.K.; Zhu, Q.Y.; Guo, L.W.; Zhao, J.; Ding, H.; Fang, Y.; Ma, X.; Liu, H.Y.; et al. Melatonin Inhibits Testosterone Synthesis in Rooster Leydig Cells by Targeting CXCL14 through miR-7481-3p. Int. J. Mol. Sci. 2023, 24, 16552. [Google Scholar] [CrossRef]
- Li, Y.; Hu, Y.H.; Dong, C.C.; Lu, H.C.; Zhang, C.; Hu, Q.; Li, S.F.; Qin, H.; Li, Z.; Wang, Y.B. Vimentin-Mediated Steroidogenesis Induced by Phthalate Esters: Involvement of DNA Demethylation and Nuclear Factor kappaB. PLoS ONE 2016, 11, e0146138. [Google Scholar] [CrossRef][Green Version]
- Makris, A.; Alevra, A.I.; Exadactylos, A.; Papadopoulos, S. The Role of Melatonin to Ameliorate Oxidative Stress in Sperm Cells. Int. J. Mol. Sci. 2023, 24, 15056. [Google Scholar] [CrossRef]
- Wang, P.; Zhang, S.B.; Lin, S.; Lv, Z.M. Melatonin ameliorates diabetic hyperglycaemia-induced impairment of Leydig cell steroidogenic function through activation of SIRT1 pathway. Reprod. Biol. Endocrinol. 2022, 20, 117. [Google Scholar] [CrossRef] [PubMed]
- Naaz, S.; Mishra, S.; Pal, P.K.; Chattopadhyay, A.; Das, A.R.; Bandyopadhyay, D. Activation of SIRT1/PGC 1alpha/SIRT3 pathway by melatonin provides protection against mitochondrial dysfunction in isoproterenol induced myocardial injury. Heliyon 2020, 6, e05159. [Google Scholar] [CrossRef] [PubMed]
- Kobroob, A.; Kongkaew, A.; Wongmekiat, O. Melatonin Reduces Aggravation of Renal Ischemia-Reperfusion Injury in Obese Rats by Maintaining Mitochondrial Homeostasis and Integrity through AMPK/PGC-1alpha/SIRT3/SOD2 Activation. Curr. Issues Mol. Biol. 2023, 45, 8239–8254. [Google Scholar] [CrossRef] [PubMed]
- Bhargava, P.; Schnellmann, R.G. Mitochondrial energetics in the kidney. Nat. Rev. Nephrol. 2017, 13, 629–646. [Google Scholar] [CrossRef]
- Wu, Z.; Puigserver, P.; Andersson, U.; Zhang, C.; Adelmant, G.; Mootha, V.; Troy, A.; Cinti, S.; Lowell, B.; Scarpulla, R.C.; et al. Mechanisms controlling mitochondrial biogenesis and respiration through the thermogenic coactivator PGC-1. Cell 1999, 98, 115–124. [Google Scholar] [CrossRef]
- Lee, J.J.; Ng, S.C.; Hsu, J.Y.; Liu, H.; Chen, C.J.; Huang, C.Y.; Kuo, W.W. Galangin Reverses H(2)O(2)-Induced Dermal Fibroblast Senescence via SIRT1-PGC-1alpha/Nrf2 Signaling. Int. J. Mol. Sci. 2022, 23, 1387. [Google Scholar] [CrossRef]
- Tian, X.; Gao, Z.L.; Yin, D.Y.; Hu, Y.; Fang, B.Q.; Li, C.; Lou, S.J.; Rao, Z.J.; Shi, R.F. 17beta-estradiol alleviates contusion-induced skeletal muscle injury by decreasing oxidative stress via SIRT1/PGC-1alpha/Nrf2 pathway. Steroids 2023, 191, 109160. [Google Scholar] [CrossRef]
- Dong, W.G.; Quo, W.Q.; Wang, F.; Li, C.Z.; Xie, Y.C.; Zheng, X.H.; Shi, H. Electroacupuncture Upregulates SIRT1-Dependent PGC-1alpha Expression in SAMP8 Mice. Med. Sci. Monit. 2015, 21, 3356–3362. [Google Scholar] [CrossRef]
- Son, S.H.; Lee, S.M.; Lee, M.H.; Son, Y.K.; Kim, S.E.; An, W.S. Omega-3 Fatty Acids Upregulate SIRT1/3, Activate PGC-1alpha via Deacetylation, and Induce Nrf1 Production in 5/6 Nephrectomy Rat Model. Mar. Drugs 2021, 19, 182. [Google Scholar] [CrossRef]
- Luan, P.X.; Zhang, H.R.; Chen, X.M.; Zhu, Y.; Hu, G.; Cai, J.Z.; Zhang, Z.W. Melatonin relieves 2,2,4,4-tetrabromodiphenyl ether (BDE-47)-induced apoptosis and mitochondrial dysfunction through the AMPK-Sirt1-PGC-1alpha axis in fish kidney cells (CIK). Ecotoxicol. Environ. Saf. 2022, 232, 113276. [Google Scholar] [CrossRef]
- Yao, Y.J.; Chen, T.; Wu, H.; Yang, N.X.; Xu, S.W. Melatonin attenuates bisphenol A-induced colon injury by dual targeting mitochondrial dynamics and Nrf2 antioxidant system via activation of SIRT1/PGC-1alpha signaling pathway. Free Radic. Biol. Med. 2023, 195, 13–22. [Google Scholar] [CrossRef] [PubMed]
- Govindasamy, N.; Chung Chok, K.; Ying Ng, P.; Yian Koh, R.; Moi Chye, S. Melatonin Induced Schwann Cell Proliferation and Dedifferentiation Through NF-ĸB, FAK-Dependent but Src-Independent Pathways. Rep. Biochem. Mol. Biol. 2022, 11, 63–73. [Google Scholar] [CrossRef] [PubMed]
- Liu, D.D.; Dong, Y.S.; Li, G.; Zou, Z.; Hao, G.Z.; Feng, H.; Pan, P.Y.; Liang, G.B. Melatonin Attenuates White Matter Injury via Reducing Oligodendrocyte Apoptosis After Subarachnoid Hemorrhage in Mice. Turk. Neurosurg. 2020, 30, 685–692. [Google Scholar] [CrossRef] [PubMed]
- Zhang, W.; Wang, X.; Tang, Y.H.; Huang, C.X. Melatonin alleviates doxorubicin-induced cardiotoxicity via inhibiting oxidative stress, pyroptosis and apoptosis by activating Sirt1/Nrf2 pathway. Biomed. Pharmacother. 2023, 162, 114591. [Google Scholar] [CrossRef]
- Yang, S.; Chen, M.W.; Meng, J.H.; Hao, C.J.; Xu, L.L.; Wang, J.L.; Chen, J.X. Melatonin alleviates di-butyl phthalate (DBP)-induced ferroptosis of mouse leydig cells via inhibiting Sp2/VDAC2 signals. Environ. Res. 2024, 247, 118221. [Google Scholar] [CrossRef]
- Xu, G.Q.; Zhao, J.; Liu, H.Y.; Wang, J.; Lu, W.F. Melatonin Inhibits Apoptosis and Oxidative Stress of Mouse Leydig Cells via a SIRT1-Dependent Mechanism. Molecules 2019, 24, 3084. [Google Scholar] [CrossRef]
- Li, J.L.; Li, Y.; Chen, L.L.; Yu, B.B.; Xue, Y.N.; Guo, R.; Su, J.; Liu, Y.N.; Sun, L.K. p53/PGC-1alpha-mediated mitochondrial dysfunction promotes PC3 prostate cancer cell apoptosis. Mol. Med. Rep. 2020, 22, 155–164. [Google Scholar] [CrossRef]
- Léveillé, M.; Besse-Patin, A.; Jouvet, N.; Gunes, A.; Sczelecki, S.; Jeromson, S.; Khan, N.P.; Baldwin, C.; Dumouchel, A.; Correia, J.C.; et al. PGC-1α isoforms coordinate to balance hepatic metabolism and apoptosis in inflammatory environments. Mol. Metab. 2020, 34, 72–84. [Google Scholar] [CrossRef]
- Xu, W.N.; Yang, R.Z.; Zheng, H.L.; Yu, W.; Zheng, X.F.; Li, B.; Jiang, S.D.; Jiang, L.S. PGC-1α acts as an mediator of Sirtuin2 to protect annulus fibrosus from apoptosis induced by oxidative stress through restraining mitophagy. Int. J. Biol. Macromol. 2019, 136, 1007–1017. [Google Scholar] [CrossRef]
- Karimi, S.; Jalili, C.; Mansouri, K.; Bahremand, F.; Gholami, M.R. Effect of melatonin on steroidogenesis-related enzymes expression and testosterone synthesis following CoCl(2)-induced hypoxia in TM3 Leydig cells. Iran. J. Basic Med. Sci. 2023, 26, 1041–1046. [Google Scholar] [CrossRef]
- Baird, L.; Yamamoto, M. The Molecular Mechanisms Regulating the KEAP1-NRF2 Pathway. Mol. Cell Biol. 2020, 40, e00099-00020. [Google Scholar] [CrossRef] [PubMed]
- Ulasov, A.V.; Rosenkranz, A.A.; Georgiev, G.P.; Sobolev, A.S. Nrf2/Keap1/ARE signaling: Towards specific regulation. Life Sci. 2022, 291, 120111. [Google Scholar] [CrossRef] [PubMed]
- Zhuang, C.L.; Wu, Z.L.; Xing, C.G.; Miao, Z.Y. Small molecules inhibiting Keap1-Nrf2 protein-protein interactions: A novel approach to activate Nrf2 function. Medchemcomm 2017, 8, 286–294. [Google Scholar] [CrossRef] [PubMed]
- Yu, C.; Xiao, J.H. The Keap1-Nrf2 System: A Mediator between Oxidative Stress and Aging. Oxid. Med. Cell Longev. 2021, 2021, 6635460. [Google Scholar] [CrossRef]
- Baumel-Alterzon, S.; Katz, L.S.; Brill, G.; Jean-Pierre, C.; Li, Y.; Tse, I.; Biswal, S.; Garcia-Ocana, A.; Scott, D.K. Nrf2 Regulates beta-Cell Mass by Suppressing beta-Cell Death and Promoting beta-Cell Proliferation. Diabetes 2022, 71, 989–1011. [Google Scholar] [CrossRef]
- Reiter, R.J.; Rosales-Corral, S.; Tan, D.X.; Jou, M.J.; Galano, A.; Xu, B. Melatonin as a mitochondria-targeted antioxidant: One of evolution’s best ideas. Cell. Mol. Life Sci. 2017, 74, 3863–3881. [Google Scholar] [CrossRef]
- Reiter, R.J.; Tan, D.X.; Rosales-Corral, S.; Galano, A.; Zhou, X.J.; Xu, B. Mitochondria: Central Organelles for Melatonin’s Antioxidant and Anti-Aging Actions. Molecules 2018, 23, 509. [Google Scholar] [CrossRef]
- Abady, M.M.; Saadeldin, I.M.; Han, A.; Bang, S.; Kang, H.; Seok, D.W.; Kwon, H.J.; Cho, J.; Jeong, J.S. Melatonin and resveratrol alleviate molecular and metabolic toxicity induced by Bisphenol A in endometrial organoids. Reprod. Toxicol. 2024, 128, 108628. [Google Scholar] [CrossRef]
- Huang, C.F.; Liu, S.H.; Su, C.C.; Fang, K.M.; Yen, C.C.; Yang, C.Y.; Tang, F.C.; Liu, J.M.; Wu, C.C.; Lee, K.I.; et al. Roles of ERK/Akt signals in mitochondria-dependent and endoplasmic reticulum stress-triggered neuronal cell apoptosis induced by 4-methyl-2,4-bis(4-hydroxyphenyl)pent-1-ene, a major active metabolite of bisphenol A. Toxicology 2021, 455, 152764. [Google Scholar] [CrossRef]
- Ouyang, Y.; Jeong, M.Y.; Cunningham, C.N.; Berg, J.A.; Toshniwal, A.G.; Hughes, C.E.; Seiler, K.; Van Vranken, J.G.; Cluntun, A.A.; Lam, G.; et al. Phosphate starvation signaling increases mitochondrial membrane potential through respiration-independent mechanisms. eLife 2024, 13, e84282. [Google Scholar] [CrossRef]
- Cadenas, S. Mitochondrial uncoupling, ROS generation and cardioprotection. Biochim. Biophys. Acta Bioenerg. 2018, 1859, 940–950. [Google Scholar] [CrossRef] [PubMed]
- Ding, M.G.; Feng, N.; Tang, D.S.; Feng, J.H.; Li, Z.Y.; Jia, M.; Liu, Z.H.; Gu, X.M.; Wang, Y.M.; Fu, F.; et al. Melatonin prevents Drp1-mediated mitochondrial fission in diabetic hearts through SIRT1-PGC1α pathway. J. Pineal Res. 2018, 65, e12491. [Google Scholar] [CrossRef] [PubMed]
- Yu, L.M.; Gong, B.; Duan, W.X.; Fan, C.X.; Zhang, J.; Li, Z.; Xue, X.D.; Xu, Y.L.; Meng, D.D.; Li, B.Y.; et al. Melatonin ameliorates myocardial ischemia/reperfusion injury in type 1 diabetic rats by preserving mitochondrial function: Role of AMPK-PGC-1alpha-SIRT3 signaling. Sci. Rep. 2017, 7, 41337. [Google Scholar] [CrossRef] [PubMed]
- Li, S.Y.; Susztak, K. The Role of Peroxisome Proliferator-Activated Receptor γ Coactivator 1α (PGC-1α) in Kidney Disease. Semin. Nephrol. 2018, 38, 121–126. [Google Scholar] [CrossRef]
- Hong, W.L.; Zeng, X.; Wang, H.P.; Tan, X.X.; Tian, Y.; Hu, H.T.; Ashrafizadeh, M.; Sethi, G.; Huang, H.; Duan, C.Y. PGC-1alpha loss promotes mitochondrial protein lactylation in acetaminophen-induced liver injury via the LDHB-lactate axis. Pharmacol. Res. 2024, 205, 107228. [Google Scholar] [CrossRef]
- Wang, J.; Liu, W.J.; Shi, H.Z.; Zhai, H.R.; Qian, J.J.; Zhang, W.N. A Role for PGC-1a in the Control of Abnormal Mitochondrial Dynamics in Alzheimer’s Disease. Cells 2022, 11, 2849. [Google Scholar] [CrossRef]
- Qian, X.; Li, X.J.; Shi, Z.M.; Bai, X.M.; Xia, Y.; Zheng, Y.H.; Xu, D.Q.; Chen, F.; You, Y.P.; Fang, J.; et al. KDM3A Senses Oxygen Availability to Regulate PGC-1alpha-Mediated Mitochondrial Biogenesis. Mol. Cell 2019, 76, 885–895. [Google Scholar] [CrossRef]
- Bouchez, C.; Devin, A. Mitochondrial Biogenesis and Mitochondrial Reactive Oxygen Species (ROS): A Complex Relationship Regulated by the cAMP/PKA Signaling Pathway. Cells 2019, 8, 284. [Google Scholar] [CrossRef]
- Guo, K.X.; Lu, Y. Acupuncture modulates the AMPK/PGC-1 signaling pathway to facilitate mitochondrial biogenesis and neural recovery in ischemic stroke rats. Front. Mol. Neurosci. 2024, 17, 1388759. [Google Scholar] [CrossRef]
- Sun, J.; Li, J.Y.; Zhang, L.Q.; Li, D.Y.; Wu, J.Y.; Gao, S.J.; Liu, D.Q.; Zhou, Y.Q.; Mei, W. Nrf2 Activation Attenuates Chronic Constriction Injury-Induced Neuropathic Pain via Induction of PGC-1alpha-Mediated Mitochondrial Biogenesis in the Spinal Cord. Oxid. Med. Cell. Longev. 2021, 2021, 9577874. [Google Scholar] [CrossRef]
- Chen, W.; Zhao, H.K.; Li, Y.S. Mitochondrial dynamics in health and disease: Mechanisms and potential targets. Signal Transduct. Target. Ther. 2023, 8, 333. [Google Scholar] [CrossRef] [PubMed]
- Wang, A.Z.; Zhang, D.W.; Liu, J.G.; Yan, H.J.; Zhang, P.; Yuan, H.; Ma, X.C. Guanxinning Injection Combined with Ischemic Postconditioning Attenuate Myocardial Ischemic Reperfusion Injury in Chronic Renal Failure Rats by Modulating Mitochondrial Dynamics. Front. Cardiovasc. Med. 2022, 9, 905254. [Google Scholar] [CrossRef] [PubMed]
- Adebayo, M.; Singh, S.; Singh, A.P.; Dasgupta, S. Mitochondrial fusion and fission: The fine-tune balance for cellular homeostasis. FASEB J. 2021, 35, e21620. [Google Scholar] [CrossRef] [PubMed]
- Jiang, Y.; Krantz, S.; Qin, X.; Li, S.; Gunasekara, H.; Kim, Y.M.; Zimnicka, A.; Bae, M.; Ma, K.; Toth, P.T.; et al. Caveolin-1 controls mitochondrial damage and ROS production by regulating fission—Fusion dynamics and mitophagy. Redox Biol. 2022, 52, 102304. [Google Scholar] [CrossRef]
- Meyer, J.N.; Leuthner, T.C.; Luz, A.L. Mitochondrial fusion, fission, and mitochondrial toxicity. Toxicology 2017, 391, 42–53. [Google Scholar] [CrossRef]
- Jin, J.Y.; Wei, X.X.; Zhi, X.L.; Wang, X.H.; Meng, D. Drp1-dependent mitochondrial fission in cardiovascular disease. Acta Pharmacol. Sin. 2021, 42, 655–664. [Google Scholar] [CrossRef]
- Dong, W.X.; Yan, L.Q.; Tan, Y.; Chen, S.F.; Zhang, K.L.; Gong, Z.G.; Liu, W.J.; Zou, H.; Song, R.L.; Zhu, J.Q.; et al. Melatonin improves mitochondrial function by preventing mitochondrial fission in cadmium-induced rat proximal tubular cell injury via SIRT1-PGC-1alpha pathway activation. Ecotoxicol. Environ. Saf. 2022, 242, 113879. [Google Scholar] [CrossRef]
- Zechner, C.; Lai, L.; Zechner, J.F.; Geng, T.; Yan, Z.; Rumsey, J.W.; Collia, D.; Chen, Z.; Wozniak, D.F.; Leone, T.C.; et al. Total skeletal muscle PGC-1 deficiency uncouples mitochondrial derangements from fiber type determination and insulin sensitivity. Cell Metab. 2010, 12, 633–642. [Google Scholar] [CrossRef]
- Soriano, F.X.; Liesa, M.; Bach, D.; Chan, D.C.; Palacin, M.; Zorzano, A. Evidence for a mitochondrial regulatory pathway defined by peroxisome proliferator-activated receptor-gamma coactivator-1 alpha, estrogen-related receptor-alpha, and mitofusin 2. Diabetes 2006, 55, 1783–1791. [Google Scholar] [CrossRef]
- Sui, Y.B.; Xiu, J.; Wei, J.X.; Pan, P.P.; Sun, B.H.; Liu, L. Shen Qi Li Xin formula improves chronic heart failure through balancing mitochondrial fission and fusion via upregulation of PGC-1α. J. Physiol. Sci. 2021, 71, 32. [Google Scholar] [CrossRef]
- Zhao, X.T.; Wang, C.; Dai, S.; Liu, Y.F.; Zhang, F.; Peng, C.; Li, Y.X. Quercetin Protects Ethanol-Induced Hepatocyte Pyroptosis via Scavenging Mitochondrial ROS and Promoting PGC-1α-Regulated Mitochondrial Homeostasis in L02 Cells. Oxid. Med. Cell. Longev. 2022, 2022, 4591134. [Google Scholar] [CrossRef] [PubMed]
- Zhang, S.; Feng, X.J.; Yang, G.Y.; Tan, H.Y.; Cheng, X.; Tang, Q.C.; Yang, H.T.; Zhao, Y.; Ding, X.P.; Li, S.Y.; et al. Dexmedetomidine ameliorates acute kidney injury by regulating mitochondrial dynamics via the alpha2-AR/SIRT1/PGC-1alpha pathway activation in rats. Mol. Med. 2024, 30, 184. [Google Scholar] [CrossRef] [PubMed]
- Yi, S.L.; Zheng, B.; Zhu, Y.; Cai, Y.N.; Sun, H.X.; Zhou, J.J. Melatonin ameliorates excessive PINK1/Parkin-mediated mitophagy by enhancing SIRT1 expression in granulosa cells of PCOS. Am. J. Physiol. Endocrinol. Metab. 2020, 319, E91–E101. [Google Scholar] [CrossRef] [PubMed]
- Panes, J.D.; Godoy, P.A.; Silva-Grecchi, T.; Celis, M.T.; Ramirez-Molina, O.; Gavilan, J.; Munoz-Montecino, C.; Castro, P.A.; Moraga-Cid, G.; Yevenes, G.E.; et al. Changes in PGC-1alpha/SIRT1 Signaling Impact on Mitochondrial Homeostasis in Amyloid-Beta Peptide Toxicity Model. Front. Pharmacol. 2020, 11, 709. [Google Scholar] [CrossRef]
- Aranarochana, A.; Chaisawang, P.; Sirichoat, A.; Pannangrong, W.; Wigmore, P.; Welbat, J.U. Protective effects of melatonin against valproic acid-induced memory impairments and reductions in adult rat hippocampal neurogenesis. Neuroscience 2019, 406, 580–593. [Google Scholar] [CrossRef]
- Kus, I.; Sarsilmaz, M.; Colakoglu, N.; Kukne, A.; Ozen, O.A.; Yilmaz, B.; Kelestimur, H. Pinealectomy increases and exogenous melatonin decreases leptin production in rat anterior pituitary cells: An immunohistochemical study. Physiol. Res. 2004, 53, 403–408. [Google Scholar] [CrossRef]
- Susko, I.; Alicelebic, S.; Cosovic, E.; Sahinovic, M.; Kapic, D.; Custovic, S.; Muzika, V. Gender-related Histological Changes in the Thymus Gland After Pinealectomy and Short-term Melatonin Treatment in Rats. Med. Arch. 2017, 71, 385–390. [Google Scholar] [CrossRef]
- Rahman, M.S.; Kwon, W.S.; Karmakar, P.C.; Yoon, S.J.; Ryu, B.Y.; Pang, M.G. Gestational Exposure to Bisphenol A Affects the Function and Proteome Profile of F1 Spermatozoa in Adult Mice. Environ. Health Perspect. 2017, 125, 238–245. [Google Scholar] [CrossRef]
- Sharabi, K.; Lin, H.; Tavares, C.D.J.; Dominy, J.E.; Camporez, J.P.; Perry, R.J.; Schilling, R.; Rines, A.K.; Lee, J.; Hickey, M.; et al. Selective Chemical Inhibition of PGC-1alpha Gluconeogenic Activity Ameliorates Type 2 Diabetes. Cell 2017, 169, 148–160.e15. [Google Scholar] [CrossRef]
- Praharaj, P.P.; Patra, S.; Singh, A.; Panigrahi, D.P.; Lee, H.Y.; Kabir, M.F.; Hossain, M.K.; Patra, S.K.; Patro, B.S.; Patil, S.; et al. CLU (clusterin) and PPARGC1A/PGC1alpha coordinately control mitophagy and mitochondrial biogenesis for oral cancer cell survival. Autophagy 2024, 20, 1359–1382. [Google Scholar] [CrossRef]
- Xu, G.Q.; Dong, Y.Y.Y.; Wang, Z.; Ding, H.; Wang, J.; Zhao, J.; Liu, H.Y.; Lv, W.F. Melatonin Attenuates Oxidative Stress-Induced Apoptosis of Bovine Ovarian Granulosa Cells by Promoting Mitophagy via SIRT1/FoxO1 Signaling Pathway. Int. J. Mol. Sci. 2023, 24, 12854. [Google Scholar] [CrossRef]















| Genes | Primer Sequence | Annealing Temperature (°C) | Gene ID | |
|---|---|---|---|---|
| Opa1 | Forward | ATACTGGGATCTGCTGTTGG | 59 | 74143 |
| Reverse | AAGTCAGGCACAATCCACTT | |||
| Mfn1 | Forward | GTGTATCTCGCAGTCAGCAGTG | 58 | 67414 |
| Reverse | TCTTCCCTCTCTTCCATTGAATAAACC | |||
| Mfn2 | Forward | GCTCAGAAGAGAAGAAGAGTGTCAAG | 59 | 170731 |
| Reverse | TCCATCAGCACGAGGTCATCC | |||
| Drp1 | Forward | AACAGGCAACTGGAGAGGAA | 56 | 74006 |
| Reverse | GCAACTGGAACTGGCACAT | |||
| Fis1 | Forward | AGCTGGAACGCCTGATTGAT | 60 | 66437 |
| Reverse | TGGAGACAGCCAGTCCAATG | |||
| Sod2 | Forward | CAGACCTGCCTTACGACTATGG | 58 | 20656 |
| Reverse | CTCGGTGGCGTTGAGATTGTT | |||
| Sod1 | Forward | GGAAGCATGGCGATGAAAGC | 59 | 20655 |
| Reverse | GCCTTCTGCTCGAAGTGGAT | |||
| Gpx4 | Forward | CCCGATATGCTGAGTGTGGTTTAC | 60 | 625249 |
| Reverse | ATTTCTTGATTACTTCCTGGCTCCTG | |||
| Ho-1 | Forward | AGGTACACATCCAAGCCGAGA | 58 | 15368 |
| Reverse | CATCACCAGCTTAAAGCCTTCT | |||
| Nqo-1 | Forward | AGGATGGGAGGTACTCGAATC | 57 | 18104 |
| Reverse | TGCTAGAGATGACTCGGAAGG | |||
| Uqcrc2 | Forward | GACTCTGGGCTCTTTGGA | 56 | 67003 |
| Reverse | TGTTCTTGGCAGCTTGG | |||
| Cox4 | Forward | CCCATCCCTCATACTTTCG | 59 | 12857 |
| Reverse | TCATTCTTGTCATAGTCCCAC | |||
| Atp5f | Forward | TCTCCATGCCTCTAACACTCG | 59 | 11946 |
| Reverse | CCAGGTCAACAGACGTGTCAG | |||
| Sdhb | Forward | GAGGGCAAGCAACAGTAT | 60 | 67680 |
| Reverse | GTCTCCGTTCCACCAGTA | |||
| Ndufb8 | Forward | GGGACCACTCAGAACTCAGGATG | 59 | 67264 |
| Reverse | AAAGCCACAAAGCCGAAGAGATG | |||
| Tfam | Forward | ATGTGGAGCGTGCTAAAAG | 55 | 21780 |
| Reverse | ATAGACGAGGGGATGCGAC | |||
| Gapdh | Forward | GCACCGTCAAGGCTGAGAAC | 59 | 14433 |
| Reverse | ATGGTGGTGAAGACGCCAGT | |||
Disclaimer/Publisher’s Note: The statements, opinions and data contained in all publications are solely those of the individual author(s) and contributor(s) and not of MDPI and/or the editor(s). MDPI and/or the editor(s) disclaim responsibility for any injury to people or property resulting from any ideas, methods, instructions or products referred to in the content. |
© 2025 by the authors. Licensee MDPI, Basel, Switzerland. This article is an open access article distributed under the terms and conditions of the Creative Commons Attribution (CC BY) license (https://creativecommons.org/licenses/by/4.0/).
Share and Cite
Liu, J.; Guan, Q.; Li, S.; Qi, Q.; Pan, X. Melatonin Alleviates MBP-Induced Oxidative Stress and Apoptosis in TM3 Cells via the SIRT1/PGC-1α Signaling Pathway. Int. J. Mol. Sci. 2025, 26, 5910. https://doi.org/10.3390/ijms26125910
Liu J, Guan Q, Li S, Qi Q, Pan X. Melatonin Alleviates MBP-Induced Oxidative Stress and Apoptosis in TM3 Cells via the SIRT1/PGC-1α Signaling Pathway. International Journal of Molecular Sciences. 2025; 26(12):5910. https://doi.org/10.3390/ijms26125910
Chicago/Turabian StyleLiu, Jingjing, Qingcan Guan, Shuang Li, Qi Qi, and Xiaoyan Pan. 2025. "Melatonin Alleviates MBP-Induced Oxidative Stress and Apoptosis in TM3 Cells via the SIRT1/PGC-1α Signaling Pathway" International Journal of Molecular Sciences 26, no. 12: 5910. https://doi.org/10.3390/ijms26125910
APA StyleLiu, J., Guan, Q., Li, S., Qi, Q., & Pan, X. (2025). Melatonin Alleviates MBP-Induced Oxidative Stress and Apoptosis in TM3 Cells via the SIRT1/PGC-1α Signaling Pathway. International Journal of Molecular Sciences, 26(12), 5910. https://doi.org/10.3390/ijms26125910
