Secretome of the Olfactory Ensheathing Cells Influences the Behavior of Neural Stem Cells
Abstract
1. Introduction
2. Results
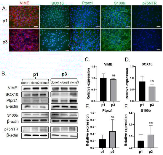
2.1. Primary OEC Culture and Characterization
2.2. OEC Secretome Proteomic Analysis
2.3. OEC Secretome Ameliorates Reactive Oxygen Species (ROS) Accumulation in NSCs
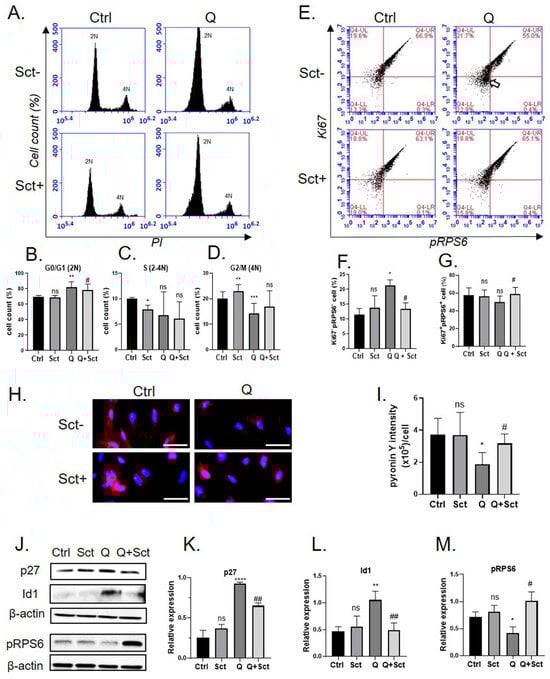
2.4. OEC Secretome Stimulated Exit of Quiescence in NSCs at the Molecular Level
2.5. OEC Secretome Enhanced Neuronal Differentiation from iPSC-Derived NSCs
3. Discussion
4. Materials and Methods
4.1. Cell Culture
4.2. OEC Secretome Generation
4.3. Western Blotting
4.4. Sample Preparation and Proteomic Analysis
4.5. Immunocytochemistry
4.6. Induction of Oxidative Stress and DCFDA
4.7. Quiescence Induction
4.8. Neuronal Differentiation
4.9. Statistical Analysis
Supplementary Materials
Author Contributions
Funding
Institutional Review Board Statement
Informed Consent Statement
Data Availability Statement
Acknowledgments
Conflicts of Interest
References
- Barraud, P.; Seferiadis, A.A.; Tyson, L.D.; Zwart, M.F.; Szabo-Rogers, H.L.; Ruhrberg, C.; Liu, K.J.; Baker, C.V.H. Neural crest origin of olfactory ensheathing glia. Proc. Natl. Acad. Sci. USA 2010, 107, 21040–21045. [Google Scholar] [CrossRef]
- Tennent, R.; Chuah, M.I. Ultrastructural study of ensheathing cells in early development of olfactory axons. Brain Res. Dev. Brain Res. 1996, 95, 135–139. [Google Scholar] [CrossRef] [PubMed]
- Windus, L.C.E.; Claxton, C.; Allen, C.L.; Key, B.; St John, J.A. Motile membrane protrusions regulate cell-cell adhesion and migration of olfactory ensheathing glia. Glia 2007, 55, 1708–1719. [Google Scholar] [CrossRef] [PubMed]
- Windus, L.C.E.; Lineburg, K.E.; Scott, S.E.; Claxton, C.; Mackay-Sim, A.; Key, B.; St John, J.A. Lamellipodia mediate the heterogeneity of central olfactory ensheathing cell interactions. Cell. Mol. Life Sci. 2010, 67, 1735–1750. [Google Scholar] [CrossRef] [PubMed]
- Ekberg, J.A.K.; St John, J.A. Crucial roles for olfactory ensheathing cells and olfactory mucosal cells in the repair of damaged neural tracts. Anat. Rec. 2014, 297, 121–128. [Google Scholar] [CrossRef]
- Nazareth, L.; Chen, M.; Shelper, T.; Shah, M.; Tello Velasquez, J.; Walkden, H.; Beacham, I.; Batzloff, M.; Rayfield, A.; Todorovic, M.; et al. Novel insights into the glia limitans of the olfactory nervous system. J. Comp. Neurol. 2019, 527, 1228–1244. [Google Scholar] [CrossRef]
- Assinck, P.; Duncan, G.J.; Hilton, B.J.; Plemel, J.R.; Tetzlaff, W. Cell transplantation therapy for spinal cord injury. Nat. Neurosci. 2017, 20, 637–647. [Google Scholar] [CrossRef]
- Yao, R.; Murtaza, M.; Velasquez, J.T.; Todorovic, M.; Rayfield, A.; Ekberg, J.; Barton, M.; St John, J. Olfactory ensheathing cells for spinal cord injury: Sniffing out the issues. Cell Transplant. 2018, 27, 879–889. [Google Scholar] [CrossRef]
- Murtaza, M.; Mohanty, L.; Ekberg, J.A.K.; St John, J.A. Designing olfactory ensheathing cell transplantation therapies: Influence of cell microenvironment. Cell Transplant. 2022, 31, 9636897221125685. [Google Scholar] [CrossRef]
- Pearse, D.D.; Sanchez, A.R.; Pereira, F.C.; Andrade, C.M.; Puzis, R.; Pressman, Y.; Golden, K.; Kitay, B.M.; Blits, B.; Wood, P.M.; et al. Transplantation of Schwann cells and/or olfactory ensheathing glia into the contused spinal cord: Survival, migration, axon association, and functional recovery. Glia 2007, 55, 976–1000. [Google Scholar] [CrossRef]
- Vizoso, F.J.; Eiro, N.; Cid, S.; Schneider, J.; Perez-Fernandez, R. Mesenchymal stem cell secretome: Toward cell-free therapeutic strategies in regenerative medicine. Int. J. Mol. Sci. 2017, 18, 1852. [Google Scholar] [CrossRef] [PubMed]
- Daneshmandi, L.; Shah, S.; Jafari, T.; Bhattacharjee, M.; Momah, D.; Saveh-Shemshaki, N.; Lo, K.W.H.; Laurencin, C.T. Emergence of the stem cell secretome in regenerative engineering. Trends Biotechnol. 2020, 38, 1373–1384. [Google Scholar] [CrossRef] [PubMed]
- Lin, L.; Du, L. The role of secreted factors in stem cells-mediated immune regulation. Cell. Immunol. 2018, 326, 24–32. [Google Scholar] [CrossRef] [PubMed]
- Mitchell, R.; Mellows, B.; Sheard, J.; Antonioli, M.; Kretz, O.; Chambers, D.; Zeuner, M.-T.; Tomkins, J.E.; Denecke, B.; Musante, L.; et al. Secretome of adipose-derived mesenchymal stem cells promotes skeletal muscle regeneration through synergistic action of extracellular vesicle cargo and soluble proteins. Stem Cell Res. Ther. 2019, 10, 116. [Google Scholar] [CrossRef]
- Alvites, R.D.; Branquinho, M.V.; Sousa, A.C.; Lopes, B.; Sousa, P.; Prada, J.; Pires, I.; Ronchi, G.; Raimondo, S.; Luís, A.L.; et al. Effects of olfactory mucosa stem/stromal cell and olfactory Ensheating cells secretome on peripheral nerve regeneration. Biomolecules 2022, 12, 818. [Google Scholar] [CrossRef]
- Perera, S.N.; Williams, R.M.; Lyne, R.; Stubbs, O.; Buehler, D.P.; Sauka-Spengler, T.; Noda, M.; Micklem, G.; Southard-Smith, E.M.; Baker, C.V.H. Insights into olfactory ensheathing cell development from a laser-microdissection and transcriptome-profiling approach. Glia 2020, 68, 2550–2584. [Google Scholar] [CrossRef]
- Chen, X.; Guo, C.; Kong, J. Oxidative stress in neurodegenerative diseases. Neural Regen. Res. 2012, 7, 376–385. [Google Scholar] [CrossRef]
- Urbán, N.; Blomfield, I.M.; Guillemot, F. Quiescence of adult mammalian neural stem cells: A highly regulated rest. Neuron 2019, 104, 834–848. [Google Scholar] [CrossRef]
- Urbán, N. Could a different view of quiescence help us understand how neurogenesis is regulated? Front. Neurosci. 2022, 16, 878875. [Google Scholar] [CrossRef]
- Marqués-Torrejón, M.Á.; Williams, C.A.C.; Southgate, B.; Alfazema, N.; Clements, M.P.; Garcia-Diaz, C.; Blin, C.; Arranz-Emparan, N.; Fraser, J.; Gammoh, N.; et al. LRIG1 is a gatekeeper to exit from quiescence in adult neural stem cells. Nat. Commun. 2021, 12, 2594. [Google Scholar] [CrossRef]
- Alessio, N.; Aprile, D.; Cappabianca, S.; Peluso, G.; Di Bernardo, G.; Galderisi, U. Different stages of quiescence, senescence, and cell stress identified by molecular algorithm based on the expression of Ki67, RPS6, and beta-galactosidase activity. Int. J. Mol. Sci. 2021, 22, 3102. [Google Scholar] [CrossRef] [PubMed]
- Toba, K.; Winton, E.F.; Koike, T.; Shibata, A. Simultaneous three-color analysis of the surface phenotype and DNA-RNA quantitation using 7-amino-actinomycin D and pyronin Y. J. Immunol. Methods 1995, 182, 193–207. [Google Scholar] [CrossRef] [PubMed]
- Liu, D.D.; He, J.Q.; Sinha, R.; Eastman, A.E.; Toland, A.M.; Morri, M.; Neff, N.F.; Vogel, H.; Uchida, N.; Weissman, I.L. Purification and characterization of human neural stem and progenitor cells. Cell 2023, 186, 1179–1194.e15. [Google Scholar] [CrossRef] [PubMed]
- Voronova, A.D.; Stepanova, O.V.; Valikhov, M.P.; Chadin, A.V.; Dvornikov, A.S.; Reshetov, I.V.; Chekhonin, V.P. Preparation of human olfactory ensheathing cells for the therapy of spinal cord injuries. Bull. Exp. Biol. Med. 2018, 164, 523–527. [Google Scholar] [CrossRef]
- Li, Q.; He, X.J.; Shi, J.F.; Wang, B.; Zhu, Z.Z.; Zang, Q.J.; Fan, P. Isolation, culture and purification of olfactory ensheathing cells from human fetal olfactory mucosa. Nan Fang Yi Ke Da Xue Xue Bao 2008, 28, 1974–1976. [Google Scholar]
- Hashemi, M.; Hadjighassem, M. Primary olfactory ensheathing cell culture from human olfactory mucosa specimen. Bio Protoc. 2017, 7, e2275. [Google Scholar] [CrossRef]
- Oprych, K.; Cotfas, D.; Choi, D. Common olfactory ensheathing glial markers in the developing human olfactory system. Brain Struct. Funct. 2017, 222, 1877–1895. [Google Scholar] [CrossRef]
- Ge, L.; Zhuo, Y.; Wu, P.; Liu, Y.; Qi, L.; Teng, X.; Duan, D.; Chen, P.; Lu, M. Olfactory ensheathing cells facilitate neurite sprouting and outgrowth by secreting high levels of hevin. J. Chem. Neuroanat. 2019, 104, 101728. [Google Scholar] [CrossRef]
- Breuss, M.W.; Leca, I.; Gstrein, T.; Hansen, A.H.; Keays, D.A. Tubulins and brain development—The origins of functional specification. Mol. Cell. Neurosci. 2017, 84, 58–67. [Google Scholar] [CrossRef]
- Guo, J.; Walss-Bass, C.; Ludueña, R.F. The beta isotypes of tubulin in neuronal differentiation. Cytoskeleton 2010, 67, 431–441. [Google Scholar] [CrossRef]
- Miller, F.D.; Naus, C.C.; Durand, M.; Bloom, F.E.; Milner, R.J. Isotypes of alpha-tubulin are differentially regulated during neuronal maturation. J. Cell Biol. 1987, 105, 3065–3073. [Google Scholar] [CrossRef] [PubMed]
- Starossom, S.C.; Mascanfroni, I.D.; Imitola, J.; Cao, L.; Raddassi, K.; Hernandez, S.F.; Bassil, R.; Croci, D.O.; Cerliani, J.P.; Delacour, D.; et al. Galectin-1 deactivates classically activated microglia and protects from inflammation-induced neurodegeneration. Immunity 2012, 37, 249–263. [Google Scholar] [CrossRef] [PubMed]
- Wang, J.; Xia, J.; Zhang, F.; Shi, Y.; Wu, Y.; Pu, H.; Liou, A.K.F.; Leak, R.K.; Yu, X.; Chen, L.; et al. Galectin-1-secreting neural stem cells elicit long-term neuroprotection against ischemic brain injury. Sci. Rep. 2015, 5, 9621. [Google Scholar] [CrossRef] [PubMed]
- Aalinkeel, R.; Mahajan, S.D. Neuroprotective role of galectin-1 in central nervous system pathophysiology. Neural Regen. Res. 2016, 11, 896–897. [Google Scholar] [CrossRef]
- Li, Y.; Chen, N.; Wu, C.; Lu, Y.; Gao, G.; Duan, C.; Yang, H.; Lu, L. Galectin-1 attenuates neurodegeneration in Parkinson’s disease model by modulating microglial MAPK/IκB/NFκB axis through its carbohydrate-recognition domain. Brain Behav. Immun. 2020, 83, 214–225. [Google Scholar] [CrossRef]
- Motohashi, T.; Nishioka, M.; Kitagawa, D.; Kawamura, N.; Watanabe, N.; Wakaoka, T.; Kadoya, T.; Kunisada, T. Galectin-1 enhances the generation of neural crest cells. Int. J. Dev. Biol. 2017, 61, 407–413. [Google Scholar] [CrossRef]
- Sakaguchi, M.; Shingo, T.; Shimazaki, T.; Okano, H.J.; Shiwa, M.; Ishibashi, S.; Oguro, H.; Ninomiya, M.; Kadoya, T.; Horie, H.; et al. A carbohydrate-binding protein, galectin-1, promotes proliferation of adult neural stem cells. Proc. Natl. Acad. Sci. USA 2006, 103, 7112–7117. [Google Scholar] [CrossRef]
- Noam, Y.; Ehrengruber, M.U.; Koh, A.; Feyen, P.; Manders, E.M.M.; Abbott, G.W.; Wadman, W.J.; Baram, T.Z. Filamin A promotes dynamin-dependent internalization of hyperpolarization-activated cyclic nucleotide-gated Type 1 (HCN1) channels and restricts Ih in hippocampal neurons. J. Biol. Chem. 2014, 289, 5889–5903. [Google Scholar] [CrossRef]
- Lian, G.; Lu, J.; Hu, J.; Zhang, J.; Cross, S.H.; Ferland, R.J.; Sheen, V.L. Filamin a regulates neural progenitor proliferation and cortical size through Wee1-dependent Cdk1 phosphorylation. J. Neurosci. 2012, 32, 7672–7684. [Google Scholar] [CrossRef]
- Jung, M.; Kim, D.; Mun, J.Y. Direct visualization of actin filaments and actin-binding proteins in neuronal cells. Front. Cell Dev. Biol. 2020, 8, 588556. [Google Scholar] [CrossRef]
- Di Domenico, M.; Jokwitz, M.; Witke, W.; Pilo Boyl, P. Specificity and redundancy of profilin 1 and 2 function in brain development and neuronal structure. Cells 2021, 10, 2310. [Google Scholar] [CrossRef] [PubMed]
- Pinto-Costa, R.; Sousa, S.C.; Leite, S.C.; Nogueira-Rodrigues, J.; Ferreira da Silva, T.; Machado, D.; Marques, J.; Costa, A.C.; Liz, M.A.; Bartolini, F. Profilin 1 delivery tunes cytoskeletal dynamics toward CNS axon regeneration. J. Clin. Investig. 2020, 130, 2024–2040. [Google Scholar] [CrossRef] [PubMed]
- Boyd, J.G.; Jahed, A.; McDonald, T.G.; Krol, K.M.; Van Eyk, J.E.; Doucette, R.; Kawaja, M.D. Proteomic evaluation reveals that olfactory ensheathing cells but not Schwann cells express calponin. Glia 2006, 53, 434–440. [Google Scholar] [CrossRef] [PubMed]
- Matsui, T.S.; Ishikawa, A.; Deguchi, S. Transgelin-1 (SM22α) interacts with actin stress fibers and podosomes in smooth muscle cells without using its actin binding site. Biochem. Biophys. Res. Commun. 2018, 505, 879–884. [Google Scholar] [CrossRef]
- Elsafadi, M.; Manikandan, M.; Dawud, R.A.; Alajez, N.M.; Hamam, R.; Alfayez, M.; Kassem, M.; Aldahmash, A.; Mahmood, A. Transgelin is a TGFβ-inducible gene that regulates osteoblastic and adipogenic differentiation of human skeletal stem cells through actin cytoskeleston organization. Cell Death Dis. 2016, 7, e2321. [Google Scholar] [CrossRef]
- Wang, C.Y.; Lin, C.F. Annexin A2: Its molecular regulation and cellular expression in cancer development. Dis. Markers 2014, 2014, 308976. [Google Scholar] [CrossRef]
- Chiang, Y.; Rizzino, A.; Sibenaller, Z.A.; Wold, M.S.; Vishwanatha, J.K. Specific down-regulation of annexin II expression in human cells interferes with cell proliferation. Mol. Cell. Biochem. 1999, 199, 139–147. [Google Scholar] [CrossRef]
- Zhao, W.Q.; Lu, B. Expression of annexin A2 in GABAergic interneurons in the normal rat brain. J. Neurochem. 2007, 100, 1211–1223. [Google Scholar] [CrossRef]
- Avenali, L.; Narayanan, P.; Rouwette, T.; Cervellini, I.; Sereda, M.; Gomez-Varela, D.; Schmidt, M. Annexin A2 regulates TRPA1-dependent nociception. J. Neurosci. 2014, 34, 14506–14516. [Google Scholar] [CrossRef]
- Gauthier-Kemper, A.; Suárez Alonso, M.; Sündermann, F.; Niewidok, B.; Fernandez, M.P.; Bakota, L.; Heinisch, J.J.; Brandt, R. Annexins A2 and A6 interact with the extreme N terminus of tau and thereby contribute to tau’s axonal localization. J. Biol. Chem. 2018, 293, 8065–8076. [Google Scholar] [CrossRef]
- Rhee, S.G. H2O2, a necessary evil for cell signaling. Science 2006, 312, 1882–1883. [Google Scholar] [CrossRef] [PubMed]
- Latimer, H.R.; Veal, E.A. Peroxiredoxins in regulation of MAPK signalling pathways; sensors and barriers to signal transduction. Mol. Cells 2016, 39, 40–45. [Google Scholar] [CrossRef] [PubMed]
- Woo, H.A.; Yim, S.H.; Shin, D.H.; Kang, D.; Yu, D.-Y.; Rhee, S.G. Inactivation of peroxiredoxin I by phosphorylation allows localized H2O2 accumulation for cell signaling. Cell 2010, 140, 517–528. [Google Scholar] [CrossRef] [PubMed]
- Kim, S.; Lee, W.; Jo, H.; Sonn, S.-K.; Jeong, S.-J.; Seo, S.; Suh, J.; Jin, J.; Kweon, H.Y.; Kim, T.K.; et al. The antioxidant enzyme Peroxiredoxin-1 controls stroke-associated microglia against acute ischemic stroke. Redox Biol. 2022, 54, 102347. [Google Scholar] [CrossRef]
- Chhunchha, B.; Singh, P.; Stamer, W.D.; Singh, D.P. Prdx6 retards senescence and restores trabecular meshwork cell health by regulating reactive oxygen species. Cell Death Discov. 2017, 3, 17060. [Google Scholar] [CrossRef]
- Chhunchha, B.; Kubo, E.; Singh, D.P. Switching of redox signaling by Prdx6 expression decides cellular fate by hormetic phenomena involving Nrf2 and reactive oxygen species. Cells 2022, 11, 1266. [Google Scholar] [CrossRef]
- Yin, Z.; Ivanov, V.N.; Habelhah, H.; Tew, K.; Ronai, Z. Glutathione S-transferase p elicits protection against H2O2-induced cell death via coordinated regulation of stress Kinases1. Cancer Res. 2000, 60, 4053–4057. [Google Scholar]
- Kanwal, R.; Pandey, M.; Bhaskaran, N.; Maclennan, G.T.; Fu, P.; Ponsky, L.E.; Gupta, S. Protection against oxidative DNA damage and stress in human prostate by glutathione S-transferase P1. Mol. Carcinog. 2014, 53, 8–18. [Google Scholar] [CrossRef]
- Bartolini, D.; Giustarini, D.; Pietrella, D.; Rossi, R.; Galli, F. Glutathione S-transferase P influences the Nrf2-dependent response of cellular thiols to seleno-compounds. Cell Biol. Toxicol. 2020, 36, 379–386. [Google Scholar] [CrossRef]
- Uttara, B.; Singh, A.V.; Zamboni, P.; Mahajan, R.T. Oxidative stress and neurodegenerative diseases: A review of upstream and downstream antioxidant therapeutic options. Curr. Neuropharmacol. 2009, 7, 65–74. [Google Scholar] [CrossRef]
- Chouaib, B.; Haack-Sørensen, M.; Chaubron, F.; Cuisinier, F.; Collart-Dutilleul, P.-Y. Towards the standardization of mesenchymal stem cell secretome-derived product manufacturing for tissue regeneration. Int. J. Mol. Sci. 2023, 24, 12594. [Google Scholar] [CrossRef] [PubMed]
- Urbán, N.; Cheung, T.H. Stem cell quiescence: The challenging path to activation. Development 2021, 148, dev165084. [Google Scholar] [CrossRef]
- Blagosklonny, M.V. Cell cycle arrest is not yet senescence, which is not just cell cycle arrest: Terminology for TOR-driven aging. Aging 2012, 4, 159–165. [Google Scholar] [CrossRef] [PubMed]
- Zhang, J.; Wang, B.; Xiao, Z.; Zhao, Y.; Chen, B.; Han, J.; Gao, Y.; Ding, W.; Zhang, H.; Dai, J. Olfactory ensheathing cells promote proliferation and inhibit neuronal differentiation of neural progenitor cells through activation of Notch signaling. Neuroscience 2008, 153, 406–413. [Google Scholar] [CrossRef] [PubMed]
- Ekberg, J.A.K.; Amaya, D.; Mackay-Sim, A.; St John, J.A. The migration of olfactory ensheathing cells during development and regeneration. Neurosignals 2012, 20, 147–158. [Google Scholar] [CrossRef]
- Dehmelt, L.; Poplawski, G.; Hwang, E.; Halpain, S. NeuriteQuant: An open source toolkit for high content screens of neuronal Morphogenesis. BMC Neurosci. 2011, 12, 100. [Google Scholar] [CrossRef]






Disclaimer/Publisher’s Note: The statements, opinions and data contained in all publications are solely those of the individual author(s) and contributor(s) and not of MDPI and/or the editor(s). MDPI and/or the editor(s) disclaim responsibility for any injury to people or property resulting from any ideas, methods, instructions or products referred to in the content. |
© 2024 by the authors. Licensee MDPI, Basel, Switzerland. This article is an open access article distributed under the terms and conditions of the Creative Commons Attribution (CC BY) license (https://creativecommons.org/licenses/by/4.0/).
Share and Cite
Hsueh, Y.-H.; Chen, K.-P.; Buddhakosai, W.; Le, P.-N.; Hsiung, Y.-W.; Tu, Y.-Y.; Chen, W.-L.; Lu, H.-E.; Tu, Y.-K. Secretome of the Olfactory Ensheathing Cells Influences the Behavior of Neural Stem Cells. Int. J. Mol. Sci. 2025, 26, 281. https://doi.org/10.3390/ijms26010281
Hsueh Y-H, Chen K-P, Buddhakosai W, Le P-N, Hsiung Y-W, Tu Y-Y, Chen W-L, Lu H-E, Tu Y-K. Secretome of the Olfactory Ensheathing Cells Influences the Behavior of Neural Stem Cells. International Journal of Molecular Sciences. 2025; 26(1):281. https://doi.org/10.3390/ijms26010281
Chicago/Turabian StyleHsueh, Yu-Huan, Kuan-Po Chen, Waradee Buddhakosai, Phung-Ngan Le, Ying-Wu Hsiung, Yung-Yi Tu, Wen-Liang Chen, Huai-En Lu, and Yuan-Kun Tu. 2025. "Secretome of the Olfactory Ensheathing Cells Influences the Behavior of Neural Stem Cells" International Journal of Molecular Sciences 26, no. 1: 281. https://doi.org/10.3390/ijms26010281
APA StyleHsueh, Y.-H., Chen, K.-P., Buddhakosai, W., Le, P.-N., Hsiung, Y.-W., Tu, Y.-Y., Chen, W.-L., Lu, H.-E., & Tu, Y.-K. (2025). Secretome of the Olfactory Ensheathing Cells Influences the Behavior of Neural Stem Cells. International Journal of Molecular Sciences, 26(1), 281. https://doi.org/10.3390/ijms26010281

