Delineating MYC-Mediated Escape Mechanisms from Conventional and T Cell-Redirecting Therapeutic Antibodies
Abstract
1. Introduction
2. Results
2.1. MYC Downregulation by Synthetic MYC Inhibitor 10058-F4 Sensitizes Lymphoma Cells Towards Rituximab-Mediated Antibody-Dependent Cellular Cytotoxicity Through CD20 Upregulation
2.2. MYC Downregulation by Synthetic MYC Inhibitor 10058-F4 Sensitizes Lymphoma Cells Towards Daratumumab-Mediated and T Cell-Redirected Cytotoxicity Independent of Target Antigen Expression
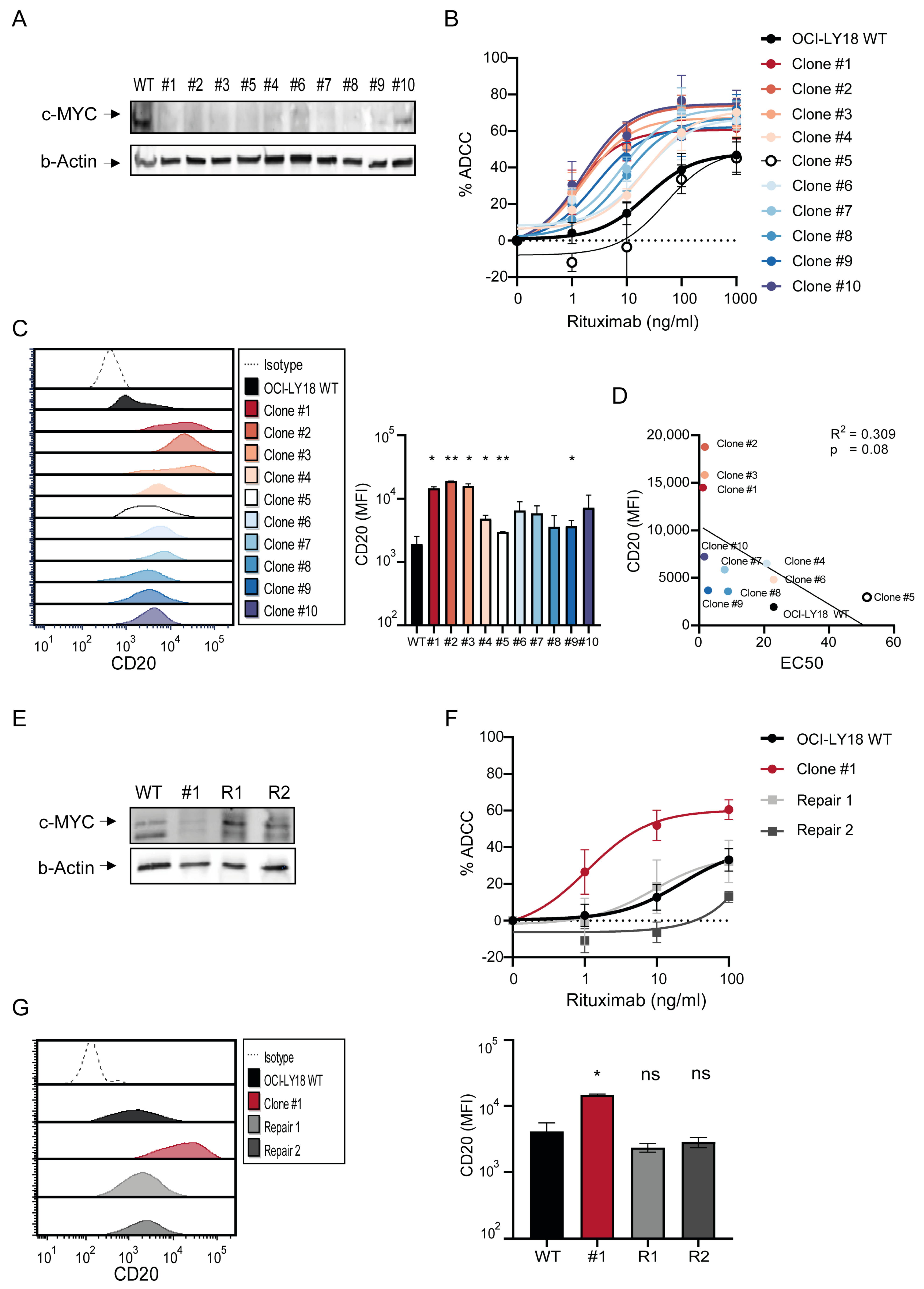
2.3. MYC Targeting by CRISPR-Cas9 Gene Editing
2.4. Increased Rituximab-Mediated ADCC and CD20 Surface Expression Are a Direct Consequence of MYC Downregulation
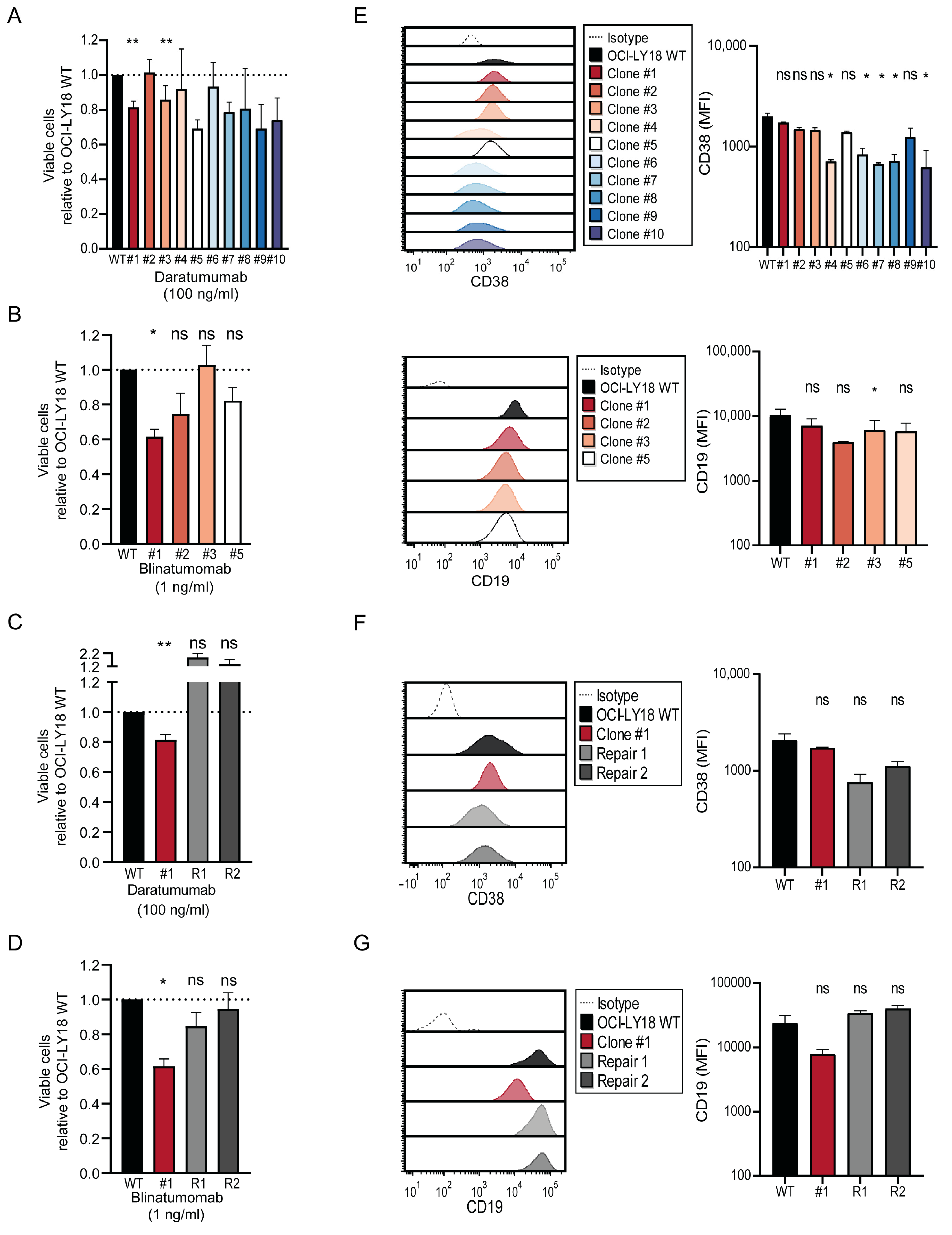
2.5. Increased Sensitivity Towards Conventional and T Cell-Redirected Cytotoxicity Beyond Target Antigen Expression Following MYC Downregulation
2.6. Increased Cytotoxicity in MYC Downregulated Cells Is Associated with Downregulation of Anti-Apoptotic Proteins
2.7. MYC Downregulation Improves the Activation State of T-Cells Engaged by Blinatumomab
2.8. MYC Inhibition by Synthetic MYC Inhibitor 10058-F4 Boosts Antibody Therapy in B-Cell Malignancies Despite Tumor Heterogeneity
3. Discussion
4. Materials and Methods
4.1. Primary Patient Samples and Peripheral Blood Mononuclear Cells from Healthy Donors
4.2. Cell Lines
4.3. Antibodies and MYC Inhibitor
4.4. CRISPR-Cas9-Mediated Targeting of the MYC Open Reading Frame
4.5. Production of Cas9-Expressing OCI-LY18 Cells
4.6. Generation of MYC-Mutated OCI-LY18-Cas9 Cells
4.7. Repair of MYC1-Mutation in Cells
4.8. Cytotoxicity Assays
4.9. Supplemental Methods
4.10. Statistical Analysis
Supplementary Materials
Author Contributions
Funding
Institutional Review Board Statement
Informed Consent Statement
Data Availability Statement
Acknowledgments
Conflicts of Interest
References
- Patel, J.H.; Loboda, A.P.; Showe, M.K.; Showe, L.C.; McMahon, S.B. Analysis of genomic targets reveals complex functions of MYC. Nat. Rev. Cancer 2004, 4, 562–568. [Google Scholar] [CrossRef] [PubMed]
- Dang, C.V.; O’Donnell, K.A.; Zeller, K.I.; Nguyen, T.; Osthus, R.C.; Li, F. The c-Myc target gene network. Semin. Cancer Biol. 2006, 16, 253–264. [Google Scholar] [CrossRef] [PubMed]
- Dang, C.V. MYC, metabolism, cell growth, and tumorigenesis. Cold Spring Harb. Perspect. Med. 2013, 3, a014217. [Google Scholar] [CrossRef]
- Gabay, M.; Li, Y.; Felsher, D.W. MYC activation is a hallmark of cancer initiation and maintenance. Cold Spring Harb. Perspect. Med. 2014, 4, a014241. [Google Scholar] [CrossRef]
- Kalkat, M.; De Melo, J.; Hickman, K.A.; Lourenco, C.; Redel, C.; Resetca, D.; Tamachi, A.; Tu, W.B.; Penn, L.Z. MYC Deregulation in Primary Human Cancers. Genes 2017, 8, 151. [Google Scholar] [CrossRef] [PubMed]
- Aukema, S.M.; Siebert, R.; Schuuring, E.; van Imhoff, G.W.; Kluin-Nelemans, H.C.; Boerma, E.-J.; Kluin, P.M. Double-hit B-cell lymphomas. Blood 2011, 117, 2319–2331. [Google Scholar] [CrossRef]
- Avet-Loiseau, H.; Gerson, F.; Magrangeas, F.; Minvielle, S.; Harousseau, J.-L.; Bataille, R. Rearrangements of the c-myc oncogene are present in 15% of primary human multiple myeloma tumors. Blood 2001, 98, 3082–3086. [Google Scholar] [CrossRef]
- Ott, G.; Rosenwald, A.; Campo, E. Understanding MYC-driven aggressive B-cell lymphomas: Pathogenesis and classification. Blood 2013, 122, 3884–3891. [Google Scholar] [CrossRef] [PubMed]
- Dalla-Favera, R.; Bregni, M.; Erikson, J.; Patterson, D.; Gallo, R.C.; Croce, C.M. Human c-myc oncogene is located on the region of chromosome 8 that is translocated in Burkitt lymphoma cells. Proc. Natl. Acad. Sci. USA 1982, 79, 7824–7827. [Google Scholar] [CrossRef]
- Abdallah, N.; Baughn, L.B.; Rajkumar, S.V.; Kapoor, P.; Gertz, M.A.; Dispenzieri, A.; Lacy, M.Q.; Hayman, S.R.; Buadi, F.K.; Dingli, D.; et al. Implications of MYC Rearrangements in Newly Diagnosed Multiple Myeloma. Clin. Cancer Res. 2020, 26, 6581–6588. [Google Scholar] [CrossRef]
- Trop-Steinberg, S.; Azar, Y. Is Myc an Important Biomarker? Myc Expression in Immune Disorders and Cancer. Am. J. Med. Sci. 2018, 355, 67–75. [Google Scholar] [CrossRef] [PubMed]
- Oki, Y.; Noorani, M.; Lin, P.; Davis, R.E.; Neelapu, S.S.; Ma, L.; Ahmed, M.; Rodriguez, M.A.; Hagemeister, F.B.; Fowler, N.; et al. Double hit lymphoma: The MD Anderson Cancer Center clinical experience. Br. J. Haematol. 2014, 166, 891–901. [Google Scholar] [CrossRef]
- Rosenwald, A.; Bens, S.; Advani, R.; Barrans, S.; Copie-Bergman, C.; Elsensohn, M.-H.; Natkunam, Y.; Calaminici, M.; Sander, B.; Baia, M.; et al. Prognostic Significance of MYC Rearrangement and Translocation Partner in Diffuse Large B-Cell Lymphoma: A Study by the Lunenburg Lymphoma Biomarker Consortium. J. Clin. Oncol. 2019, 37, 3359–3368. [Google Scholar] [CrossRef]
- Savage, K.J.; Johnson, N.A.; Ben-Neriah, S.; Connors, J.M.; Sehn, L.H.; Farinha, P.; Horsman, D.E.; Gascoyne, R.D. MYC gene rearrangements are associated with a poor prognosis in diffuse large B-cell lymphoma patients treated with R-CHOP chemotherapy. Blood 2009, 114, 3533–3537. [Google Scholar] [CrossRef] [PubMed]
- Barrans, S.; Crouch, S.; Smith, A.; Turner, K.; Owen, R.; Patmore, R.; Roman, E.; Jack, A. Rearrangement of MYC is associated with poor prognosis in patients with diffuse large B-cell lymphoma treated in the era of rituximab. J. Clin. Oncol. 2010, 28, 3360–3365. [Google Scholar] [CrossRef] [PubMed]
- McPhail, E.D.; Maurer, M.J.; Macon, W.R.; Feldman, A.L.; Kurtin, P.J.; Ketterling, R.P.; Vaidya, R.; Cerhan, J.R.; Ansell, S.M.; Porrata, L.F.; et al. Inferior survival in high-grade B-cell lymphoma with MYC and BCL2 and/or BCL6 rearrangements is not associated with MYC/IG gene rearrangements. Haematologica 2018, 103, 1899–1907. [Google Scholar] [CrossRef]
- Han, H.; Jain, A.D.; Truica, M.I.; Izquierdo-Ferrer, J.; Anker, J.F.; Lysy, B.; Sagar, V.; Luan, Y.; Chalmers, Z.R.; Unno, K.; et al. Small-Molecule MYC Inhibitors Suppress Tumor Growth and Enhance Immunotherapy. Cancer Cell 2019, 36, 483–497.e415. [Google Scholar] [CrossRef]
- Pan, Y.; Fei, Q.; Xiong, P.; Yang, J.; Zhang, Z.; Lin, X.; Pan, M.; Lu, F.; Huang, H. Synergistic inhibition of pancreatic cancer with anti-PD-L1 and c-Myc inhibitor JQ1. Oncoimmunology 2019, 8, e1581529. [Google Scholar] [CrossRef] [PubMed]
- Dhanasekaran, R.; Deutzmann, A.; Mahauad-Fernandez, W.D.; Hansen, A.S.; Gouw, A.M.; Felsher, D.W. The MYC oncogene—The grand orchestrator of cancer growth and immune evasion. Nat. Rev. Clin. Oncol. 2022, 19, 23–36. [Google Scholar] [CrossRef]
- Yin, X.; Giap, C.; Lazo, J.S.; Prochownik, E.V. Low molecular weight inhibitors of Myc-Max interaction and function. Oncogene 2003, 22, 6151–6159. [Google Scholar] [CrossRef]
- Szydłowski, M.; Garbicz, F.; Jabłońska, E.; Górniak, P.; Komar, D.; Pyrzyńska, B.; Bojarczuk, K.; Prochorec-Sobieszek, M.; Szumera-Ciećkiewicz, A.; Rymkiewicz, G.; et al. Inhibition of PIM Kinases in DLBCL Targets MYC Transcriptional Program and Augments the Efficacy of Anti-CD20 Antibodies. Cancer Res. 2021, 81, 6029–6043. [Google Scholar] [CrossRef] [PubMed]
- God, J.M.; Cameron, C.; Figueroa, J.; Amria, S.; Hossain, A.; Kempkes, B.; Bornkamm, G.W.; Stuart, R.K.; Blum, J.S.; Haque, A. Elevation of c-MYC disrupts HLA class II-mediated immune recognition of human B cell tumors. J. Immunol. 2015, 194, 1434–1445. [Google Scholar] [CrossRef] [PubMed]
- Ennishi, D.; Jiang, A.; Boyle, M.; Collinge, B.; Grande, B.M.; Ben-Neriah, S.; Rushton, C.; Tang, J.; Thomas, N.; Slack, G.W.; et al. Double-Hit Gene Expression Signature Defines a Distinct Subgroup of Germinal Center B-Cell-Like Diffuse Large B-Cell Lymphoma. J. Clin. Oncol. 2019, 37, 190–201. [Google Scholar] [CrossRef]
- de Jonge, A.V.; Mutis, T.; Roemer, M.G.M.; Scheijen, B.; Chamuleau, M.E.D. Impact of MYC on Anti-Tumor Immune Responses in Aggressive B Cell Non-Hodgkin Lymphomas: Consequences for Cancer Immunotherapy. Cancers 2020, 12, 3052. [Google Scholar] [CrossRef]
- Li, W.; Gupta, S.K.; Han, W.; Kundson, R.A.; Nelson, S.; Knutson, D.; Greipp, P.T.; Elsawa, S.F.; Sotomayor, E.M.; Gupta, M. Targeting MYC activity in double-hit lymphoma with MYC and BCL2 and/or BCL6 rearrangements with epigenetic bromodomain inhibitors. J. Hematol. Oncol. 2019, 12, 73. [Google Scholar] [CrossRef]
- Oostindie, S.C.; van der Horst, H.J.; Lindorfer, M.A.; Cook, E.M.; Tupitza, J.C.; Zent, C.S.; Burack, R.; VanDerMeid, K.R.; Strumane, K.; Chamuleau, M.E.D.; et al. CD20 and CD37 antibodies synergize to activate complement by Fc-mediated clustering. Haematologica 2019, 104, 1841–1852. [Google Scholar] [CrossRef]
- Holthof, L.C.; van der Horst, H.J.; van Hal-van Veen, S.E.; Ruiter, R.W.; Li, F.; Buijze, M.; Andersen, M.N.; Yuan, H.; de Bruijn, J.; van de Donk, N.W.; et al. Preclinical evidence for an effective therapeutic activity of FL118, a novel survivin inhibitor, in patients with relapsed/refractory multiple myeloma. Haematologica 2020, 105, e80–e83. [Google Scholar] [CrossRef] [PubMed]
- Holthof, L.C.; van der Schans, J.J.; Katsarou, A.; Poels, R.; Gelderloos, A.T.; Drent, E.; Van Hal-van Veen, S.E.; Li, F.; Zweegman, S.; van de Donk, N.W.; et al. Bone Marrow Mesenchymal Stromal Cells Can Render Multiple Myeloma Cells Resistant to Cytotoxic Machinery of CAR T Cells through Inhibition of Apoptosis. Clin. Cancer Res. 2021, 27, 3793–3803. [Google Scholar] [CrossRef]
- de Haart, S.J.; van de Donk, N.W.; Minnema, M.C.; Huang, J.H.; Aarts-Riemens, T.; Bovenschen, N.; Yuan, H.; Groen, R.W.; McMillin, D.W.; Jakubikova, J.; et al. Accessory cells of the microenvironment protect multiple myeloma from T-cell cytotoxicity through cell adhesion-mediated immune resistance. Clin. Cancer Res. 2013, 19, 5591–5601. [Google Scholar] [CrossRef]
- Llombart, V.; Mansour, M.R. Therapeutic targeting of “undruggable” MYC. EBioMedicine 2022, 75, 103756. [Google Scholar] [CrossRef]
- Martinez-Martin, S.; Beaulieu, M.E.; Soucek, L. Targeting MYC-driven lymphoma: Lessons learned and future directions. Cancer Drug Resist. 2023, 6, 205–222. [Google Scholar] [CrossRef] [PubMed]
- Follis, A.V.; Hammoudeh, D.I.; Wang, H.; Prochownik, E.V.; Metallo, S.J. Structural rationale for the coupled binding and unfolding of the c-Myc oncoprotein by small molecules. Chem. Biol. 2008, 15, 1149–1155. [Google Scholar] [CrossRef] [PubMed]
- Fletcher, S.; Prochownik, E.V. Small-molecule inhibitors of the Myc oncoprotein. Biochim. Biophys. Acta 2015, 1849, 525–543. [Google Scholar] [CrossRef]
- Doudna, J.A.; Charpentier, E. Genome editing. The new frontier of genome engineering with CRISPR-Cas9. Science 2014, 346, 1258096. [Google Scholar] [CrossRef]
- Seitz, V.; Butzhammer, P.; Hirsch, B.; Hecht, J.; Gütgemann, I.; Ehlers, A.; Lenze, D.; Oker, E.; Sommerfeld, A.; von der Wall, E.; et al. Deep sequencing of MYC DNA-binding sites in Burkitt lymphoma. PLoS ONE 2011, 6, e26837. [Google Scholar] [CrossRef]
- Seong, D.; Jeong, M.; Seo, J.; Lee, J.-Y.; Hwang, C.H.; Shin, H.-C.; Shin, J.Y.; Nam, Y.W.; Jo, J.Y.; Lee, H.; et al. Identification of MYC as an antinecroptotic protein that stifles RIPK1-RIPK3 complex formation. Proc. Natl. Acad. Sci. USA 2020, 117, 19982–19993. [Google Scholar] [CrossRef] [PubMed]
- Jin, Y.; Qiu, J.; Lu, X.; Li, G. C-MYC Inhibited Ferroptosis and Promoted Immune Evasion in Ovarian Cancer Cells through NCOA4 Mediated Ferritin Autophagy. Cells 2022, 11, 4127. [Google Scholar] [CrossRef]
- Zimmerli, D.; Brambillasca, C.S.; Talens, F.; Bhin, J.; Linstra, R.; Romanens, L.; Bhattacharya, A.; Joosten, S.E.P.; Da Silva, A.M.; Padrao, N.; et al. MYC promotes immune-suppression in triple-negative breast cancer via inhibition of interferon signaling. Nat. Commun. 2022, 13, 6579. [Google Scholar] [CrossRef] [PubMed]
- Davis, A.C.; Wims, M.; Spotts, G.D.; Hann, S.R.; Bradley, A. A null c-myc mutation causes lethality before 10.5 days of gestation in homozygotes and reduced fertility in heterozygous female mice. Genes Dev. 1993, 7, 671–682. [Google Scholar] [CrossRef]
- Mahauad-Fernandez, W.D.; Rakhra, K.; Felsher, D.W. Generation of a Tetracycline Regulated Mouse Model of MYC-Induced T-Cell Acute Lymphoblastic Leukemia. Methods Mol. Biol. 2021, 2318, 297–312. [Google Scholar]
- Bareham, B.; Georgakopoulos, N.; Matas-Cespedes, A.; Curran, M.; Saeb-Parsy, K. Modeling human tumor-immune environments in vivo for the preclinical assessment of immunotherapies. Cancer Immunol. Immunother. 2021, 70, 2737–2750. [Google Scholar] [CrossRef] [PubMed]
- Madden, S.K.; de Araujo, A.D.; Gerhardt, M.; Fairlie, D.P.; Mason, J.M. Taking the Myc out of cancer: Toward therapeutic strategies to directly inhibit c-Myc. Mol. Cancer 2021, 20, 3. [Google Scholar] [CrossRef] [PubMed]
- Cichocki, F.; Hanson, R.J.; Lenvik, T.; Pitt, M.; McCullar, V.; Li, H.; Anderson, S.K.; Miller, J.S. The transcription factor c-Myc enhances KIR gene transcription through direct binding to an upstream distal promoter element. Blood 2009, 113, 3245–3253. [Google Scholar] [CrossRef] [PubMed]
- Dong, H.; Adams, N.M.; Xu, Y.; Cao, J.; Allan, D.S.J.; Carlyle, J.R.; Chen, X.; Sun, J.C.; Glimcher, L.H. The IRE1 endoplasmic reticulum stress sensor activates natural killer cell immunity in part by regulating c-Myc. Nat. Immunol. 2019, 20, 865–878. [Google Scholar] [CrossRef]
- Siska, P.J.; Rathmell, J.C. T cell metabolic fitness in antitumor immunity. Trends Immunol. 2015, 36, 257–264. [Google Scholar] [CrossRef]
- Damm, J.K.; Gordon, S.; Ehinger, M.; Jerkeman, M.; Gullberg, U.; Hultquist, A.; Drott, K. Pharmacologically relevant doses of valproate upregulate CD20 expression in three diffuse large B-cell lymphoma patients in vivo. Exp. Hematol. Oncol. 2015, 4, 4. [Google Scholar] [CrossRef]
- Hayashi, K.; Nagasaki, E.; Kan, S.; Ito, M.; Kamata, Y.; Homma, S.; Aiba, K. Gemcitabine enhances rituximab-mediated complement-dependent cytotoxicity to B cell lymphoma by CD20 upregulation. Cancer Sci. 2016, 107, 682–689. [Google Scholar] [CrossRef] [PubMed]
- Drott, K.; Hagberg, H.; Papworth, K.; Relander, T.; Jerkeman, M. Valproate in combination with rituximab and CHOP as first-line therapy in diffuse large B-cell lymphoma (VALFRID). Blood Adv. 2018, 2, 1386–1392. [Google Scholar] [CrossRef]
- Yamasaki, S.; Kada, A.; Choi, I.; Iida, H.; Sekiguchi, N.; Harada, N.; Sawamura, M.; Shimomura, T.; Komeno, T.; Yano, T.; et al. Phase II study of dose-adjusted gemcitabine, dexamethasone, cisplatin, and rituximab in elderly relapsed diffuse large B-cell lymphoma patients. EJHaem 2020, 1, 507–516. [Google Scholar] [CrossRef]
- Morschhauser, F.; Feugier, P.; Flinn, I.W.; Gasiorowski, R.; Greil, R.; Illés, Á.; Johnson, N.A.; Larouche, J.-F.; Lugtenburg, P.J.; Patti, C.; et al. A phase 2 study of venetoclax plus R-CHOP as first-line treatment for patients with diffuse large B-cell lymphoma. Blood 2021, 137, 600–609. [Google Scholar] [CrossRef]
- Rutherford, S.C.; Abramson, J.S.; Bartlett, N.L.; Barta, S.K.; Khan, N.; Joyce, R.; Maddocks, K.; Ali-Shaw, T.; Senese, S.; Yuan, Y.; et al. Venetoclax with dose-adjusted EPOCH-R as initial therapy for patients with aggressive B-cell lymphoma: A single-arm, multicentre, phase 1 study. Lancet Haematol. 2021, 8, e818–e827. [Google Scholar] [CrossRef] [PubMed]
- Ling, X.; Cao, S.; Cheng, Q.; Keefe, J.T.; Rustum, Y.M.; Li, F. A novel small molecule FL118 that selectively inhibits survivin, Mcl-1, XIAP and cIAP2 in a p53-independent manner, shows superior antitumor activity. PLoS ONE 2012, 7, e45571. [Google Scholar] [CrossRef] [PubMed]
- Ling, X.; Wu, W.; Aljahdali, I.A.M.; Liao, J.; Santha, S.; Fountzilas, C.; Boland, P.M.; Li, F. FL118, acting as a ‘molecular glue degrader’, binds to dephosphorylates and degrades the oncoprotein DDX5 (p68) to control c-Myc, survivin and mutant Kras against colorectal and pancreatic cancer with high efficacy. Clin. Transl. Med. 2022, 12, e881. [Google Scholar] [CrossRef] [PubMed]
- Lopez-Girona, A.; Heintel, D.; Zhang, L.; Mendy, D.; Gaidarova, S.; Brady, H.; Bartlett, J.B.; Schafer, P.H.; Schreder, M.; Bolomsky, A.; et al. Lenalidomide downregulates the cell survival factor, interferon regulatory factor-4, providing a potential mechanistic link for predicting response. Br. J. Haematol. 2011, 154, 325–336. [Google Scholar] [CrossRef] [PubMed]
- Gopalakrishnan, R.; Matta, H.; Tolani, B.; Triche, T.; Chaudhary, P.M., Jr. Immunomodulatory drugs target IKZF1-IRF4-MYC axis in primary effusion lymphoma in a cereblon-dependent manner and display synergistic cytotoxicity with BRD4 inhibitors. Oncogene 2016, 35, 1797–1810. [Google Scholar] [CrossRef]
- de Jonge, A.V.; van Werkhoven, E.; Dinmohamed, A.G.; Nijland, M.; Zwinderman, A.H.; Bossuyt, P.M.; Veldhuis, M.S.; Rutten, E.G.; Mous, R.; Vermaat, J.S.; et al. A non-randomized risk-adjusted comparison of lenalidomide + R-CHOP versus R-CHOP for MYC-rearranged DLBCL patients. Blood Cancer J. 2023, 13, 85. [Google Scholar] [CrossRef]
- Doench, J.G.; Fusi, N.; Sullender, M.; Hegde, M.; Vaimberg, E.W.; Donovan, K.F.; Smith, I.; Tothova, Z.; Wilen, C.; Orchard, R.; et al. Optimized sgRNA design to maximize activity and minimize off-target effects of CRISPR-Cas9. Nat. Biotechnol. 2016, 34, 184–191. [Google Scholar] [CrossRef]
- Sanson, K.R.; Hanna, R.E.; Hegde, M.; Donovan, K.F.; Strand, C.; Sullender, M.E.; Vaimberg, E.W.; Goodale, A.; Root, D.E.; Piccioni, F.; et al. Optimized libraries for CRISPR-Cas9 genetic screens with multiple modalities. Nat. Commun. 2018, 9, 5416. [Google Scholar] [CrossRef]
- Rozemuller, H.; Van der Spek, E.; Bogers-Boer, L.H.; Zwart, M.C.; Verweij, V.; Emmelot, M.; Groen, R.W.; Spaapen, R.; Bloem, A.C.; Lokhorst, H.M.; et al. A bioluminescence imaging based in vivo model for preclinical testing of novel cellular immunotherapy strategies to improve graft-versus-myeloma effect. Haematologica 2008, 93, 1049–1057. [Google Scholar] [CrossRef]
- Hart, T.; Chandrashekhar, M.; Aregger, M.; Steinhart, Z.; Brown, K.R.; MacLeod, G.; Mis, M.; Zimmermann, M.; Fradet-Turcotte, A.; Sun, S.; et al. High-Resolution CRISPR Screens Reveal Fitness Genes and Genotype-Specific Cancer Liabilities. Cell 2015, 163, 1515–1526. [Google Scholar] [CrossRef]
- Stringer, B.W.; Day, B.W.; D’Souza, R.C.J.; Jamieson, P.R.; Ensbey, K.S.; Bruce, Z.C.; Lim, Y.C.; Goasdoué, K.; Offenhäuser, C.; Akgül, S.; et al. A reference collection of patient-derived cell line and xenograft models of proneural, classical and mesenchymal glioblastoma. Sci. Rep. 2019, 9, 4902. [Google Scholar] [CrossRef] [PubMed]
- Schoumans, J.; Suela, J.; Hastings, R.; Muehlematter, D.; Rack, K.; Van den Berg, E.; Berna Beverloo, H.; Stevens-Kroef, M. Guidelines for genomic array analysis in acquired haematological neoplastic disorders. Genes Chromosomes Cancer 2016, 55, 480–491. [Google Scholar] [CrossRef] [PubMed]





| Clone Nr | 5′ MYC-1 Target Site 3′ | Basepair Nr |
|---|---|---|
| MYC1 | CTCCCTTCGGGGAGACAACGACGGCGGTGGCGGGAGCTTCTCCACGGC | |
| Clone #1 | CTCCCTTCGGGGAGACAACG.CGGCGGTGGCGGGAGCTTCTCCACGGC | −1 |
| CTCCCTTCGGGGAGACAACG......GTGGCGGGAGCTTCTCCACGGC | −6 | |
| Clone #3 | CTCCCTTCGGGGAGACAAC..CGGCGGTGGCGGGAGCTTCTCCACGGC | −2 |
| CTCCCTTCGGGGAGACAAC......GGTGGCGGGAGCTTCTCCACGGC | −6 | |
| Clone #4 | CTCC..................GGCGGTGGCGGGAGCTTCTCCACGGC | −18 |
| CTCCCTTCGG..................GGCGGGAGCTTCTCCACGGC | −18 | |
| Clone #5 | CTCCCTTCGGGG....................GGAGCTTCTCCACGGC | −20 |
| CTCC.......................................ACGGC | −39 | |
| Clone #6 | CTCCCTTCGGGGAGACAACG......GTGGCGGGAGCTTCTCCACGGC | −6 |
| CTCCCTTCGGGGGAGACAACGGGCGGCGGTGGCGGGAGCTTCTCCACGGC | 2 | |
| Clone #7 | CTCCCTTCGGGGAGACAACG......GTGGCGGGAGCTTCTCCACGGC | −6 |
| CTCCCTTCGG.................TGGCGGGAGCTTCTCCACGGC | −17 | |
| Clone #8 | CTCCCTTCGGGGAGACAACG......GTGGCGGGAGCTTCTCCACGGC | −6 |
| CTCCCTTCGGGGAGACAAC..............GAGCTTCTCCACGGC | −14 | |
| Clone #9 | CTCCCTTCGGGGAGACAACG......GTGGCGGGAGCTTCTCCACGGC | −6 |
| CTCCCTTCGG.................TGGCGGGAGCTTCTCCACGGC | −17 | |
| Clone #10 | CTC...................GGCGGTGGCGGGAGCTTCTCCACGGC | −19 |
| CTC.......................................CACGGC | −39 | |
| MYC2 | 5′ MYC-2 target site 3′ | |
| GGAACTATGACCTCGACTACGACTCGGTGCAGCCGTATTTCTACTGCG | ||
| Clone #2 | GGAACTATGACCTCGACTAC...TCGGTGCAGCCGTATTTCTACTGCG | −3 |
| GGAACTATGACCTCGACTAC..........AGCCGTATTTCTACTGCG | −10 |
| Clones | 5′ MYC-1 Target Site 3′ | Basepair Nr |
|---|---|---|
| CCGGGCTCTGCTCGCCCTCCTACGTTGCGGTCACACCCTTCTCCCTTCGGGGAGACAACGACGGCGGTGGCGGGA | ||
| Clone 1 | CCGGGCTCTGCTCGCCCTCCTACGTTGCGGTCACACCCTTCTCCCTTCGGGGAGACAACG.CGGCGGTGGCGGGA | −1 |
| CCGGGCTCTGCTCGCCCTCCTACGTTGCGGTCACACCCTTCTCCCTTCGGGGAGACAACG......GTGGCGGGA | −6 | |
| All subclones Following repair | CCGGGCTCTGCTCTCCCTCTTACGTCGCTGTCACACCCTTCTCCCTTCGGTGAGATAATGATGGCGGTGGCGGGA CCGGGCTCTGCTCGCCCTCCTACGGTTGCGGTCACACCCTTCTCCCTTCGGGAAAACAAGAAGGCGGTGGCGGGA |
Disclaimer/Publisher’s Note: The statements, opinions and data contained in all publications are solely those of the individual author(s) and contributor(s) and not of MDPI and/or the editor(s). MDPI and/or the editor(s) disclaim responsibility for any injury to people or property resulting from any ideas, methods, instructions or products referred to in the content. |
© 2024 by the authors. Licensee MDPI, Basel, Switzerland. This article is an open access article distributed under the terms and conditions of the Creative Commons Attribution (CC BY) license (https://creativecommons.org/licenses/by/4.0/).
Share and Cite
de Jonge, A.V.; Csikós, T.; Eken, M.; Bulthuis, E.P.; Poddighe, P.J.; Roemer, M.G.M.; Chamuleau, M.E.D.; Mutis, T. Delineating MYC-Mediated Escape Mechanisms from Conventional and T Cell-Redirecting Therapeutic Antibodies. Int. J. Mol. Sci. 2024, 25, 12094. https://doi.org/10.3390/ijms252212094
de Jonge AV, Csikós T, Eken M, Bulthuis EP, Poddighe PJ, Roemer MGM, Chamuleau MED, Mutis T. Delineating MYC-Mediated Escape Mechanisms from Conventional and T Cell-Redirecting Therapeutic Antibodies. International Journal of Molecular Sciences. 2024; 25(22):12094. https://doi.org/10.3390/ijms252212094
Chicago/Turabian Stylede Jonge, Anna Vera, Tamás Csikós, Merve Eken, Elianne P. Bulthuis, Pino J. Poddighe, Margaretha G. M. Roemer, Martine E. D. Chamuleau, and Tuna Mutis. 2024. "Delineating MYC-Mediated Escape Mechanisms from Conventional and T Cell-Redirecting Therapeutic Antibodies" International Journal of Molecular Sciences 25, no. 22: 12094. https://doi.org/10.3390/ijms252212094
APA Stylede Jonge, A. V., Csikós, T., Eken, M., Bulthuis, E. P., Poddighe, P. J., Roemer, M. G. M., Chamuleau, M. E. D., & Mutis, T. (2024). Delineating MYC-Mediated Escape Mechanisms from Conventional and T Cell-Redirecting Therapeutic Antibodies. International Journal of Molecular Sciences, 25(22), 12094. https://doi.org/10.3390/ijms252212094

