Development of High-Production Bacterial Biomimetic Vesicles for Inducing Mucosal Immunity Against Avian Pathogenic Escherichia coli
Abstract
1. Introduction
2. Results
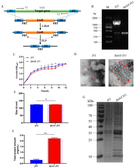
2.1. ΔtolA J11 Mutant Increases OMVs Production
2.2. Production of BBVs Using High-Pressure Homogenization Technology
2.3. OMVs and BBVs Stimulate HD11 to Induce Innate Immune Response
2.4. Impacts of OMV and BBV Vaccination on Acquired Immune Response in Chickens
2.4.1. OMVs and BBVs Induce Specific Mucosal Immune and Humoral Immunity Response
2.4.2. OMVs and BBVs Induce Specific Cellular Immune Response
2.5. Intranasal Immunization of OMVs and BBVs Effectively Improves Protection Against APEC Challenge
3. Discussion
4. Materials and Methods
4.1. Plasmids, Strains, and Cells
4.2. Construction of tolA Gene Mutant
4.3. Production of Outer Membrane Vesicles
4.4. High-Pressure Homogenization Technique to Induce BBVs Production
4.5. Extraction of Outer Membrane Proteins
4.6. Characterization of Bacterial Membrane Vesicles
4.7. In Vitro Study of Chicken Macrophages
4.8. Immunization and Challenge of Chickens
4.9. Indirect ELISA Assays
4.10. Flow Cytometry Analysis
4.11. Lymphocyte Proliferation Assay
4.12. Statistical Methods
Supplementary Materials
Author Contributions
Funding
Institutional Review Board Statement
Informed Consent Statement
Data Availability Statement
Conflicts of Interest
References
- Ebrahimi-Nik, H.; Bassami, M.R.; Mohri, M.; Rad, M.; Khan, M.I. Bacterial ghost of avian pathogenic E. coli (APEC) serotype O78:K80 as a homologous vaccine against avian colibacillosis. PLoS ONE 2018, 13, 0194888. [Google Scholar] [CrossRef] [PubMed]
- Kim, Y.B.; Yoon, M.Y.; Ha, J.S.; Seo, K.W.; Noh, E.B.; Son, S.H.; Lee, Y.J. Molecular characterization of avian pathogenic Escherichia coli from broiler chickens with colibacillosis. Poult. Sci. 2020, 9, 1088–1095. [Google Scholar] [CrossRef] [PubMed]
- Dziva, F.; Stevens, M.P. Colibacillosis in poultry: Unravelling the molecular basis of virulence of avian pathogenic Escherichia coli in their natural hosts. Avian Pathol. 2008, 37, 355–366. [Google Scholar] [CrossRef] [PubMed]
- Ghunaim, H.; Abu-Madi, M.A.; Kariyawasam, S. Advances in vaccination against avian pathogenic Escherichia coli respiratory disease: Potentials and limitations. Vet. Microbiol. 2014, 172, 13–22. [Google Scholar] [CrossRef] [PubMed]
- Monson, M.S.; Lamont, S.J. Genetic resistance to avian pathogenic Escherichia coli (APEC): Current status and opportunities. Avian Pathol. 2021, 50, 392–401. [Google Scholar] [CrossRef]
- Rahman, M.R.T.; Fliss, I.; Biron, E. Insights in the Development and Uses of Alternatives to Antibiotic Growth Promoters in Poultry and Swine Production. Antibiotics 2022, 11, 766. [Google Scholar] [CrossRef]
- Wang, M.; Jiang, M.; Wang, Z.; Chen, R.; Zhuge, X.; Dai, J. Characterization of antimicrobial resistance in chicken-source phylogroup F Escherichia coli: Similar populations and resistance spectrums between E. coli recovered from chicken colibacillosis tissues and retail raw meats in Eastern China. Poult. Sci. 2021, 100, 101370. [Google Scholar] [CrossRef]
- McEwen, S.A.; Collignon, P.J. Antimicrobial Resistance: A One Health Perspective. Microbiol. Spectr. 2018, 6, 521–547. [Google Scholar] [CrossRef]
- Alghamdi, S. The role of vaccines in combating antimicrobial resistance (AMR) bacteria. Saudi J. Biol. Sci. 2021, 28, 7505–7510. [Google Scholar] [CrossRef]
- Nesta, B.; Pizza, M. Vaccines Against Escherichia coli. Curr. Top. Microbiol. Immunol. 2018, 416, 213–242. [Google Scholar]
- El-Mawgoud, A.I.A.; El-Nahass, E.S.; Shany, S.A.S.; El-Sawah, A.A.; Dahshan, A.M.; Nasef, S.A.; Ali, A. Efficacy of Live Attenuated Vaccine and Commercially Available Lectin Against Avian Pathogenic E. coli Infection in Broiler Chickens. Vet. Sci. 2020, 7, 65. [Google Scholar] [CrossRef] [PubMed]
- Fernandes Filho, T.; Fávaro, C., Jr.; Ingberman, M.; Beirão, B.C.; Inoue, A.; Gomes, L.; Caron, L.F. Effect of spray Escherichia coli vaccine on the immunity of poultry. Avian Dis. 2013, 57, 671–676. [Google Scholar] [CrossRef]
- La Ragione, R.M.; Woodward, M.J.; Kumar, M.; Rodenberg, J.; Fan, H.; Wales, A.D.; Karaca, K. Efficacy of a live attenuated Escherichia coli O78:K80 vaccine in chickens and turkeys. Avian Dis. 2013, 57, 273–279. [Google Scholar] [CrossRef] [PubMed]
- Sadeyen, J.R.; Wu, Z.; Davies, H.; van Diemen, P.M.; Milicic, A.; La Ragione, R.M.; Kaiser, P.; Stevens, M.P.; Dziva, F. Immune responses associated with homologous protection conferred by commercial vaccines for control of avian pathogenic Escherichia coli in turkeys. Vet. Res. 2015, 46, 5. [Google Scholar] [CrossRef]
- Li, M.; Zhou, H.; Yang, C.; Wu, Y.; Zhou, X.; Liu, H.; Wang, Y. Bacterial outer membrane vesicles as a platform for biomedical applications: An update. J. Control Release 2020, 323, 253–268. [Google Scholar] [CrossRef] [PubMed]
- Bonnington, K.E.; Kuehn, M.J. Protein selection and export via outer membrane vesicles. Biochim. Biophys. Acta 2014, 1843, 1612–1619. [Google Scholar] [CrossRef]
- Collins, B.S. Gram-negative outer membrane vesicles in vaccine development. Discov. Med. 2011, 12, 7–15. [Google Scholar]
- Zhu, Z.; Antenucci, F.; Villumsen, K.R.; Bojesen, A.M. Bacterial Outer Membrane Vesicles as a Versatile Tool in Vaccine Research and the Fight against Antimicrobial Resistance. mBio 2021, 12, e0170721. [Google Scholar] [CrossRef]
- Ruiz García, Y.; Sohn, W.Y.; Seib, K.L.; Taha, M.K.; Vázquez, J.A.; de Lemos, A.P.S.; Vadivelu, K.; Pizza, M.; Rappuoli, R.; Bekkat-Berkani, R. Looking beyond meningococcal B with the 4CMenB vaccine: The Neisseria effect. npj Vaccines 2021, 6, 130. [Google Scholar] [CrossRef]
- Bartolini, E.; Borgogni, E.; Bruttini, M.; Muzzi, A.; Giuliani, M.; Iozzi, S.; Petracca, R.; Martinelli, M.; Bonacci, S.; Marchi, S.; et al. Immunological fingerprint of 4CMenB recombinant antigens via protein microarray reveals key immunosignatures correlating with bactericidal activity. Nat. Commun. 2020, 11, 4994. [Google Scholar] [CrossRef]
- Higham, S.L.; Baker, S.; Flight, K.E.; Krishna, A.; Kellam, P.; Reece, S.T.; Tregoning, J.S. Intranasal immunization with outer membrane vesicles (OMV) protects against airway colonization and systemic infection with Acinetobacter baumannii. J. Infect. 2023, 86, 563–573. [Google Scholar] [CrossRef] [PubMed]
- Wu, G.; Ji, H.; Guo, X.; Li, Y.; Ren, T.; Dong, H.; Liu, J.; Liu, Y.; Shi, X.; He, B. Nanoparticle reinforced bacterial outer-membrane vesicles effectively prevent fatal infection of carbapenem-resistant Klebsiella pneumoniae. Nanomedicine 2020, 24, 102148. [Google Scholar] [CrossRef] [PubMed]
- Yang, Z.; Hua, L.; Yang, M.; Liu, S.Q.; Shen, J.; Li, W.; Long, Q.; Bai, H.; Yang, X.; Ren, Z.; et al. RBD-Modified Bacterial Vesicles Elicited Potential Protective Immunity against SARS-CoV-2. Nano Lett. 2021, 21, 5920–5930. [Google Scholar] [CrossRef] [PubMed]
- McCaig, W.D.; Loving, C.L.; Hughes, H.R.; Brockmeier, S.L. Characterization and Vaccine Potential of Outer Membrane Vesicles Produced by Haemophilus parasuis. PLoS ONE 2016, 11, e0149132. [Google Scholar] [CrossRef]
- Deng, X.; Weerapana, E.; Ulanovskaya, O.; Sun, F.; Liang, H.; Ji, Q.; Ye, Y.; Fu, Y.; Zhou, L.; Li, J.; et al. Proteome-wide quantification and characterization of oxidation-sensitive cysteines in pathogenic bacteria. Cell Host Microbe 2013, 13, 358–370. [Google Scholar] [CrossRef]
- Schwechheimer, C.; Rodriguez, D.L.; Kuehn, M.J. NlpI-mediated modulation of outer membrane vesicle production through peptidoglycan dynamics in Escherichia coli. Microbiologyopen 2015, 4, 375–389. [Google Scholar] [CrossRef] [PubMed]
- Awad, A.M.; El-Shall, N.A.; Khalil, D.S.; Abd El-Hack, M.E.; Swelum, A.A.; Mahmoud, A.H.; Ebaid, H.; Komany, A.; Sammour, R.H.; Sedeik, M.E. Incidence, Pathotyping, and Antibiotic Susceptibility of Avian Pathogenic Escherichia coli among Diseased Broiler Chicks. Pathogens 2020, 9, 114. [Google Scholar] [CrossRef]
- Wang, S.; Gao, J.; Li, M.; Wang, L.; Wang, Z. A facile approach for development of a vaccine made of bacterial double-layered membrane vesicles (DMVs). Biomaterials 2018, 187, 28–38. [Google Scholar] [CrossRef]
- Rollier, C.S.; Dold, C.; Marsay, L.; Linder, A.; Green, C.A.; Sadarangani, M.; Norheim, G.; Derrick, J.P.; Feavers, I.M.; Maiden, M.C.J.; et al. Human B Cell Responses to Dominant and Subdominant Antigens Induced by a Meningococcal Outer Membrane Vesicle Vaccine in a Phase I Trial. mSphere 2022, 7, e0067421. [Google Scholar] [CrossRef]
- Hu, R.; Li, J.; Zhao, Y.; Lin, H.; Liang, L.; Wang, M.; Liu, H.; Min, Y.; Gao, Y.; Yang, M. Exploiting bacterial outer membrane vesicles as a cross-protective vaccine candidate against avian pathogenic Escherichia coli (APEC). Microb. Cell Fact. 2020, 19, 119. [Google Scholar] [CrossRef]
- Alber, A.; Stevens, M.P.; Vervelde, L. The bird’s immune response to avian pathogenic Escherichia coli. Avian Pathol. 2021, 50, 382–391. [Google Scholar] [CrossRef] [PubMed]
- Liu, Y.; Jiao, F.; Qiu, Y.; Li, W.; Lao, F.; Zhou, G.; Sun, B.; Xing, G.; Dong, J.; Zhao, Y.; et al. The effect of Gd@C82(OH)22 nanoparticles on the release of Th1/Th2 cytokines and induction of TNF-alpha mediated cellular immunity. Biomaterials 2009, 30, 3934–3945. [Google Scholar] [CrossRef] [PubMed]
- Wang, Q.; Tan, M.T.; Keegan, B.P.; Barry, M.A.; Heffernan, M.J. Time course study of the antigen-specific immune response to a PLGA microparticle vaccine formulation. Biomaterials 2014, 35, 8385–8393. [Google Scholar] [CrossRef] [PubMed]
- Iwakura, Y.; Ishigame, H.; Saijo, S.; Nakae, S. Functional specialization of interleukin-17 family members. Immunity 2011, 34, 149–162. [Google Scholar] [CrossRef]
- Boyaka, P.N. Inducing Mucosal IgA: A Challenge for Vaccine Adjuvants and Delivery Systems. J. Immunol. 2017, 199, 9–16. [Google Scholar] [CrossRef]
- Van der Ley, P.; Schijns, V.E. Outer membrane vesicle-based intranasal vaccines. Curr. Opin. Immunol. 2023, 84, 102376. [Google Scholar] [CrossRef]
- Roier, S.; Leitner, D.R.; Iwashkiw, J.; Schild-Prüfert, K.; Feldman, M.F.; Krohne, G.; Reidl, J.; Schild, S. Intranasal immunization with nontypeable Haemophilus influenzae outer membrane vesicles induces cross-protective immunity in mice. PLoS ONE 2012, 7, e42664. [Google Scholar] [CrossRef]
- Kuipers, K.; Daleke-Schermerhorn, M.H.; Jong, W.S.; ten Hagen-Jongman, C.M.; van Opzeeland, F.; Simonetti, E.; Luirink, J.; de Jonge, M.I. Salmonella outer membrane vesicles displaying high densities of pneumococcal antigen at the surface offer protection against colonization. Vaccine 2015, 33, 2022–2029. [Google Scholar] [CrossRef] [PubMed]
- Murphy, K.C. Use of bacteriophage lambda recombination functions to promote gene replacement in Escherichia coli. J. Bacteriol. 1998, 180, 2063–2071. [Google Scholar] [CrossRef]
- Liang, Y.; Chang, Y.; Xie, Y.; Hou, Q.; Zhao, H.; Liu, G.; Chen, X.; Tian, G.; Cai, J.; Jia, G. Dietary ethylenediamine dihydroiodide mitigated Escherichia coli O78-induced immune and intestinal damage of ducks via suppression of NF-κB signal. Poult. Sci. 2024, 103, 103610. [Google Scholar] [CrossRef]
- Omotainse, O.S.; Wawegama, N.K.; Kulappu Arachchige, S.N.; CCoppo, M.J.; Vaz, P.K.; Woodward, A.P.; Kordafshari, S.; Bogeski, M.; Stevenson, M.; Noormohammadi, A.H.; et al. Tracheal cellular immune response in chickens inoculated with Mycoplasma synoviae vaccine, MS-H or its parent strain 86079/7NS. Vet. Immunol. Immunopathol. 2022, 251, 110472. [Google Scholar] [CrossRef] [PubMed]
- Cai, J.; Zhang, Z.; Li, C.; Hao, S.; Lu, A.; Huang, X.; Feng, X. Bursal-Derived BP7 Induces the miRNA Molecular Basis of Chicken Macrophages and Promotes the Differentiation of B Cells. Vaccines 2022, 10, 1960. [Google Scholar] [CrossRef] [PubMed]
- Kaiser, M.G.; Hsieh, J.; Kaiser, P.; Lamont, S.J. Differential immunological response detected in mRNA expression profiles among diverse chicken lines in response to Salmonella challenge. Poult. Sci. 2022, 101, 101605. [Google Scholar] [CrossRef] [PubMed]
- Li, Y.P.; Bang, D.D.; Handberg, K.J.; Jorgensen, P.H.; Zhang, M.F. Evaluation of the suitability of six host genes as internal control in real-time RT-PCR assays in chicken embryo cell cultures infected with infectious bursal disease virus. Vet. Microbiol. 2005, 110, 155–165. [Google Scholar] [CrossRef] [PubMed]
- Hong, Y.H.; Lillehoj, H.S.; Lee, S.H.; Dalloul, R.A.; Lillehoj, E.P. Analysis of chicken cytokine and chemokine gene expression following Eimeria acervulina and Eimeria tenella infections. Vet. Immunol. Immunopathol. 2006, 114, 209–223. [Google Scholar] [CrossRef]
- Park, K.S.; Svennerholm, K.; Crescitelli, R.; Lässer, C.; Gribonika, I.; Andersson, M.; Boström, J.; Alalam, H.; Harandi, A.M.; Farewell, A.; et al. Detoxified synthetic bacterial membrane vesicles as a vaccine platform against bacteria and SARS-CoV-2. J. Nanobiotechnol. 2023, 21, 156. [Google Scholar] [CrossRef]
- Kapur, V.; White, D.G.; Wilson, R.A.; Whittam, T.S. Outer membrane protein patterns mark clones of Escherichia coli O2 and O78 strains that cause avian septicemia. Infect. Immun. 1992, 60, 1687–1691. [Google Scholar] [CrossRef]
- Walls, A.C.; Fiala, B.; Schäfer, A.; Wrenn, S.; Pham, M.N.; Murphy, M.; Tse, L.V.; Shehata, L.; O’Connor, M.A.; Chen, C.; et al. Elicitation of Potent Neutralizing Antibody Responses by Designed Protein Nanoparticle Vaccines for SARS-CoV-2. Cell 2020, 183, 1367–1382. [Google Scholar] [CrossRef]
- Livak, K.J.; Schmittgen, T.D. Analysis of relative gene expression data using real-time quantitative PCR and the 2−DDCt method. Methods 2001, 25, 402–408. [Google Scholar] [CrossRef]
- Muralinath, M.; Kuehn, M.J.; Roland, K.L.; Curtiss, R., 3rd. Immunization with Salmonella enterica serovar Typhimurium-derived outer membrane vesicles delivering the pneumococcal protein PspA confers protection against challenge with Streptococcus pneumoniae. Infect. Immun. 2011, 79, 887–894. [Google Scholar] [CrossRef]
- Tu, X.; Li, S.; Zhao, L.; Xiao, R.; Wang, X.; Zhu, F. Human leukemia antigen-A*0201-restricted epitopes of human endogenous retrovirus W family envelope (HERV-W env) induce strong cytotoxic T lymphocyte responses. Virol. Sin. 2017, 32, 280–289. [Google Scholar] [CrossRef] [PubMed]







| Gene | Sense Primer (5′–3′) | References |
|---|---|---|
| tolA F1 | GTGTCAAAGGCAACCGAACAAA | This study |
| tolA F2 | TTACGGTTTGAAGTCCAATGGCG | |
| tolA D1 | GAGAGCGGGTAACAGGCGAACAGTTTTTGGAAACCGAGAgtgtaggctggagctgcttc | This study |
| tolA D2 | GGTGCCTGATGTTGACCGTCCGAACAGTCAACATCGCGAtggtccatatgaatatcctccttagttcc | |
| IL-1β F | TCGACATCAACCAGAAGTGC | [40] |
| IL-1β R | GAGCTTGTAGCCCTTGATGC | |
| IL-6 F | CAAGGTGACGGAGGAGGAC | [41] |
| IL-6 R | TGGCGAGGAGGGATTTCT | |
| TNF-α F | ACAGGACAGCCTATGCCAAC | [40] |
| TNF-α R | ACAGGAAGGGCAACACATCT | |
| iNOS F | AGGCCAAACATCCTGGAGGTC | [42] |
| iNOS R | TCATAGAGACGCTGCTGCCAG | |
| MHC-IIβ F | GTGCAGAGGAGCGTGGAG | [43] |
| MHC-IIβ R | CGTTCAGGAACCACTTCACC | |
| β-actin F | GAGAAATTGTGCGTGACATCA | [44] |
| β-actin R | CCTGAACCTCTCATTGCCA | |
| IL-4 F | TGAATGACATCCAGGGAGAG | [45] |
| IL-4 R | GGCTTTGCATAAGAGCTCAG | |
| IFN-γ F | AGCTGACGGTGGACCTATTATT | [45] |
| IFN-γ R | CTGCAGATCATCCACCGGAA | |
| IL-17A F | CTCCGATCCCTTATTCTCCTC | [45] |
| IL-17A R | AAGCGGTTGTGGTCCTCAT |
Disclaimer/Publisher’s Note: The statements, opinions and data contained in all publications are solely those of the individual author(s) and contributor(s) and not of MDPI and/or the editor(s). MDPI and/or the editor(s) disclaim responsibility for any injury to people or property resulting from any ideas, methods, instructions or products referred to in the content. |
© 2024 by the authors. Licensee MDPI, Basel, Switzerland. This article is an open access article distributed under the terms and conditions of the Creative Commons Attribution (CC BY) license (https://creativecommons.org/licenses/by/4.0/).
Share and Cite
Li, Y.; Quan, Y.; Chen, P.; Zhuge, X.; Qin, T.; Chen, S.; Peng, D.; Liu, X. Development of High-Production Bacterial Biomimetic Vesicles for Inducing Mucosal Immunity Against Avian Pathogenic Escherichia coli. Int. J. Mol. Sci. 2024, 25, 12055. https://doi.org/10.3390/ijms252212055
Li Y, Quan Y, Chen P, Zhuge X, Qin T, Chen S, Peng D, Liu X. Development of High-Production Bacterial Biomimetic Vesicles for Inducing Mucosal Immunity Against Avian Pathogenic Escherichia coli. International Journal of Molecular Sciences. 2024; 25(22):12055. https://doi.org/10.3390/ijms252212055
Chicago/Turabian StyleLi, Yue, Yuji Quan, Peng Chen, Xiangkai Zhuge, Tao Qin, Sujuan Chen, Daxin Peng, and Xiufan Liu. 2024. "Development of High-Production Bacterial Biomimetic Vesicles for Inducing Mucosal Immunity Against Avian Pathogenic Escherichia coli" International Journal of Molecular Sciences 25, no. 22: 12055. https://doi.org/10.3390/ijms252212055
APA StyleLi, Y., Quan, Y., Chen, P., Zhuge, X., Qin, T., Chen, S., Peng, D., & Liu, X. (2024). Development of High-Production Bacterial Biomimetic Vesicles for Inducing Mucosal Immunity Against Avian Pathogenic Escherichia coli. International Journal of Molecular Sciences, 25(22), 12055. https://doi.org/10.3390/ijms252212055

