Leveraging Xenobiotic-Responsive Cancer Stemness in Cell Line-Based Tumoroids for Evaluating Chemoresistance: A Proof-of-Concept Study on Environmental Susceptibility
Abstract
1. Introduction
2. Results
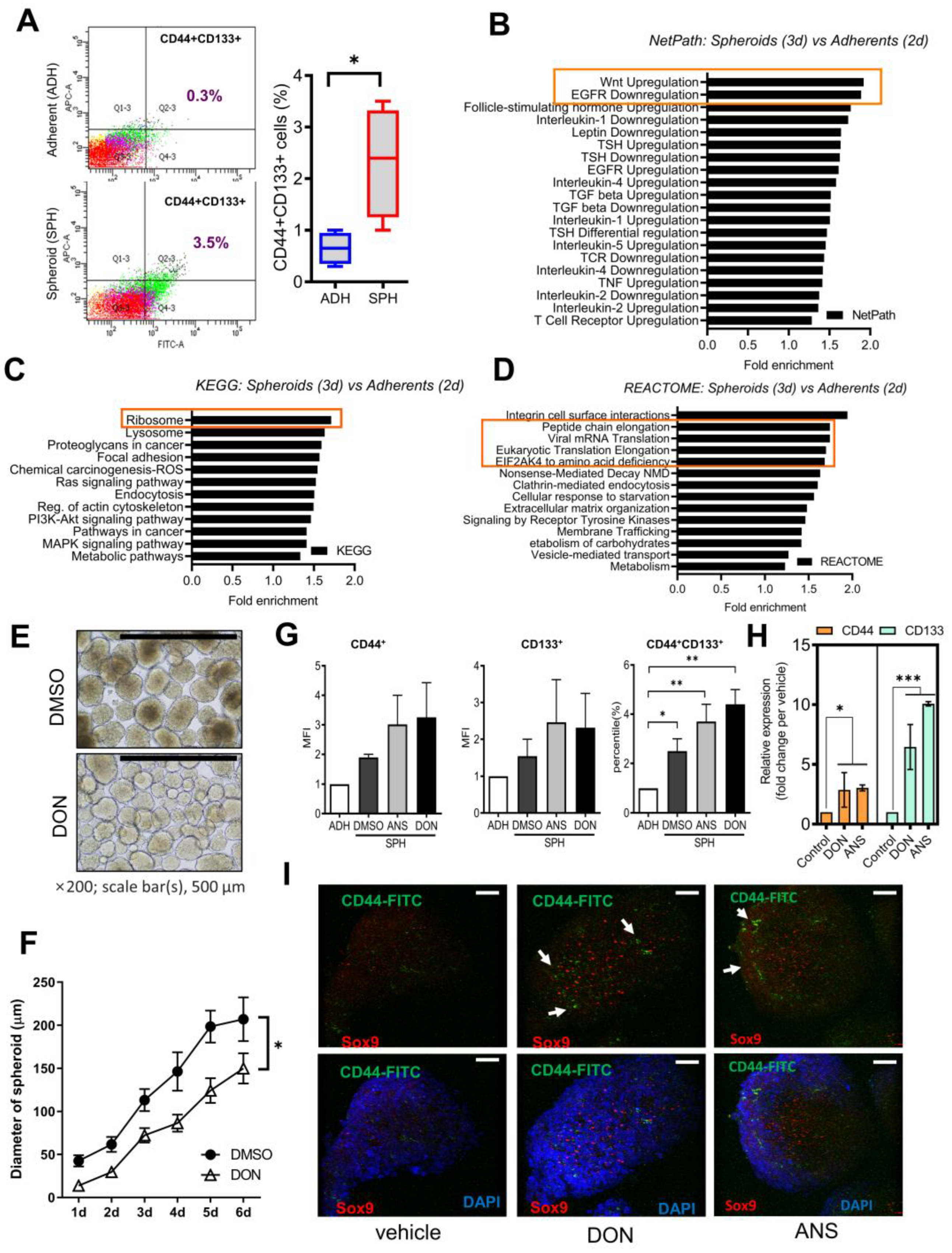
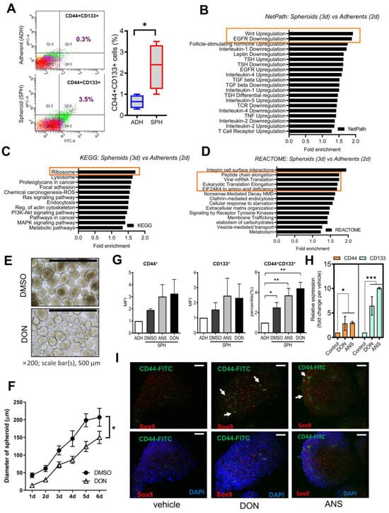
2.1. Proof-of-Concept Study for Off-the-Shelf CSCs-Based Spheroid Cultures
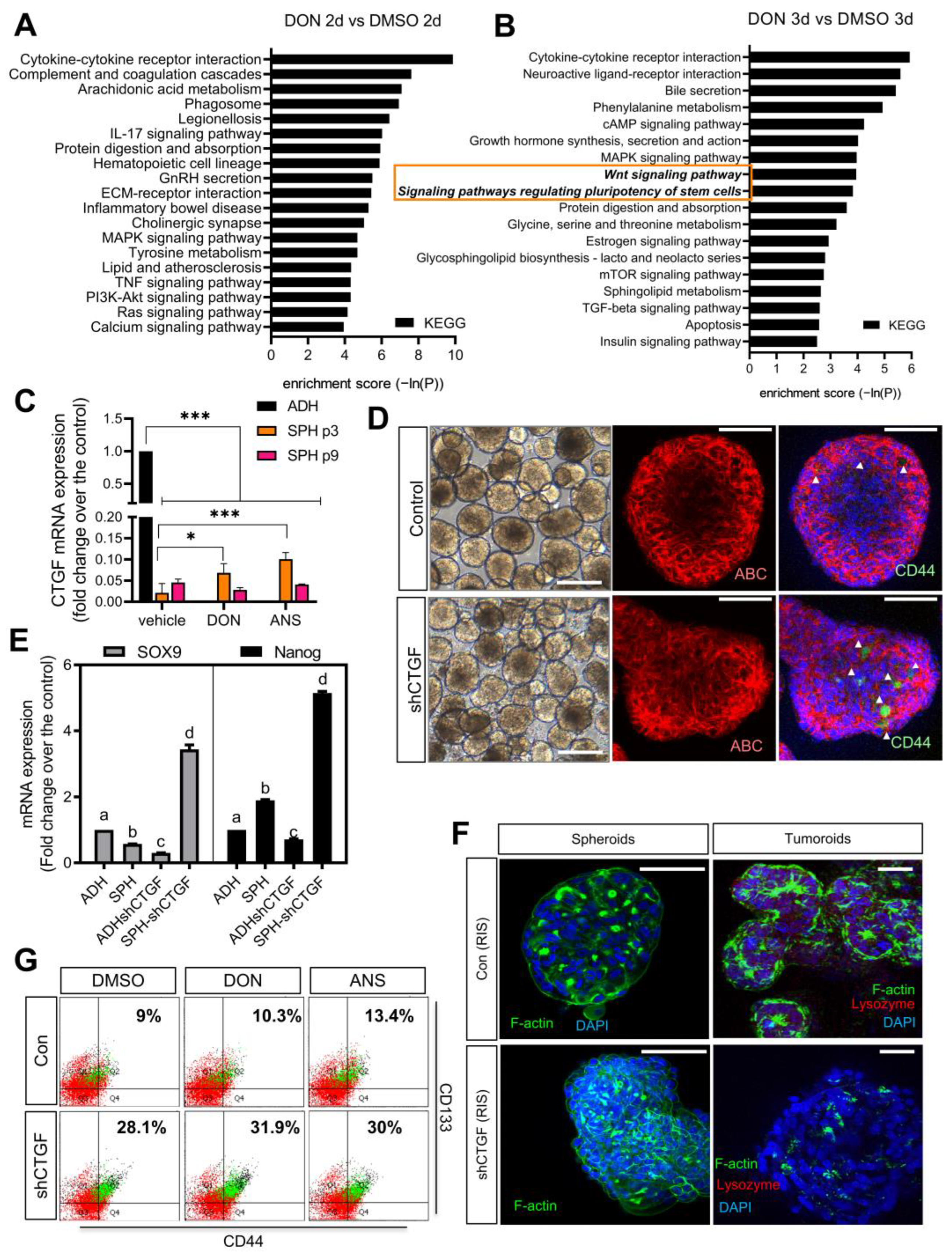
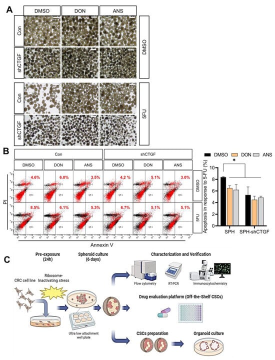
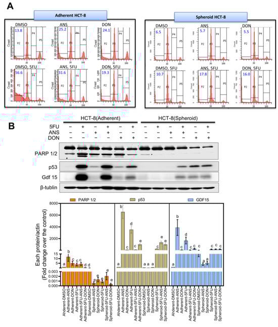
2.2. Chemoresistance Evaluation of RIS-Induced Cancer Cell Spheroids
2.3. Loss-of-Function-Based Evaluation of RIS-Induced Cancer Cell Stemness and Chemoresistance
3. Discussion
4. Materials and Methods
4.1. Spheroid and Organoid Culture
4.2. Flow Cytometry
4.3. CRC Organoid Culture Using CRC Cell Line-Derived Spheroid
4.4. Plasmid Construction and Transfection
4.5. RNA-Seq Analysis
4.6. Quantitate PCR
4.7. Western Blot Analysis
4.8. Statistical Analysis
Supplementary Materials
Author Contributions
Funding
Institutional Review Board Statement
Informed Consent Statement
Data Availability Statement
Conflicts of Interest
References
- Abbas, Z.N.; Al-Saffar, A.Z.; Jasim, S.M.; Sulaiman, G.M. Comparative analysis between 2D and 3D colorectal cancer culture models for insights into cellular morphological and transcriptomic variations. Sci. Rep. 2023, 13, 18380. [Google Scholar] [CrossRef] [PubMed]
- Gupta, R.; Sharma, D. Therapeutic response differences between 2D and 3D tumor models of magnetic hyperthermia. Nanoscale Adv. 2021, 3, 3663–3680. [Google Scholar] [CrossRef]
- Wang, Y.; Gao, Y.; Pan, Y.; Zhou, D.; Liu, Y.; Yin, Y.; Yang, J.; Wang, Y.; Song, Y. Emerging trends in organ-on-a-chip systems for drug screening. Acta Pharm. Sin. B 2023, 13, 2483–2509. [Google Scholar] [CrossRef] [PubMed]
- Park, J.C.; Jang, S.Y.; Lee, D.; Lee, J.; Kang, U.; Chang, H.; Kim, H.J.; Han, S.H.; Seo, J.; Choi, M.; et al. A logical network-based drug-screening platform for Alzheimer’s disease representing pathological features of human brain organoids. Nat. Commun. 2021, 12, 280. [Google Scholar] [CrossRef]
- Stiefbold, M.; Zhang, H.; Wan, L.Q. Engineered platforms for mimicking cardiac development and drug screening. Cell. Mol. Life Sci. 2024, 81, 197. [Google Scholar] [CrossRef]
- Lago, C.; Federico, A.; Leva, G.; Mack, N.L.; Schwalm, B.; Ballabio, C.; Gianesello, M.; Abballe, L.; Giovannoni, I.; Reddel, S.; et al. Patient- and xenograft-derived organoids recapitulate pediatric brain tumor features and patient treatments. EMBO Mol. Med. 2023, 15, e18199. [Google Scholar] [CrossRef]
- Wang, E.; Xiang, K.; Zhang, Y.; Wang, X.F. Patient-derived organoids (PDOs) and PDO-derived xenografts (PDOXs): New opportunities in establishing faithful pre-clinical cancer models. J. Natl. Cancer Cent. 2022, 2, 263–276. [Google Scholar] [CrossRef]
- Nawi, A.M.; Chin, S.F.; Mazlan, L.; Jamal, R. Delineating colorectal cancer distribution, interaction, and risk prediction by environmental risk factors and serum trace elements. Sci. Rep. 2020, 10, 18670. [Google Scholar] [CrossRef]
- Congues, F.; Wang, P.; Lee, J.; Lin, D.; Shahid, A.; Xie, J.; Huang, Y. Targeting aryl hydrocarbon receptor to prevent cancer in barrier organs. Biochem. Pharmacol. 2024, 223, 116156. [Google Scholar] [CrossRef] [PubMed]
- Ren, Y.; Zhang, Y.; Cheng, Y.; Qin, H.; Zhao, H. Genetic liability of gut microbiota for idiopathic pulmonary fibrosis and lung function: A two-sample Mendelian randomization study. Front. Cell. Infect. Microbiol. 2024, 14, 1348685. [Google Scholar] [CrossRef]
- Sawaed, J.; Zelik, L.; Levin, Y.; Feeney, R.; Naama, M.; Gordon, A.; Zigdon, M.; Rubin, E.; Telpaz, S.; Modilevsky, S.; et al. Antibiotics damage the colonic mucus barrier in a microbiota-independent manner. Sci. Adv. 2024, 10, eadp4119. [Google Scholar] [CrossRef]
- Sulima, S.O.; Hofman, I.J.F.; De Keersmaecker, K.; Dinman, J.D. How Ribosomes Translate Cancer. Cancer Discov. 2017, 7, 1069–1087. [Google Scholar] [CrossRef]
- He, K.; Zhou, H.R.; Pestka, J.J. Mechanisms for ribotoxin-induced ribosomal RNA cleavage. Toxicol. Appl. Pharmacol. 2012, 265, 10–18. [Google Scholar] [CrossRef]
- Pakos-Zebrucka, K.; Koryga, I.; Mnich, K.; Ljujic, M.; Samali, A.; Gorman, A.M. The integrated stress response. EMBO Rep. 2016, 17, 1374–1395. [Google Scholar] [CrossRef]
- Zhou, H.R.; He, K.; Landgraf, J.; Pan, X.; Pestka, J.J. Direct activation of ribosome-associated double-stranded RNA-dependent protein kinase (PKR) by deoxynivalenol, anisomycin and ricin: A new model for ribotoxic stress response induction. Toxins 2014, 6, 3406–3425. [Google Scholar] [CrossRef]
- Kim, J.; Moon, Y. Mucosal ribosomal stress-induced PRDM1 promotes chemoresistance via stemness regulation. Commun. Biol. 2021, 4, 543. [Google Scholar] [CrossRef]
- Kim, K.H.; Lee, S.J.; Kim, J.; Moon, Y. Dynamic Malignant Wave of Ribosome-Insulted Gut Niche via the Wnt-CTGF/CCN2 Circuit. iScience 2020, 23, 101076. [Google Scholar] [CrossRef]
- Kim, K.H.; Nagappan, A.; Song, B.; Lim, S.; Moon, Y. Antibiotic-disrupted ribosome biogenesis facilitates tumor chemokine superinduction. Biochem. Pharmacol. 2022, 206, 115303. [Google Scholar] [CrossRef]
- Oh, C.K.; Lee, S.J.; Park, S.H.; Moon, Y. Acquisition of Chemoresistance and Other Malignancy-related Features of Colorectal Cancer Cells Are Incremented by Ribosome-inactivating Stress. J. Biol. Chem. 2016, 291, 10173–10183. [Google Scholar] [CrossRef]
- Alcantara Warren, C.; Destura, R.V.; Sevilleja, J.E.; Barroso, L.F.; Carvalho, H.; Barrett, L.J.; O’Brien, A.D.; Guerrant, R.L. Detection of epithelial-cell injury, and quantification of infection, in the HCT-8 organoid model of cryptosporidiosis. J. Infect. Dis. 2008, 198, 143–149. [Google Scholar] [CrossRef]
- Thebault, S.; Deniel, N.; Marion, R.; Charlionet, R.; Tron, F.; Cosquer, D.; Leprince, J.; Vaudry, H.; Ducrotte, P.; Dechelotte, P. Proteomic analysis of glutamine-treated human intestinal epithelial HCT-8 cells under basal and inflammatory conditions. Proteomics 2006, 6, 3926–3937. [Google Scholar] [CrossRef]
- Avantaggiato, G.; Havenaar, R.; Visconti, A. Evaluation of the intestinal absorption of deoxynivalenol and nivalenol by an in vitro gastrointestinal model, and the binding efficacy of activated carbon and other adsorbent materials. Food Chem. Toxicol. 2004, 42, 817–824. [Google Scholar] [CrossRef]
- Obremski, K.; Zielonka, L.; Gajecka, M.; Jakimiuk, E.; Bakula, T.; Baranowski, M.; Gajecki, M. Histological estimation of the small intestine wall after administration of feed containing deoxynivalenol, T-2 toxin and zearalenone in the pig. Pol. J. Vet. Sci. 2008, 11, 339–345. [Google Scholar] [PubMed]
- Liu, J.; Nagy, N.; Ayala-Torres, C.; Aguilar-Alonso, F.; Morais-Esteves, F.; Xu, S.; Masucci, M.G. Remodeling of the ribosomal quality control and integrated stress response by viral ubiquitin deconjugases. Nat. Commun. 2023, 14, 8315. [Google Scholar] [CrossRef]
- Nanjaraj Urs, A.N.; Lasehinde, V.; Kim, L.; McDonald, E.; Yan, L.L.; Zaher, H.S. Inability to rescue stalled ribosomes results in overactivation of the integrated stress response. J. Biol. Chem. 2024, 300, 107290. [Google Scholar] [CrossRef]
- Wu, C.C.; Peterson, A.; Zinshteyn, B.; Regot, S.; Green, R. Ribosome Collisions Trigger General Stress Responses to Regulate Cell Fate. Cell 2020, 182, 404–416.e14. [Google Scholar] [CrossRef] [PubMed]
- Chandra, V.; Lee, Y.M.; Gupta, U.; Mittal, B.; Kim, J.J.; Rai, R. Quantitative assessment of CD44 genetic variants and cancer susceptibility in Asians: A meta-analysis. Oncotarget 2016, 7, 74286–74302. [Google Scholar] [CrossRef]
- Gao, L.P.; Li, T.D.; Yang, S.Z.; Ma, H.M.; Wang, X.; Zhang, D.K. NAT10-mediated ac(4)C modification promotes stemness and chemoresistance of colon cancer by stabilizing NANOGP8. Heliyon 2024, 10, e30330. [Google Scholar] [CrossRef]
- Zhu, W.; Wu, C.; Liu, Z.; Zhao, S.; Huang, J. OTU deubiquitinase, ubiquitin aldehyde binding 2 (OTUB2) modulates the stemness feature, chemoresistance, and epithelial-mesenchymal transition of colon cancer via regulating GINS complex subunit 1 (GINS1) expression. Cell Commun. Signal. 2024, 22, 420. [Google Scholar] [CrossRef]
- Ranjan, T.; Howard, C.M.; Yu, A.; Xu, L.; Aziz, K.; Jho, D.; Leonardo, J.; Hameed, M.A.; Karlovits, S.M.; Wegner, R.E.; et al. Cancer Stem Cell Chemotherapeutics Assay for Prospective Treatment of Recurrent Glioblastoma and Progressive Anaplastic Glioma: A Single-Institution Case Series. Transl. Oncol. 2020, 13, 100755. [Google Scholar] [CrossRef]
- Ranjan, T.; Sengupta, S.; Glantz, M.J.; Green, R.M.; Yu, A.; Aregawi, D.; Chaudhary, R.; Chen, R.; Zuccarello, M.; Lu-Emerson, C.; et al. Cancer stem cell assay-guided chemotherapy improves survival of patients with recurrent glioblastoma in a randomized trial. Cell Rep. Med. 2023, 4, 101025. [Google Scholar] [CrossRef]
- Kim, J.; Jeong, H.; Ray, N.; Kim, K.H.; Moon, Y. Gut ribotoxic stress responses facilitate dyslipidemia via metabolic reprogramming: An environmental health prediction. Theranostics 2024, 14, 1289–1311. [Google Scholar] [CrossRef] [PubMed]
- Sun, J.; Kim, J.; Jeong, H.; Kwon, D.; Moon, Y. Xenobiotic-induced ribosomal stress compromises dysbiotic gut barrier aging: A one health perspective. Redox Biol. 2023, 59, 102565. [Google Scholar] [CrossRef]
- Du, Z.; Kim, K.H.; Kim, J.; Moon, Y. Fungal Deoxynivalenol-Induced Enterocyte Distress Is Attenuated by Adulterated Adlay: In Vitro Evidences for Mucoactive Counteraction. Front. Immunol. 2018, 9, 186. [Google Scholar] [CrossRef] [PubMed]
- Zheng, X.; Cheng, Q.; Yao, F.; Wang, X.; Kong, L.; Cao, B.; Xu, M.; Lin, S.; Deng, Z.; Chooi, Y.H.; et al. Biosynthesis of the pyrrolidine protein synthesis inhibitor anisomycin involves novel gene ensemble and cryptic biosynthetic steps. Proc. Natl. Acad. Sci. USA 2017, 114, 4135–4140. [Google Scholar] [CrossRef] [PubMed]
- He, K.; Zhou, H.R.; Pestka, J.J. Targets and intracellular signaling mechanisms for deoxynivalenol-induced ribosomal RNA cleavage. Toxicol. Sci. 2012, 127, 382–390. [Google Scholar] [CrossRef]
- Matsuo, Y.; Ikeuchi, K.; Saeki, Y.; Iwasaki, S.; Schmidt, C.; Udagawa, T.; Sato, F.; Tsuchiya, H.; Becker, T.; Tanaka, K.; et al. Ubiquitination of stalled ribosome triggers ribosome-associated quality control. Nat. Commun. 2017, 8, 159. [Google Scholar] [CrossRef]
- Chang, K.Y.; Huang, C.T.; Hsu, T.I.; Hsu, C.C.; Liu, J.J.; Chuang, C.K.; Hung, J.J.; Chang, W.C.; Tsai, K.K.; Chuang, J.Y. Stress stimuli induce cancer-stemness gene expression via Sp1 activation leading to therapeutic resistance in glioblastoma. Biochem. Biophys. Res. Commun. 2017, 493, 14–19. [Google Scholar] [CrossRef]
- Zhou, X.; Liao, W.J.; Liao, J.M.; Liao, P.; Lu, H. Ribosomal proteins: Functions beyond the ribosome. J. Mol. Cell Biol. 2015, 7, 92–104. [Google Scholar] [CrossRef]
- Choi, H.J.; Yang, H.; Park, S.H.; Moon, Y. HuR/ELAVL1 RNA binding protein modulates interleukin-8 induction by muco-active ribotoxin deoxynivalenol. Toxicol. Appl. Pharmacol. 2009, 240, 46–54. [Google Scholar] [CrossRef]
- Moon, Y.; Yang, H.; Park, S.H. Hypo-responsiveness of interleukin-8 production in human embryonic epithelial intestine 407 cells independent of NF-kappaB pathway: New lessons from endotoxin and ribotoxic deoxynivalenol. Toxicol. Appl. Pharmacol. 2008, 231, 94–102. [Google Scholar] [CrossRef] [PubMed]
- Park, S.H.; Choi, H.J.; Do, K.H.; Yang, H.; Kim, J.; Moon, Y. Chronic Nod2 stimulation potentiates activating transcription factor 3 and paradoxical superinduction of epithelial proinflammatory chemokines by mucoactive ribotoxic stressors via RNA-binding protein human antigen R. Toxicol. Sci. 2012, 125, 116–125. [Google Scholar] [CrossRef] [PubMed][Green Version]
- Park, S.H.; Choi, H.J.; Yang, H.; Do, K.H.; Kim, J.; Moon, Y. Repression of peroxisome proliferator-activated receptor gamma by mucosal ribotoxic insult-activated CCAAT/enhancer-binding protein homologous protein. J. Immunol. 2010, 185, 5522–5530. [Google Scholar] [CrossRef] [PubMed]
- Park, S.H.; Moon, Y. Enterocyte-Based Bioassay via Quantitative Combination of Proinflammatory Sentinels Specific to 8-keto-trichothecenes. Front. Immunol. 2020, 11, 1530. [Google Scholar] [CrossRef] [PubMed]
- Larsen, S.B.; Cowley, C.J.; Sajjath, S.M.; Barrows, D.; Yang, Y.; Carroll, T.S.; Fuchs, E. Establishment, maintenance, and recall of inflammatory memory. Cell Stem Cell 2021, 28, 1758–1774.e8. [Google Scholar] [CrossRef]
- Nguyen, T.M.; Aragona, M. Stress-responsive transcription factors train stem cells to remember. Cell Stem Cell 2021, 28, 1679–1680. [Google Scholar] [CrossRef]
- Shi, D.; Shan, Y.; Zhu, X.; Wang, H.; Wu, S.; Wu, Z.; Bao, W. Histone Methyltransferase MLL1 Mediates Oxidative Stress and Apoptosis upon Deoxynivalenol Exposure in the Intestinal Porcine Epithelial Cells. Antioxidants 2022, 11, 2006. [Google Scholar] [CrossRef]
- Kinser, S.; Jia, Q.; Li, M.; Laughter, A.; Cornwell, P.; Corton, J.C.; Pestka, J. Gene expression profiling in spleens of deoxynivalenol-exposed mice: Immediate early genes as primary targets. J. Toxicol. Environ. Health A 2004, 67, 1423–1441. [Google Scholar] [CrossRef]
- Li, S.; Ouyang, Y.; Yang, G.H.; Pestka, J.J. Modulation of transcription factor AP-1 activity in murine EL-4 thymoma cells by vomitoxin (deoxynivalenol). Toxicol. Appl. Pharmacol. 2000, 163, 17–25. [Google Scholar] [CrossRef][Green Version]
- Wong, S.S.; Zhou, H.R.; Pestka, J.J. Effects of vomitoxin (deoxynivalenol) on the binding of transcription factors AP-1, NF-kappaB, and NF-IL6 in raw 264.7 macrophage cells. J. Toxicol. Environ. Health A 2002, 65, 1161–1180. [Google Scholar] [CrossRef]
- Spaapen, F.; van den Akker, G.G.; Caron, M.M.; Prickaerts, P.; Rofel, C.; Dahlmans, V.E.; Surtel, D.A.; Paulis, Y.; Schweizer, F.; Welting, T.J.; et al. The immediate early gene product EGR1 and polycomb group proteins interact in epigenetic programming during chondrogenesis. PLoS ONE 2013, 8, e58083. [Google Scholar] [CrossRef] [PubMed]
- Sun, Z.; Xu, X.; He, J.; Murray, A.; Sun, M.A.; Wei, X.; Wang, X.; McCoig, E.; Xie, E.; Jiang, X.; et al. EGR1 recruits TET1 to shape the brain methylome during development and upon neuronal activity. Nat. Commun. 2019, 10, 3892. [Google Scholar] [CrossRef] [PubMed]
- Falvo, D.J.; Grimont, A.; Zumbo, P.; Fall, W.B.; Yang, J.L.; Osterhoudt, A.; Pan, G.; Rendeiro, A.F.; Meng, Y.; Wilkinson, J.E.; et al. A reversible epigenetic memory of inflammatory injury controls lineage plasticity and tumor initiation in the mouse pancreas. Dev. Cell 2023, 58, 2959–2973.e7. [Google Scholar] [CrossRef] [PubMed]
- Heijmans, J.; van Lidth de Jeude, J.F.; Koo, B.K.; Rosekrans, S.L.; Wielenga, M.C.; van de Wetering, M.; Ferrante, M.; Lee, A.S.; Onderwater, J.J.; Paton, J.C.; et al. ER stress causes rapid loss of intestinal epithelial stemness through activation of the unfolded protein response. Cell Rep. 2013, 3, 1128–1139. [Google Scholar] [CrossRef]
- Liang, D.; Khoonkari, M.; Avril, T.; Chevet, E.; Kruyt, F.A.E. The unfolded protein response as regulator of cancer stemness and differentiation: Mechanisms and implications for cancer therapy. Biochem. Pharmacol. 2021, 192, 114737. [Google Scholar] [CrossRef]
- van Lidth de Jeude, J.F.; Meijer, B.J.; Wielenga, M.C.B.; Spaan, C.N.; Baan, B.; Rosekrans, S.L.; Meisner, S.; Shen, Y.H.; Lee, A.S.; Paton, J.C.; et al. Induction of endoplasmic reticulum stress by deletion of Grp78 depletes Apc mutant intestinal epithelial stem cells. Oncogene 2017, 36, 3397–3405. [Google Scholar] [CrossRef]
- Chang, C.W.; Chen, Y.S.; Tsay, Y.G.; Han, C.L.; Chen, Y.J.; Yang, C.C.; Hung, K.F.; Lin, C.H.; Huang, T.Y.; Kao, S.Y.; et al. ROS-independent ER stress-mediated NRF2 activation promotes warburg effect to maintain stemness-associated properties of cancer-initiating cells. Cell Death Dis. 2018, 9, 194. [Google Scholar] [CrossRef]
- Vermeulen, L.; De Sousa, E.M.F.; van der Heijden, M.; Cameron, K.; de Jong, J.H.; Borovski, T.; Tuynman, J.B.; Todaro, M.; Merz, C.; Rodermond, H.; et al. Wnt activity defines colon cancer stem cells and is regulated by the microenvironment. Nat. Cell Biol. 2010, 12, 468–476. [Google Scholar] [CrossRef]
- Kanwar, S.S.; Yu, Y.; Nautiyal, J.; Patel, B.B.; Majumdar, A.P. The Wnt/beta-catenin pathway regulates growth and maintenance of colonospheres. Mol. Cancer 2010, 9, 212. [Google Scholar] [CrossRef]
- Malladi, S.; Macalinao, D.G.; Jin, X.; He, L.; Basnet, H.; Zou, Y.; de Stanchina, E.; Massague, J. Metastatic Latency and Immune Evasion through Autocrine Inhibition of WNT. Cell 2016, 165, 45–60. [Google Scholar] [CrossRef]
- Li, J.; Wang, X.; Nepovimova, E.; Wu, Q.; Kuca, K. Deoxynivalenol induces cell senescence in RAW264.7 macrophages via HIF-1alpha-mediated activation of the p53/p21 pathway. Toxicology 2024, 506, 153868. [Google Scholar] [CrossRef] [PubMed]
- Xu, P.; Zhao, Y.; Feng, Y.; Zhao, M.; Zhao, R. Deoxynivalenol induces m(6)A-mediated upregulation of p21 and growth arrest of mouse hippocampal neuron cells in vitro. Cell Biol. Toxicol. 2024, 40, 41. [Google Scholar] [CrossRef] [PubMed]
- Yang, H.; Chung, D.H.; Kim, Y.B.; Choi, Y.H.; Moon, Y. Ribotoxic mycotoxin deoxynivalenol induces G2/M cell cycle arrest via p21Cip/WAF1 mRNA stabilization in human epithelial cells. Toxicology 2008, 243, 145–154. [Google Scholar] [CrossRef]
- Guo, X.; Goessl, E.; Jin, G.; Collie-Duguid, E.S.; Cassidy, J.; Wang, W.; O’Brien, V. Cell cycle perturbation and acquired 5-fluorouracil chemoresistance. Anticancer Res. 2008, 28, 9–14. [Google Scholar] [PubMed]





Disclaimer/Publisher’s Note: The statements, opinions and data contained in all publications are solely those of the individual author(s) and contributor(s) and not of MDPI and/or the editor(s). MDPI and/or the editor(s) disclaim responsibility for any injury to people or property resulting from any ideas, methods, instructions or products referred to in the content. |
© 2024 by the authors. Licensee MDPI, Basel, Switzerland. This article is an open access article distributed under the terms and conditions of the Creative Commons Attribution (CC BY) license (https://creativecommons.org/licenses/by/4.0/).
Share and Cite
Kim, K.-H.; Lee, S.J.; Kim, J.; Moon, Y. Leveraging Xenobiotic-Responsive Cancer Stemness in Cell Line-Based Tumoroids for Evaluating Chemoresistance: A Proof-of-Concept Study on Environmental Susceptibility. Int. J. Mol. Sci. 2024, 25, 11383. https://doi.org/10.3390/ijms252111383
Kim K-H, Lee SJ, Kim J, Moon Y. Leveraging Xenobiotic-Responsive Cancer Stemness in Cell Line-Based Tumoroids for Evaluating Chemoresistance: A Proof-of-Concept Study on Environmental Susceptibility. International Journal of Molecular Sciences. 2024; 25(21):11383. https://doi.org/10.3390/ijms252111383
Chicago/Turabian StyleKim, Ki-Hyung, Seung Joon Lee, Juil Kim, and Yuseok Moon. 2024. "Leveraging Xenobiotic-Responsive Cancer Stemness in Cell Line-Based Tumoroids for Evaluating Chemoresistance: A Proof-of-Concept Study on Environmental Susceptibility" International Journal of Molecular Sciences 25, no. 21: 11383. https://doi.org/10.3390/ijms252111383
APA StyleKim, K.-H., Lee, S. J., Kim, J., & Moon, Y. (2024). Leveraging Xenobiotic-Responsive Cancer Stemness in Cell Line-Based Tumoroids for Evaluating Chemoresistance: A Proof-of-Concept Study on Environmental Susceptibility. International Journal of Molecular Sciences, 25(21), 11383. https://doi.org/10.3390/ijms252111383

