Genome-Wide Analyses of CCHC Family Genes and Their Expression Profiles under Drought Stress in Rose (Rosa chinensis)
Abstract
1. Introduction
2. Results
2.1. Identification and Analysis of CCHC Genes
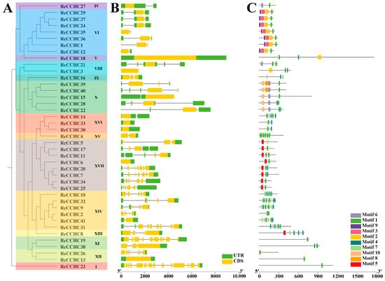
2.2. Gene Structure and Conserved Motifs Analysis
2.3. Chromosomal Location and Gene Duplication Analysis
2.4. Phylogenetic Analysis
2.5. Collinearity and Evolution of CCHC Gene Family in Rose and Other Species
2.6. Cis-Active Elements Analysis of RcCCHC-ZFP Genes
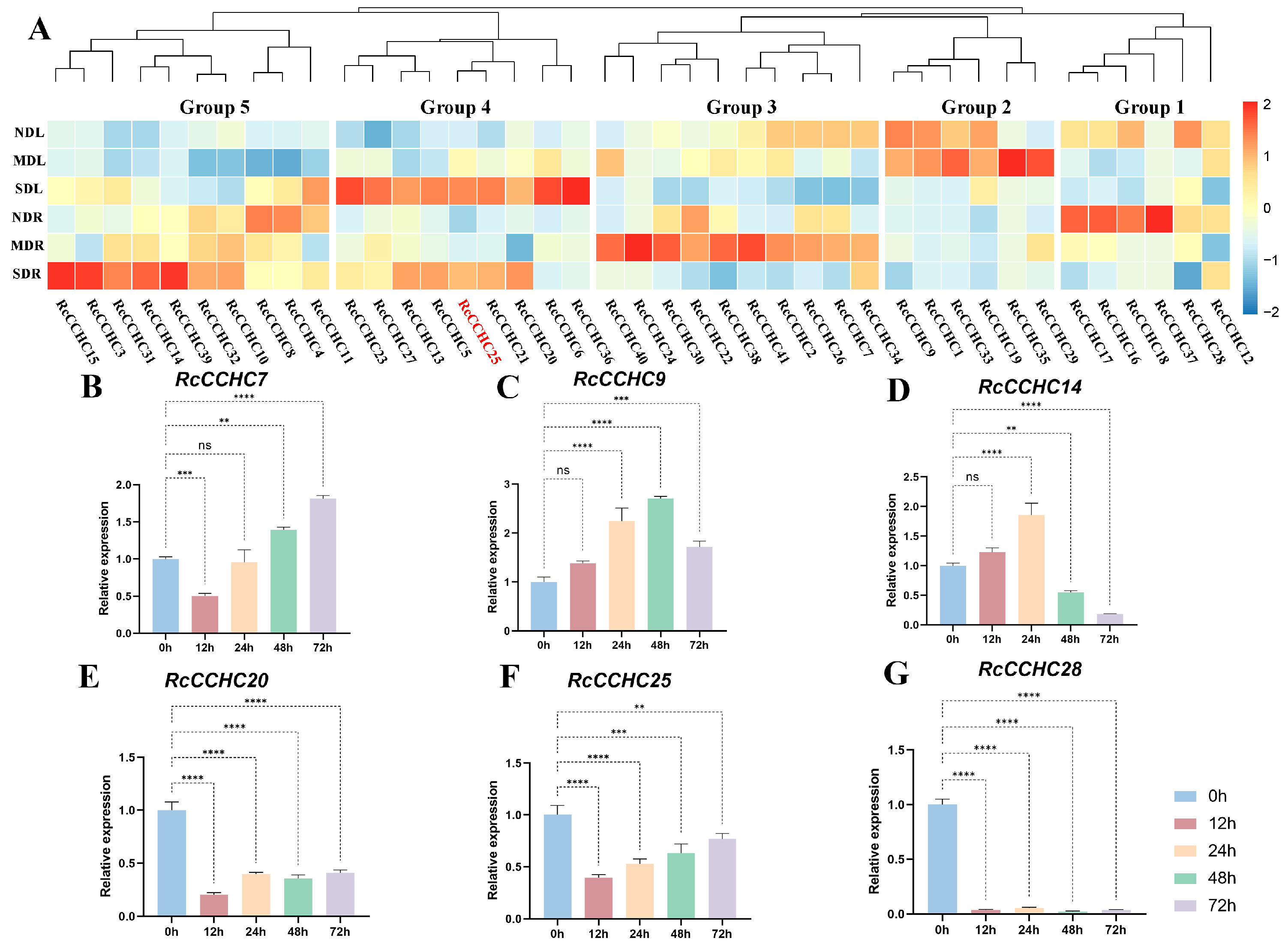
2.7. Heatmap Analysis of RcCCHC-ZFP Genes under Drought Stress
2.8. Protein Interaction Network of RcCCHC-ZFP Genes
2.9. Silencing of RcCCHC25 Reduces Tolerance to Drought Stress
3. Discussion
4. Materials and Methods
4.1. Identification of the Rose CCHC Family Gene
4.2. Phylogenetic Analysis and Gene Structure Analysis
4.3. Promoter Analysis of RcCCHC-ZFP Genes
4.4. Chromosomal Localization, Synteny, Gene Duplication Analysis, and Ka/Ks Analysis
4.5. Expression Analysis and Prediction of the Protein Interaction Network of RcCCHC-ZFP Genes
4.6. Plant Materials and Treatment
4.7. RcCCHC25 Silencing
4.8. Quantitative Reverse Transcriptase PCR and Physiological Index Determination
5. Conclusions
Supplementary Materials
Author Contributions
Funding
Institutional Review Board Statement
Informed Consent Statement
Data Availability Statement
Conflicts of Interest
References
- Hibrand Saint-Oyant, L.; Ruttink, T.; Hamama, L.; Kirov, I.; Lakhwani, D.; Zhou, N.N.; Bourke, P.M.; Daccord, N.; Leus, L.; Schulz, D.; et al. A high-quality genome sequence of Rosa chinensis to elucidate ornamental traits. Nat. Plants 2018, 4, 473–484. [Google Scholar] [CrossRef] [PubMed]
- Shi, L.; Kim, W.S. Shoot growth and physiological dis-order of cut rose ‘charming black’ as affected by drought stress during nocturnal supplemental lighting. Hortic. Environ. Biotechnol. 2014, 55, 91–96. [Google Scholar] [CrossRef]
- Li, W.; Fu, L.; Geng, Z.; Zhao, X.; Liu, Q.; Jiang, X. Physiological Characteristic Changes and Full-Length Transcriptome of Rose (Rosa chinensis) Roots and Leaves in Response to Drought Stress. Plant Cell Physiol. 2021, 61, 2153–2166. [Google Scholar] [CrossRef] [PubMed]
- Geng, L.; Yu, S.; Zhang, Y.; Su, L.; Lu, W.; Zhu, H.; Jiang, X. Transcription factor RcNAC091 enhances rose drought tolerance through the abscisic acid-dependent pathway. Plant Physiol. 2023, 193, 1695–1712. [Google Scholar] [CrossRef]
- Englbrecht, C.C.; Schoof, H.; Böhm, S. Conservation, diversification and expansion of C2H2 zinc finger proteins in the Arabidopsis thaliana genome. BMC Genom. 2004, 5, 39. [Google Scholar] [CrossRef]
- Berg, J.M.; Shi, Y. The galvanization of biology: A growing appreciation for the roles of zinc. Science 1996, 271, 1081–1085. [Google Scholar] [CrossRef] [PubMed]
- Miller, J.; McLachlan, A.D.; Klug, A. Repetitive zinc-binding domains in the protein transcription factor IIIA from Xenopus oocytes. Embo J. 1985, 4, 1609–1614. [Google Scholar] [CrossRef]
- Hu, W.; Ma, H. Characterization of a novel putative zinc finger gene MIF1: Involvement in multiple hormonal regulation of Arabidopsis development. Plant J. 2006, 45, 399–422. [Google Scholar] [CrossRef]
- Jung, Y.J.; Lee, I.H.; Nou, I.S.; Lee, K.D.; Rashotte, A.M.; Kang, K.K. BrRZFP1 a Brassica rapa C3HC4-type RING zinc finger protein involved in cold, salt and dehydration stress. Plant Biol. 2013, 15, 274–283. [Google Scholar] [CrossRef] [PubMed]
- Summers, M.F. Zinc finger motif for single-stranded nucleic acids? Investigations by nuclear magnetic resonance. J. Cell Biochem. 1991, 45, 41–48. [Google Scholar] [CrossRef]
- Huang, R.; Jin, Z.; Zhang, D.; Li, L.; Zhou, J.; Xiao, L.; Li, P.; Zhang, M.; Tian, C.; Zhang, W.; et al. Rare variations within the serine/arginine-rich splicing factor PtoRSZ21 modulate stomatal size to determine drought tolerance in Populus. New Phytol. 2024, 243, 1776–1794. [Google Scholar] [CrossRef]
- Radkova, M.; Revalska, M.; Kertikova, D.; Iantcheva, A. Zinc finger CCHC-type protein related with seed size in model legume species Medicago truncatula. Biotechnol. Biotec. Eq. 2019, 33, 278–285. [Google Scholar] [CrossRef]
- Wang, Y.; Yu, Y.; Pang, Y.; Yu, H.; Zhang, W.; Zhao, X.; Yu, J. The distinct roles of zinc finger CCHC-type (ZCCHC) superfamily proteins in the regulation of RNA metabolism. RNA Biol. 2021, 18, 2107–2126. [Google Scholar] [CrossRef] [PubMed]
- Alamholo, M.; Tarinejad, A. Molecular mechanism of drought stress tolerance in barley (Hordeum vulgare L.) via a combined analysis of the transcriptome data. Czech J. Genet. Plant Breed. 2023, 59, 76–94. [Google Scholar] [CrossRef]
- Yang, Y.; Karlson, D.T. Overexpression of AtCSP4 affects late stages of embryo development in Arabidopsis. J. Exp. Bot. 2011, 62, 2079–2091. [Google Scholar] [CrossRef]
- Guan, Q.J.; Wang, L.F.; Bu, Q.Y.; Wang, Z.Y. The rice gene OsZFP6 functions in multiple stress tolerance responses in yeast and Arabidopsis. Plant Physiol. Biochem. 2014, 82, 1–8. [Google Scholar] [CrossRef] [PubMed]
- Xu, T.; Lee, H.J.; Sy, N.D.; Kang, H. Wheat (Triticum aestivum) zinc finger-containing glycine-rich RNA-binding protein TaRZ1 affects plant growth and defense response in Arabidopsis thaliana. Plant Growth Regul. 2014, 76, 243–250. [Google Scholar] [CrossRef]
- Khan, M.K.; Pandey, A.; Hamurcu, M.; Vyhnánek, T.; Zargar, S.M.; Kahraman, A.; Topal, A.; Gezgin, S. Exploring strigolactones for inducing abiotic stress tolerance in plants. Czech J. Genet. Plant Breed. 2024, 60, 55–69. [Google Scholar] [CrossRef]
- Aceituno-Valenzuela, U.; Micol-Ponce, R.; Ponce, M.R. Genome-wide analysis of CCHC-type zinc finger (ZCCHC) proteins in yeast, Arabidopsis, and humans. Cell Mol. Life Sci. 2020, 77, 3991–4014. [Google Scholar] [CrossRef]
- Chen, X.; Pei, Z.; Peng, L.; Qin, Q.; Duan, Y.; Liu, H.; Chen, X.; Zheng, L.; Luo, C.; Huang, J. Genome-wide identification and functional characterization of CCHC-type zinc finger genes in Ustilaginoidea virens. J. Fungi 2021, 7, 947. [Google Scholar] [CrossRef]
- Sun, A.; Li, Y.; He, Y.; Zou, X.; Chen, F.; Ji, R.; You, C.; Yu, K.; Li, Y.; Xiao, W.; et al. Comprehensive genome-wide identification, characterization, and expression analysis of CCHC-type zinc finger gene family in wheat (Triticum aestivum L.). Front. Plant Sci. 2022, 13, 892105. [Google Scholar] [CrossRef]
- Sasaki, K.; Kim, M.H.; Kanno, Y.; Seo, M.; Kamiya, Y.; Imai, R. Arabidopsis cold shock domain protein 2 influences ABA accumulation in seed and negatively regulates germination. Biochem. Biophys. Res. Commun. 2015, 456, 380–384. [Google Scholar] [CrossRef]
- Cui, P.; Liu, H.; Ruan, S.; Ali, B.; Gill, R.A.; Ma, H.; Zheng, Z.; Zhou, W. A zinc finger protein, interacted with cyclophilin, affects root development via IAA pathway in rice. J. Integr. Plant Biol. 2017, 59, 496–505. [Google Scholar] [CrossRef] [PubMed]
- Soni, K.; Jagtap, P.K.A.; Martínez-Lumbreras, S.; Bonnal, S.; Geerlof, A.; Stehle, R.; Simon, B.; Valcárcel, J.; Sattler, M. Structural basis for specific RNA recognition by the alternative splicing factor RBM5. Nat. Commun. 2023, 14, 4233. [Google Scholar] [CrossRef]
- Nakayashiki, H.; Matsuo, H.; Chuma, I.; Ikeda, K.; Betsuyaku, S.; Kusaba, M.; Tosa, Y.; Mayama, S. Pyret, a Ty3/Gypsy retrotransposon in Magnaporthe grisea contains an extra domain between the nucleocapsid and protease domains. Nucleic Acids Res. 2001, 29, 4106–4113. [Google Scholar] [CrossRef]
- Tang, H.; Bowers, J.E.; Wang, X.; Ming, R.; Alam, M.; Paterson, A.H. Synteny and collinearity in plant genomes. Science 2008, 320, 486–488. [Google Scholar] [CrossRef] [PubMed]
- Geng, L.; Su, L.; Fu, L.; Lin, S.; Zhang, J.; Liu, Q.; Jiang, X. Genome-wide analysis of the rose (Rosa chinensis) NAC family and characterization of RcNAC091. Plant Mol. Biol. 2022, 108, 605–619. [Google Scholar] [CrossRef] [PubMed]
- Gerstberger, S.; Hafner, M.; Tuschl, T. A census of human RNA-binding proteins. Nat. Rev. Genet. 2014, 15, 829–845. [Google Scholar] [CrossRef]
- Liu, X.; Li, D.; Zhang, S.; Xu, Y.; Zhang, Z. Genome-wide characterization of the rose (Rosa chinensis) WRKY family and role of RcWRKY41 in gray mold resistance. BMC Plant Biol. 2019, 19, 522. [Google Scholar] [CrossRef] [PubMed]
- Li, D.; Liu, X.; Shu, L.; Zhang, H.; Zhang, S.; Song, Y.; Zhang, Z. Global analysis of the AP2/ERF gene family in rose (Rosa chinensis) genome unveils the role of RcERF099 in Botrytis resistance. BMC Plant Biol. 2020, 20, 533. [Google Scholar] [CrossRef] [PubMed]
- Tian, Y.; Zhang, S.; Liu, X.; Zhang, Z. Global Investigation of TBL Gene Family in Rose (Rosa chinensis) Unveils RcTBL16 Is a Susceptibility Gene in Gray Mold Resistance. Front. Plant Sci. 2021, 12, 738880. [Google Scholar] [CrossRef] [PubMed]
- Kumar, K.R.; Kirti, P.B. Novel role for a serine/arginine-rich splicing factor, AdRSZ21 in plant defense and HR-like cell death. Plant Mol. Biol. 2012, 80, 461–476. [Google Scholar] [CrossRef] [PubMed]
- Yang, Y.; Zhou, T.; Xu, J.; Wang, Y.; Pu, Y.; Qu, Y.; Sun, G. Genome-Wide Identification and Expression Analysis Unveil the Involvement of the Cold Shock Protein (CSP) Gene Family in Cotton Hypothermia Stress. Plants 2024, 13, 643. [Google Scholar] [CrossRef]
- Khassanova, G.; Oshergina, I.; Ten, E.; Jatayev, S.; Zhanbyrshina, N.; Gabdola, A.; Gupta, N.K.; Schramm, C.; Pupulin, A.; Philp-Dutton, L.; et al. Zinc finger knuckle genes are associated with tolerance to drought and dehydration in chickpea (Cicer arietinum L.). Front. Plant Sci. 2024, 15, 1354413. [Google Scholar] [CrossRef]
- Mistry, J.; Chuguransky, S.; Williams, L.; Qureshi, M.; Salazar, G.A.; Sonnhammer, E.L.L.; Tosatto, S.C.E.; Paladin, L.; Raj, S.; Richardson, L.J.; et al. Pfam: The protein families database in 2021. Nucleic Acids Res. 2021, 49, D412–D419. [Google Scholar] [CrossRef]
- Eddy, S.R. Accelerated Profile HMM Searches. PLoS Comput. Biol. 2011, 7, e1002195. [Google Scholar] [CrossRef]
- Buchfink, B.; Xie, C.; Huson, D.H. Fast and sensitive protein alignment using DIAMOND. Nat. Methods 2015, 12, 59–60. [Google Scholar] [CrossRef] [PubMed]
- Paysan-Lafosse, T.; Blum, M.; Chuguransky, S.; Grego, T.; Pinto, B.L.; Salazar, G.A.; Bileschi, M.L.; Bork, P.; Bridge, A.; Colwell, L.; et al. InterPro in 2022. Nucleic Acids Res. 2023, 51, D418–D427. [Google Scholar] [CrossRef]
- Letunic, I.; Khedkar, S.; Bork, P. SMART: Recent updates, new developments and status in 2020. Nucleic Acids Res. 2021, 49, D458–D460. [Google Scholar] [CrossRef] [PubMed]
- Gasteiger, E.; Gattiker, A.; Hoogland, C.; Ivanyi, I.; Appel, R.D.; Bairoch, A. ExPASy: The proteomics server for in-depth protein knowledge and analysis. Nucleic Acids Res. 2003, 31, 3784–3788. [Google Scholar] [CrossRef] [PubMed]
- Chou, K.C.; Shen, H.B. Cell-PLoc: A package of Web servers for predicting subcellular localization of proteins in various organisms. Nat. Protoc. 2008, 3, 153–162. [Google Scholar] [CrossRef]
- Edgar, R.C. MUSCLE: Multiple sequence alignment with high accuracy and high throughput. Nucleic Acids Res. 2004, 32, 1792–1797. [Google Scholar] [CrossRef] [PubMed]
- Capella-Gutiérrez, S.; Silla-Martínez, J.M.; Gabaldón, T. trimAl: A tool for automated alignment trimming in large-scale phylogenetic analyses. Bioinformatics 2009, 25, 1972–1973. [Google Scholar] [CrossRef]
- Nguyen, L.T.; Schmidt, H.A.; von Haeseler, A.; Minh, B.Q. IQ-TREE: A fast and effective stochastic algorithm for estimating maximum-likelihood phylogenies. Mol. Biol. Evol. 2015, 32, 268–274. [Google Scholar] [CrossRef] [PubMed]
- Letunic, I.; Bork, P. Interactive Tree Of Life (iTOL) v5: An online tool for phylogenetic tree display and annotation. Nucleic Acids Res. 2021, 49, W293–W296. [Google Scholar] [CrossRef] [PubMed]
- Bailey, T.L.; Elkan, C. Fitting a mixture model by expectation maximization to discover motifs in biopolymers. Proc. Int. Conf. Intell. Syst. Mol. Biol. 1994, 2, 28–36. [Google Scholar] [PubMed]
- Chen, C.; Wu, Y.; Li, J.; Wang, X.; Zeng, Z.; Xu, J.; Liu, Y.; Feng, J.; Chen, H.; He, Y.; et al. TBtools-II: A “one for all, all for one” bioinformatics platform for biological big-data mining. Mol. Plant 2023, 16, 1733–1742. [Google Scholar] [CrossRef]
- Lescot, M.; Déhais, P.; Thijs, G.; Marchal, K.; Moreau, Y.; Van de Peer, Y.; Rouzé, P.; Rombauts, S. PlantCARE, a database of plant cis-acting regulatory elements and a portal to tools for in silico analysis of promoter sequences. Nucleic Acids Res. 2002, 30, 325–327. [Google Scholar] [CrossRef]
- Qiao, X.; Li, Q.; Yin, H.; Qi, K.; Li, L.; Wang, R.; Zhang, S.; Paterson, A.H. Gene duplication and evolution in recurring polyploidization-diploidization cycles in plants. Genome Biol. 2019, 20, 38. [Google Scholar] [CrossRef]
- Krzywinski, M.; Schein, J.; Birol, I.; Connors, J.; Gascoyne, R.; Horsman, D.; Jones, S.J.; Marra, M.A. Circos: An information aesthetic for comparative genomics. Genome Res. 2009, 19, 1639–1645. [Google Scholar] [CrossRef]
- Szklarczyk, D.; Gable, A.L.; Lyon, D.; Junge, A.; Wyder, S.; Huerta-Cepas, J.; Simonovic, M.; Doncheva, N.T.; Morris, J.H.; Bork, P.; et al. STRING v11: Protein-protein association networks with increased coverage, supporting functional discovery in genome-wide experimental datasets. Nucleic Acids Res. 2019, 47, D607–D613. [Google Scholar] [CrossRef] [PubMed]
- Jiang, X.; Zhang, C.; Lü, P.; Jiang, G.; Liu, X.; Dai, F.; Gao, J. RhNAC3, a stress-associated NAC transcription factor, has a role in dehydration tolerance through regulating osmotic stress-related genes in rose petals. Plant Biotechnol. J. 2014, 12, 38–48. [Google Scholar] [CrossRef] [PubMed]
- Livak, K.J.; Schmittgen, T.D. Analysis of relative gene expression data using real-time quantitative PCR and the 2(-Delta Delta C(T)) Method. Methods 2001, 25, 402–408. [Google Scholar] [CrossRef] [PubMed]









| GeneIDs | Chr | Number of Amino Acids | Molecular Weight | Instability Index | GRAVY | Subcellular Iocalization |
|---|---|---|---|---|---|---|
| RcCCHC1 | Chr1 | 288 | 33,405.51 | 49.85 | −0.801 | Nucleus. |
| RcCCHC2 | Chr1 | 164 | 18,609.56 | 25.94 | −0.075 | Nucleus. |
| RcCCHC3 | Chr1 | 491 | 54,875.04 | 39.5 | −0.329 | Cell wall. Chloroplast. Nucleus. |
| RcCCHC4 | Chr1 | 370 | 34,767.92 | 42.85 | −0.927 | Nucleus. |
| RcCCHC5 | Chr1 | 284 | 31,134.43 | 42.29 | −1.287 | Chloroplast. Nucleus. |
| RcCCHC6 | Chr1 | 263 | 29,012.75 | 46.46 | −1.21 | Chloroplast. Nucleus. |
| RcCCHC7 | Chr1 | 306 | 34,712.85 | 108.65 | −1.666 | Chloroplast. Nucleus. |
| RcCCHC8 | Chr1 | 691 | 74,605.05 | 47.12 | −0.693 | Chloroplast. Nucleus. |
| RcCCHC9 | Chr1 | 237 | 25,939.47 | 70.38 | −0.659 | Nucleus. |
| RcCCHC10 | Chr1 | 281 | 31,032.34 | 38.97 | −1.057 | Golgi apparatus. Nucleus. |
| RcCCHC11 | Chr1 | 255 | 27,528.53 | 36.58 | 0.012 | Chloroplast. |
| RcCCHC12 | Chr1 | 228 | 26,211.52 | 39.59 | −0.811 | Chloroplast. |
| RcCCHC13 | Chr1 | 705 | 80,841.2 | 54.63 | −0.736 | Nucleus. |
| RcCCHC14 | Chr2 | 262 | 25,698.68 | 36.79 | −0.636 | Golgi apparatus. |
| RcCCHC15 | Chr2 | 808 | 90,820.67 | 43.94 | −0.35 | Chloroplast. |
| RcCCHC16 | Chr2 | 374 | 38,166.98 | 42.92 | −0.513 | Cell wall. |
| RcCCHC17 | Chr3 | 225 | 23,856.57 | 46.12 | −1.248 | Chloroplast. Nucleus. |
| RcCCHC18 | Chr3 | 1762 | 200,188.9 | 36.35 | −0.56 | Nucleus. |
| RcCCHC19 | Chr3 | 759 | 82,244.5 | 45.9 | −0.353 | Mitochondrion. Nucleus. |
| RcCCHC20 | Chr3 | 276 | 31,962.26 | 102.42 | −1.524 | Chloroplast. Nucleus. |
| RcCCHC21 | Chr3 | 283 | 31,815.36 | 56.83 | −0.642 | Nucleus. |
| RcCCHC22 | Chr4 | 375 | 42,256.56 | 49.14 | −0.34 | Chloroplast. |
| RcCCHC23 | Chr4 | 1133 | 126,455.36 | 43.01 | −0.662 | Mitochondrion. Nucleus. |
| RcCCHC24 | Chr4 | 217 | 24,829.79 | 27.13 | −0.638 | Chloroplast. |
| RcCCHC25 | Chr4 | 188 | 21,171.57 | 95.71 | −1.22 | Chloroplast. Nucleus. |
| RcCCHC26 | Chr4 | 291 | 32,523.14 | 46.83 | −0.991 | Nucleus. |
| RcCCHC27 | Chr5 | 253 | 29,110.08 | 41.92 | −0.821 | Nucleus. |
| RcCCHC28 | Chr5 | 316 | 35,659.93 | 39.62 | −0.344 | Nucleus. |
| RcCCHC29 | Chr5 | 226 | 25,836.14 | 28.69 | −0.659 | Nucleus. |
| RcCCHC30 | Chr6 | 199 | 18,907.95 | 42.17 | −0.772 | Nucleus. |
| RcCCHC31 | Chr6 | 488 | 54,240.26 | 46.88 | −0.845 | Nucleus. |
| RcCCHC32 | Chr6 | 262 | 28,691.48 | 72.43 | −0.818 | Golgi apparatus. Nucleus. |
| RcCCHC33 | Chr6 | 202 | 20,575.29 | 52.35 | −0.826 | Nucleus. |
| RcCCHC34 | Chr6 | 188 | 20,953.06 | 104.34 | −1.326 | Chloroplast. Nucleus. |
| RcCCHC35 | Chr7 | 241 | 27,798.22 | 32.46 | −0.748 | Nucleus. |
| RcCCHC36 | Chr7 | 284 | 32,523.23 | 39.82 | −0.766 | Chloroplast. Nucleus. |
| RcCCHC37 | Chr7 | 217 | 24,739.58 | 30.19 | −0.708 | Chloroplast. Nucleus. |
| RcCCHC38 | Chr7 | 927 | 101,603.41 | 41.97 | −0.447 | Nucleus. |
| RcCCHC39 | Chr7 | 413 | 45,598.95 | 49.1 | −0.819 | Nucleus. |
| RcCCHC40 | Chr7 | 413 | 45,598.95 | 49.1 | −0.819 | Nucleus. |
| RcCCHC41 | Chr7 | 223 | 24,159.34 | 50.59 | −0.784 | Nucleus. |
Disclaimer/Publisher’s Note: The statements, opinions and data contained in all publications are solely those of the individual author(s) and contributor(s) and not of MDPI and/or the editor(s). MDPI and/or the editor(s) disclaim responsibility for any injury to people or property resulting from any ideas, methods, instructions or products referred to in the content. |
© 2024 by the authors. Licensee MDPI, Basel, Switzerland. This article is an open access article distributed under the terms and conditions of the Creative Commons Attribution (CC BY) license (https://creativecommons.org/licenses/by/4.0/).
Share and Cite
Li, S.; Xu, J.; Cao, Y.; Wu, J.; Liu, Q.; Zhang, D. Genome-Wide Analyses of CCHC Family Genes and Their Expression Profiles under Drought Stress in Rose (Rosa chinensis). Int. J. Mol. Sci. 2024, 25, 8983. https://doi.org/10.3390/ijms25168983
Li S, Xu J, Cao Y, Wu J, Liu Q, Zhang D. Genome-Wide Analyses of CCHC Family Genes and Their Expression Profiles under Drought Stress in Rose (Rosa chinensis). International Journal of Molecular Sciences. 2024; 25(16):8983. https://doi.org/10.3390/ijms25168983
Chicago/Turabian StyleLi, Shijie, Jun Xu, Yong Cao, Jie Wu, Qing Liu, and Deqiang Zhang. 2024. "Genome-Wide Analyses of CCHC Family Genes and Their Expression Profiles under Drought Stress in Rose (Rosa chinensis)" International Journal of Molecular Sciences 25, no. 16: 8983. https://doi.org/10.3390/ijms25168983
APA StyleLi, S., Xu, J., Cao, Y., Wu, J., Liu, Q., & Zhang, D. (2024). Genome-Wide Analyses of CCHC Family Genes and Their Expression Profiles under Drought Stress in Rose (Rosa chinensis). International Journal of Molecular Sciences, 25(16), 8983. https://doi.org/10.3390/ijms25168983

