Vascular Endothelial Growth Factor C (VEGF-C) Sensitizes Lymphatic Endothelial Cells to Oxidative-Stress-Induced Apoptosis through DNA Damage and Mitochondrial Dysfunction: Implications for Lymphedema
Abstract
1. Introduction
2. Results
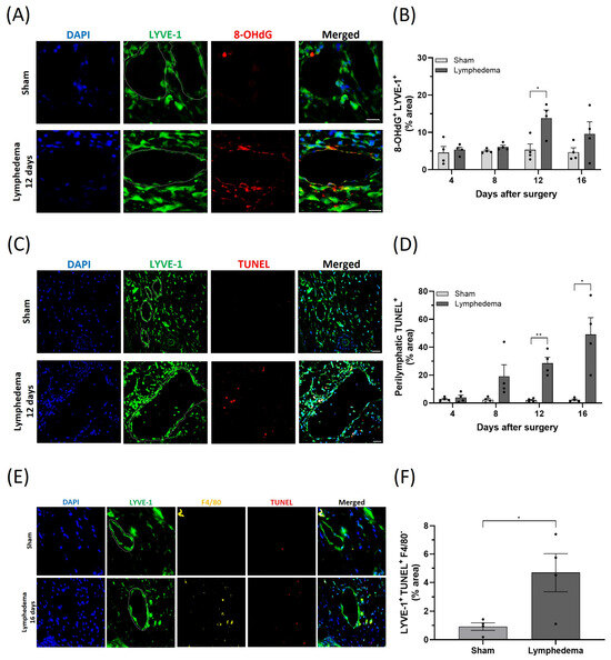
2.1. Oxidative Stress and VEGF-C Accumulate in the Mouse Tail Lymphedema Model Correlating with Cell Death
2.2. VEGF-C Sensitizes Lymphatic Endothelial Cells (LECs) to Oxidative-Stress-Induced Cell Death
2.3. VEGF-C Increases Reactive Oxygen Species (ROS) in HDLECs under Oxidative Stress
2.4. VEGF-C Increases HDLEC Proliferation but Fails to Rescue Cells under Oxidative Stress
2.5. VEGF-C Induces DNA Damage in HDLECs under Oxidative Stress
2.6. VEGFR-3 Inhibitor Rescued VEGF-C-Induced HDLEC Death under Oxidative Stress
3. Discussion
4. Materials and Methods
4.1. Animals
4.2. Mouse Tail Model of Secondary Lymphedema
4.3. Histology and Immunofluorescence
4.4. TUNEL Assay
4.5. Human Study Population and Blood Sampling
4.6. VEGF-C and Glutathione Measurements
4.7. Cell Lines
4.8. Reagents and Antibodies for In Vitro Experiments
4.9. Trypan Blue Exclusion Assay
4.10. Annexin V/7AAD Assay
4.11. ROS Detection
4.12. Mitochondrial Membrane Potential Detection
4.13. EDU Proliferation Assay
4.14. γH2AX Detection
4.15. Western Blotting
4.16. Statistical Analysis
5. Conclusions
Supplementary Materials
Author Contributions
Funding
Institutional Review Board Statement
Informed Consent Statement
Data Availability Statement
Acknowledgments
Conflicts of Interest
References
- Rockson, S.G. Advances in Lymphedema. Circ. Res. 2021, 128, 2003–2016. [Google Scholar] [CrossRef] [PubMed]
- Grada, A.A.; Phillips, T.J. Lymphedema Pathophysiology and Clinical Manifestations. J. Am. Acad. Dermatol. 2017, 77, 1009–1020. [Google Scholar] [CrossRef] [PubMed]
- Kataru, R.P.; Baik, J.E.; Park, H.J.; Wiser, I.; Rehal, S.; Shin, J.Y.; Mehrara, B.J. Regulation of Immune Function by the Lymphatic System in Lymphedema. Front. Immunol. 2019, 10, 470. [Google Scholar] [CrossRef] [PubMed]
- Jiang, X.; Tian, W.; Granucci, E.J.; Tu, A.B.; Kim, D.; Dahms, P.; Pasupneti, S.; Peng, G.; Kim, Y.; Lim, A.H.; et al. Decreased Lymphatic HIF-2α Accentuates Lymphatic Remodeling in Lymphedema. J. Clin. Investig. 2020, 130, 5562–5575. [Google Scholar] [CrossRef] [PubMed]
- Jiang, X.; Tian, W.; Kim, D.; McQuiston, A.S.; Vinh, R.; Rockson, S.G.; Semenza, G.L.; Nicolls, M.R. Hypoxia and Hypoxia-Inducible Factors in Lymphedema. Front. Pharmacol. 2022, 13, 851057. [Google Scholar] [CrossRef] [PubMed]
- Siems, W.G.; Brenke, R.; Beier, A.; Grune, T. Oxidative Stress in Chronic Lymphoedema. QJM Int. J. Med. 2002, 95, 803–809. [Google Scholar] [CrossRef] [PubMed]
- Tammela, T.; Alitalo, K. Lymphangiogenesis: Molecular Mechanisms and Future Promise. Cell 2010, 140, 460–476. [Google Scholar] [CrossRef] [PubMed]
- Sáinz-Jaspeado, M.; Claesson-Welsh, L. Cytokines Regulating Lymphangiogenesis. Curr. Opin. Immunol. 2018, 53, 58–63. [Google Scholar] [CrossRef] [PubMed]
- Coso, S.; Zeng, Y.; Opeskin, K.; Williams, E.D. Vascular Endothelial Growth Factor Receptor-3 Directly Interacts with Phosphatidylinositol 3-Kinase to Regulate Lymphangiogenesis. PLoS ONE 2012, 7, e39558. [Google Scholar] [CrossRef]
- Mäkinen, T.; Jussila, L.; Veikkola, T.; Karpanen, T.; Kettunen, M.I.; Pulkkanen, K.J.; Kauppinen, R.; Jackson, D.G.; Kubo, H.; Nishikawa, S.-I.; et al. Inhibition of Lymphangiogenesis with Resulting Lymphedema in Transgenic Mice Expressing Soluble VEGF Receptor-3. Nat. Med. 2001, 7, 199–205. [Google Scholar] [CrossRef]
- Zhang, Y.; Zhang, C.; Li, L.; Liang, X.; Cheng, P.; Li, Q.; Chang, X.; Wang, K.; Huang, S.; Li, Y.; et al. Lymphangiogenesis in Renal Fibrosis Arises from Macrophages via VEGF-C/VEGFR3-Dependent Autophagy and Polarization. Cell Death Dis. 2021, 12, 109. [Google Scholar] [CrossRef] [PubMed]
- Banerjee, K.; Kerzel, T.; Bekkhus, T.; de Souza Ferreira, S.; Wallmann, T.; Wallerius, M.; Landwehr, L.-S.; Agardy, D.A.; Schauer, N.; Malmerfeldt, A.; et al. VEGF-C-Expressing TAMs Rewire the Metastatic Fate of Breast Cancer Cells. Cell Rep. 2023, 42, 113507. [Google Scholar] [CrossRef]
- Glinton, K.E.; Ma, W.; Lantz, C.W.; Grigoryeva, L.S.; DeBerge, M.; Liu, X.; Febbraio, M.; Kahn, M.; Oliver, G.; Thorp, E.B. Macrophage-Produced VEGFC Is Induced by Efferocytosis to Ameliorate Cardiac Injury and Inflammation. J. Clin. Investig. 2022, 132, e140685. [Google Scholar] [CrossRef] [PubMed]
- Michalaki, E.; Rudd, J.M.; Liebman, L.; Wadhwani, R.; Wood, L.B.; Willett, N.J.; Dixon, J.B. Lentiviral Overexpression of VEGFC in Transplanted MSCs Leads to Resolution of Swelling in a Mouse Tail Lymphedema Model. Microcirculation 2023, 30, e12792. [Google Scholar] [CrossRef] [PubMed]
- Dayan, J.H.; Ly, C.L.; Kataru, R.P.; Mehrara, B.J. Lymphedema: Pathogenesis and Novel Therapies. Annu. Rev. Med. 2017, 69, 263–276. [Google Scholar] [CrossRef] [PubMed]
- Nakamura, K.; Rockson, S.G. Molecular Targets for Therapeutic Lymphangiogenesis in Lymphatic Dysfunction and Disease. Lymphat. Res. Biol. 2008, 6, 181–189. [Google Scholar] [CrossRef] [PubMed]
- Brown, S.; Campbell, A.C.; Kuonqui, K.; Sarker, A.; Park, H.J.; Shin, J.; Kataru, R.P.; Coriddi, M.; Dayan, J.H.; Mehrara, B.J. The Future of Lymphedema: Potential Therapeutic Targets for Treatment. Curr. Breast Cancer Rep. 2023, 15, 233–241. [Google Scholar] [CrossRef] [PubMed]
- Rutkowski, J.M.; Moya, M.; Johannes, J.; Goldman, J.; Swartz, M.A. Secondary Lymphedema in the Mouse Tail: Lymphatic Hyperplasia, VEGF-C Upregulation, and the Protective Role of MMP-9. Microvasc. Res. 2006, 72, 161–171. [Google Scholar] [CrossRef]
- Gousopoulos, E.; Proulx, S.T.; Bachmann, S.B.; Dieterich, L.C.; Scholl, J.; Karaman, S.; Bianchi, R.; Detmar, M. An Important Role of VEGF-C in Promoting Lymphedema Development. J. Investig. Dermatol. 2017, 137, 1995–2004. [Google Scholar] [CrossRef]
- Chen, Y.; Azad, M.B.; Gibson, S.B. Superoxide Is the Major Reactive Oxygen Species Regulating Autophagy. Cell Death Differ. 2009, 16, 1040–1052. [Google Scholar] [CrossRef]
- Cooke, M.S.; Evans, M.D.; Dizdaroglu, M.; Lunec, J. Oxidative DNA Damage: Mechanisms, Mutation, and Disease. FASEB J. 2003, 17, 1195–1214. [Google Scholar] [CrossRef] [PubMed]
- Kuo, L.J.; Yang, L.-X. Gamma-H2AX—A Novel Biomarker for DNA Double-Strand Breaks. In Vivo 2008, 22, 305–309. [Google Scholar] [PubMed]
- Sheikh, M.S.; Fornace, A.J., Jr. Death and Decoy Receptors and P53-Mediated Apoptosis. Leukemia 2000, 14, 1509–1513. [Google Scholar] [CrossRef]
- Nakaso, K.; Yoshimoto, Y.; Yano, H.; Takeshima, T.; Nakashima, K. P53-Mediated Mitochondrial Dysfunction by Proteasome Inhibition in Dopaminergic SH-SY5Y Cells. Neurosci. Lett. 2004, 354, 213–216. [Google Scholar] [CrossRef] [PubMed]
- Shibuya, M.; Claesson-Welsh, L. Signal Transduction by VEGF Receptors in Regulation of Angiogenesis and Lymphangiogenesis. Exp. Cell Res. 2006, 312, 549–560. [Google Scholar] [CrossRef] [PubMed]
- Brown, S.; Dayan, J.H.; Kataru, R.P.; Mehrara, B.J. The Vicious Circle of Stasis, Inflammation, and Fibrosis in Lymphedema. Plast. Reconstr. Surg. 2023, 151, 330e–341e. [Google Scholar] [CrossRef] [PubMed]
- Tripathi, Y.B.; Pandey, N.; Mishra, P.; Tripathi, P.; Coatto, M.; Anpilogov, K.; Dhuli, K.; Donato, K.; Michelini, S.; Cecchin, S.; et al. Effect of a Dietary Supplement on the Reduction of Lymphedema-Progression in Mouse Tail-Cut Model. Eur. Rev. Méd. Pharmacol. Sci. 2021, 25, 56–66. [Google Scholar] [CrossRef]
- Chang, T.-C.; Uen, Y.-H.; Chou, C.-H.; Sheu, J.-R.; Chou, D.-S. The Role of Cyclooxygenase-Derived Oxidative Stress in Surgically Induced Lymphedema in a Mouse Tail Model. Pharm. Biol. 2013, 51, 573–580. [Google Scholar] [CrossRef] [PubMed]
- Lee, H.; Lee, B.; Kim, Y.; Min, S.; Yang, E.; Lee, S. Effects of Sodium Selenite Injection on Serum Metabolic Profiles in Women Diagnosed with Breast Cancer-Related Lymphedema—Secondary Analysis of a Randomized Placebo-Controlled Trial Using Global Metabolomics. Nutrients 2021, 13, 3253. [Google Scholar] [CrossRef]
- Han, H.W.; Yang, E.J.; Lee, S.-M. Sodium Selenite Alleviates Breast Cancer-Related Lymphedema Independent of Antioxidant Defense System. Nutrients 2019, 11, 1021. [Google Scholar] [CrossRef]
- Gothard, L.; Cornes, P.; Earl, J.; Hall, E.; MacLaren, J.; Mortimer, P.; Peacock, J.; Peckitt, C.; Woods, M.; Yarnold, J. Double-Blind Placebo-Controlled Randomised Trial of Vitamin E and Pentoxifylline in Patients with Chronic Arm Lymphoedema and Fibrosis after Surgery and Radiotherapy for Breast Cancer. Radiother. Oncol. 2004, 73, 133–139. [Google Scholar] [CrossRef] [PubMed]
- Yang, J.C.-S.; Huang, L.-H.; Wu, S.-C.; Kuo, P.-J.; Wu, Y.-C.; Wu, C.-J.; Lin, C.-W.; Tsai, P.-Y.; Hsieh, C.-H. Lymphaticovenous Anastomosis Supermicrosurgery Decreases Oxidative Stress and Increases Antioxidant Capacity in the Serum of Lymphedema Patients. J. Clin. Med. 2021, 10, 1540. [Google Scholar] [CrossRef] [PubMed]
- Oashi, K.; Furukawa, H.; Nishihara, H.; Ozaki, M.; Oyama, A.; Funayama, E.; Hayashi, T.; Kuge, Y.; Yamamoto, Y. Pathophysiological Characteristics of Melanoma In-Transit Metastasis in a Lymphedema Mouse Model. J. Investig. Dermatol. 2013, 133, 537–544. [Google Scholar] [CrossRef] [PubMed]
- Arruda, G.; Ariga, S.; de Lima, T.M.; Souza, H.P.; Andrade, M. A Modified Mouse-Tail Lymphedema Model. Lymphology 2020, 53, 29–37. [Google Scholar] [CrossRef] [PubMed]
- Debrah, A.Y.; Mand, S.; Specht, S.; Marfo-Debrekyei, Y.; Batsa, L.; Pfarr, K.; Larbi, J.; Lawson, B.; Taylor, M.; Adjei, O.; et al. Doxycycline Reduces Plasma VEGF-C/SVEGFR-3 and Improves Pathology in Lymphatic Filariasis. PLoS Pathog. 2006, 2, e92. [Google Scholar] [CrossRef] [PubMed]
- Jensen, M.R.; Simonsen, L.; Karlsmark, T.; Lanng, C.; Bülow, J. Higher Vascular Endothelial Growth Factor-C Concentration in Plasma Is Associated with Increased Forearm Capillary Filtration Capacity in Breast Cancer-related Lymphedema. Physiol. Rep. 2015, 3, e12403. [Google Scholar] [CrossRef] [PubMed]
- Zhou, C.; Su, W.; Han, H.; Li, N.; Ma, G.; Cui, L. Mouse Tail Models of Secondary Lymphedema: Fibrosis Gradually Worsens and Is Irreversible. Int. J. Clin. Exp. Pathol. 2020, 13, 54–64. [Google Scholar] [PubMed]
- Choi, J.; Kim, J.; Kim, J.; Jeong, W.; Jo, T.; Lee, H.W.; Park, Y.S.; Park, S.W. A High-Fat Diet in the Absence of Obesity Increases Lymphangiogenesis by Inducing VEGF-C in a Murine Lymphedema Model. Plast. Reconstr. Surg. 2023, 152, 87–96. [Google Scholar] [CrossRef]
- Ogino, R.; Yokooji, T.; Hayashida, M.; Suda, S.; Yamakawa, S.; Hayashida, K. Emerging Anti-Inflammatory Pharmacotherapy and Cell-Based Therapy for Lymphedema. Int. J. Mol. Sci. 2022, 23, 7614. [Google Scholar] [CrossRef]












Disclaimer/Publisher’s Note: The statements, opinions and data contained in all publications are solely those of the individual author(s) and contributor(s) and not of MDPI and/or the editor(s). MDPI and/or the editor(s) disclaim responsibility for any injury to people or property resulting from any ideas, methods, instructions or products referred to in the content. |
© 2024 by the authors. Licensee MDPI, Basel, Switzerland. This article is an open access article distributed under the terms and conditions of the Creative Commons Attribution (CC BY) license (https://creativecommons.org/licenses/by/4.0/).
Share and Cite
Hossain, L.; Gomes, K.P.; Yang, X.; Liu, E.; Du Toit, J.; von der Weid, P.-Y.; Gibson, S.B. Vascular Endothelial Growth Factor C (VEGF-C) Sensitizes Lymphatic Endothelial Cells to Oxidative-Stress-Induced Apoptosis through DNA Damage and Mitochondrial Dysfunction: Implications for Lymphedema. Int. J. Mol. Sci. 2024, 25, 7828. https://doi.org/10.3390/ijms25147828
Hossain L, Gomes KP, Yang X, Liu E, Du Toit J, von der Weid P-Y, Gibson SB. Vascular Endothelial Growth Factor C (VEGF-C) Sensitizes Lymphatic Endothelial Cells to Oxidative-Stress-Induced Apoptosis through DNA Damage and Mitochondrial Dysfunction: Implications for Lymphedema. International Journal of Molecular Sciences. 2024; 25(14):7828. https://doi.org/10.3390/ijms25147828
Chicago/Turabian StyleHossain, Lazina, Karina Pereira Gomes, Xiaoyan Yang, Emily Liu, Jacques Du Toit, Pierre-Yves von der Weid, and Spencer Bruce Gibson. 2024. "Vascular Endothelial Growth Factor C (VEGF-C) Sensitizes Lymphatic Endothelial Cells to Oxidative-Stress-Induced Apoptosis through DNA Damage and Mitochondrial Dysfunction: Implications for Lymphedema" International Journal of Molecular Sciences 25, no. 14: 7828. https://doi.org/10.3390/ijms25147828
APA StyleHossain, L., Gomes, K. P., Yang, X., Liu, E., Du Toit, J., von der Weid, P.-Y., & Gibson, S. B. (2024). Vascular Endothelial Growth Factor C (VEGF-C) Sensitizes Lymphatic Endothelial Cells to Oxidative-Stress-Induced Apoptosis through DNA Damage and Mitochondrial Dysfunction: Implications for Lymphedema. International Journal of Molecular Sciences, 25(14), 7828. https://doi.org/10.3390/ijms25147828

