Abstract
Drosophila spermatogenesis involves the renewal of germline stem cells, meiosis of spermatocytes, and morphological transformation of spermatids into mature sperm. We previously demonstrated that Ocnus (ocn) plays an essential role in spermatogenesis. The ValRS-m (Valyl-tRNA synthetase, mitochondrial) gene was down-regulated in ocn RNAi testes. Here, we found that ValRS-m-knockdown induced complete sterility in male flies. The depletion of ValRS-m blocked mitochondrial behavior and ATP synthesis, thus inhibiting the transition from spermatogonia to spermatocytes, and eventually, inducing the accumulation of spermatogonia during spermatogenesis. To understand the intrinsic reason for this, we further conducted transcriptome-sequencing analysis for control and ValRS-m-knockdown testes. The differentially expressed genes (DEGs) between these two groups were selected with a fold change of ≥2 or ≤1/2. Compared with the control group, 4725 genes were down-regulated (dDEGs) and 2985 genes were up-regulated (uDEGs) in the ValRS-m RNAi group. The dDEGs were mainly concentrated in the glycolytic pathway and pyruvate metabolic pathway, and the uDEGs were primarily related to ribosomal biogenesis. A total of 28 DEGs associated with mitochondria and 6 meiosis-related genes were verified to be suppressed when ValRS-m was deficient. Overall, these results suggest that ValRS-m plays a wide and vital role in mitochondrial behavior and spermatogonia differentiation in Drosophila.
1. Introduction
Recent studies have shown that up to 10–15% of human couples in the world are currently infertile, and about 30–40% of these cases are due to male infertility factors, including asthenospermia and oligospermia [1]. Multiple genetic manipulation tools in Drosophila melanogaster provide a significant opportunity to study the conserved signaling pathways during spermatogenesis [2]. The spermatogenesis of Drosophila mainly includes germline stem cell renewal, primary spermatocyte meiosis, and spermatid-to-sperm morphological transformation [3]. In Drosophila testes, germ stem cells (GSCs) undergo asymmetric divisions, producing new GSCs and gonialblasts (GBs). Next, one GB undergoes exactly four rounds of mitotic transit-amplifying (TA) divisions to generate a cluster of 16 interconnected spermatogonia, which differentiate to become spermatocytes and then undergo meiosis, resulting in a cluster of 64 spermatids. The spermatids in the cyst undergo lengthening and individualization, eventually becoming fully mature sperm cells [4].
The balance between animal germ cell proliferation and differentiation is critical for germline homeostasis. It is tightly regulated by the stem cell niche and spermatogonia transit-amplification (TA) division [5]. Germline differentiation must be coordinated with GSC self-renewal, and spermatocytes must undergo meiosis at the right time [6]. Previous studies have shown that transcriptional activation is the primary mechanism of the mitosis to meiosis transition, and the expression of multiple genes changes during the transition from S16 to primary spermatocytes [7]. The activation of tMAC (testis-specific meiotic arrest complex) promotes spermatocyte meiosis [8,9]. The mutation of the aly gene, as one of the tMAC members, can result in the accumulation of spermatocytes in the testes and abnormal spermatocyte division, thus eventually causing male infertility [10].
Recent studies have shown significant mitochondrial clustering during TA transformation in Drosophila spermatogenesis [11]. In the primary spermatocyte before meiosis, the spherical mitochondria are clustered near the nucleus. After meiosis II is completed, hundreds of mitochondria fuse into two long mitochondrial derivatives, which intertwine to form a spherical aggregate near the nucleus, known as the accessory nucleus (nebenkern). During the elongation of sperm cells, the behavior of mitochondrial derivatives also changes. One of them becomes a major mitochondrial derivative, with paracrystalline accumulation. The other one becomes the minor mitochondrial derivative, which reduces in size and volume [12]. The Fzo (fuzzy onions) gene was discovered to regulate mitochondrial fusion in Drosophila. It belongs to one member of the evolutionally conserved mitochondrial fusion protein family (Mfns), encoding a sizeable transmembrane GTPase associated with dynamin, which mediates mitochondrial fusion during spermatogenesis. Deletion of the Fzo gene causes the mitochondria to fail to fuse properly, resulting in the malformation of the nebenkern and male sterility [13].
The human gene VARS2 (Valyl-tRNA synthetase 2) is related to COXPD20 (combined oxidative phosphorylation deficiency 20) [14]. Studies have shown that VARS2 mutation can cause autosomal recessive mitochondrial encephalomyopathy [15,16]. The VARS2 mutations can also lead to varying degrees of developmental delay, axial hypotonia, limb spasms, and even premature death [17]. The homolog of VARS is the ValRS-m gene of flies, which acts exclusively in the mitochondria and is highly expressed in the testis. Notably, we previously found that the knockdown of ocnus, which encodes histidine phosphatase in the fly testis, can lead to abnormal development of the testis and male sterility [18]. Through comparative proteomics detection, the ValRS-m protein was significantly down-regulated in ocn-knockdown fly testes. However, its specific function in Drosophila has not been reported so far.
In the present study, we explored the role of ValRS-m in Drosophila spermatogenesis. ValRS-m knockdown in the testes caused male sterility and early spermatogenesis defects in flies. The ValRS-m-knockdown testes exhibited severe defects in the transition process from spermatogonia to spermatocytes. Immunofluorescence staining and electron microscopic examination revealed that ValRS-m-knockdown disrupts mitochondrial fusion and ATP synthesis during spermatogenesis. In addition, a total of 7710 genes were identified as the DEGs in ValRS-m-knockdown testes, including many meiosis-related genes and mitochondrial genes. Together, these findings indicated that ValRS-m is required in Drosophila spermatogenesis to control mitochondrial behavior and spermatogonia differentiation. Our results not only further elucidate the regulatory mechanism of animal reproductive development but also provide a valuable theoretical reference for the further study of human spermatogenesis and mitochondrial diseases.
2. Results
2.1. Knockdown of ValRS-m in Testes Caused Male Infertility
Our previous studies have shown that ocn knockdown leads to complete sterility in male flies, and the expression of ValRS-m is significantly reduced in the ocn RNAi testes. Therefore, to reveal the function of ValRS-m in Drosophila male fertility, we detected the expression level of the ValRS-m gene in the testes and ovaries of 1-day-old adult flies using quantitative RT-PCR. As shown in Figure 1A, the transcript of ValRS-m was considerably higher in the testis than in the ovary. To further examine the role of the ValRS-m in male fertility, the UAS-Gal4 system was adopted to manipulate the expression levels of ValRS-m in the fly testis. It is known that bag-of-marbles (bam) is expressed in spermatogonia as a critical regulator of spermatogonia proliferation and becomes silenced in spermatocytes [19]. By crossing UAS-ValRS RNAi male flies with bam-gal4 females, ValRS-m was knocked down specifically in the spermatogonia of the male offspring (bamGal4 > ValRS-m-hp). The knockdown efficiency in relation to ValRS-m expression in these testes was validated via qRT-PCR (Figure 1B). To assess whether ValRS-m-knockdown in fly testes may affect male fertility, we crossed the 1-day-old ValRS-m RNAi males with 3-day-old w1118 virgin females and collected the eggs. Surprisingly, in three independent trials, the hatching rates of the eggs in groups crossed with ValRS-m RNAi males were zero. In contrast, 89.57 ± 0.35% of eggs from the crosses with control males hatched (Figure 1C).
Figure 1.
Knockdown of ValRS-m in testes caused Drosophila male infertility. (A) The ValRS-m expression level in 1-day-old adult testes was significantly higher than that in the ovaries, as shown by qRT-PCR. (B) The ValRS-m expression level was significantly reduced in Bam Gal4 > ValRS-m-hp (ValRS-m RNAi) testes. (C) The hatching rate of eggs from the crossing of wild-type females and ValRS-m RNAi males was zero. ** p < 0.01; *** p < 0.001.
The Drosophila testis is a blunt-ended, coiled tube that supports the production of sperm throughout the life of the fly (Figure 2A). We dissected these adult testes and checked the spermatogenesis progress in these flies. DNA staining can visualize the early-stage nuclei at the apex of the testis and the nuclei of clusters of elongated spermatozoa at the tail of the testis [20]. We found that testes from ValRS-m-knockdown males exhibited a smaller testicular size compared with the control group (Figure 2B,C). Secondly, we observed that in the control testes, the spermatid nuclei bundles were cone-shaped and the sperm nuclei were concentrated; however, navicular nuclei and spermatid nuclei bundles had disappeared in the ValRS-m-knockdown testes (Figure 2C′). Finally, numerous mature sperm were stored in the seminal vesicles of the control testes (Figure 2B″). In contrast, no mature sperm were found in the seminal vesicles of the ValRS-m RNAi testes (Figure 2C″). Taken together, these results suggest that ValRS-m is essential for sperm production and male fertility.
Figure 2.
ValRS-m is crucial for male fertility. (A) Diagram illustrating Drosophila spermatogenesis. Immunofluorescent staining using DAPI for spermatogenesis in the control testis (B–B″) and ValRS-m-knockdown testis (C–C″). (B,C) are the whole testes. The enlarged view of the dashed boxes in (B,C) is shown in (B′,B″,C′,C″), respectively. (B′) shows the spermatid nuclei bundles (yellow arrows) in the control testes. (B″,C″) are the seminal vesicles (SV). Many mature sperm nuclei are visible in the SV of the control group (B″), but no sperm nuclei are visible in the SV of the ValRS-m-knockdown testes (C″). DNA was stained with DAPI (blue). Scale bars, 100 μm (B,C); 50 μm (B′,B″,C′,C″).
2.2. ValRS-m-Knockdown Testes Accumulated Spermatogonia
To explore the underlying cause of the male sterility induced by ValRS-m-knockdown in fly testes, the bam gvp >+ and bam Gal4 > ValRS-m-hp fly testes were dissected and stained with Vasa, DAPI, and spectrin to see whether spermatogenesis was disrupted. During Drosophila spermatogenesis, each GSC-derived gonialblast cell first undergoes four rounds of mitotic divisions to generate 16 spermatogonia, which then differentiate into spermatocytes and enter meiosis to produce spermatids. Here, the germ-cell marker Vasa antibody staining showed that the small early-stage germline cells and bigger spermatocytes could be seen in control testes (Figure 3A,A′). However, ValRS-m-knockdown testes accumulated numerous spermatogonia-like cells in most area of the testes (Figure 3B,B′).
Figure 3.
Reduction of ValRS-m restrained spermatogonia differentiation. (A,B) Early germline differentiation in the control testis and ValRS-m-knockdown testis. Vasa (red) is a pan-germ-cell marker (A,A′,B,B′). Spectrin antibody labels fusomes (A1,B1). The punctate fusomes (blue arrow) indicate the GSCs and their gonialblast progeny cells, whereas the thin-branched fusomes (yellow arrow) indicate spermatogonia and the thick-branched fusomes (while arrow) indicate spermatocytes. DNA was stained with DAPI (blue). Scale bars: 100 µm (A,B); 50 µm (A′,B′,A1,B1).
Germline cells develop within a cyst, where they are interconnected by cytoplasmic bridges. The fusome (labeled by the anti-spectrin antibody), an organelle resembling the endoplasmic reticulum that is specific to the germline, exhibits a punctate morphology in GSCs and GBs, thin-branched fusomes in spermatogonia, and thick-branched fusomes in spermatocytes [21]. In the control testes, there were round fusomes (blue arrows) and thin-branched fusomes (yellow arrows) in spermatogonia and thick-branched fusomes (white arrows) in spermatocytes at the apex of the testes (Figure 3A1). However, compared with the control group, the ValRS-m-knockdown testes accumulated abundant punctate and thin-branched fusomes. The thick-branched fusomes could not be seen in ValRS-m-knockdown testes (Figure 3B1). These staining results suggested that the knockdown of ValRS-m may affect spermatogonia differentiation and TA division in Drosophila.
2.3. ValRS-m-Knockdown Disrupts Mitochondrial Behavior during Spermiogenesis
Mitochondrial fusion is necessary for normal spermatogenesis in Drosophila [22]. Therefore, to further explore the function of ValRS-m during germline differentiation, we used mitochondrial staining (Mito) to label the functional mitochondria and anti-VDAC1/Porin antibody to label the outer mitochondrial membrane by immunofluorescence staining. The results show that compared with the control testes, the mitochondrial content in the ValRS-m-knockdown testes was significantly increased, and most of the locations were concentrated at the posterior segment of the testes, indicating a significant increase in cell proliferation (Figure 4A′,D). Moreover, the VDAC1 morphology in the control testes gradually aggregated from granular to linear (Figure 4B). In contrast, in the ValRS-m-knockdown testes, only diffuse signals were observed, and no linear mitochondria were found (Figure 4B′). It is known that the morphology of mitochondria is correlated with their metabolic activity [23]. The inner mitochondrial membrane morphology and cristae organization are crucial for the assembly and proper function of the oxidative phosphorylation (OXPHOS) system, which is responsible for ATP synthesis [24]. ATP5A (also named Blw) is the alpha subunit of the mitochondrial F1F0 ATP synthase complex V, which participates in the oxidative phosphorylation pathway. Compared with the control group, the ATP5A signal was weakened at the apical tips of ValRS-m-knockdown testes (Figure 4C′).
Figure 4.
ValRS-m-knockdown caused mitochondrial defects in testes. (A–C): Control testis. (A′–C′): ValRS-m-knockdown testes. The white boxes in (A,A′) indicate mitochondria by MitoTracker staining. Yellow boxes in (B,B′) indicate the mitochondrial envelope morphology (VDAC1 markers). The yellow arrows in (C) indicate ATP signaling (ATP5A markers). (D) The mean mitochondrial staining (Mito) signal (n = 8) detection in testes. (E) Schematic diagram depicting the mitochondrial phenotypes of elongating spermatids in control testes. The dashed arrows indicate the location of cross-sections corresponding to the schematic diagrams. (F–H) Transmission electron microscopy (TEM) images showing mitochondrial morphogenesis. The enlarged view of (F) is shown in (G). In the representative image of control testes (F,G), an axoneme (ax, outlined by a red circle) interacts with a mitochondrial derivative (mt) with paracrystalline material (outlined by a blue circle). A few scattered mitochondrial derivatives exist, but any axonemes are not visible in the ValRS-m RNAi testes (H). ** p < 0.01. Scale bars, 100 μm (A–C,A′–C′); 1 μm (F,H); 200 nm (G).
Studies have revealed that abnormal mitochondrial morphology is coupled with failed spermatid development, such as in Cnt1 mutation and Cyt-c1L RNAi testes [25,26]. Thus, using electron microscopy, we further examined the structure of the elongating spermatids. In the control elongating spermatids, we observed axoneme structures with nine outer pairs and a central pair of doublet microtubules (Figure 4F,G). In the ValRS-m-knockdown testes, no axoneme was observed (Figure 4H). In addition, each elongating spermatid in the normal testes contained one mitochondrial derivative coupled with one axoneme (Figure 4G,E). However, in the ValRS-m-knockdown testes, the mitochondrial derivatives became fewer and looser (Figure 4H). Taken together, our data demonstrated that the knockdown of ValRS-m disrupted the normal mitochondrial behavior, which might result in an energy deficit to block sperm production.
2.4. Knockdown of ValRS-m Induces Apoptosis in Testes
Considering that the knockdown of ValRS-m caused spermatid nuclei bundle and mature sperm disappearance in the seminal vesicle, we speculated that cell death could be induced. Using the TUNEL assays, we observed that the apoptotic signals in the apical region of the ValRS-m-knockdown and control testes were similar; however, much more apoptotic signals were detected at the mid-posterior region of the ValRS-m RNAi testes (Figure 5B″,C) than that in the normal testes (Figure 5A″). Notably, most of the apoptotic signals appeared spherical, suggesting that apoptosis may occur in the whole cyst of spermatogonia that failed to go through further processes.
Figure 5.
Knockdown of ValRS-m induced apoptosis in the testes. DAPI (blue) stained the nuclei. Vasa (red) stained the germ cells. The single channel images for Vasa staining are shown in (A′,B′); the single channel images for TUNEL staining (green) are shown in (A″,B″); and the merge signal in the testes is shown in (A,B). The white arrow and white box indicate the TUNEL signals in (A,B). (C) The area with TUNEL signals in control and ValRS-m-knockdown testes (n = 10) was measured and quantified. ** p < 0.01. Scale bars: 50 µm.
2.5. Absence of ValRS-m Alters the Expression Profiles of Genes in Testes
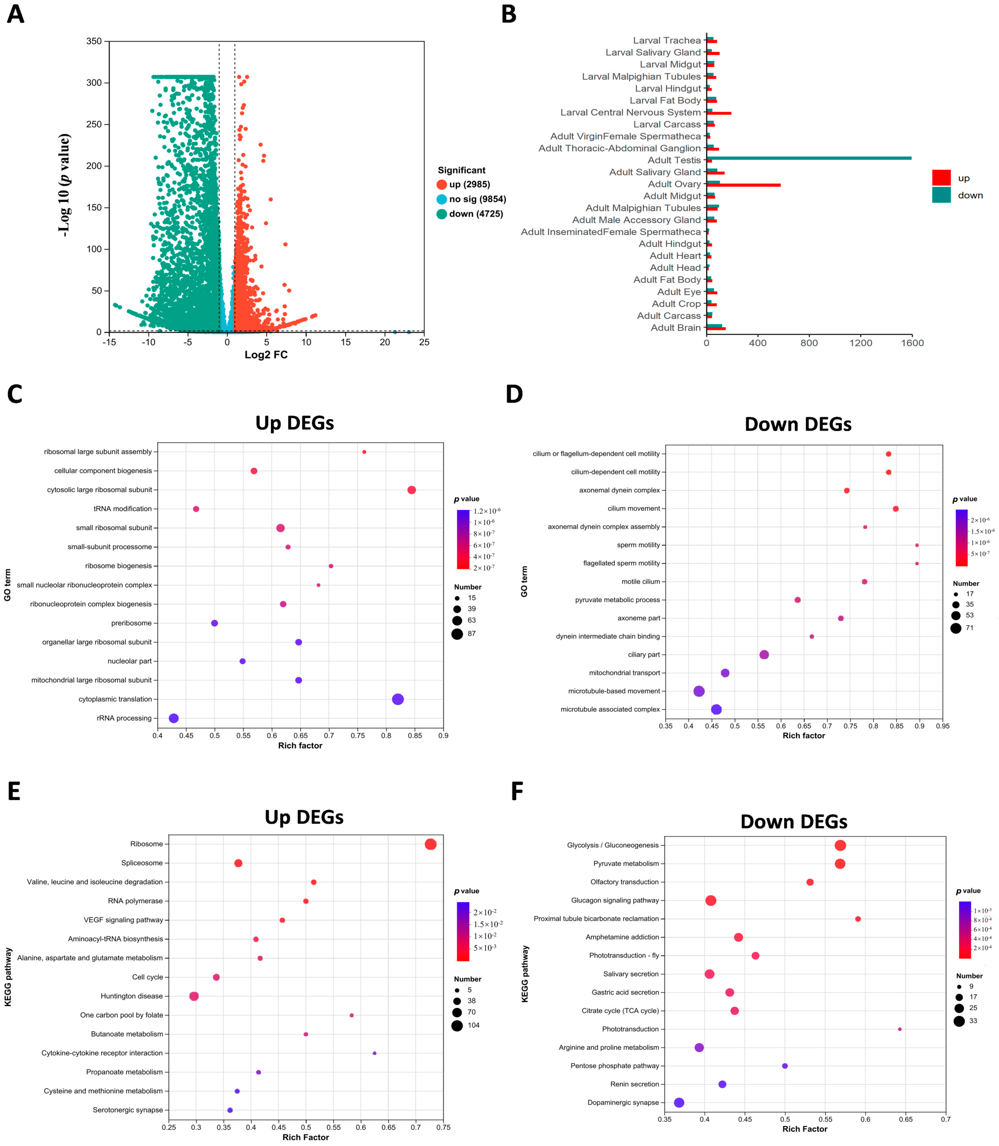
To evaluate the effect of ValRS-m on the expression of spermatogenesis-related genes, we performed transcriptomic expression profiling of the testes in response to ValRS-m depletion. A total of 17,143 genes were identified through this sequencing. The numbers of expressed genes, total mapped reads, and unique matches for each sample are shown in Table S1. A total of 7710 differentially expressed genes (DEGs) were identified in the ValRS-m-knockdown testes, including 2985 up-regulated and 4725 down-regulated DEGs (the absolute value of log2 fold-change > 1 and p value < 0.05) (Figure 6A). Among the DEGs, the down-regulated genes were mainly highly expressed in the testes, and the up-regulated genes were mainly highly expressed in the ovaries (Figure 6B), implying that ValRS-m plays a critical role in Drosophila reproduction.
Figure 6.
Transcript alterations were assessed using RNA-seq in ValRS-m-knockdown testes. (A) Volcano plot of differentially expressed genes (DEGs) from the comparison of the control and ValRS-m-knockdown groups. (B) Tissue expression profile of DEGs in ValRS-m-knockdown testis. (C) GO enrichment analysis of up-DEGs in the testes of Bam Gal4 > ValRS-m-hp relative to the control. (D) GO enrichment analysis of down-DEGs in the testes of Bam Gal4 > ValRS-m-hp relative to the control. (E) KEGG enrichment analysis of up-DEGs in the testes of ValRS-m RNAi relative to the control. (F) KEGG enrichment analysis of down-DEGs in the testes of ValRS-m RNAi relative to the control.
To further analyze the biological events induced by ValRS-m RNAi during spermatogenesis, we performed gene ontology (GO) enrichment analysis for these DEGs according to their functional categorization. The up-regulated DEGs were primarily enriched in processes including cytoplasmic translation (87 genes), rRNA processing (63 genes), and the cytosolic large ribosomal subunit (49 genes) (Figure 6C), while the down-regulated DEGs were enriched in processes such as microtubule-based movement (71 genes), microtubule-associated complex (64 genes), and the ciliary part (53), and 46 DEGs were involved in mitochondrial transport (Figure 6D). Moreover, we performed KEGG pathway analysis for these DEGs. Among the up-regulated genes, the top three KEGG pathways with the highest enrichment were the ribosome, Huntington’s disease, and spliceosome (Figure 6E). Meanwhile, the down-regulated DEGs were mainly enriched in glycolysis/gluconeogenesis, the glucagon signaling pathway, and the pyruvate metabolism pathway (Figure 6F).
To confirm these effects, further validation of the candidate genes using qRT-PCR was conducted, and the primer sequences are shown in Table S2. We detected the expression of 28 DEGs associated with mitochondria between the ValRS-m-knockdown and control testes (Table 1). In line with the transcriptome results, their expression was significantly decreased in the ValRS-m-knockdown testes (Figure 7A). Referring to the FlyBase database, the DEGs related to mitochondrial morphology are mics1, Mul1, and Knon. The DEGs related to mitochondrial electron transport are UQCR-11L, Cyt-c-d, and ND-B14.5AL. Furthermore, five genes (CysRS-m, OXA1L, VhaM9.7-d, Vha100-3, and Hsc70-1) are involved in ATPase-binding activity and ATP synthase. Additionally, GO analysis indicated that six DEGs involved in meiosis were all down-regulated significantly in the ValRS-m RNAi testes, which was supported by the qRT-PCR results (Figure 7B). Among these genes, Cbc (crowded by cid) is essential for meiosis, working together with tRNA splicing endonuclease subunit 54 (Tsen54) to regulate the transition to meiosis during spermatogenesis [27]. The other four genes (Aly, Comr, Topi, and Wuc) encoding tMAC (testis-specific meiotic arrest complex) members play the role of gene activators in spermatogonia that help to activate meiosis [9]. Taken together, the transcriptional profile analysis and qRT-PCR results demonstrated that ValRS-m is required to regulate mitochondrial morphology and function, as well as meiosis-related gene transcription, which will help spermatogonia prepare for their transition toward spermatocytes.
Table 1.
Classification of DEGs that were down-regulated (fold change ≥ 2, p value < 5%) in ValRS-m-knockdown males compared with controls via qRT-PCR.
Figure 7.
The qRT-PCR validation of DEGs in ValRS-m-knockdown testes. (A) DEGs associated with mitochondria. (B) DEGs related to meiosis. * p < 0.05; ** p < 0.01; *** p < 0.001.
3. Discussion
In this study, we observed that the testis from ValRS-m-knockdown males was smaller in appearance, lacking spermatocytes, elongated spermatids, and mature sperm in the seminal vesicles. Spermatogenesis is a complex process of cell differentiation, and the transition of the cell state is regulated by a strict cascade [6]. The transition process from spermatogonia to primary spermatocytes is essential in Drosophila spermatogenesis, in which large numbers of genes are involved, along with transcriptional and morphological changes, and about 1500 genes are estimated to only be expressed in spermatocytes according to genome-wide microarray data [28,29]. From the RNA-seq results, we have identified that the expression level of the total 7710 genes was significantly changed by ValRS-m-knockdown (Supplementary Material), including the significantly up-regulated genes bam and nup (spermatogonia-specific) [30,31] and down-regulated genes Snp and Cmet (spermatocyte-specific) [32], implying the role of ValRS-m in regulating the transition from spermatogonia toward spermatocytes in testes, further supported through immunofluorescence staining of Vasa and spectrin (Figure 3).
ValRS-m is a nuclear gene encoding for mitochondrial Valyl-tRNA synthetase, which is the powerhouse of eukaryotic cells due to the ability to produce ATP through oxidative phosphorylation [17,33]. ATP production is essential for sperm motility, capacitation, and acrosomal reactions [34]. In somatic cells, as cells enter the interphase, mitochondria exhibit an elongated network pattern and aggregate in the nucleus and pericellular area. In contrast, during most mitosis, mitochondria exhibit a fragmented network pattern scattered throughout the cytoplasm [35,36]. Compared to somatic cells, the changes in germ cells during differentiation and division are more obvious. For example, sperm and eggs undergo meiosis and the complex dynamic distribution of the cytoskeleton. These processes require large amounts of ATP for maintenance [37,38]. In this study, we found that ATP signaling was very powerful in the control testes and highly expressed in both the round and elongated spermatids. However, ATP5A signaling was almost undetectable in the ValRS-m-knockdown testes (Figure 4C′). Therefore, these results suggest that the knockdown of ValRS-m leads to the obstruction of ATP synthesis during spermatogenesis.
Studies have shown that mitochondria can participate in a series of activities in sperm differentiation, including the fusion and aggregation of early active mitochondria to form a nebenkern [39]. Dorogova et al. (2013) showed that the primary spermatocytes of wild-type Drosophila underwent a pre-meiosis growth phase, the number of mitochondria increased significantly, and the mitochondria of spermatocytes were compact and evenly distributed in the cytoplasm [40]. By immunofluorescence staining and TEM, we speculated that the spermatogenesis in ValRS-m-knockdown testes may be stagnant in the spermatogonia stage without subsequent meiosis, because the axial and fibrous complex is missing and the nucleus is in a diffuse state in the absence of ValRS-m.
This prediction was further confirmed via our subsequent RNA-seq and qRT-PCR results. RNA-seq analysis and qRT-PCR revealed that many meiosis-related genes were significantly decreased in the ValRS-m RNAi testes compared to the control testes, including Cbc and Tsen54 (Figure 6B). The expression of the Cbc gene encodes a polynucleotide 5′-hydroxyl-kinase required at the transition to meiosis in spermatogenesis, as well as the expression of Tsen54 being conducive to the transition to meiosis [27]. Furthermore, the primary spermatocytes undergo high levels of transcription in preparation for differentiation into spermatids. A group of genes, when mutated, induce arrest at the primary spermatocyte stage and male sterility. These genes are called tMAC (testis-specific meiotic arrest complex), and their mutants arrest at the G2–M transition of meiosis I. Therefore, tMAC is required for both meiotic cell cycle progression and the onset of spermatid differentiation in spermatocytes [41]. Our qRT-PCR results also showed that the expression levels of the tMAC genes (Aly, Comr, Topi, and Wuc) were down-regulated significantly in the absence of ValRS-m. Due to Aly, Comr, and Topi only being expressed in primary spermatocytes [10,29,41], the knockdown of ValRS-m inhibited spermatocyte production. Moreover, the spermatogonia that did not enter the next step eventually underwent apoptosis, which is consistent with the observed increase in the apoptotic signal tunnel (Figure 5).
Furthermore, we found that ValRS-m RNAi interrupts the expression of multiple mitochondrial genes (Figure 7A). These play a critical role in mitochondrial function and spermatogenesis. For example, Cyt-c1, as a subunit of mitochondrial respiratory chain complex III, is involved in oxidative phosphorylation, which mediates electron transport from cytochrome b to cytochrome c [42,43]. The Sprn gene, located specifically in the mitochondrial nebenkern, plays a role in sperm elongation [44]. Mics1 encodes mitochondrial intima proteins and interacts with proteins encoded by chchd2 to enhance oxidative phosphorylation [45]. Studies have shown that Knon, an unusually large paralogic homologue of ATP synthase subunit d, participates in the internal shaping of the nebenkern, forming mitochondrial membrane during Drosophila spermatogenesis. Male flies lacking knon are sterile [46]. Cyt-c1L encodes a subunit of mitochondrial respiratory chain complex III, which is involved in mitochondrial ATP synthesis and the coupled proton transport process. We previously found that the knockdown of Cyt-c1L could result in abnormal spermatocyte apoptosis and immature sperm, resulting in male infertility [26]. Taken together, these studies suggest that the deficiency of ValRS-m might inhibit spermatogenesis by affecting the mitochondrial structure and function in flies.
The effect of ValRS-m RNAi on Drosophila spermatogenesis is extensive and significant. To further reveal its regulatory mechanism in relation to male fly fertility, we have identified 7710 DEGs in ValRS-m RNAi testes via RNA-seq, including 4725 down-regulated genes and 2985 up-regulated genes. We found that the metabolic pathways associated with the up-regulated DEGs were most involved in ribosome biogenesis (104 genes), such as RPS3 (ribosomal protein S3), RPL22 (ribosomal protein L22), RPL36 (ribosomal protein L36), etc. Studies have shown that most ribosomal proteins not only play a role in the biological reaction process of ribosomes and protein synthesis but also affect the process of biological somatic activities by performing “extra-ribosomal” functions, which are involved in many biological processes, including growth and development, cell apoptosis, and aging processes [47]. The fruit fly ribosome contains 79 different proteins, among which RPS3 is not only involved in translation and ribosome maturation but can also recognize DNA damage [48]. Importantly, RpS3 plays a critical role in regulating spermatid elongation and individualization [49]. In addition, the deletion of the RpL22 gene is common in many types of cancer and cell lines [50], and RPL36 knockdown reduced the number of germ cells in the testes and induced few or no mature sperm in the seminal vesicles [51].
Among the DEGs in ValRS-m RNAi testes, we identified 228 DEGs that have been reported to be associated with spermatogenesis according to GO analysis. Among these DEGs, S-Lap (Sperm-Leucylaminopeptidase) proteins are crucial constituents of the paracrystalline material of Drosophila sperm, and their mutant alleles could cause male sterility and an abnormal structure of the elongated major mitochondrial derivatives [52]. In addition, the Bb8 (big bubble 8) protein has a crucial role in the normal development and establishment of the mitochondrial derivatives during spermatid elongation [53]. Another gene, Hsp60C (heat shock protein 60C), is widely expressed and has the activity of hydrolyzing ATP. It is essential for embryonic viability and has important roles in spermatogenesis, possibly through interaction with F-actin in flies [54].
Additionally, the down-regulated DEGs are most enriched in the glycolysis/gluconeogenesis pathway and pyruvate metabolic pathway, and they are also involved in the citric acid cycle and pentose phosphate metabolic pathway; these are all carbohydrate metabolic pathways. Glycolysis is a vital component of semen activity because it is involved in capacitation, providing a second energy source for spermatocyte development. It is closely associated with sperm functional maturation and epididymal transport [55]. Studies have shown that carbohydrate metabolism is closely related to spermatogenesis [56,57]. For example, the testicles promote carbohydrate metabolism in adjacent gut sites through JAK-STAT signaling in fruit flies [10,58]. The male intestine secretes citrate into the adjacent sperm, thus promoting sperm maturation [56]. We have found that the knockdown of ValRS-m significantly inhibited the expression of genes involved in carbohydrate synthesis; thus, it may have an impact on the energy required for spermatogenesis. Taken together, it is speculated that the knockdown of ValRS-m may affect the function of various ribosomal proteins and carbohydrate metabolism, hence interfering with spermatogenesis.
4. Materials and Methods
4.1. Fly Stocks
Flies were reared on a standard cornmeal/yeast diet at 25 °C and under non-crowded conditions (200 ± 10 eggs per 50 mL vial of media in a 150 mL conical flask). The transgenic ValRS-m-hp D. melanogaster line was obtained from the Tsinghua Fly Center (Beijing, China). The bamGal4 vp16 line was a gift from Professor Zhaohui Wang at the Institute of Genetics and Developmental Biology, Chinese Academy of Sciences. All the flies were raised in 150 mL conical flasks with standard corn/sugar medium at 25 °C.
4.2. Fertility Test
Gene-knockdown flies (bamGal4 > ValRS-m-hp) were generated by crossing transgenic RNAi males with virgin bamGal4 females. Flies from the cross between w1118 males and bamGal4 females were used as the control (bamGal4>+). The 1-day-old gene knockdown males were crossed with 3–4-day-old w1118 females to assay male fertility. For each biological repeat, 15 males and 10 females were used. After 12 h of crossing, the males were removed, and then the eggs were collected and incubated at 25 °C for 24 h. The hatching rates were determined by the proportion of hatched eggs to the total eggs. Three biological repeats per cross type were performed.
4.3. Immunofluorescence Staining
One-day-old fly testes were dissected in PBS, fixed for 30 min in 4% paraformaldehyde at room temperature, and washed in wash buffer (phosphate-buffered saline (PBS)/0.1% Triton X-100) three times for 15 min each. The testis samples were blocked for 30 min in 5% normal goat serum and incubated overnight at 4 °C with the primary antibodies. The primary antibodies were used at the following dilutions: rabbit anti-Vasa (1:100, cat. no. AB760351, Developmental Studies Hybridoma Bank, Iowa, IA, USA), mouse anti-spectrin (1:100, cat. no. AB528473, Developmental Studies Hybridoma Bank), and anti-ATP5A. The secondary antibodies were used at the following dilutions: phalloidin (1:200, cat. no. BMD00084, Abbkine, Wuhan, China), rabbit 594, and mouse 488 (1:200, cat. no. A23420 and A23210, Abbkine). All the samples were mounted on glass slides with 4′-6-diamidino-2-phenylindole (DAPI) (2 μg mL−1, cat. no. S2110, Solarbio, Beijing, China) solution [59]. Fluorescence images were collected using a Leica SP8 laser confocal microscope (Leica, Wetzlar, Germany).
4.4. Transmission Electron Microscopy
The testes were dissected from 1d bamGal4/ValRS-m-hp and bamGal4>+ males in PBS and fixed in 2.5% glutaraldehyde (0.2 M phosphate buffer, pH 7.4) at 4 °C overnight. Then, these testes were washed in phosphate buffer and post-fixed in 1% OsO4 for one hour. After double fixation, the samples were dehydrated through an ascending series of ethanol (30%, 50%, 70%, 80%, 100%, ten minutes for each concentration and doubled for 100%) and then embedded in Araldite (EMbed 812, Beijing, China). Ultrathin sections (80 nm) were obtained using a Leica Ultracut 7. The sections were placed on copper grids, stained with 2% uranyl acetate for 15 min, rinsed twice with H2O for 5 min, and then stained with lead citrate for 15 min. The stained samples were observed using an H-8100 transmission electron microscope (Hitachi, Tokyo, Japan) operating at 100 kV.
4.5. TUNEL Staining
TUNEL staining (TdT-mediated dUTP nick-end labeling) was performed as follows: Thirty pairs of 1-day-old Drosophila testis were dissected and fixed in 4% paraformaldehyde solution at RT for 40 min, then washed four times (15 min each time) in PBST (phosphate buffer, PBS + 0.1% Triton X-100). The samples were then incubated with the TUNEL reaction mixture (5 μL TdT enzyme solution and 45 μL fluorescein-dUTP tag solution) in a dark environment at 37 °C for three hours (Roche, Germany). After rinsing three times with PBST in the dark, we used an anti-fading medium (Solarbio, Beijing, China) containing 2 μg/mL DAPI to fix the testes on the glass slides. A Leica SP5 laser confocal microscope was used to observe and take photos.
4.6. RNA Extraction, Library Preparation, and Sequencing
To screen the genes related to ValRS-m during spermatogenesis, we collected 80–100 testes samples from bamGal4/ValRS-m-hp and bamGal4>+ males. These testes were used for the transcriptomic analysis. Six cDNA libraries were constructed and sequenced on the Illumina Novaseq 6000 platform (San Diego, CA, USA) following the standard protocols set by Majorbio Bio-Pharm Technology Co., Ltd. (Shanghai, China). Subsequently, clean reads were mapped to the genome of Drosophila melanogaster (FlyBase, dmelr6.15 genome) using TopHat 2.1.1 software. After assembly of the mapped reads, the unigenes were run against a non-redundant database.
To identify the DEGs (differentially expression genes) between two different groups, the expression level of each gene was calculated according to the transcripts per million reads (TPM) method. RSEM was used to quantify the gene abundances [60]. The DEGs were determined with a cutoff of |log2 fold change (RNAi/control)| ≥ 1 and p-value ≤ 0.05, as per the criteria used in a previous study [61]. In addition, functional enrichment analyses, including GO and KEGG, were performed to identify which DEGs were significantly enriched in GO terms and metabolic pathways at a p value ≤ 0.05 compared with the whole-transcriptome background. The GO functional enrichment and KEGG pathway analyses were carried out using Goatools and KOBAS [62].
4.7. Quantitative Real-Time PCR
The assay was performed as previously described [18]. The total RNA was extracted using TRIzol (cat. no. 15596026, Invitrogen, Waltham, MA, USA) from the testes and ovaries of 1-day-old adult w1118, as well as the testes from bamGal4/ValRS-m-hp and bamGal4>+ males. The first-strand cDNA was synthesized from 2 μg of total RNA using an EasyScript first-strand cDNA synthesis SuperMix Kit (cat. no. AT321-01, TransGen Biotech, Beijing, China). qPCR was performed with specific primers (Table S2) using a Miniopticon system (Bio-Rad, Hercules, CA, USA) with Platinum SYBR Green qPCR SuperMix (cat. no. Q711-02, Vazyme, Shanghai, China). The qPCR cycling program was as follows: 95 °C for 3 min, followed by 40 cycles of 95 °C for 10 s, 55–60 °C (depending on the different primers) for 30 s and 65 °C for 5 s. Then, a melting curve was constructed from 55 °C to 98 °C. The relative expression of the gene was calibrated against the reference gene rp49 using the 2−ΔΔCT calculation method: ΔΔCt = (CtTarget − Ctrp49)ValRS-m RNAi − (CtTarget − Ctrp49) control [63].
4.8. Statistical Analysis
Statistical analysis was performed using GraphPad Prism 10 software (GraphPad Inc., La Jolla, CA, USA). A student’s t-test was used for the two-group comparisons. A value of p < 0.05 was considered significantly different. The statistical details are indicated in the corresponding figure legends.
5. Conclusions
In conclusion, our study demonstrated that ValRS-m is required for normal mitochondrial behavior and meiosis-related gene expression during Drosophila spermatogenesis. The most striking finding was that ValRS-m acts as a novel regulator in Drosophila testes, which governs the transition from spermatogonia into spermatocytes. That is the reason why ValRS-m-knockdown impaired mature sperm production and male fertility (Figure 8). Further investigations should determine how ValRS-m acts as a switch from spermatogonia to spermatocytes during Drosophila spermatogenesis.
Figure 8.
A schematic summary illustrates the phenotypes of wild-type and ValRS-m-knockdown in Drosophila testes. (A) Spermatogenesis in control flies; (B) ValRS-m-knockdown induce male sterility.
Supplementary Materials
The supporting information can be downloaded at: https://www.mdpi.com/article/10.3390/ijms25137489/s1.
Author Contributions
Funding acquisition, Y.Z. and Z.C.; methodology, X.D. and H.W.; resources, Y.W.; software, N.S. All authors have read and agreed to the published version of the manuscript.
Funding
This work was supported by the National Natural Science Foundation of China (grant no. 31970471 awarded to Y.Z.). The opinions, findings, conclusions, or recommendations expressed in this material are those of the authors and do not necessarily reflect the views of the National Natural Science Foundation of China.
Institutional Review Board Statement
Not applicable.
Informed Consent Statement
Not applicable.
Data Availability Statement
The raw sequence data are available from the National Center for Biotechnology Information Short Read Archive database (http://www.ncbi.nlm.nih.gov/sra/) (accessed on 1 May 2024) under accession number PRJNA1108791. All other data are available in this text and Supplementary Files.
Acknowledgments
We thank Zhaohui Wang (Institute of Genetics and Developmental Biology, CAS) for providing the BamGal4 flies. We are grateful to Bi-Chao Xu of the Core Facility and Technical Support, Wuhan Institute of Virology, for her technical support with the ultrathin sections and micrography for TEM.
Conflicts of Interest
The authors declare no conflicts of interest.
Correction Statement
This article has been republished with a minor correction to the existing affiliation information. This change does not affect the scientific content of the article.
References
- Sucato, A.; Buttà, M.; Bosco, L.; Di Gregorio, L.; Perino, A.; Capra, G. Human Papillomavirus and Male Infertility: What Do We Know? Int. J. Mol. Sci. 2023, 24, 17562. [Google Scholar] [CrossRef] [PubMed]
- Fabian, L.; Brill, J.A. Drosophila spermiogenesis: Big things come from little packages. Spermatogenesis 2012, 2, 197–212. [Google Scholar] [CrossRef] [PubMed]
- Chen, H.; Ren, S.; Clish, C.; Jain, M.; Mootha, V.; McCaffery, J.M.; Chan, D.C. Titration of mitochondrial fusion rescues Mff-deficient cardiomyopathy. J. Cell Biol. 2015, 211, 795–805. [Google Scholar] [CrossRef] [PubMed]
- Demarco, R.S.; Eikenes, Å.H.; Haglund, K.; Jones, D.L. Investigating spermatogenesis in Drosophila melanogaster. Methods 2014, 68, 218–227. [Google Scholar] [CrossRef] [PubMed]
- Yu, J.; Zheng, Q.; Li, Z.; Wu, Y.; Fu, Y.; Wu, X.; Lin, D.; Shen, C.; Zheng, B.; Sun, F. CG6015 controls spermatogonia transit-amplifying divisions by epidermal growth factor receptor signaling in Drosophila testes. Cell Death Dis. 2021, 12, 491. [Google Scholar] [CrossRef]
- Lim, C.; Tarayrah, L.; Chen, X. Transcriptional regulation during Drosophila spermatogenesis. Spermatogenesis 2012, 2, 158–166. [Google Scholar] [CrossRef]
- Shi, Z.; Lim, C.; Tran, V.; Cui, K.; Zhao, K.; Chen, X. Single-cyst transcriptome analysis of Drosophila male germline stem cell lineage. Development 2020, 147, dev184259. [Google Scholar] [CrossRef]
- Trost, M.; Blattner, A.C.; Leo, S.; Lehner, C.F. Drosophila dany is essential for transcriptional control and nuclear architecture in spermatocytes. Development 2016, 143, 2664–2676. [Google Scholar] [CrossRef] [PubMed]
- Laktionov, P.P.; Maksimov, D.A.; Romanov, S.E.; Antoshina, P.A.; Posukh, O.V.; White-Cooper, H.; Koryakov, D.E.; Belyakin, S.N. Genome-wide analysis of gene regulation mechanisms during Drosophila spermatogenesis. Epigenetics Chromatin 2018, 11, 14. [Google Scholar] [CrossRef] [PubMed]
- White-Cooper, H. Molecular mechanisms of gene regulation during Drosophila spermatogenesis. Reproduction 2010, 139, 11–21. [Google Scholar] [CrossRef] [PubMed]
- Li, A.Y.Z.; Di, Y.; Rathore, S.; Chiang, A.C.; Jezek, J.; Ma, H. Milton assembles large mitochondrial clusters, mitoballs, to sustain spermatogenesis. Proc. Natl. Acad. Sci. USA 2023, 120, e2306073120. [Google Scholar] [CrossRef] [PubMed]
- St John, J.C.; Facucho-Oliveira, J.; Jiang, Y.; Kelly, R.; Salah, R. Mitochondrial DNA transmission, replication and inheritance: A journey from the gamete through the embryo and into offspring and embryonic stem cells. Hum. Reprod. Update 2010, 16, 488–509. [Google Scholar] [CrossRef] [PubMed]
- Hales, K.G.; Fuller, M.T. Developmentally regulated mitochondrial fusion mediated by a conserved, novel, predicted GTPase. Cell 1997, 90, 121–129. [Google Scholar] [CrossRef] [PubMed]
- Pereira, S.; Adrião, M.; Sampaio, M.; Basto, M.A.; Rodrigues, E.; Vilarinho, L.; Teles, E.L.; Alonso, I.; Leão, M. Mitochondrial Encephalopathy: First Portuguese Report of a VARS2 Causative Variant. JIMD Rep. 2018, 42, 113–119. [Google Scholar] [PubMed]
- Alsemari, A.; Al-Younes, B.; Goljan, E.; Jaroudi, D.; BinHumaid, F.; Meyer, B.F.; Arold, S.T.; Monies, D. Correction to: Recessive VARS2 mutation underlies a novel syndrome with epilepsy, mental retardation, short stature, growth hormone deficiency, and hypogonadism. Hum. Genom. 2017, 11, 33. [Google Scholar] [CrossRef] [PubMed]
- Ruzman, L.; Kolic, I.; Radic Nisevic, J.; Ruzic Barsic, A.; Skarpa Prpic, I.; Prpic, I. A novel VARS2 gene variant in a patient with epileptic encephalopathy. Upsala J. Med. Sci. 2019, 124, 273–277. [Google Scholar] [CrossRef] [PubMed]
- Begliuomini, C.; Magli, G.; Di Rocco, M.; Santorelli, F.M.; Cassandrini, D.; Nesti, C.; Deodato, F.; Diodato, D.; Casellato, S.; Simula, D.M.; et al. VARS2-linked mitochondrial encephalopathy: Two case reports enlarging the clinical phenotype. BMC Med. Genet. 2019, 20, 77–93. [Google Scholar] [CrossRef] [PubMed]
- Zheng, Y.; Bi, J.; Hou, M.Y.; Shen, W.; Zhang, W.; Ai, H.; Yu, X.Q.; Wang, Y.F. Ocnus is essential for male germ cell development in Drosophila melanogaster. Insect Mol. Biol. 2018, 27, 545–555. [Google Scholar] [CrossRef] [PubMed]
- Carbonell, A.; Pérez-Montero, S.; Climent-Cantó, P.; Reina, O.; Azorín, F. The Germline Linker Histone dBigH1 and the Translational Regulator Bam Form a Repressor Loop Essential for Male Germ Stem Cell Differentiation. Cell Rep. 2017, 21, 3178–3189. [Google Scholar] [CrossRef] [PubMed]
- Yu, J.; Yan, Y.; Luan, X.; Qiao, C.; Liu, Y.; Zhao, D.; Xie, B.; Zheng, Q.; Wang, M.; Chen, W.; et al. Srlp is crucial for the self-renewal and differentiation of germline stem cells via RpL6 signals in Drosophila testes. Cell Death Dis. 2019, 10, 294. [Google Scholar] [CrossRef] [PubMed]
- Xu, D.; Pan, J.; Fang, Y.; Zhao, L.; Su, Y. RpS25 is required for sperm elongation and individualization during Drosophila spermatogenesis. Biochem. Biophys. Res. Commun. 2024, 702, 149633. [Google Scholar] [CrossRef] [PubMed]
- Demarco, R.S.; Jones, D.L. Mitochondrial fission regulates germ cell differentiation by suppressing ROS-mediated activation of Epidermal Growth Factor Signaling in the Drosophila larval testis. Sci. Rep. 2019, 9, 19695. [Google Scholar] [CrossRef]
- Joubert, F.; Puff, N. Mitochondrial Cristae Architecture and Functions: Lessons from Minimal Model Systems. Membranes 2021, 11, 465. [Google Scholar] [CrossRef] [PubMed]
- Cogliati, S.; Frezza, C.; Soriano, M.E.; Varanita, T.; Quintana-Cabrera, R.; Corrado, M.; Cipolat, S.; Costa, V.; Casarin, A.; Gomes, L.C.; et al. Mitochondrial cristae shape determines respiratory chain supercomplexes assembly and respiratory efficiency. Cell 2013, 155, 160–171. [Google Scholar] [CrossRef] [PubMed]
- Maaroufi, H.O.; Pauchova, L.; Lin, Y.H.; Wu, B.C.; Rouhova, L.; Kucerova, L.; Vieira, L.C.; Renner, M.; Sehadova, H.; Hradilova, M.; et al. Mutation in Drosophila concentrative nucleoside transporter 1 alters spermatid maturation and mating behavior. Front. Cell Dev. Biol. 2022, 10, 945572. [Google Scholar]
- Chen, M.Y.; Duan, X.; Wang, Q.; Ran, M.J.; Ai, H.; Zheng, Y.; Wang, Y.F. Cytochrome c1-like is required for mitochondrial morphogenesis and individualization during spermatogenesis in Drosophila melanogaster. J. Exp. Biol. 2023, 226, jeb245277. [Google Scholar] [CrossRef] [PubMed]
- Wu, J.; Li, X.; Gao, Z.; Pang, L.; Liu, X.; Huang, X.; Wang, Y.; Wang, Z. RNA kinase CLP1/Cbc regulates meiosis initiation in spermatogenesis. Hum. Mol. Genet. 2021, 30, 1569–1578. [Google Scholar] [CrossRef]
- Parisi, M.; Nuttall, R.; Edwards, P.; Minor, J.; Naiman, D.; Lü, J.; Doctolero, M.; Vainer, M.; Chan, C.; Malley, J.; et al. A survey of ovary-, testis-, and soma-biased gene expression in Drosophila melanogaster adults. Genome Biol. 2004, 5, R40. [Google Scholar] [CrossRef] [PubMed]
- Chen, X.; Lu, C.; Morillo Prado, J.R.; Eun, S.H.; Fuller, M.T. Sequential changes at differentiation gene promoters as they become active in a stem cell lineage. Development 2011, 138, 2441–2450. [Google Scholar] [CrossRef]
- Insco, M.L.; Bailey, A.S.; Kim, J.; Olivares, G.H.; Wapinski, O.L.; Tam, C.H.; Fuller, M.T. A self-limiting switch based on translational control regulates the transition from proliferation to differentiation in an adult stem cell lineage. Cell Stem Cell 2012, 11, 689–700. [Google Scholar] [CrossRef]
- Parrott, B.B.; Chiang, Y.; Hudson, A.; Sarkar, A.; Guichet, A.; Schulz, C. Nucleoporin98-96 function is required for transit amplification divisions in the germ line of Drosophila melanogaster. PLoS ONE 2011, 6, e25087. [Google Scholar] [CrossRef]
- Berry, C.W.; Olivares, G.H.; Gallicchio, L.; Ramaswami, G.; Glavic, A.; Olguin, P.; Li, J.B.; Fuller, M.T. Developmentally regulated alternate 3’ end cleavage of nascent transcripts controls dynamic changes in protein expression in an adult stem cell lineage. Genes. Dev. 2022, 36, 916–935. [Google Scholar] [CrossRef] [PubMed]
- Li, X.; Fang, P.; Mai, J.; Choi, E.T.; Wang, H.; Yang, X.F. Targeting mitochondrial reactive oxygen species as novel therapy for inflammatory diseases and cancers. J. Hematol. Oncol. 2013, 6, 19. [Google Scholar] [CrossRef]
- Costa, J.; Braga, P.C.; Rebelo, I.; Oliveira, P.F.; Alves, M.G. Mitochondria Quality Control and Male Fertility. Biology 2023, 12, 827. [Google Scholar] [CrossRef] [PubMed]
- Horbay, R.; Bilyy, R. Mitochondrial dynamics during cell cycling. Apoptosis 2016, 21, 1327–1335. [Google Scholar] [CrossRef] [PubMed]
- Madan, S.; Uttekar, B.; Chowdhary, S.; Rikhy, R. Mitochondria lead the way: Mitochondrial dynamics and function in cellular movements in development and disease. Front. Cell Dev. Biol. 2021, 9, 781933. [Google Scholar] [CrossRef] [PubMed]
- Al-Zubaidi, U.; Liu, J.; Cinar, O.; Robker, R.L.; Adhikari, D.; Carroll, J. The spatio-temporal dynamics of mitochondrial membrane potential during oocyte maturation. Mol. Hum. Reprod. 2019, 25, 695–705. [Google Scholar] [CrossRef] [PubMed]
- Fleck, D.; Kenzler, L.; Mundt, N.; Strauch, M.; Uesaka, N.; Moosmann, R.; Bruentgens, F.; Missel, A.; Mayerhofer, A.; Merhof, D.; et al. ATP activation of peritubular cells drives testicular sperm transport. eLife 2021, 10, e62885. [Google Scholar] [CrossRef] [PubMed]
- Detmer, S.A.; Chan, D.C. Functions and dysfunctions of mitochondrial dynamics. Nat. Rev. Mol. Cell Biol. 2007, 8, 870–879. [Google Scholar] [CrossRef] [PubMed]
- Dorogova, N.V.; Bolobolova, E.U.; Akhmetova, K.A.; Fedorova, S.A. Drosophila male-sterile mutation emmenthal specifically affects the mitochondrial morphogenesis. Protoplasma 2013, 250, 515–520. [Google Scholar] [CrossRef]
- Beall, E.L.; Lewis, P.W.; Bell, M.; Rocha, M.; Jones, D.L.; Botchan, M.R. Discovery of tMAC: A Drosophila testis-specific meiotic arrest complex paralogous to Myb-Muv, B. Genes. Dev. 2007, 21, 904–919. [Google Scholar] [CrossRef] [PubMed]
- Chishiki, M.; Takagi, K.; Sato, A.; Miki, Y.; Yamamoto, Y.; Ebata, A.; Shibahara, Y.; Watanabe, M.; Ishida, T.; Sasano, H.; et al. Cytochrome c1 in ductal carcinoma in situ of breast associated with proliferation and comedo necrosis. Cancer Sci. 2017, 108, 1510–1519. [Google Scholar] [CrossRef] [PubMed]
- Crofts, A.R. The cytochrome bc1 complex: Function in the context of structure. Annu. Rev. Physiol. 2004, 66, 689–733. [Google Scholar] [CrossRef] [PubMed]
- Chen, J.V.; Megraw, T.L. Spermitin: A novel mitochondrial protein in Drosophila spermatids. PLoS ONE 2014, 9, e108802. [Google Scholar] [CrossRef]
- Meng, H.; Yamashita, C.; Shiba-Fukushima, K.; Inoshita, T.; Funayama, M.; Sato, S.; Hatta, T.; Natsume, T.; Umitsu, M.; Takagi, J.; et al. Loss of Parkinson’s disease-associated protein CHCHD2 affects mitochondrial crista structure and destabilizes cytochrome c. Nat. Commun. 2017, 8, 15500–15518. [Google Scholar] [CrossRef] [PubMed]
- Sawyer, E.M.; Brunner, E.C.; Hwang, Y.; Ivey, L.E.; Brown, O.; Bannon, M.; Akrobetu, D.; Sheaffer, K.E.; Morgan, O.; Field, C.O.; et al. Testis-specific ATP synthase peripheral stalk subunits required for tissue-specific mitochondrial morphogenesis in Drosophila. BMC Cell Biol. 2017, 18, 16. [Google Scholar] [CrossRef] [PubMed]
- Bhavsar, R.B.; Makley, L.N.; Tsonis, P.A. The other lives of ribosomal proteins. Hum. Genom. 2010, 4, 327–344. [Google Scholar] [CrossRef]
- Yadavilli, S.; Hegde, V.; Deutsch, W.A. Translocation of human ribosomal protein S3 to sites of DNA damage is dependant on ERK-mediated phosphorylation following genotoxic stress. DNA Repair 2007, 6, 1453–1462. [Google Scholar] [CrossRef] [PubMed]
- Fang, Y.; Zhang, F.; Zhan, Y.; Lu, M.; Xu, D.; Wang, J.; Li, Q.; Zhao, L.; Su, Y. RpS3 Is Required for Spermatogenesis of Drosophila melanogaster. Cells 2023, 12, 573. [Google Scholar] [CrossRef] [PubMed]
- Ajore, R.; Raiser, D.; McConkey, M.; Jöud, M.; Boidol, B.; Mar, B.; Saksena, G.; Weinstock, D.M.; Armstrong, S.; Ellis, S.R.; et al. Deletion of ribosomal protein genes is a common vulnerability in human cancer, especially in concert with TP53 mutations. EMBO Mol. 2017, 9, 498–507. [Google Scholar] [CrossRef] [PubMed]
- Fang, Y.; Zong, Q.; He, Z.; Liu, C.; Wang, Y.F. Knockdown of RpL36 in testes impairs spermatogenesis in Drosophila melanogaster. J. Exp. Zool. 2021, 336, 417–430. [Google Scholar] [CrossRef]
- Laurinyecz, B.; Vedelek, V.; Kovács, A.L.; Szilasi, K.; Lipinszki, Z.; Slezák, C.; Darula, Z.; Juhász, G.; Sinka, R. Sperm-Leucylaminopeptidases are required for male fertility as structural components of mitochondrial paracrystalline material in Drosophila melanogaster sperm. PLoS Genet. 2019, 15, e1007987. [Google Scholar] [CrossRef] [PubMed]
- Vedelek, V.; Laurinyecz, B.; Kovács, A.L.; Juhász, G.; Sinka, R. Testis-Specific Bb8 Is Essential in the Development of Spermatid Mitochondria. PLoS ONE 2016, 11, e0161289. [Google Scholar] [CrossRef]
- Sarkar, S.; Lakhotia, S.C. The Hsp60C gene in the 25F cytogenetic region in Drosophila melanogaster is essential for tracheal development and fertility. J. Genet. 2005, 84, 265–281. [Google Scholar] [CrossRef] [PubMed]
- Storey, B.T. Mammalian sperm metabolism: Oxygen and sugar, friend and foe. Int. J. Dev. Biol. 2008, 52, 427–437. [Google Scholar] [CrossRef] [PubMed]
- Hudry, B.; de Goeij, E.; Mineo, A.; Gaspar, P.; Hadjieconomou, D.; Studd, C.; Mokochinski, J.B.; Kramer, H.B.; Plaçais, P.Y.; Preat, T.; et al. Sex Differences in intestinal carbohydrate metabolism promote food intake and sperm maturation. Cell 2019, 178, 901–918. [Google Scholar] [CrossRef] [PubMed]
- Di Giorgio, M.L.; Morciano, P.; Bucciarelli, E.; Porrazzo, A.; Cipressa, F.; Saraniero, S.; Manzi, D.; Rong, Y.S.; Cenci, G. The Drosophila citrate lyase is required for cell division during spermatogenesis. Cells 2020, 9, 206–218. [Google Scholar] [CrossRef] [PubMed]
- Greenspan, L.J.; de Cuevas, M.; Matunis, E. Genetics of gonadal stem cell renewal. Annu. Rev. Cell Dev. Biol. 2015, 31, 291–315. [Google Scholar] [CrossRef] [PubMed]
- Yang, X.; Liu, X.; Li, Y.; Huang, Q.; He, W.; Zhang, R.; Feng, Q.; Benayahu, D. The negative effect of silica nanoparticles on adipogenic differentiation of human mesenchymal stem cells. Int. J. Mol. Sci. 2017, 81, 341. [Google Scholar] [CrossRef] [PubMed]
- Li, B.; Dewey, C.N. RSEM: Accurate transcript quantification from RNA-Seq data with or without a reference genome. BMC Bioinform. 2011, 12, 323. [Google Scholar] [CrossRef] [PubMed]
- Xu, J.; Du, R.; Wang, Y.; Chen, J. RNA-sequencing reveals the involvement of sesquiterpene biosynthesis genes and transcription factors during an early response to mechanical wounding of Aquilaria sinensis. Genes 2023, 14, 464. [Google Scholar] [CrossRef] [PubMed]
- Xie, C.; Mao, X.; Huang, J.; Ding, Y.; Wu, J.; Dong, S.; Kong, L.; Gao, G.; Li, C.Y.; Wei, L. KOBAS 2.0: A web server for annotation and identification of enriched pathways and diseases. Nucleic Acids Res. 2011, 39, W316–W322. [Google Scholar] [CrossRef] [PubMed]
- Livak, K.J.; Schmittgen, T.D. Analysis of relative gene expression data using real-time quantitative PCR and the 2−ΔΔCT Method. Methods 2001, 25, 402–408. [Google Scholar] [CrossRef] [PubMed]
Disclaimer/Publisher’s Note: The statements, opinions and data contained in all publications are solely those of the individual author(s) and contributor(s) and not of MDPI and/or the editor(s). MDPI and/or the editor(s) disclaim responsibility for any injury to people or property resulting from any ideas, methods, instructions or products referred to in the content. |
© 2024 by the authors. Licensee MDPI, Basel, Switzerland. This article is an open access article distributed under the terms and conditions of the Creative Commons Attribution (CC BY) license (https://creativecommons.org/licenses/by/4.0/).







