A PNPLA3-Deficient iPSC-Derived Hepatocyte Screen Identifies Pathways to Potentially Reduce Steatosis in Metabolic Dysfunction-Associated Fatty Liver Disease
Abstract
1. Introduction
2. Results
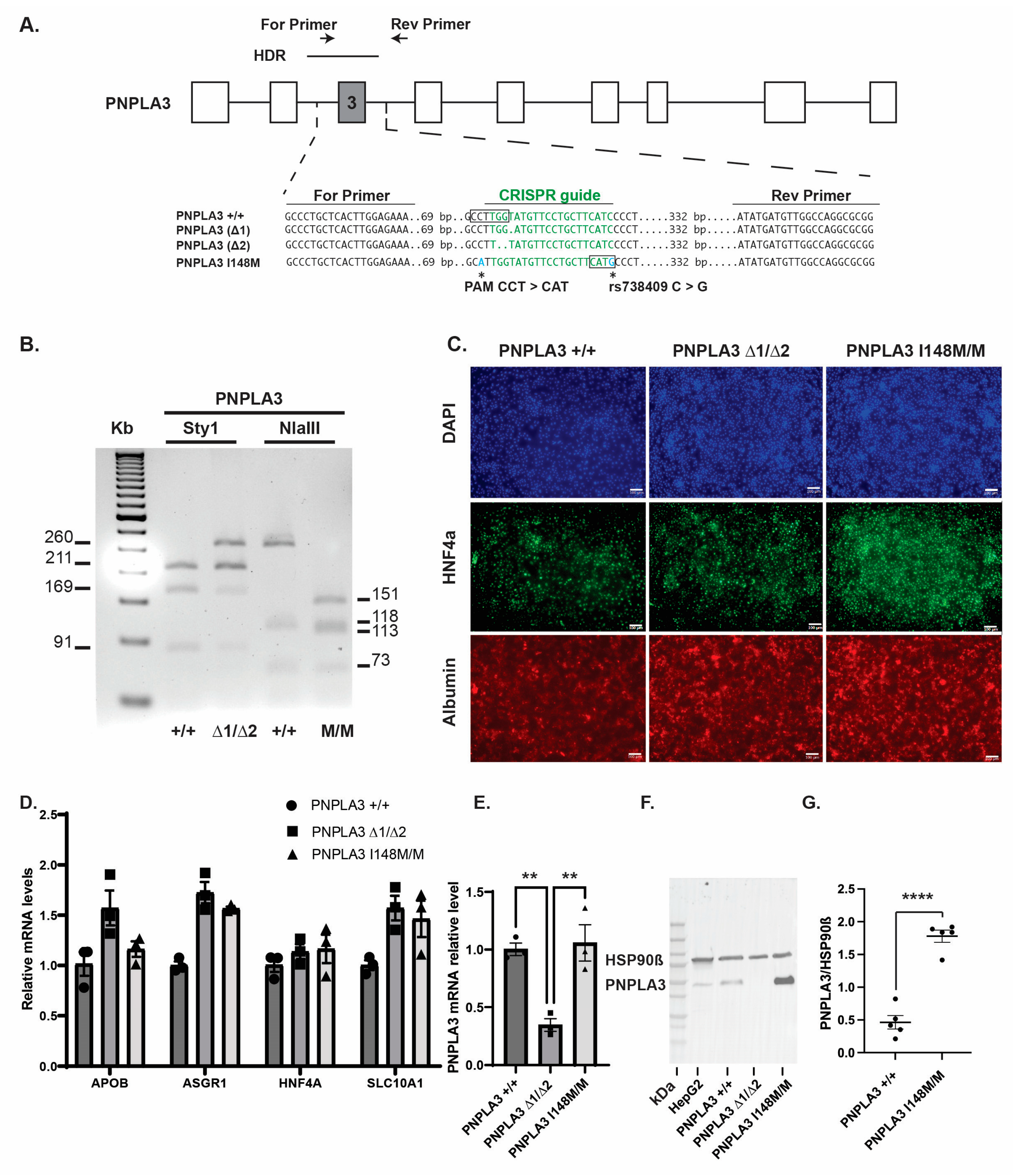
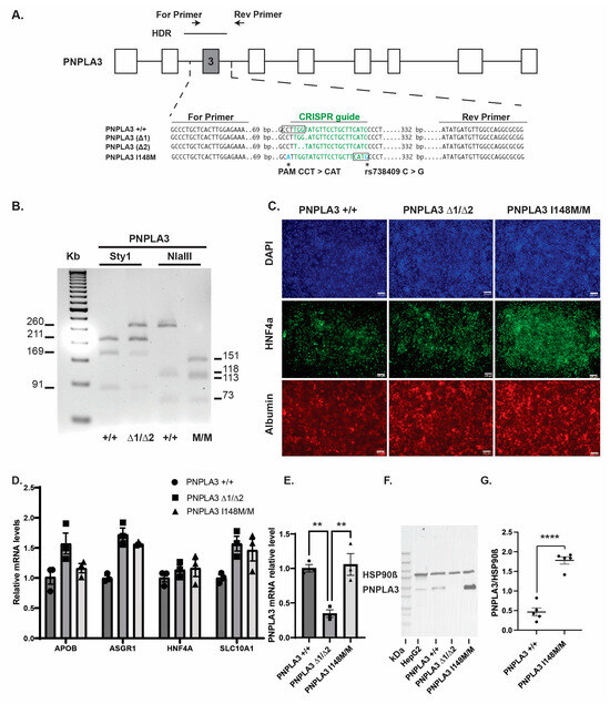
2.1. Generation of PNPLA3∆1/∆2 and PNPLA3I148M/M iPSC-Derived Hepatocytes
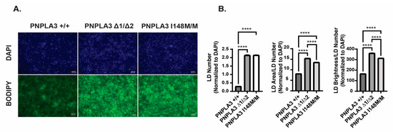
2.2. Both PNPLA3I148M/M and PNPLA3∆1/∆2 iPSC-Derived Hepatocytes Display Increased Accumulation of Lipids
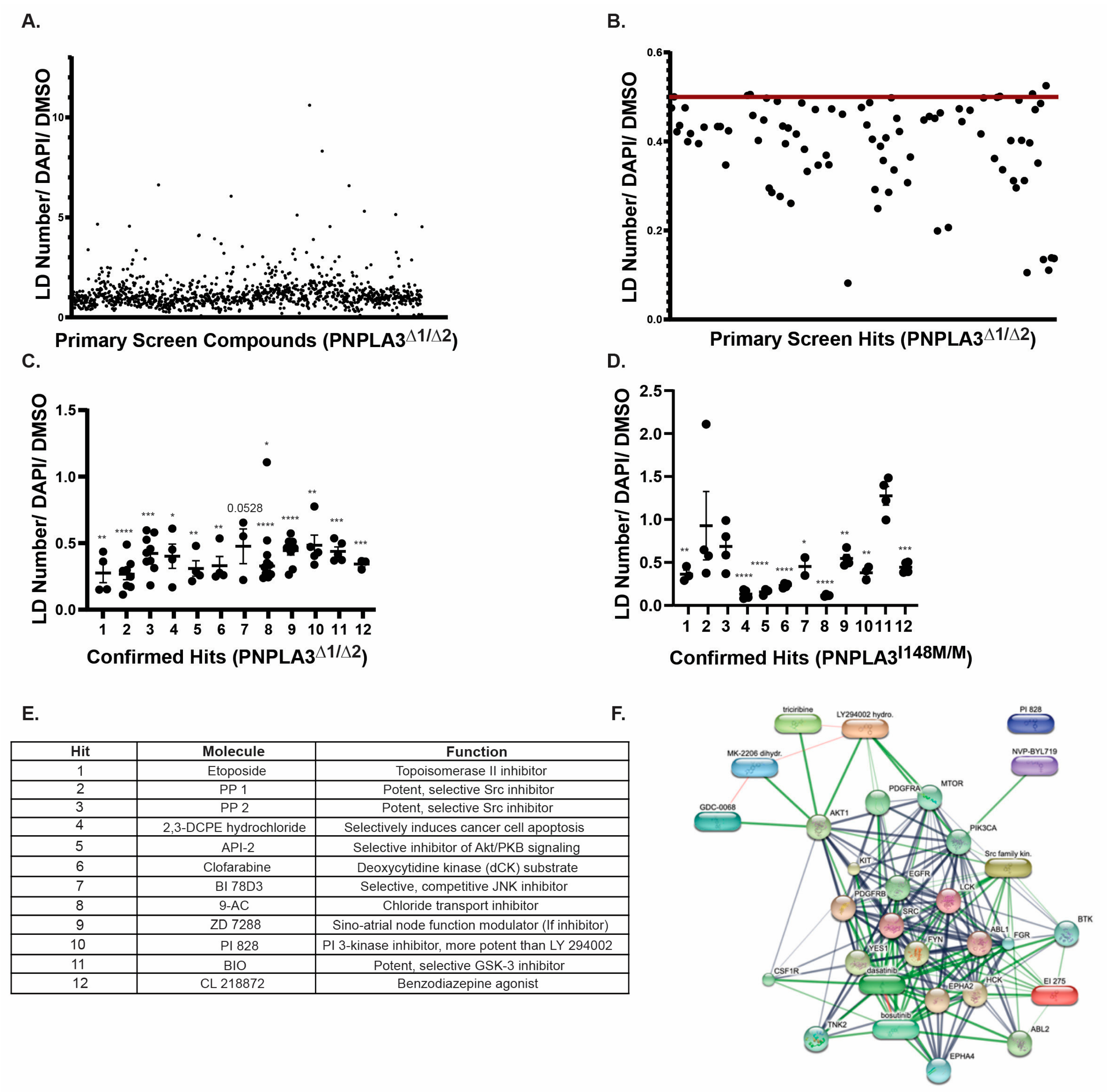
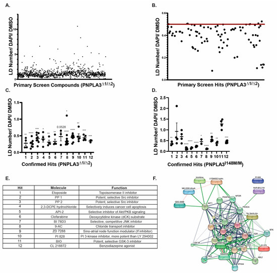
2.3. PNPLA3∆1/∆2 Hepatocytes Provide a Platform for Discovery of Small Molecules That Reduce Lipid Levels
2.4. Src, PI3 Kinase, or Akt Inhibition Can Reduce Lipid Accumulation in PNPLA3-Depleted iPSC-Hepatocytes
2.5. Cancer Drugs Are Candidates for Reducing Lipid Droplet Accumulation in the Presence of PNPLA3 Mutations
3. Discussion
4. Materials and Methods
4.1. CRISPR/Cas9 Genome Editing
4.2. Induced Pluripotent Stem Cell Culture and Differentiation
4.3. Small-Molecule Screen and Compound Library
4.4. Cell Viability Assay
4.5. Immunostaining
4.6. Quantitative Real-Time PCR Analysis
4.7. Statistical Analysis
5. Conclusions
Supplementary Materials
Author Contributions
Funding
Institutional Review Board Statement
Informed Consent Statement
Data Availability Statement
Conflicts of Interest
References
- Pouwels, S.; Sakran, N.; Graham, Y.; Leal, A.; Pintar, T.; Yang, W.; Kassir, R.; Singhal, R.; Mahawar, K.; Ramnarain, D. Non-alcoholic fatty liver disease (NAFLD): A review of pathophysiology, clinical management and effects of weight loss. BMC Endocr. Disord. 2022, 22, 63. [Google Scholar] [CrossRef] [PubMed]
- Shaunak, M.; Byrne, C.; Davis, N.; Afolabi, P.; Faust, S.; Davies, J. Non-alcoholic fatty liver disease and childhood obesity. Arch. Dis. Child. 2021, 106, 3–8. [Google Scholar] [CrossRef] [PubMed]
- Romeo, S.; Sanyal, A.; Valenti, L. Leveraging Human Genetics to Identify Potential New Treatments for Fatty Liver Disease. Cell Metab. 2020, 31, 35–45. [Google Scholar] [CrossRef] [PubMed]
- Gressner, A.; Weiskirchen, R. Modern pathogenetic concepts of liver fibrosis suggest stellate cells and TGF-beta as major players and therapeutic targets. J. Cell. Mol. Med. 2006, 10, 76–99. [Google Scholar] [CrossRef] [PubMed]
- Carvalho, J.; Verdelho Machado, M. New Insights About Albumin and Liver Disease. Ann. Hepatol. 2018, 17, 547–560. [Google Scholar] [CrossRef] [PubMed]
- Ghouri, Y.; Mian, I.; Rowe, J. Review of hepatocellular carcinoma: Epidemiology, etiology, and carcinogenesis. J. Carcinog. 2017, 16, 1. [Google Scholar] [PubMed]
- Centis, E.; Marzocchi, R.; Di Domizio, S.; Ciaravella, M.; Marchesini, G. The effect of lifestyle changes in non-alcoholic fatty liver disease. Dig. Dis. 2010, 28, 267–273. [Google Scholar] [CrossRef] [PubMed]
- Wruck, W.; Graffmann, N.; Kawala, M.; Adjaye, J. Concise Review: Current Status and Future Directions on Research Related to Nonalcoholic Fatty Liver Disease. Stem Cells 2017, 35, 89–96. [Google Scholar] [CrossRef]
- BasuRay, S.; Wang, Y.; Smagris, E.; Cohen, J.; Hobbs, H. Accumulation of PNPLA3 on lipid droplets is the basis of associated hepatic steatosis. Proc. Natl. Acad. Sci. USA 2019, 116, 9521–9526. [Google Scholar] [CrossRef] [PubMed]
- Romeo, S.; Sentinelli, F.; Dash, S.; Yeo, G.; Savage, D.; Leonetti, F.; Capoccia, D.; Incani, M.; Maglio, C.; Iacovino, M.; et al. Morbid obesity exposes the association between PNPLA3 I148M (rs738409) and indices of hepatic injury in individuals of European descent. Int. J. Obes. 2010, 34, 190–194. [Google Scholar] [CrossRef]
- Valenti, L.; Dongiovanni, P. Mutant PNPLA3 I148M protein as pharmacological target for liver disease. Hepatology 2017, 66, 1026–1028. [Google Scholar] [CrossRef] [PubMed]
- Negoita, F.; Blomdahl, J.; Wasserstrom, S.; Winberg, M.; Osmark, P.; Larsson, S.; Stenkula, K.; Ekstedt, M.; Kechagias, S.; Holm, C.; et al. PNPLA3 variant M148 causes resistance to starvation-mediated lipid droplet autophagy in human hepatocytes. J. Cell. Biochem. 2019, 120, 343–356. [Google Scholar] [CrossRef] [PubMed]
- Jenkins, C.; Mancuso, D.; Yan, W.; Sims, H.; Gibson, B.; Gross, R. Identification, cloning, expression, and purification of three novel human calcium-independent phospholipase A2 family members possessing triacylglycerol lipase and acylglycerol transacylase activities. J. Biol. Chem. 2004, 279, 48968–48975. [Google Scholar] [CrossRef] [PubMed]
- Kumari, M.; Schoiswohl, G.; Chitraju, C.; Paar, M.; Cornaciu, I.; Rangrez, A.; Wongsiriroj, N.; Nagy, H.; Ivanova, P.; Scott, S.; et al. Adiponutrin functions as a nutritionally regulated lysophosphatidic acid acyltransferase. Cell Metab. 2012, 15, 691–702. [Google Scholar] [CrossRef] [PubMed]
- Huang, Y.; Cohen, J.; Hobbs, H. Expression and characterization of a PNPLA3 protein isoform (I148M) associated with nonalcoholic fatty liver disease. J. Biol. Chem. 2011, 286, 37085–37093. [Google Scholar] [CrossRef] [PubMed]
- Basantani, M.; Sitnick, M.; Cai, L.; Brenner, D.; Gardner, N.; Li, J.; Schoiswohl, G.; Yang, K.; Kumari, M.; Gross, R.; et al. Pnpla3/Adiponutrin deficiency in mice does not contribute to fatty liver disease or metabolic syndrome. J. Lipid Res. 2011, 52, 318–329. [Google Scholar] [CrossRef]
- BasuRay, S.; Smagris, E.; Cohen, J.; Hobbs, H. The PNPLA3 variant associated with fatty liver disease (I148M) accumulates on lipid droplets by evading ubiquitylation. Hepatology 2017, 66, 1111–1124. [Google Scholar] [CrossRef] [PubMed]
- Smagris, E.; BasuRay, S.; Li, J.; Huang, Y.; Lai, K.; Gromada, J.; Cohen, J.; Hobbs, H. Pnpla3I148M knockin mice accumulate PNPLA3 on lipid droplets and develop hepatic steatosis. Hepatology 2015, 61, 108–118. [Google Scholar] [CrossRef] [PubMed]
- Park, J.; Zhao, Y.; Zhang, F.; Zhang, S.; Kwong, A.; Zhang, Y.; Hoffmann, H.; Bushweller, L.; Wu, X.; Ashbrook, A.; et al. IL-6/STAT3 axis dictates the PNPLA3-mediated susceptibility to non-alcoholic fatty liver disease. J. Hepatol. 2023, 78, 45–56. [Google Scholar] [CrossRef] [PubMed]
- Tilson, S.; Morell, C.; Lenaerts, A.; Park, S.; Hu, Z.; Jenkins, B.; Koulman, A.; Liang, T.; Vallier, L. Modeling PNPLA3-Associated NAFLD Using Human-Induced Pluripotent Stem Cells. Hepatology 2021, 74, 2998–3017. [Google Scholar] [CrossRef] [PubMed]
- Duwaerts, C.; Le Guillou, D.; Her, C.; Phillips, N.; Willenbring, H.; Mattis, A.; Maher, J. Induced Pluripotent Stem Cell-derived Hepatocytes From Patients With Nonalcoholic Fatty Liver Disease Display a Disease-specific Gene Expression Profile. Gastroenterology 2021, 160, 2591–2594.e6. [Google Scholar] [CrossRef]
- Cayo, M.; Mallanna, S.; Di Furio, F.; Jing, R.; Tolliver, L.; Bures, M.; Urick, A.; Noto, F.; Pashos, E.; Greseth, M.; et al. A Drug Screen using Human iPSC-Derived Hepatocyte-like Cells Reveals Cardiac Glycosides as a Potential Treatment for Hypercholesterolemia. Cell Stem Cell 2017, 20, 478–489.e5. [Google Scholar] [CrossRef]
- Jing, R.; Duncan, C.; Duncan, S. A small-molecule screen reveals that HSP90β promotes the conversion of induced pluripotent stem cell-derived endoderm to a hepatic fate and regulates HNF4A turnover. Development 2017, 144, 1764–1774. [Google Scholar] [CrossRef]
- Jing, R.; Corbett, J.; Cai, J.; Beeson, G.; Beeson, C.; Chan, S.; Dimmock, D.; Lazcares, L.; Geurts, A.; Lemasters, J.; et al. A Screen Using iPSC-Derived Hepatocytes Reveals NAD as a Potential Treatment for mtDNA Depletion Syndrome. Cell Rep. 2018, 25, 1469–1484.e5. [Google Scholar] [CrossRef]
- Heslop, J.; Duncan, S. The Use of Human Pluripotent Stem Cells for Modeling Liver Development and Disease. Hepatology 2019, 69, 1306–1316. [Google Scholar] [CrossRef]
- Heslop, J.; Pournasr, B.; Liu, J.; Duncan, S. GATA6 defines endoderm fate by controlling chromatin accessibility during differentiation of human-induced pluripotent stem cells. Cell Rep. 2021, 35, 109145. [Google Scholar] [CrossRef]
- Liu, J.; Doueiry, C.; Jiang, Y.; Blaszkiewicz, J.; Lamprecht, M.; Heslop, J.; Peterson, Y.; Carten, J.; Traktman, P.; Yuan, Y.; et al. A human iPSC-derived hepatocyte screen identifies compounds that inhibit production of Apolipoprotein B. Commun. Biol. 2023, 6, 452. [Google Scholar] [CrossRef]
- Si-Tayeb, K.; Noto, F.; Sepac, A.; Sedlic, F.; Bosnjak, Z.; Lough, J.; Duncan, S. Generation of human induced pluripotent stem cells by simple transient transfection of plasmid DNA encoding reprogramming factors. BMC Dev. Biol. 2010, 10, 81. [Google Scholar] [CrossRef]
- Salari, N.; Darvishi, N.; Mansouri, K.; Ghasemi, H.; Hosseinian-Far, M.; Darvishi, F.; Mohammadi, M. Association between PNPLA3 rs738409 polymorphism and nonalcoholic fatty liver disease: A systematic review and meta-analysis. BMC Endocr. Disord. 2021, 21, 125. [Google Scholar] [CrossRef]
- Mallanna, S.; Duncan, S. Differentiation of hepatocytes from pluripotent stem cells. Curr. Protoc. Stem Cell Biol. 2013, 26, 1G.4. [Google Scholar] [CrossRef]
- Si-Tayeb, K.; Noto, F.; Nagaoka, M.; Li, J.; Battle, M.; Duris, C.; North, P.; Dalton, S.; Duncan, S. Highly efficient generation of human hepatocyte-like cells from induced pluripotent stem cells. Hepatology 2010, 51, 297–305. [Google Scholar] [CrossRef] [PubMed]
- Mallanna, S.; Cayo, M.; Twaroski, K.; Gundry, R.; Duncan, S. Mapping the Cell-Surface N-Glycoproteome of Human Hepatocytes Reveals Markers for Selecting a Homogeneous Population of iPSC-Derived Hepatocytes. Stem Cell Rep. 2016, 7, 543–556. [Google Scholar] [CrossRef] [PubMed]
- Baker, K.; Parker, R. Nonsense-mediated mRNA decay: Terminating erroneous gene expression. Curr. Opin. Cell Biol. 2004, 16, 293–299. [Google Scholar] [CrossRef] [PubMed]
- Ouchi, R.; Togo, S.; Kimura, M.; Shinozawa, T.; Koido, M.; Koike, H.; Thompson, W.; Karns, R.; Mayhew, C.; McGrath, P.; et al. Modeling Steatohepatitis in Humans with Pluripotent Stem Cell-Derived Organoids. Cell Metab. 2019, 30, 374–384.e6. [Google Scholar] [CrossRef] [PubMed]
- Chen, Y.; Yan, X.; Xu, X.; Yuan, S.; Xu, F.; Liang, H. PNPLA3 I148M is involved in the variability in anti-NAFLD response to exenatide. Endocrine 2020, 70, 517–525. [Google Scholar] [CrossRef]
- Szklarczyk, D.; Santos, A.; von Mering, C.; Jensen, L.; Bork, P.; Kuhn, M. STITCH 5: Augmenting protein-chemical interaction networks with tissue and affinity data. Nucleic Acids Res. 2016, 44, D380–D384. [Google Scholar] [CrossRef] [PubMed]
- Andrikopoulou, A.; Chatzinikolaou, S.; Panourgias, E.; Kaparelou, M.; Liontos, M.; Dimopoulos, M.; Zagouri, F. The emerging role of capivasertib in breast cancer. Breast 2022, 63, 157–167. [Google Scholar] [CrossRef] [PubMed]
- Steinbach, A.; Clark, S.; Clemmons, A. Bosutinib: A novel src/abl kinase inhibitor for chronic myelogenous leukemia. J. Adv. Pract. Oncol. 2013, 4, 451–455. [Google Scholar] [PubMed]
- Penuel, E.; Martin, G. Transformation by v-Src: Ras-MAPK and PI3K-mTOR mediate parallel pathways. Mol. Biol. Cell 1999, 10, 1693–1703. [Google Scholar] [CrossRef] [PubMed]
- Hatton, O.; Lambert, S.; Krams, S.; Martinez, O. Src kinase and Syk activation initiate PI3K signaling by a chimeric latent membrane protein 1 in Epstein-Barr virus (EBV)+ B cell lymphomas. PLoS ONE 2012, 7, e42610. [Google Scholar] [CrossRef] [PubMed]
- Yang, H.; Yang, T.; Heng, C.; Zhou, Y.; Jiang, Z.; Qian, X.; Du, L.; Mao, S.; Yin, X.; Lu, Q. Quercetin improves nonalcoholic fatty liver by ameliorating inflammation, oxidative stress, and lipid metabolism in db/db mice. Phytother. Res. 2019, 33, 3140–3152. [Google Scholar] [CrossRef] [PubMed]
- Liu, D.; Han, C.; Wan, H.; He, F.; Xu, H.; Wei, S.; Du, X.; Xu, F. Effects of inhibiting PI3K-Akt-mTOR pathway on lipid metabolism homeostasis in goose primary hepatocytes. Animal 2016, 10, 1319–1327. [Google Scholar] [CrossRef] [PubMed]
- Bettedi, L.; Yan, A.; Schuster, E.; Alic, N.; Foukas, L. Increased mitochondrial and lipid metabolism is a conserved effect of Insulin/PI3K pathway downregulation in adipose tissue. Sci. Rep. 2020, 10, 3418. [Google Scholar] [CrossRef] [PubMed]
- Goncalves, M.; Farooki, A. Management of Phosphatidylinositol-3-Kinase Inhibitor-Associated Hyperglycemia. Integr. Cancer Ther. 2022, 21, 15347354211073163. [Google Scholar] [CrossRef] [PubMed]
- Huang, X.; Liu, G.; Guo, J.; Su, Z. The PI3K/AKT pathway in obesity and type 2 diabetes. Int. J. Biol. Sci. 2018, 14, 1483–1496. [Google Scholar] [CrossRef]
- Parafati, M.; Bae, S.; Kirby, R.; Fitzek, M.; Iyer, P.; Engkvist, O.; Smith, D.; Malany, S. Pluripotent Stem Cell-Derived Hepatocytes Phenotypic Screening Reveals Small Molecules Targeting the CDK2/4-C/EBPα/DGAT2 Pathway Preventing ER-Stress Induced Lipid Accumulation. Int. J. Mol. Sci. 2020, 21, 9557. [Google Scholar] [CrossRef] [PubMed]
- Choi, C.; Savage, D.; Kulkarni, A.; Yu, X.; Liu, Z.; Morino, K.; Kim, S.; Distefano, A.; Samuel, V.; Neschen, S.; et al. Suppression of diacylglycerol acyltransferase-2 (DGAT2), but not DGAT1, with antisense oligonucleotides reverses diet-induced hepatic steatosis and insulin resistance. J. Biol. Chem. 2007, 282, 22678–22688. [Google Scholar] [CrossRef] [PubMed]
- Jabbour, E.; Kantarjian, H. Chronic myeloid leukemia: 2020 update on diagnosis, therapy and monitoring. Am. J. Hematol. 2020, 95, 691–709. [Google Scholar] [CrossRef] [PubMed]
- Mayer, I.; Abramson, V.; Formisano, L.; Balko, J.; Estrada, M.; Sanders, M.; Juric, D.; Solit, D.; Berger, M.; Won, H.; et al. A Phase Ib Study of Alpelisib (BYL719), a PI3Kα-Specific Inhibitor, with Letrozole in ER+/HER2- Metastatic Breast Cancer. Clin. Cancer Res. 2017, 23, 26–34. [Google Scholar] [CrossRef] [PubMed]
- Yoshida, K.; Wilkins, J.; Winkler, J.; Wade, J.; Kotani, N.; Wang, N.; Sane, R.; Chanu, P. Population Pharmacokinetics of Ipatasertib and Its Metabolite in Cancer Patients. J. Clin. Pharmacol. 2021, 61, 1579–1591. [Google Scholar] [CrossRef] [PubMed]
- Kabbani, M.; Michailidis, E.; Steensels, S.; Fulmer, C.; Luna, J.; Le Pen, J.; Tardelli, M.; Razooky, B.; Ricardo-Lax, I.; Zou, C.; et al. Human hepatocyte PNPLA3-148M exacerbates rapid non-alcoholic fatty liver disease development in chimeric mice. Cell Rep. 2022, 40, 111321. [Google Scholar] [CrossRef] [PubMed]
- Ludwig, T.; Bergendahl, V.; Levenstein, M.; Yu, J.; Probasco, M.; Thomson, J. Feeder-independent culture of human embryonic stem cells. Nat. Methods 2006, 3, 637–646. [Google Scholar] [CrossRef] [PubMed]
- Ludwig, T.; Levenstein, M.; Jones, J.; Berggren, W.; Mitchen, E.; Frane, J.; Crandall, L.; Daigh, C.; Conard, K.; Piekarczyk, M.; et al. Derivation of human embryonic stem cells in defined conditions. Nat. Biotechnol. 2006, 24, 185–187. [Google Scholar] [CrossRef] [PubMed]
- Nagaoka, M.; Si-Tayeb, K.; Akaike, T.; Duncan, S. Culture of human pluripotent stem cells using completely defined conditions on a recombinant E-cadherin substratum. BMC Dev. Biol. 2010, 10, 60. [Google Scholar] [CrossRef] [PubMed]
- Liu, J.; Lamprecht, M.; Duncan, S. Using Human Induced Pluripotent Stem Cell-derived Hepatocyte-like Cells for Drug Discovery. J. Vis. Exp. 2018, e57194. [Google Scholar] [CrossRef]





Disclaimer/Publisher’s Note: The statements, opinions and data contained in all publications are solely those of the individual author(s) and contributor(s) and not of MDPI and/or the editor(s). MDPI and/or the editor(s) disclaim responsibility for any injury to people or property resulting from any ideas, methods, instructions or products referred to in the content. |
© 2024 by the authors. Licensee MDPI, Basel, Switzerland. This article is an open access article distributed under the terms and conditions of the Creative Commons Attribution (CC BY) license (https://creativecommons.org/licenses/by/4.0/).
Share and Cite
Doueiry, C.; Kappler, C.S.; Martinez-Morant, C.; Duncan, S.A. A PNPLA3-Deficient iPSC-Derived Hepatocyte Screen Identifies Pathways to Potentially Reduce Steatosis in Metabolic Dysfunction-Associated Fatty Liver Disease. Int. J. Mol. Sci. 2024, 25, 7277. https://doi.org/10.3390/ijms25137277
Doueiry C, Kappler CS, Martinez-Morant C, Duncan SA. A PNPLA3-Deficient iPSC-Derived Hepatocyte Screen Identifies Pathways to Potentially Reduce Steatosis in Metabolic Dysfunction-Associated Fatty Liver Disease. International Journal of Molecular Sciences. 2024; 25(13):7277. https://doi.org/10.3390/ijms25137277
Chicago/Turabian StyleDoueiry, Caren, Christiana S. Kappler, Carla Martinez-Morant, and Stephen A. Duncan. 2024. "A PNPLA3-Deficient iPSC-Derived Hepatocyte Screen Identifies Pathways to Potentially Reduce Steatosis in Metabolic Dysfunction-Associated Fatty Liver Disease" International Journal of Molecular Sciences 25, no. 13: 7277. https://doi.org/10.3390/ijms25137277
APA StyleDoueiry, C., Kappler, C. S., Martinez-Morant, C., & Duncan, S. A. (2024). A PNPLA3-Deficient iPSC-Derived Hepatocyte Screen Identifies Pathways to Potentially Reduce Steatosis in Metabolic Dysfunction-Associated Fatty Liver Disease. International Journal of Molecular Sciences, 25(13), 7277. https://doi.org/10.3390/ijms25137277

