JP4-039, a Mitochondria-Targeted Nitroxide, Mitigates the Effect of Apoptosis and Inflammatory Cell Migration in the Irradiated Mouse Retina
Abstract
1. Introduction
2. Results
2.1. Retinal Uptake of JP4-039
2.2. Apoptosis
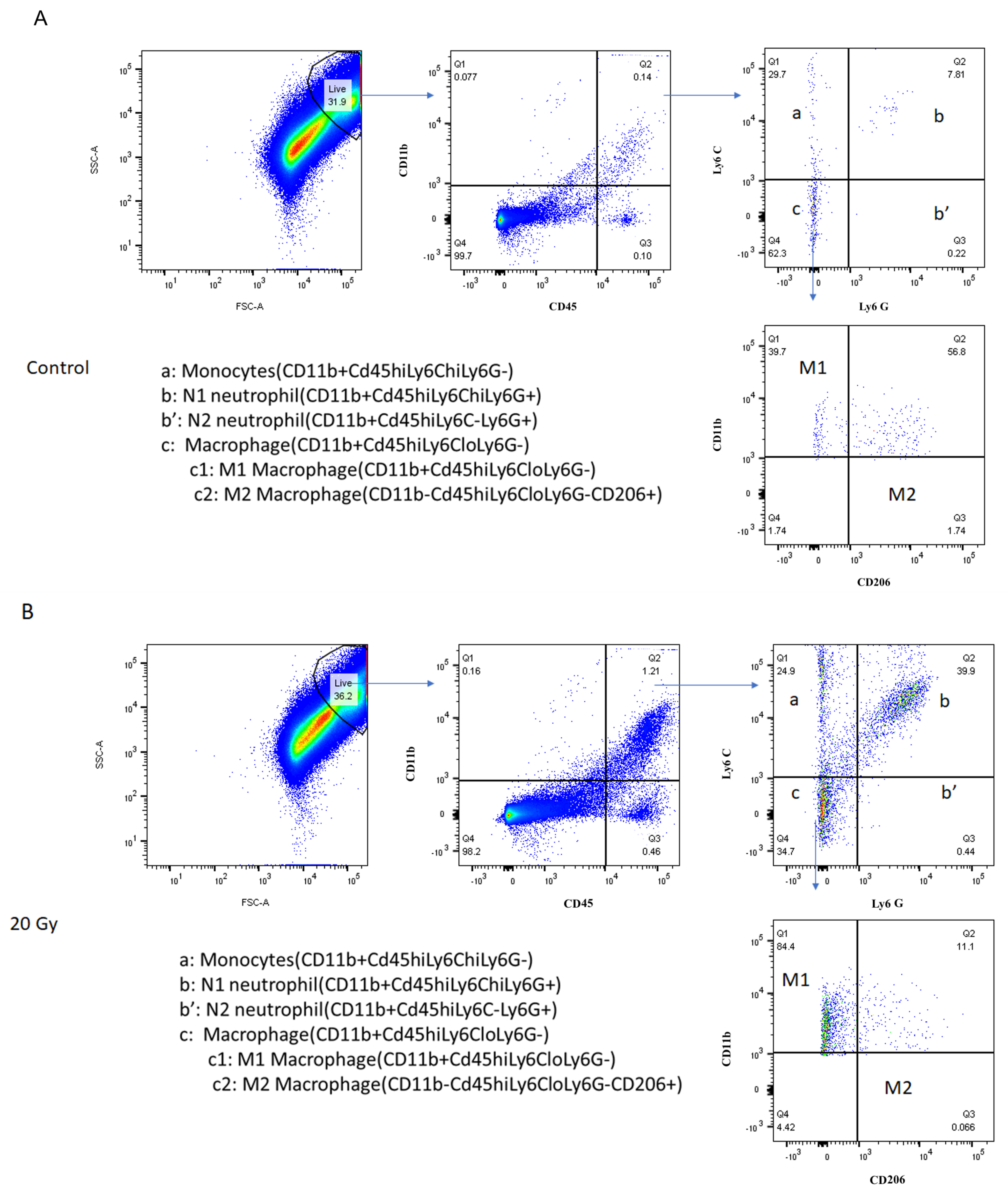
2.3. JP4-039 and Migration of Proinflammatory Cells
3. Discussion
4. Materials and Methods
4.1. Ethical Statement
4.2. Preparation of JP4-039 for Intravitreal Injections
4.3. Intravitreal Injections and Eye Irradiation
4.4. Experimental Animals
4.5. Uptake of JP4-039 in the Retina
4.6. Single Cell Suspension of Retina Cells
4.7. Measurement of Retinal Apoptosis following Irradiation of the Eye
4.8. Migration of N1 and N2 Neutrophils and M1 and M2 Macrophages into the Retina
4.9. Statistics
Author Contributions
Funding
Institutional Review Board Statement
Informed Consent Statement
Data Availability Statement
Conflicts of Interest
References
- Zamber, R.W.; Kinyoun, J.L. Radiation retinopathy. West J. Med. 1992, 157, 530–533, published correction appears in West J. Med. 1993, 158, 201. [Google Scholar]
- Brown, G.C.; Shields, J.A.; Sanborn, G.; Augsberger, J.J.; Savino, P.J.; Schatz, N.J. Radiation Retinopathy. Ophthalmology 1982, 89, 1494–1501. [Google Scholar] [CrossRef] [PubMed]
- Giuliari, G.P.; Sadaka, A.; Hinkle, D.M.; Simpson, E.R. Current treatments for radiation retinopathy. Acta Oncol. 2011, 50, 6–13. [Google Scholar] [CrossRef] [PubMed]
- Ramos, M.S.; Echegaray, J.J.; Kuhn-Asif, S.; Wilkinson, A.; Yuan, A.; Singh, A.D.; Browne, A.W. Animal models of radiation retinopathy–From teletherapy to brachytherapy. Exp. Eye Res. 2019, 181, 240–251. [Google Scholar] [CrossRef] [PubMed]
- Elsås, T.; Thorud, E.; Jetne, V.; Conradi, I.S. Retinopathy after low dose irradiation for an intracranial tumor of the frontal lobe. A case report. Acta Ophthalmol. 1988, 66, 65–68. [Google Scholar] [CrossRef] [PubMed]
- De Schryver, A.; Wachtmeister, L.; Båryd, I. Ophthalmologic Observations on Long-Term Survivors After Radiotherapy for Nasopharyngeal Tumours. Acta Radiol. Ther. Phys. Biol. 1971, 10, 193–209. [Google Scholar] [CrossRef] [PubMed]
- Bianciotto, C.; Shields, C.L.; Pirondini, C.; Mashayekhi, A.; Furuta, M.; Shields, J.A. Proliferative radiation retinopathy after plaque radiotherapy for uveal melanoma. Ophthalmology 2010, 117, 1005–1012. [Google Scholar] [CrossRef] [PubMed]
- Irvine, A.R.; Alvarado, J.A.; Wara, W.M.; Morris, B.W.; Wood, I.S. Radiation retinopathy: An experimental model for the ischemic–proliferative retinopathies. Trans. Am. Ophthalmol. Soc. 1981, 79, 103–122. [Google Scholar] [PubMed]
- Cibis, P.A.; Brown, D.V. Retinal changes following ionizing radiation. Am. J. Ophthalmol. 1955, 40 Pt 2, 84–88. [Google Scholar] [CrossRef]
- Wara, W.M.; Irvine, A.R.; Neger, R.E.; Howes, E.L., Jr.; Phillips, T.L. Radiation retinopathy. Int. J. Radiat. Oncol. Biol. Phys. 1979, 5, 81–83. [Google Scholar] [CrossRef]
- Chan, T.C.; Berka, J.L.W.; Deliyanti, D.; Hunter, D.; Fung, A.; Liew, G.; White, A. The role of reactive oxygen species in the pathogenesis and treatment of retinal diseases. Exp. Eye Res. 2020, 201, 108255. [Google Scholar] [CrossRef] [PubMed]
- Mao, X.W.; Crapo, J.D.; Gridley, D.S. Mitochondrial oxidative stress-induced apoptosis and radioprotection in proton-irradiated rat retina. Radiat. Res. 2012, 178, 118–125. [Google Scholar] [CrossRef] [PubMed]
- Makris, K.; Spanou, L. Acute Kidney Injury: Definition, Pathophysiology and Clinical Phenotypes. Clin. Biochem. Rev. 2016, 37, 85–98. [Google Scholar] [PubMed]
- Liu, R.; Bian, Y.; Liu, L.; Liu, L.; Liu, X.; Ma, S. Molecular pathways associated with oxidative stress and their potential applications in radiotherapy (Review). Int. J. Mol. Med. 2022, 49, 65. [Google Scholar] [CrossRef] [PubMed]
- Jassim, A.H.; Inman, D.M.; Mitchell, C.H. Crosstalk Between Dysfunctional Mitochondria and Inflammation in Glaucomatous Neurodegeneration. Front. Pharmacol. 2021, 12, 699623. [Google Scholar] [CrossRef] [PubMed] [PubMed Central]
- Wen, J.C.; Oliver, S.C.; Mccannel, T.A. Ocular complications following I-125 brachytherapy for choroidal melanoma. Eye 2009, 23, 1254–1268. [Google Scholar] [CrossRef] [PubMed]
- Finger, P.T.; Chin, K.J.; Semenova, E.A. Intravitreal anti-VEGF therapy for macular radiation retinopathy: A 10-year study. Eur. J. Ophthalmol. 2016, 26, 60–66. [Google Scholar] [CrossRef] [PubMed]
- Rajagopalan, M.S.; Gupta, K.; Epperly, M.W.; Franicola, D.; Zhang, X.; Wang, H.; Zhao, H.; Tyurin, V.A.; Pierce, J.G.; Kagan, V.E.; et al. The mitochondria-targeted nitroxide JP4-039 augments potentially lethal irradiation damage repair. In Vivo 2009, 23, 717–726. [Google Scholar] [PubMed]
- Leipnitz, G.; Mohsen, A.-W.; Karunanidhi, A.; Seminotti, B.; Roginskaya, V.Y.; Markantone, D.M.; Grings, M.; Mihalik, S.J.; Wipf, P.; Van Houten, B.; et al. Evaluation of Mitochondrial Bioenergetics, Dynamics, Endoplasmic Reticulum-Mitochondria Crosstalk, and Reactive Oxygen Species in Fibroblasts from Patients with Complex I Deficiency. Sci. Rep. 2018, 8, 1165. [Google Scholar] [CrossRef]
- Payne, A.J.; Kaja, S.; Naumchuk, Y.; Kunjukunju, N.; Koulen, P. Antioxidant Drug Therapy Approaches for Neuroprotection in Chronic Diseases of the Retina. Int. J. Mol. Sci. 2014, 15, 1865–1886. [Google Scholar] [CrossRef]
- Willis, J.; Epperly, M.W.; Fisher, R.; Zhang, X.; Shields, D.; Hou, W.; Wang, H.; Li, S.; Wipf, P.; Parmar, K.; et al. Amelioration of Head and Neck Radiation-Induced Mucositis and Distant Marrow Suppression in Fanca-/- and Fancg-/- Mice by Intraoral Administration of GS-Nitroxide (JP4-039). Radiat. Res. 2018, 189, 560–578. [Google Scholar] [CrossRef] [PubMed]
- Epperly, M.W.; Fisher, R.; Zhang, X.; Hou, W.; Shields, D.; Wipf, P.; Wang, H.; Thermozier, S.; Greenberger, J.S. Fanconi Anemia Mouse Genotype-specific Mitigation of Total Body Irradiation by GS-Nitroxide JP4-039. In Vivo 2020, 34, 33–38. [Google Scholar] [CrossRef] [PubMed]
- Nitta, K.; Nishinaka, A.; Hida, Y.; Nakamura, S.; Shimazawa, M.; Hara, H. Oral and ocular administration of crocetin prevents retinal edema in a murine retinal vein occlusion model. Mol. Vis. 2019, 25, 859–868. [Google Scholar] [PubMed] [PubMed Central]
- Alt, C.; Runnels, J.M.; Mortensen, L.J.; Zaher, W.; Lin, C.P. In vivo imaging of microglia turnover in the mouse retina after ionizing radiation and dexamethasone treatment. Investig. Ophthalmol. Vis. Sci. 2014, 55, 5314–5319. [Google Scholar] [CrossRef]
- Xia, Y.; Chen, J.; Xiong, L.; Liu, J.; Liu, X.; Ma, L.; Zhang, Q.; You, C.; Chen, J.; Liu, X.; et al. Retinal whole genome microarray analysis and early morphological changes in the optic nerves of monkeys after an intraorbital nerve irradiated injury. Mol. Vis. 2011, 17, 2920–2933. [Google Scholar] [PubMed]
- Calzia, D.; Degan, P.; Caicci, F.; Bruschi, M.; Manni, L.; Ramenghi, L.A.; Candiano, G.; Traverso, C.E.; Panfoli, I. Modulation of the rod outer segment aerobic metabolism diminishes the production of radicals due to light absorption. Free Radic. Biol. Med. 2018, 117, 110–118. [Google Scholar] [CrossRef] [PubMed]
- Akkus Yildirim, B.; Çetin, E.; Topkan, E.; Ozyigit, G.; Cengiz, M.; Surucu, S.; Usubutun, A.; Akyol, F. Prevention of radiation-induced retinopathy with amifostine in wistar albino rats. Retina 2015, 35, 1458–1464. [Google Scholar] [CrossRef] [PubMed]
- Hiroshiba, N.; Ogura, Y.; Sasai, K.; Nishiwaki, H.; Miyamoto, K.; Hamada, M.; Tsujikawa, A.; Honda, Y. Radiation-induced leukocyte entrapment in the rat retinal microcirculation. Investig. Ophthalmol. Vis. Sci. 1999, 40, 1217–1222. [Google Scholar]
- Clough, J.D.; Parikh, C.H.; Edelhauser, H.F. Anterior Chamber, Lens and Globe Volumes in Balb/C and C57/BL6 Mice. Investig. Ophthalmol. Vis. Sci. 2003, 44, 648. [Google Scholar]
- Frantz, M.C.; Skoda, E.M.; Sacher, J.R.; Epperly, M.W.; Goff, J.P.; Greenberger, J.S.; Wipf, P. Synthesis of analogs of the radiation mitigator JP4-039 and visualization of BODIPY derivatives in mitochondria. Org. Biomol. Chem. 2013, 11, 4147–4153. [Google Scholar] [CrossRef] [PubMed] [PubMed Central]
- Gurley, J.M.; Gmyrek, G.B.; McClellan, M.E.; Hargis, E.A.; Hauck, S.M.; Dozmorov, M.G.; Wren, J.D.; Carr, D.J.J.; Elliott, M.H. Neuroretinal-Derived Caveolin-1 Promotes Endotoxin-Induced Inflammation in the Murine Retina. Investig. Ophthalmol. Vis. Sci. 2020, 61, 19. [Google Scholar] [CrossRef] [PubMed] [PubMed Central]







| Group | N1 Cells | N2 Cells | M1 Cells | M2 Cells |
|---|---|---|---|---|
| 0 Gy + Cyclodextrin | 322 ± 156 | 195 ± 100 | 1444 ± 92 | 22 ± 8 |
| 20 Gy + Cyclodextrin | 72,224 ± 4926 * p < 0.0001 | 13,943 ± 8365 | 26,617 ± 1056 * p < 0.0001 | 330 ± 264 |
| 20 Gy + JP4-039 | 31,636 ± 12,056 * p = 0.0302 # p = 0.004 | 8261 ± 5163 | 25,442 ± 1194 * p = 0.0006 # p = 0.0396 | 99 ± 66 |
Disclaimer/Publisher’s Note: The statements, opinions and data contained in all publications are solely those of the individual author(s) and contributor(s) and not of MDPI and/or the editor(s). MDPI and/or the editor(s) disclaim responsibility for any injury to people or property resulting from any ideas, methods, instructions or products referred to in the content. |
© 2024 by the authors. Licensee MDPI, Basel, Switzerland. This article is an open access article distributed under the terms and conditions of the Creative Commons Attribution (CC BY) license (https://creativecommons.org/licenses/by/4.0/).
Share and Cite
Adeghate, J.O.; Epperly, M.W.; Davoli, K.A.; Lathrop, K.L.; Wipf, P.; Hou, W.; Fisher, R.; Thermozier, S.; Huq, M.S.; Sahel, J.-A.; et al. JP4-039, a Mitochondria-Targeted Nitroxide, Mitigates the Effect of Apoptosis and Inflammatory Cell Migration in the Irradiated Mouse Retina. Int. J. Mol. Sci. 2024, 25, 6515. https://doi.org/10.3390/ijms25126515
Adeghate JO, Epperly MW, Davoli KA, Lathrop KL, Wipf P, Hou W, Fisher R, Thermozier S, Huq MS, Sahel J-A, et al. JP4-039, a Mitochondria-Targeted Nitroxide, Mitigates the Effect of Apoptosis and Inflammatory Cell Migration in the Irradiated Mouse Retina. International Journal of Molecular Sciences. 2024; 25(12):6515. https://doi.org/10.3390/ijms25126515
Chicago/Turabian StyleAdeghate, Jennifer O., Michael W. Epperly, Katherine Anne Davoli, Kira L. Lathrop, Peter Wipf, Wen Hou, Renee Fisher, Stephanie Thermozier, M. Saiful Huq, Jose-Alain Sahel, and et al. 2024. "JP4-039, a Mitochondria-Targeted Nitroxide, Mitigates the Effect of Apoptosis and Inflammatory Cell Migration in the Irradiated Mouse Retina" International Journal of Molecular Sciences 25, no. 12: 6515. https://doi.org/10.3390/ijms25126515
APA StyleAdeghate, J. O., Epperly, M. W., Davoli, K. A., Lathrop, K. L., Wipf, P., Hou, W., Fisher, R., Thermozier, S., Huq, M. S., Sahel, J.-A., Greenberger, J. S., & Eller, A. W. (2024). JP4-039, a Mitochondria-Targeted Nitroxide, Mitigates the Effect of Apoptosis and Inflammatory Cell Migration in the Irradiated Mouse Retina. International Journal of Molecular Sciences, 25(12), 6515. https://doi.org/10.3390/ijms25126515

