Comparative Single Vesicle Analysis of Aqueous Humor Extracellular Vesicles before and after Radiation in Uveal Melanoma Eyes
Abstract
1. Introduction
2. Results
2.1. Patient Clinical Characteristics and Demographics
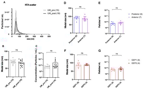
2.2. Small-Extracellular-Vesicle Size and Concentration Profiling
2.3. Tetraspanin Expression Profiling and Quantification
2.3.1. Comparison of Small Extracellular Vesicle Profiles between Paired Pre- vs. Post-Brachytherapy AH Samples
2.3.2. Comparison of Small Extracellular Vesicle Profiles among Aqueous Humor Samples Stratified by Gene Expression Profile Class and Tumor Location
3. Discussion
4. Materials and Methods
4.1. Sample Collection
4.2. Nanoparticle Tracking Analysis
4.3. Single Particle-Interferometric Reflectance Imaging Sensor Analysis
4.4. Statistical Analysis
5. Patents
Supplementary Materials
Author Contributions
Funding
Institutional Review Board Statement
Informed Consent Statement
Data Availability Statement
Acknowledgments
Conflicts of Interest
Appendix A
| Characteristic | GEP1, n = 12 | GEP2, n = 4 | p-Value | |
|---|---|---|---|---|
| Sex (Fisher), n (%) | >0.999 | |||
| Females | 7 (58.3) | 3 (75.0) | ||
| Males | 5 (41.7) | 1 (25.0) | ||
| Eye (Fisher), n (%) | 0.569 | |||
| OD | 7 (58.3) | 1 (25.0) | ||
| OS | 5 (41.7) | 3 (75.0) | ||
| Age at diagnosis, mean (±SD) (MWU) | 53.3 (15.5) | 58 (7.8) | 0.425 | |
| Eye color (Fisher), n (%) | 0.569 | |||
| Light (blue, gray, green, and hazel) | 7 (58.3) | 1 (25.0) | ||
| Dark (brown) | 5 (41.7) | 3 (75.0) | ||
| Ciliary body involvement (Fisher), n (%) | >0.999 | |||
| Yes | 6 (50.0) | 2 (50.0) | ||
| No | 6 (50.0) | 2 (50.0) | ||
| AJCC stage (linear-by-linear association), n (%) | 0.009 | |||
| I | 5 (41.7) | 0 (0) | ||
| IIA | 5 (41.7) | 1 (25.0) | ||
| IIB | 2 (16.6) | 1 (25.0) | ||
| IIIA, IIIB, IIIC | 0 (0) | 2 (50.0) | ||
| PRAME status, known in 17 cases (Fisher), n (%) | 0.450 | |||
| Negative | 11 (91.7) | 3 (75.0) | ||
| Positive | 1 (8.3) | 1 (25.0) | ||
| Tumor Stage (linear-by-linear association), n (%) | 0.009 | |||
| T1a | 5 (41.7) | 0 (0) | ||
| T1b | 4 (33.3) | 0 (0) | ||
| T2a | 1 (8.3) | 1 (25.0) | ||
| T2b | 1 (8.3) | 1 (25.0) | ||
| T3 | 1 (8.3) | 1 (25.0) | ||
| T4 | 0 | 1 (25.0) | ||
| Characteristic | Posterior, n = 11 | Anterior, n = 8 | p-Value | |
|---|---|---|---|---|
| Sex (Fisher), n (%) | 0.633 | |||
| Females | 6 (54.5) | 6 (75.0) | ||
| Males | 5 (45.4) | 2 (25.0) | ||
| Eye (Fisher), n (%) | 0.370 | |||
| OD | 4 (36.3) | 5 (62.5) | ||
| OS | 7 (63.7) | 3 (37.5) | ||
| Age at diagnosis, mean (±SD) (MWU) | 57.2 (12.2) | 54.0 (15.5) | 0.888 | |
| Eye color (Fisher), n (%) | 0.352 | |||
| Light (blue, gray, green, and hazel) | 5 (45.4) | 6 (75.0) | ||
| Dark (brown) | 6 (54.5) | 2 (25.0) | ||
| GEP class (Fisher), n (%) | >0.999 | |||
| GEP1 | 6 (75.0) | 6 (75.0) | ||
| GEP2 | 2 (25.0) | 2 (25.0) | ||
| AJCC stage (linear-by-linear association), n (%) | 0.040 | |||
| I | 8 (72.7) | 0 (0) | ||
| IIA | 1 (9.1) | 5 (62.5) | ||
| IIB | 1 (9.1) | 2 (25.0) | ||
| IIIA, IIIB, IIIC | 1 (9.1) | 1 (12.5) | ||
| PRAME status, known in 17 cases (Fisher), n (%) | >0.999 | |||
| Negative | 7 (87.5) | 7 (87.5) | ||
| Positive | 1 (12.5) | 1 (12.5) | ||
| Tumor stage (linear-by-linear association), n (%) | 0.011 | |||
| T1a | 8 (72.7) | 0 (0) | ||
| T1b | 0 (0) | 4 (50.0) | ||
| T2a | 1 (9.1) | 1 (12.5) | ||
| T2b | 0 (0) | 2 (25.0) | ||
| T3 | 1 (9.1) | 1 (12.5) | ||
| T4 | 1 (9.1) | 0 (0) | ||



References
- Yu, B.; Zhang, X.; Li, X. Exosomes Derived from Mesenchymal Stem Cells. Int. J. Mol. Sci. 2014, 15, 4142–4157. [Google Scholar] [CrossRef] [PubMed]
- Dismuke, W.M.; Challa, P.; Navarro, I.; Stamer, W.D.; Liu, Y. Human Aqueous Humor Exosomes. Exp. Eye Res. 2015, 132, 73–77. [Google Scholar] [CrossRef] [PubMed]
- Whiteside, T.L. The Potential of Tumor-Derived Exosomes for Noninvasive Cancer Monitoring: An Update. Expert. Rev. Mol. Diagn. 2018, 18, 1029–1040. [Google Scholar] [CrossRef] [PubMed]
- Whiteside, T.L. The Effect of Tumor-Derived Exosomes on Immune Regulation and Cancer Immunotherapy. Future Oncol. 2017, 13, 2583–2592. [Google Scholar] [CrossRef] [PubMed]
- Li, S.; Yi, M.; Dong, B.; Tan, X.; Luo, S.; Wu, K. The Role of Exosomes in Liquid Biopsy for Cancer Diagnosis and Prognosis Prediction. Int. J. Cancer 2021, 148, 2640–2651. [Google Scholar] [CrossRef] [PubMed]
- Fu, M.; Gu, J.; Jiang, P.; Qian, H.; Xu, W.; Zhang, X. Exosomes in Gastric Cancer: Roles, Mechanisms, and Applications. Mol. Cancer 2019, 18, 41. [Google Scholar] [CrossRef] [PubMed]
- Tsering, T.; Laskaris, A.; Abdouh, M.; Bustamante, P.; Parent, S.; Jin, E.; Ferrier, S.T.; Arena, G.; Burnier, J.V. Uveal Melanoma-Derived Extracellular Vesicles Display Transforming Potential and Carry Protein Cargo Involved in Metastatic Niche Preparation. Cancers 2020, 12, 2923. [Google Scholar] [CrossRef] [PubMed]
- Asleh, K.; Dery, V.; Taylor, C.; Davey, M.; Djeungoue-Petga, M.-A.; Ouellette, R.J. Extracellular Vesicle-Based Liquid Biopsy Biomarkers and Their Application in Precision Immuno-Oncology. Biomark. Res. 2023, 11, 99. [Google Scholar] [CrossRef] [PubMed]
- Abdouh, M.; Floris, M.; Gao, Z.-H.; Arena, V.; Arena, M.; Arena, G.O. Colorectal Cancer-Derived Extracellular Vesicles Induce Transformation of Fibroblasts into Colon Carcinoma Cells. J. Exp. Clin. Cancer Res. CR 2019, 38, 257. [Google Scholar] [CrossRef]
- Charrin, S.; le Naour, F.; Silvie, O.; Milhiet, P.-E.; Boucheix, C.; Rubinstein, E. Lateral Organization of Membrane Proteins: Tetraspanins Spin Their Web. Biochem. J. 2009, 420, 133–154. [Google Scholar] [CrossRef]
- Hemler, M.E. Tetraspanin Functions and Associated Microdomains. Nat. Rev. Mol. Cell Biol. 2005, 6, 801–811. [Google Scholar] [CrossRef] [PubMed]
- Yáñez-Mó, M.; Barreiro, O.; Gordon-Alonso, M.; Sala-Valdés, M.; Sánchez-Madrid, F. Tetraspanin-Enriched Microdomains: A Functional Unit in Cell Plasma Membranes. Trends Cell Biol. 2009, 19, 434–446. [Google Scholar] [CrossRef] [PubMed]
- Andreu, Z.; Yáñez-Mó, M. Tetraspanins in Extracellular Vesicle Formation and Function. Front. Immunol. 2014, 5, 442. [Google Scholar] [CrossRef] [PubMed]
- Jankovičová, J.; Sečová, P.; Michalková, K.; Antalíková, J. Tetraspanins, More than Markers of Extracellular Vesicles in Reproduction. Int. J. Mol. Sci. 2020, 21, 7568. [Google Scholar] [CrossRef] [PubMed]
- Peng, C.-C.; Im, D.; Sirivolu, S.; Reiser, B.; Nagiel, A.; Neviani, P.; Xu, L.; Berry, J.L. Single Vesicle Analysis of Aqueous Humor in Pediatric Ocular Diseases Reveals Eye Specific CD63-Dominant Subpopulations. J. Extracell. Biol. 2022, 1, e36. [Google Scholar] [CrossRef] [PubMed]
- Hoshino, A.; Kim, H.S.; Bojmar, L.; Gyan, K.E.; Cioffi, M.; Hernandez, J.; Zambirinis, C.P.; Rodrigues, G.; Molina, H.; Heissel, S.; et al. Extracellular Vesicle and Particle Biomarkers Define Multiple Human Cancers. Cell 2020, 182, 1044–1061.e18. [Google Scholar] [CrossRef] [PubMed]
- Van Niel, G.; Charrin, S.; Simoes, S.; Romao, M.; Rochin, L.; Saftig, P.; Marks, M.S.; Rubinstein, E.; Raposo, G. The Tetraspanin CD63 Regulates ESCRT-Independent and Dependent Endosomal Sorting during Melanogenesis. Dev. Cell 2011, 21, 708–721. [Google Scholar] [CrossRef] [PubMed]
- Pike, S.; Peng, C.-C.; Neviani, P.; Berry, J.L.; Xu, L. CD63/81 Small Extracellular Vesicles in the Aqueous Humor Are Retinoblastoma Associated. Investig. Ophthalmol. Vis. Sci. 2023, 64, 5. [Google Scholar] [CrossRef]
- Kaliki, S.; Shields, C.L. Uveal Melanoma: Relatively Rare but Deadly Cancer. Eye 2017, 31, 241–257. [Google Scholar] [CrossRef]
- Joh, S.; Kim, M.E.; Reilly, M.; Zhou, S.Y.; Kim, J.; Jennelle, R.L.; Berry, J.L. Outpatient Ocular Brachytherapy: The USC Experience. Adv. Radiat. Oncol. 2021, 6, 100737. [Google Scholar] [CrossRef]
- Onken, M.D.; Worley, L.A.; Char, D.H.; Augsburger, J.J.; Correa, Z.M.; Nudleman, E.; Aaberg, T.M.; Altaweel, M.M.; Bardenstein, D.S.; Finger, P.T.; et al. Collaborative Ocular Oncology Group Report No. 1: Prospective Validation of a Multi-Gene Prognostic Assay in Uveal Melanoma. Ophthalmology 2012, 119, 1596–1603. [Google Scholar] [CrossRef] [PubMed]
- Im, D.; Peng, C.-C.; Xu, L.; Kim, M.E.; Ostrow, D.; Yellapantula, V.; Bootwalla, M.; Biegel, J.A.; Gai, X.; Kuhn, P.; et al. Potential of Aqueous Humor as a Liquid Biopsy for Uveal Melanoma. Investig. Ophthalmol. Vis. Sci. 2022, 63, 1458. [Google Scholar] [CrossRef] [PubMed]
- Francis, J.H.; Barker, C.A.; Brannon, A.R.; Canestraro, J.; Robbins, M.; Swartzwelder, C.E.; Levine, S.; Law, C.; Berger, M.F.; Shoushtari, A.; et al. Detectability of Plasma-Derived Circulating Tumor DNA Panel in Patients Undergoing Primary Treatment for Uveal Melanoma. Investig. Ophthalmol. Vis. Sci. 2022, 63, 17. [Google Scholar] [CrossRef] [PubMed]
- Mruthyunjaya, P.; Seider, M.I.; Stinnett, S.; Schefler, A.; Seider, M.; Raufi, N.N.; Berry, D.; Harbour, J.W.; Berry, J.; Kim, J.; et al. Association between Tumor Regression Rate and Gene Expression Profile after Iodine 125 Plaque Radiotherapy for Uveal Melanoma. Ophthalmology 2017, 124, 1532–1539. [Google Scholar] [CrossRef] [PubMed]
- Rao, R.C.; Khan, M.; Badiyan, S.N.; Harbour, J.W. Gene Expression Profiling and Regression Rate of Irradiated Uveal Melanomas. Ophthalmic Surg. Lasers Imaging Retina 2015, 46, 333–337. [Google Scholar] [CrossRef] [PubMed]
- Sharma, A.; Mignano, J.E.; Duker, J.S. Relationship between Gene Expression Profile Class and Tumor Thickness Regression after Plaque Brachytherapy for Choroidal Melanoma. Int. J. Retina Vitr. 2022, 8, 47. [Google Scholar] [CrossRef] [PubMed]
- Chappell, M.C.; Char, D.H.; Cole, T.B.; Harbour, J.W.; Mishra, K.; Weinberg, V.K.; Phillips, T.L. Uveal Melanoma: Molecular Pattern, Clinical Features, and Radiation Response. Am. J. Ophthalmol. 2012, 154, 227–232. [Google Scholar] [CrossRef] [PubMed]
- Corrêa, Z.M.; Augsburger, J.J. Relationship between Rate of Posterior Uveal Melanoma Flattening Following Plaque Radiotherapy and Gene Expression Profile Class of Tumor Cells. Investig. Ophthalmol. Vis. Sci. 2014, 55, 556–559. [Google Scholar] [CrossRef] [PubMed]
- Kim, M.E.; Xu, L.; Prabakar, R.K.; Shen, L.; Peng, C.-C.; Kuhn, P.; Gai, X.; Hicks, J.; Berry, J.L. Aqueous Humor as a Liquid Biopsy for Retinoblastoma: Clear Corneal Paracentesis and Genomic Analysis. J. Vis. Exp. JoVE 2021, 175, e62939. [Google Scholar] [CrossRef]
- Ghasemi, A.; Zahediasl, S. Normality Tests for Statistical Analysis: A Guide for Non-Statisticians. Int. J. Endocrinol. Metab. 2012, 10, 486–489. [Google Scholar] [CrossRef]
- Kim, H.-Y. Statistical Notes for Clinical Researchers: Nonparametric Statistical Methods: 1. Nonparametric Methods for Comparing Two Groups. Restor. Dent. Endod. 2014, 39, 235–239. [Google Scholar] [CrossRef] [PubMed]



Disclaimer/Publisher’s Note: The statements, opinions and data contained in all publications are solely those of the individual author(s) and contributor(s) and not of MDPI and/or the editor(s). MDPI and/or the editor(s) disclaim responsibility for any injury to people or property resulting from any ideas, methods, instructions or products referred to in the content. |
© 2024 by the authors. Licensee MDPI, Basel, Switzerland. This article is an open access article distributed under the terms and conditions of the Creative Commons Attribution (CC BY) license (https://creativecommons.org/licenses/by/4.0/).
Share and Cite
Sirivolu, S.; Peng, C.-C.; Neviani, P.; Xu, B.Y.; Berry, J.L.; Xu, L. Comparative Single Vesicle Analysis of Aqueous Humor Extracellular Vesicles before and after Radiation in Uveal Melanoma Eyes. Int. J. Mol. Sci. 2024, 25, 6035. https://doi.org/10.3390/ijms25116035
Sirivolu S, Peng C-C, Neviani P, Xu BY, Berry JL, Xu L. Comparative Single Vesicle Analysis of Aqueous Humor Extracellular Vesicles before and after Radiation in Uveal Melanoma Eyes. International Journal of Molecular Sciences. 2024; 25(11):6035. https://doi.org/10.3390/ijms25116035
Chicago/Turabian StyleSirivolu, Shreya, Chen-Ching Peng, Paolo Neviani, Benjamin Y. Xu, Jesse L. Berry, and Liya Xu. 2024. "Comparative Single Vesicle Analysis of Aqueous Humor Extracellular Vesicles before and after Radiation in Uveal Melanoma Eyes" International Journal of Molecular Sciences 25, no. 11: 6035. https://doi.org/10.3390/ijms25116035
APA StyleSirivolu, S., Peng, C.-C., Neviani, P., Xu, B. Y., Berry, J. L., & Xu, L. (2024). Comparative Single Vesicle Analysis of Aqueous Humor Extracellular Vesicles before and after Radiation in Uveal Melanoma Eyes. International Journal of Molecular Sciences, 25(11), 6035. https://doi.org/10.3390/ijms25116035

