Lipid-Related Domestication Accounts for the Extreme Cold Sensitivity of Semiwild and Tropic Xishuangbanna Cucumber (Cucumis sativus L. var. xishuangbannanesis)
Abstract
:1. Introduction
2. Results
2.1. QTL Mapping of Seedling Heat Tolerance in XIS Cucumbers
2.2. QTL Mapping of Seedling Cold Sensitivity in XIS Cucumbers
2.3. Lipid Metabolism Might Contribute to Differential Low-Temperature Tolerance
2.4. Role of Fatty Acid and Free Amino Acids in Cold Sensitivity of XIS49 Cucumber
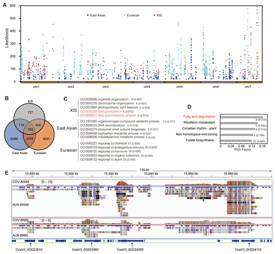
2.5. SVs Underlie the Domestication of XIS Cucumbers
3. Discussion
4. Materials and Methods
4.1. Plant Materials
4.2. High Temperature and Low Temperature Treatment
4.3. Detection of Genomic Variants
4.4. QTL Mapping Using BSA-Seq
4.5. Fine Mapping Using SNP KASP Markers
4.6. Differentially Expressed Genes (DEGs)
4.7. Fatty Acid Detection Using GS–MS
4.8. Free Amino Acid Detection Using UPLC–MS/MS
4.9. Targeted Lipidomics Detection Using UPLC–MS/MS
4.10. Genome-Wide Selective Sweep
Supplementary Materials
Author Contributions
Funding
Institutional Review Board Statement
Data Availability Statement
Acknowledgments
Conflicts of Interest
References
- Jeffrey, C. A review of the Cucurbitaceae. Bot. J. Linn. Soc. 1980, 81, 233–247. [Google Scholar] [CrossRef]
- Kirkbride, J.H. Biosystematic Monograph of the Genus Cucumis (Cucurbitaceae): Botanical Identification of Cucumbers and Melons; Parkway Publishers: New York, NY, USA, 1993. [Google Scholar]
- Qi, J.; Liu, X.; Shen, D.; Miao, H.; Xie, B.; Li, X.; Zeng, P.; Wang, S.; Shang, Y.; Gu, X.; et al. A genomic variation map provides insights into the genetic basis of cucumber domestication and diversity. Nat. Genet. 2013, 45, 1510–1515. [Google Scholar] [CrossRef] [PubMed]
- Qi, C.Z.; Yuan, Z.; Li, Y. A new type of cucumber-Cucumis sativus L. var. xishuangbannanesis Qi et Yuan. Acta Hortic. Sin. 1983, 10, 259–263. [Google Scholar]
- Bo, K.; Ma, Z.; Chen, J.; Weng, Y. Molecular mapping reveals structural rearrangements and quantitative trait loci underlying traits with local adaptation in semi-wild Xishuangbanna cucumber (Cucumis sativus L. var. xishuangbannanesis Qi et Yuan). Theor. Appl. Genet. 2015, 128, 25–39. [Google Scholar] [CrossRef]
- Pan, Y.; Qu, S.; Bo, K.; Gao, M.; Haider, K.R.; Weng, Y. QTL mapping of domestication and diversifying selection related traits in round-fruited semi-wild Xishuangbanna cucumber (Cucumis sativus L. var. xishuangbannanesis). Theor. Appl. Genet. 2017, 130, 1531–1548. [Google Scholar] [CrossRef] [PubMed]
- Che, G.; Zhang, X. Molecular basis of cucumber fruit domestication. Curr. Opin. Plant Biol. 2019, 47, 38–46. [Google Scholar] [CrossRef] [PubMed]
- Song, S.S.; Hao, Q.; Su, L.H.; Xia, S.W.; Zhang, R.J.; Liu, Y.J.; Li, Y.; Zhu, Y.Y.; Luo, Q.Y.; Lai, Y.S. FLOWERING LOCUS T (FT) gene regulates short-day flowering in low latitude Xishuangbanna cucumber (Cucumis sativus var. xishuangbannanesis). Veg. Res. 2023, 3, 15. [Google Scholar] [CrossRef]
- Lai, Y.S.; Shen, D.; Zhang, W.; Zhang, X.; Qiu, Y.; Wang, H.; Dou, X.; Li, S.; Wu, Y.; Song, J.; et al. Temperature and photoperiod changes affect cucumber sex expression by different epigenetic regulations. BMC Plant Biol. 2018, 18, 268. [Google Scholar] [CrossRef]
- Wei, S.; Zhang, S.; Bo, K.; Wang, W.; Miao, H.; Dong, S.; Gu, X.; Zhang, S. Evaluation and genome-wide association Study (GWAS) of seedling thermotolerance in cucumber core germplasm. J. Plant Genet. Resour. 2019, 20, 1223–1231. [Google Scholar]
- Salah, R.; Zhang, R.J.; Xia, S.W.; Song, S.S.; Hao, Q.; Hashem, M.H.; Li, H.X.; Li, Y.; Li, X.X.; Lai, Y.S. Higher phytohormone contents and weaker phytohormone signal transduction were observed in cold-tolerant cucumber. Plants 2022, 11, 961. [Google Scholar] [CrossRef]
- Wehner, T. Inheritance of chilling resistance in cucumber. HortScience 1992, 27, 80–212. [Google Scholar] [CrossRef]
- Chung, S.M.; Staub, J.E.; Fazio, G. Inheritance of chilling injury: A maternally inherited trait in cucumber. Am. Soc. Hortic. Sci. 2003, 128, 526–530. [Google Scholar] [CrossRef]
- Dong, S.; Wang, W.; Bo, K.; Miao, H.; Song, Z.; Wei, S.; Zhang, S.P.; Gu, X. Quantitative trait loci mapping and candidate gene analysis of low temperature tolerance in cucumber seedlings. Front. Plant Sci. 2019, 10, 1620. [Google Scholar] [CrossRef] [PubMed]
- Kozik, E.U.; Klosinska, U.; Wehner, T.C. Inheritance of low-temperature seed germination ability in cucumber. In Proceedings of the Xth Eucarpia International Meeting on Genetics and Breeding Cucurbitaceae, Antalya, Turkey, 15–18 October 2012; Volume 6, pp. 575–578. [Google Scholar]
- Kozik, E.U.; Wehner, T.C. A single dominant gene Ch for chilling resistance in cucumber seedlings. Am. Soc. Hortic. Sci. 2008, 133, 225–227. [Google Scholar] [CrossRef]
- Li, H. Genetic Analysis and Linked Marker Selection of Low Temperature Tolerance in Cucumber. Master’s Thesis, Shanghai JiaoTong University, Shanghai, China, 2014. [Google Scholar]
- Olechowska, E.; Słomnicka, R.; Kaźmińska, K.; Olczak-Woltman, H.; Bartoszewski, G. The genetic basis of cold tolerance in cucumber (Cucumis sativus L.)—The latest developments and perspectives. J. Appl. Genet. 2022, 63, 597–608. [Google Scholar] [CrossRef] [PubMed]
- Yagcioglu, M.; Jiang, B.; Wang, P.; Wang, Y.; Ellialtioglu, S.S.; Weng, Y. QTL mapping of low temperature germination ability in cucumber. Euphytica 2019, 215, 84. [Google Scholar] [CrossRef]
- Zhou, S. Evaluation of Low Temperature Tolerance and Molecular Marker in Cucumber Germplasm. Master’s Thesis, Northeast Agriculture University, Changchun, China, 2015. [Google Scholar]
- Yan, Y.; Sun, M.; Ma, S.; Feng, Q.; Wang, Y.; Di, Q.; Zhou, M.; He, C.; Li, Y.; Gao, L.; et al. Mechanism of CsGPA1 in regulating cold tolerance of cucumber. Hortic. Res. 2022, 9, uhac109. [Google Scholar] [CrossRef] [PubMed]
- Xu, Y.; Yuan, Y.; Du, N.; Wang, Y.; Shu, S.; Sun, J.; Guo, S. Proteomic analysis of heat stress resistance of cucumber leaves when grafted onto Momordica rootstock. Hortic. Res. 2018, 5, 53. [Google Scholar] [CrossRef]
- He, X.; Guo, S.; Wang, Y.; Wang, L.; Shu, S.; Sun, J. Systematic identification and analysis of heat-stress-responsive lncRNAs, circRNAs and miRNAs with associated co-expression and ceRNA networks in cucumber (Cucumis sativus L.). Physiol. Plant. 2019, 168, 736–754. [Google Scholar] [CrossRef]
- Zulfiqar, F.; Akram, N.A.; Ashraf, M. Osmoprotection in plants under abiotic stresses: New insights into a classical phenomenon. Planta 2020, 251, 3. [Google Scholar] [CrossRef]
- Ghosh, U.K.; Islam, M.N.; Siddiqui, M.N.; Khan, M.A.R. Understanding the roles of osmolytes for acclimatizing plants to changing environment: A review of potential mechanism. Plant Signal. Behav. 2021, 16, 1913306. [Google Scholar] [CrossRef] [PubMed]
- Miquel, M.; James, D., Jr.; Dooner, H.; Browse, J. Arabidopsis requires polyunsaturated lipids for low-temperature survival. Proc. Natl. Acad. Sci. USA 1993, 90, 6208–6212. [Google Scholar] [CrossRef] [PubMed]
- Kodama, H.; Hamada, T.; Horiguchi, G.; Nishimura, M.; Iba, K. Genetic enhancement of cold tolerance by expression of a gene for chloroplast ω-3 fatty acid desaturase in transgenic tobacco. Plant Physiol. 1994, 105, 601–605. [Google Scholar] [CrossRef] [PubMed]
- Zhang, H.; Jiang, C.; Ren, J.; Dong, J.; Shi, X.; Zhao, X.; Wang, X.; Wang, J.; Zhong, C.; Zhao, S.; et al. An advanced lipid metabolism system revealed by transcriptomic and lipidomic analyses plays a central role in peanut cold tolerance. Front. Plant Sci. 2020, 11, 1110. [Google Scholar] [CrossRef]
- Bhattacharya, A. Lipid Metabolism in Plants under Low-Temperature Stress: A Review in Physiological Processes in Plants under Low Temperature Stress; Bhattacharya, A., Ed.; Springer: Singapore, 2022; pp. 409–516. [Google Scholar]
- Uemura, M.; Joseph, R.A.; Steponkus, P.L. Cold acclimation of Arabidopsis thaliana (effect on plasma membrane lipid composition and freeze-induced lesions). Plant Physiol. 1995, 109, 15–30. [Google Scholar] [CrossRef] [PubMed]
- Liebisch, G.; Fahy, E.; Aoki, J.; Dennis, E.A.; Durand, T.; Ejsing, C.S.; Fedorova, M.; Feussner, I.; Griffiths, W.J.; Köfeler, H.; et al. Update on LIPID MAPS classification, nomenclature, and shorthand notation for MS-derived lipid structures. J. Lipid Res. 2020, 61, 1539–1555. [Google Scholar] [CrossRef] [PubMed]
- Pan, Y.; Bo, K.; Cheng, Z.; Weng, Y. The loss-of-function GLABROUS 3 mutation in cucumber is due to LTR-retrotransposon insertion in a class IV HD-ZIP transcription factor gene CsGL3 that is epistatic over CsGL1. BMC Plant Biol. 2015, 15, 302. [Google Scholar] [CrossRef]
- Guo, J.; Sun, W.; Liu, H.; Chi, J.; Odiba, A.S.; Li, G.; Jin, L.; Xin, C. Aldehyde dehydrogenase plays crucial roles in response to lower temperature stress in Solanum tuberosum and Nicotiana benthamiana. Plant Sci. 2020, 297, 110525. [Google Scholar] [CrossRef]
- Robinson, J.T.; Thorvaldsdóttir, H.; Winckler, W.; Guttman, M.; Lander, E.S.; Getz, G.; Mesirov, J.P. Integrative Genomics Viewer. Nat. Biotechnol. 2011, 29, 24–26. [Google Scholar] [CrossRef]
- Cheng, J.; Shen, D.; Li, X.; Wang, H.; Qiu, Y.; Song, J. Field evaluation of resistances to low temperature in core collections of cucumber germplasm. J. Plant Genet. Resour. 2012, 13, 660–665. [Google Scholar]
- Wang, X.; Bao, K.; Reddy, U.K.; Bai, Y.; Hammar, S.A.; Jiao, C.; Wehner, T.C.; Ramírez-Madera, A.O.; Weng, Y.; Grumet, R.; et al. The USDA cucumber (Cucumis sativus L.) collection: Genetic diversity, population structure, genome-wide association studies, and core collection development. Hortic. Res. 2018, 5, 64. [Google Scholar] [CrossRef] [PubMed]
- Song, Z.C.; Wang, W.P.; Shi, L.X.; Zhang, S.; Xie, Q.; Wei, S.; Wang, Y.; Bo, K.L.; Miao, H.; Zhang, S.P.; et al. Identification of QTLs controlling low-temperature tolerance during the germination stage in cucumber (Cucumis sativus L.). Plant Breed. 2018, 137, 129–137. [Google Scholar] [CrossRef]
- Dong, S.; Zhang, S.; Wei, S.; Liu, Y.; Li, C.; Bo, K.; Miao, H.; Gu, X.; Zhang, S. Identification of quantitative trait loci controlling high-temperature tolerance in cucumber (Cucumis sativus L.) seedlings. Plants 2020, 9, 1155. [Google Scholar] [CrossRef] [PubMed]
- Liu, Y.; Dong, S.; Wei, S.; Wang, W.; Miao, H.; Bo, K.; Gu, X.; Zhang, S. QTL mapping of heat tolerance in cucumber (Cucumis sativus L.) at adult stage. Plants 2021, 10, 324. [Google Scholar] [CrossRef] [PubMed]
- Jiang, Y.; Liang, G.; Yu, D. Activated expression of WRKY57 confers drought tolerance in Arabidopsis. Mol. Plant 2012, 5, 1375–1388. [Google Scholar] [CrossRef] [PubMed]
- Wang, Y.; Dong, B.; Wang, N.; Zheng, Z.; Yang, L.; Zhong, S.; Fang, Q.; Xiao, Z.; Zhao, H. A WRKY transcription factor PmWRKY57 from Prunus mume improves cold tolerance in Arabidopsis thaliana. Mol. Biotechnol. 2023, 65, 1359–1368. [Google Scholar] [CrossRef] [PubMed]
- Bai, Y.; Zhang, T.; Zheng, X.; Li, B.; Qi, X.; Li, L.; Liang, C. Overexpression of a WRKY transcription factor McWRKY57-like from Mentha canadensis L. enhances drought tolerance in transgenic Arabidopsis. BMC Plant Biol. 2023, 23, 216. [Google Scholar] [CrossRef]
- Kim, R.J.; Kim, H.J.; Shim, D.; Suh, M.C. Molecular and biochemical characterizations of the monoacylglycerol lipase gene family of Arabidopsis thaliana. Plant J. 2016, 85, 758–771. [Google Scholar] [CrossRef]
- Wang, X. Lipid signaling. Curr. Opin. Plant Biol. 2004, 7, 329–336. [Google Scholar] [CrossRef]
- Kobayashi, K.; Fujii, S.; Sato, M.; Toyooka, K.; Wada, H. Specific role of phosphatidylglycerol and functional overlaps with other thylakoid lipids in Arabidopsis chloroplast biogenesis. Plant Cell Rep. 2015, 34, 631–642. [Google Scholar] [CrossRef]
- Roughan, P.G. Phosphatidylglycerol and chilling sensitivity in plants. Plant Physiol. 1985, 77, 740–746. [Google Scholar] [CrossRef] [PubMed]
- Somerville, C. Direct tests of the role of membrane lipid composition in low-temperature-induced photoinhibition and chilling sensitivity in plants and cyanobacteria. Proc. Natl. Acad. Sci. USA 1995, 92, 6215–6218. [Google Scholar] [CrossRef] [PubMed]
- Burgos, A.; Szymanski, J.; Seiwert, B.; Degenkolbe, T.; Hannah, M.A.; Giavalisco, P.; Willmitzer, L. Analysis of short-term changes in the Arabidopsis thaliana glycerolipidome in response to temperature and light. Plant J. 2011, 66, 656–668. [Google Scholar] [CrossRef] [PubMed]
- Cheong, B.E.; Ho, W.; Biddulph, B.; Wallace, X.; Rathjen, T.; Rupasinghe, T.; Roessner, U.; Dolferus, R. Phenotyping reproductive stage chilling and frost tolerance in wheat using targeted metabolome and lipidome profiling. Metabolomics 2019, 15, 144. [Google Scholar] [CrossRef] [PubMed]
- Li, Q.; Zheng, Q.; Shen, W.; Cram, D.; Fowler, D.B.; Wei, Y.; Zou, J. Understanding the biochemical basis of temperature-induced lipid pathway adjustments in plants. Plant Cell 2015, 27, 86–103. [Google Scholar] [CrossRef] [PubMed]
- Oravec, M.W.; Havey, M.J. Polymorphism in the chloroplast ATP synthase beta-subunit is associated with a maternally inherited enhanced cold recovery in cucumber. Plants 2021, 10, 1092. [Google Scholar] [CrossRef] [PubMed]
- Lai, Y.; Zhang, X.; Zhang, W.; Shen, D.; Wang, H.; Xia, Y.; Qiu, Y.; Song, J.; Wang, C.; Li, X. The association of changes in DNA methylation with temperature-dependent sex determination in cucumber. J. Exp. Bot. 2017, 68, 2899–2912. [Google Scholar] [CrossRef]
- Delcher, A.L.; Salzberg, S.L.; Phillippy, A.M. Using MUMmer to identify similar regions in large sequence sets. Curr. Protoc. Bioinform. 2003, 10, 10.3. [Google Scholar] [CrossRef]
- Goel, M.; Sun, H.; Jiao, W.B.; Schneeberger, K. SyRI: Finding genomic rearrangements and local sequence differences from whole-genome assemblies. Genome Biol. 2019, 20, 277. [Google Scholar] [CrossRef]
- Emms, D.M.; Kelly, S. OrthoFinder: Solving fundamental biases in whole genome comparisons dramatically improves orthogroup inference accuracy. Genome Biol. 2015, 16, 157. [Google Scholar] [CrossRef]
- McKenna, A.; Hanna, M.; Banks, E.; Sivachenko, A. The Genome Analysis Toolkit: A MapReduce framework for analyzing next generation DNA sequencing data. Genome Res. 2010, 20, 1297–1303. [Google Scholar] [CrossRef] [PubMed]
- Hill, J.T.; Demarest, B.L.; Bisgrove, B.W.; Gorsi, B.; Su, Y.C.; Yost, H.J. MMAPPR: Mutation mapping analysis pipeline for pooled RNA-seq. Genome Res. 2013, 23, 687–697. [Google Scholar] [CrossRef] [PubMed]
- Fekih, R.; Takagi, H.; Tamiru, M.; Abe, A.; Natsume, S.; Yaegashi, H.; Sharma, S.; Sharma, S.; Kanzaki, H.; Matsumura, H.; et al. MutMap+: Genetic mapping and mutant identification without crossing in rice. PLoS ONE 2013, 8, e68529. [Google Scholar] [CrossRef] [PubMed]
- Takagi, H.; Abe, A.; Yoshida, K.; Kosugi, S.; Natsume, S.; Mitsuoka, C.; Uemura, A.; Utsushi, H.; Tamiru, M.; Takuno, S.; et al. QTL-seq: Rapid mapping of quantitative trait loci in rice by whole genome resequencing of DNA from two bulked populations. Plant J. 2013, 74, 174–183. [Google Scholar] [CrossRef] [PubMed]
- Mazurek, B.; Chmiel, M.; Górecka, B. Fatty acids analysis using gas chromatography-mass spectrometer detector (GC/MSD)—Method validation based on berry seed extract samples. Food Anal. Methods 2017, 10, 2868–2880. [Google Scholar] [CrossRef]
- Lai, Y.S.; Li, S.; Tang, Q.; Li, H.X.; Chen, S.X.; Li, P.W.; Xu, J.; Xu, Y.; Guo, X. The dark-purple tea cultivar ‘Ziyan’ accumulates a large amount of delphinidin-related anthocyanins. J. Agric. Food Chem. 2016, 64, 2719–2726. [Google Scholar] [CrossRef] [PubMed]
- Bligh, E.G.; Dyer, W.J. A rapid method of total lipid extraction and purification. Can. J. Biochem. Physiol. 1959, 37, 911–917. [Google Scholar] [CrossRef]
- Gao, X.; Liu, W.; Mei, J.; Xie, J. Quantitative analysis of cold stress inducing lipidomic changes in Shewanella putrefaciens using UHPLC-ESI-MS/MS. Molecules 2019, 24, 4609. [Google Scholar] [CrossRef]
- Liu, B.; Guan, D.; Zhai, X.; Yang, S.; Xue, S.; Chen, S.; Huang, J.; Ren, H.; Liu, X. Selection footprints reflect genomic changes associated with breeding efforts in 56 cucumber inbred lines. Hortic. Res. 2019, 6, 127. [Google Scholar] [CrossRef]
- Nielsen, R.; Williamson, S.; Kim, Y.; Hubisz, M.J.; Clark, A.G.; Bustamante, C. Genomic scans for selective sweeps using SNP data. Genome Res. 2005, 15, 1566–1575. [Google Scholar] [CrossRef]
- Pavlidis, P.; Živkovic, D.; Stamatakis, A.; Alachiotis, N. SweeD: Likelihood-based detection of selective sweeps in thousands of genomes. Mol. Biol. Evol. 2013, 30, 2224–2234. [Google Scholar] [CrossRef] [PubMed]






| Chr. | Start | End | Size | Gene Num. | Strategy | |
|---|---|---|---|---|---|---|
| LTT6.1 | Chr6 | 17,700,000 | 21,750,000 | 4.05 Mb | 476 | BSA |
| LTT6.1K | Chr6 | 18,144,697 | 18,785,981 | 767.19 kb | 123 | KASP |
| LTT6.2 | Chr6 | 26,380,000 | 31,070,000 | 4.69 Mb | 864 | BSA |
| HTT1.1 | Chr1 | 34,193 | 5,059,683 | 5.03 Mb | 703 | BSA |
| HTT3.1 | Chr3 | 14,529,644 | 15,494,828 | 0.97 Mb | 89 | BSA |
| HTT3.2 | Chr3 | 20,308,431 | 26,288,906 | 5.98 Mb | 319 | BSA |
| Gene ID | Genome Position | SV Description | Gene Annotation |
|---|---|---|---|
| CsaV3_6G032330.1 | 18.31 Mb | Divergent intron | Proteasome subunit |
| CsaV3_6G032480.1 | 18.42 Mb | Divergent intron | WRKY57 |
| CsaV3_6G032560.1 | 18.48 Mb | Divergent promoter and intron | Monoacylglycerol lipase ABHD6 |
| CsaV3_6G032570.1 | 18.49 Mb | Divergent promoter and intron | Plasmodesmata callose-binding protein |
| CsaV3_6G033590.1 | 18.53 Mb | TE insertion in promoter | Unknown |
| CsaV3_6G033600.1 | 18.54 Mb | Divergent intron | Unknown |
Disclaimer/Publisher’s Note: The statements, opinions and data contained in all publications are solely those of the individual author(s) and contributor(s) and not of MDPI and/or the editor(s). MDPI and/or the editor(s) disclaim responsibility for any injury to people or property resulting from any ideas, methods, instructions or products referred to in the content. |
© 2023 by the authors. Licensee MDPI, Basel, Switzerland. This article is an open access article distributed under the terms and conditions of the Creative Commons Attribution (CC BY) license (https://creativecommons.org/licenses/by/4.0/).
Share and Cite
Zhang, R.-J.; Liu, B.; Song, S.-S.; Salah, R.; Song, C.-J.; Xia, S.-W.; Hao, Q.; Liu, Y.-J.; Li, Y.; Lai, Y.-S. Lipid-Related Domestication Accounts for the Extreme Cold Sensitivity of Semiwild and Tropic Xishuangbanna Cucumber (Cucumis sativus L. var. xishuangbannanesis). Int. J. Mol. Sci. 2024, 25, 79. https://doi.org/10.3390/ijms25010079
Zhang R-J, Liu B, Song S-S, Salah R, Song C-J, Xia S-W, Hao Q, Liu Y-J, Li Y, Lai Y-S. Lipid-Related Domestication Accounts for the Extreme Cold Sensitivity of Semiwild and Tropic Xishuangbanna Cucumber (Cucumis sativus L. var. xishuangbannanesis). International Journal of Molecular Sciences. 2024; 25(1):79. https://doi.org/10.3390/ijms25010079
Chicago/Turabian StyleZhang, Rui-Jing, Bin Liu, Shan-Shan Song, Radwa Salah, Chang-Jiang Song, Shi-Wei Xia, Qian Hao, Yan-Jun Liu, Yu Li, and Yun-Song Lai. 2024. "Lipid-Related Domestication Accounts for the Extreme Cold Sensitivity of Semiwild and Tropic Xishuangbanna Cucumber (Cucumis sativus L. var. xishuangbannanesis)" International Journal of Molecular Sciences 25, no. 1: 79. https://doi.org/10.3390/ijms25010079
APA StyleZhang, R.-J., Liu, B., Song, S.-S., Salah, R., Song, C.-J., Xia, S.-W., Hao, Q., Liu, Y.-J., Li, Y., & Lai, Y.-S. (2024). Lipid-Related Domestication Accounts for the Extreme Cold Sensitivity of Semiwild and Tropic Xishuangbanna Cucumber (Cucumis sativus L. var. xishuangbannanesis). International Journal of Molecular Sciences, 25(1), 79. https://doi.org/10.3390/ijms25010079

