PTHrP Modulates the Proliferation and Osteogenic Differentiation of Craniofacial Fibrous Dysplasia-Derived BMSCs
Abstract
1. Introduction
2. Results
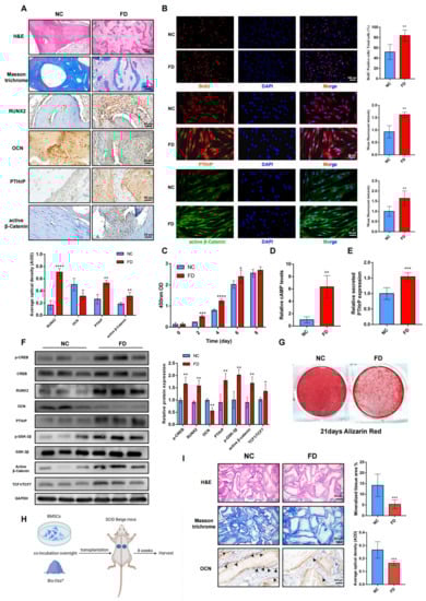
2.1. Characteristics of FD Lesion-Derived BMSCs
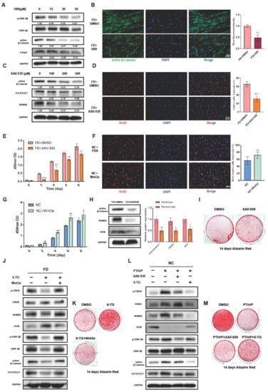
2.2. PTHrP Could Modulate the cAMP/PKA/CREB and Canonical Wnt/β-Catenin Signaling Pathways Simultaneously, Thereby Influencing the Osteogenic Differentiation and Proliferation Capacity of BMSCs
2.3. PTHrP/cAMP/PKA Axis Could Influence the Osteogenesis and Proliferation Capacity of FD BMSCs via the Canonical Wnt/β-Catenin Signaling Pathway
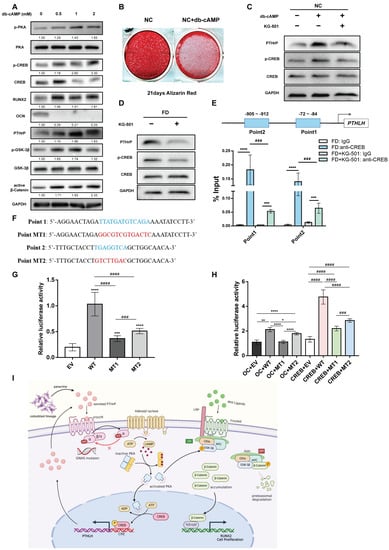
2.4. Positive Feedback Regulation Might Exist between the cAMP/PKA/CREB Signaling Pathway and PTHrP
3. Discussion
4. Materials and Methods
4.1. Primary Cell Acquisition and Culture
4.2. CCK8 Colorimetric Assay and BrdU Incorporation Assay
4.3. Animal Model
4.4. In Vitro Induction of Osteogenic Differentiation and Alizarin Red Staining
4.5. Histological, Immunohistochemical, and Immunofluorescence Staining Assays
4.6. ELISA
4.7. Western Blot
4.8. ChIP and ChIP-qPCR
4.9. Dual Luciferase Reporter Assay
4.10. siRNA Interference Assays
4.11. Statistical Analysis
5. Conclusions
Supplementary Materials
Author Contributions
Funding
Institutional Review Board Statement
Informed Consent Statement
Data Availability Statement
Conflicts of Interest
Abbreviations
References
- Dong, D.; Wang, Y.; Li, C.; Zhang, H.; Zhao, Y.; Lai, J. Fibro-osseous Lesions of Paranasal Sinus and Craniofacial Region: A Retrospective Study of 282 Cases. Laryngoscope 2021, 131, E1–E7. [Google Scholar] [CrossRef]
- De Castro, L.F.; Ovejero, D.; Boyce, A.M. Mosaic disorders of FGF23 excess: Fibrous dysplasia/McCune–Albright syndrome and cutaneous skeletal hypophosphatemia syndrome. Eur. J. Endocrinol. 2020, 182, R83–R99. [Google Scholar] [CrossRef] [PubMed]
- Shi, R.R.; Li, X.F.; Zhang, R.; Chen, Y.; Li, T.J. GNAS mutational analysis in differentiating fibrous dysplasia and ossifying fibroma of the jaw. Mod. Pathol. 2013, 26, 1023–1031. [Google Scholar] [CrossRef] [PubMed]
- Cong, Q.; Xu, R.; Yang, Y. in Gαs signaling in skeletal development, homeostasis and diseases. Curr. Top. Dev. Biol. 2019, 133, 281–307. [Google Scholar] [CrossRef] [PubMed]
- Zhang, S.; Kaplan, F.S.; Shore, E.M. Different roles of GNAS and cAMP signaling during early and late stages of osteogenic differentiation. Horm. Metab. Res. 2012, 44, 724–731. [Google Scholar] [CrossRef]
- Xiao, T.; Fu, Y.; Zhu, W.; Xu, R.; Xu, L.; Zhang, P.; Du, Y.; Cheng, J.; Jiang, H. HDAC8, a potential therapeutic target, regulates proliferation and differentiation of bone marrow stromal cells in fibrous dysplasia. Stem Cells Transl. Med. 2019, 8, 148–161. [Google Scholar] [CrossRef]
- Regard, J.B.; Cherman, N.; Palmer, D.; Kuznetsov, S.A.; Celi, F.S.; Guettier, J.M.; Chen, M.; Bhattacharyya, N.; Wess, J.; Coughlin, S.R.; et al. Wnt/β-catenin signaling is differentially regulated by G proteins and contributes to fibrous dysplasia. Proc. Natl. Acad. Sci. USA 2011, 108, 20101–20106. [Google Scholar] [CrossRef]
- Khan, S.K.; Yadav, P.S.; Elliott, G.; Hu, D.Z.; Xu, R.; Yang, Y. InducedGnasR201H expression from the endogenousGnas locus causes fibrous dysplasia by up-regulating Wnt/β-catenin signaling. Proc. Natl. Acad. Sci. USA 2018, 115, E418–E427. [Google Scholar] [CrossRef]
- De Castro, L.F.; Burke, A.B.; Wang, H.D.; Tsai, J.; Florenzano, P.; Pan, K.S.; Bhattacharyya, N.; Boyce, A.M.; Gafni, R.I.; Molinolo, A.A.; et al. Activation of RANK/RANKL/OPG pathway is involved in the pathophysiology of fibrous dysplasia and associated with disease burden. J. Bone Miner. Res. 2019, 34, 290–294. [Google Scholar] [CrossRef]
- Yamamoto, T.; Ozono, K.; Kasayama, S.; Yoh, K.; Hiroshima, K.; Takagi, M.; Matsumoto, S.; Michigami, T.; Yamaoka, K.; Kishimoto, T.; et al. Increased IL-6-production by cells isolated from the fibrous bone dysplasia tissues in patients with McCune-Albright syndrome. J. Clin. Investig. 1996, 98, 30–35. [Google Scholar] [CrossRef]
- Riminucci, M.; Kuznetsov, S.A.; Cherman, N.; Corsi, A.; Bianco, P.; Robey, P.G. Osteoclastogenesis in fibrous dysplasia of bone: In situ and in vitro analysis of IL-6 expression. Bone 2003, 33, 434–442. [Google Scholar] [CrossRef] [PubMed]
- Florez, H.; Mandelikova, S.; Filella, X.; Monegal, A.; Guanabens, N.; Peris, P. Clinical significance of increased serum levels of FGF-23 in fibrous dysplasia. Med. Clin.-Barc. 2018, 151, 65–67. [Google Scholar] [CrossRef] [PubMed]
- Boyce, A.M.; Bhattacharyya, N.; Collins, M.T. Fibrous Dysplasia and Fibroblast Growth Factor-23 Regulation. Curr. Osteoporos. Rep. 2013, 11, 65–71. [Google Scholar] [CrossRef] [PubMed]
- Riminucci, M.; Saggio, I.; Gehron Robey, P.; Bianco, P. Fibrous Dysplasia as a Stem Cell Disease. J. Bone Miner. Res. 2006, 21, P125–P131. [Google Scholar] [CrossRef] [PubMed]
- Bianco, P.; Kuznetsov, S.A.; Riminucci, M.; Fisher, L.W.; Spiegel, A.M.; Robey, P.G. Reproduction of human fibrous dysplasia of bone in immunocompromised mice by transplanted mosaics of normal and Gsalpha-mutated skeletal progenitor cells. J. Clin. Investig. 1998, 101, 1737–1744. [Google Scholar] [CrossRef] [PubMed]
- Um, S.; Kim, H.Y.; Seo, B. Effects of BMP-2 on the osteogenic differentiation of bone marrow stem cells in fibrous dysplasia. Oral Dis. 2018, 24, 1057–1067. [Google Scholar] [CrossRef]
- Sutkeviciute, I.; Clark, L.J.; White, A.D.; Gardella, T.J.; Vilardaga, J. PTH/PTHrP Receptor Signaling, Allostery, and Structures. Trends Endocrinol. Metab. 2019, 30, 860–874. [Google Scholar] [CrossRef]
- Pieles, O.; Reck, A.; Morsczeck, C. High endogenous expression of parathyroid hormone-related protein (PTHrP) supports osteogenic differentiation in human dental follicle cells. Histochem. Cell Biol. 2020, 154, 397–403. [Google Scholar] [CrossRef]
- Zhao, Y.; Zhang, G. A computational study of the dual effect of intermittent and continuous administration of parathyroid hormone on bone remodeling. Acta Biomater. 2019, 93, 200–209. [Google Scholar] [CrossRef]
- Zhang, K.; Zhang, F.J.; Zhao, W.J.; Xing, G.S.; Bai, X.; Wang, Y. Effects of parathyroid hormone-related protein on osteogenic and adipogenic differentiation of human mesenchymal stem cells. Eur. Rev. Med. Pharm. 2014, 18, 1610–1617. [Google Scholar]
- Walsh, C.A.; Dillon, J.P.; Durham, B.; Fraser, W.D.; Gallagher, J.A. Increased production of PTHrP by osteoblasts derived from four patients with McCune Albright syndrome. Bone 1995, 6, 563. [Google Scholar] [CrossRef]
- Walsh, C.A.; Birch, M.A.; Fraser, W.D.; Robinson, J.; Lawton, R.; Dorgan, J.; Klenerman, L.; Gallagher, J.A. Primary cultures of human bone-derived cells produce parathyroid hormone-related protein: A study of 40 patients of varying age and pathology. Bone Miner. 1994, 27, 43–50. [Google Scholar] [CrossRef] [PubMed]
- Fraser, W.D.; Walsh, C.A.; Birch, M.A.; Durham, B.; Dillon, J.P.; McCreavy, D.; Gallagher, J.A. Parathyroid hormone-related protein in the aetiology of fibrous dysplasia of bone in the McCune Albright syndrome. Clin. Endocrinol. 2000, 53, 621–628. [Google Scholar] [CrossRef]
- Gaur, T.; Lengner, C.J.; Hovhannisyan, H.; Bhat, R.A.; Bodine, P.V.N.; Komm, B.S.; Javed, A.; van Wijnen, A.J.; Stein, J.L.; Stein, G.S.; et al. Canonical WNT Signaling Promotes Osteogenesis by Directly Stimulating Runx2 Gene Expression. J. Biol. Chem. 2005, 280, 33132–33140. [Google Scholar] [CrossRef] [PubMed]
- Gallwitz, W.E.; Guise, T.A.; Mundy, G.R. Guanosine nucleotides inhibit different syndromes of PTHrP excess caused by human cancers in vivo. J. Clin. Investig. 2002, 110, 1559–1572. [Google Scholar] [CrossRef] [PubMed]
- Abudourousuli, A.; Chen, S.; Hu, Y.; Qian, W.; Liao, X.; Xu, Y.; Song, L.; Zhang, S.; Li, J. NKX2-8/PTHrP Axis-Mediated Osteoclastogenesis and Bone Metastasis in Breast Cancer. Front. Oncol. 2022, 12, 907000. [Google Scholar] [CrossRef]
- Elli, F.M.; Pereda, A.; Linglart, A.; Perez, D.N.G.; Mantovani, G. Parathyroid hormone resistance syndromes-Inactivating PTH/PTHrP signaling disorders (iPPSDs). Best Pract. Res. Clin. Endocrinol. Metab. 2018, 32, 941–954. [Google Scholar] [CrossRef] [PubMed]
- Midha, S.; Jain, K.G.; Bhaskar, N.; Kaur, A.; Rawat, S.; Giri, S.; Basu, B.; Mohanty, S. Tissue-specific mesenchymal stem cell-dependent osteogenesis in highly porous chitosan-based bone analogs. Stem Cells Transl. Med. 2021, 10, 303–319. [Google Scholar] [CrossRef]
- Steinhart, Z.; Angers, S. Wnt signaling in development and tissue homeostasis. Development 2018, 145, dev146589. [Google Scholar] [CrossRef]
- Suda, N.; Gillespie, M.T.; Traianedes, K.; Zhou, H.; Ho, P.W.; Hards, D.K.; Allan, E.H.; Martin, T.J.; Moseley, J.M. Expression of Parathyroid Hormone-Related Protein in Cells of Osteoblast Lineage. J. Cell. Physiol. 1996, 166, 94–104. [Google Scholar] [CrossRef]
- Tonna, S.; Sims, N.A. Talking among Ourselves: Paracrine Control of Bone Formation within the Osteoblast Lineage. Calcif. Tissue Int. 2014, 94, 35–45. [Google Scholar] [CrossRef] [PubMed]
- Longo, A.; Librizzi, M.; Naselli, F.; Caradonna, F.; Tobiasch, E.; Luparello, C. PTHrP in differentiating human mesenchymal stem cells: Transcript isoform expression, promoter methylation, and protein accumulation. Biochimie 2013, 95, 1888–1896. [Google Scholar] [CrossRef] [PubMed]
- Lerner, U.H.; Ohlsson, C. The WNT system: Background and its role in bone. J. Intern. Med. 2015, 277, 630–649. [Google Scholar] [CrossRef] [PubMed]
- Baron, R.; Kneissel, M. WNT signaling in bone homeostasis and disease: From human mutations to treatments. Nat. Med. 2013, 19, 179–192. [Google Scholar] [CrossRef] [PubMed]
- Nemoto, E.; Sakisaka, Y.; Tsuchiya, M.; Tamura, M.; Nakamura, T.; Kanaya, S.; Shimonishi, M.; Shimauchi, H. Wnt3a signaling induces murine dental follicle cells to differentiate into cementoblastic/osteoblastic cells via an osterix-dependent pathway. J. Periodontal Res. 2016, 51, 164–174. [Google Scholar] [CrossRef]
- Shen, J.; Chen, X.; Jia, H.; Meyers, C.A.; Shrestha, S.; Asatrian, G.; Ding, C.; Tsuei, R.; Zhang, X.; Peault, B.; et al. Effects of WNT3A and WNT16 on the Osteogenic and Adipogenic Differentiation of Perivascular Stem/Stromal Cells. Tissue Eng. Pt. A 2018, 24, 68–80. [Google Scholar] [CrossRef]
- Liu, N.; Shi, S.; Deng, M.; Tang, L.; Zhang, G.; Liu, N.; Ding, B.; Liu, W.; Liu, Y.; Shi, H.; et al. High levels of β-catenin signaling reduce osteogenic differentiation of stem cells in inflammatory microenvironments through inhibition of the noncanonical Wnt pathway. J. Bone Miner. Res. 2011, 26, 2082–2095. [Google Scholar] [CrossRef]
- Boland, G.M.; Perkins, G.; Hall, D.J.; Tuan, R.S. Wnt 3a promotes proliferation and suppresses osteogenic differentiation of adult human mesenchymal stem cells. J. Cell. Biochem. 2004, 93, 1210–1230. [Google Scholar] [CrossRef]
- McManus, E.J.; Sakamoto, K.; Armit, L.J.; Ronaldson, L.; Shpiro, N.; Marquez, R.; Alessi, D.R. Role that phosphorylation of GSK3 plays in insulin and Wnt signalling defined by knockin analysis. EMBO J. 2005, 24, 1571–1583. [Google Scholar] [CrossRef]
- Walia, M.K.; Ho, P.M.; Taylor, S.; Ng, A.J.; Gupte, A.; Chalk, A.M.; Zannettino, A.C.; Martin, T.J.; Walkley, C.R. Activation of PTHrP-cAMP-CREB1 signaling following p53 loss is essential for osteosarcoma initiation and maintenance. eLife 2016, 5, e13446. [Google Scholar] [CrossRef]
- Datta, N.S.; Pettway, G.J.; Chen, C.; Koh, A.J.; McCauley, L.K. Cyclin D1 as a Target for the Proliferative Effects of PTH and PTHrP in Early Osteoblastic Cells. J. Bone Miner. Res. 2007, 22, 951–964. [Google Scholar] [CrossRef] [PubMed]
- Shang, Y.C.; Wang, S.H.; Xiong, F.; Zhao, C.P.; Peng, F.N.; Feng, S.W.; Li, M.S.; Li, Y.; Zhang, C. Wnt3a signaling promotes proliferation, myogenic differentiation, and migration of rat bone marrow mesenchymal stem cells1. Acta Pharmacol. Sin. 2007, 28, 1761–1774. [Google Scholar] [CrossRef] [PubMed]
- Miao, D.; Tong, X.K.; Chan, G.K.; Panda, D.; McPherson, P.S.; Goltzman, D. Parathyroid hormone-related peptide stimulates osteogenic cell proliferation through protein kinase C activation of the Ras/mitogen-activated protein kinase signaling pathway. J. Biol. Chem. 2001, 276, 32204–32213. [Google Scholar] [CrossRef]
- Sands, W.A.; Palmer, T.M. Regulating gene transcription in response to cyclic AMP elevation. Cell. Signal. 2008, 20, 460–466. [Google Scholar] [CrossRef] [PubMed]
- Saggio, I.; Remoli, C.; Spica, E.; Cersosimo, S.; Sacchetti, B.; Robey, P.G.; Holmbeck, K.; Cumano, A.; Boyde, A.; Bianco, P.; et al. Constitutive Expression of GsαR201C in Mice Produces a Heritable, Direct Replica of Human Fibrous Dysplasia Bone Pathology and Demonstrates Its Natural History. J. Bone Miner. Res. 2014, 29, 2357–2368. [Google Scholar] [CrossRef]
- Remoli, C.; Michienzi, S.; Sacchetti, B.; Consiglio, A.D.; Cersosimo, S.; Spica, E.; Robey, P.G.; Holmbeck, K.; Cumano, A.; Boyde, A.; et al. Osteoblast-specific expression of the fibrous dysplasia (FD)-causing mutation Gsalpha(R201C) produces a high bone mass phenotype but does not reproduce FD in the mouse. J. Bone Miner. Res. 2015, 30, 1030–1043. [Google Scholar] [CrossRef] [PubMed]
- Zhao, X.; Deng, P.; Iglesias-Bartolome, R.; Amornphimoltham, P.; Steffen, D.J.; Jin, Y.; Molinolo, A.A.; de Castro, L.F.; Ovejero, D.; Yuan, Q.; et al. Expression of an active Gαs mutant in skeletal stem cells is sufficient and necessary for fibrous dysplasia initiation and maintenance. Proc. Natl. Acad. Sci. USA 2018, 115, E428–E437. [Google Scholar] [CrossRef]
- Liu, Z.; Yin, Y.; Wang, Z.; Xie, L.; Deng, P.; Wang, D.; Ji, N.; Zhao, H.; Han, X.; Chen, Q.; et al. RANKL inhibition halts lesion progression and promotes bone remineralization in mice with fibrous dysplasia. Bone 2022, 156, 116301. [Google Scholar] [CrossRef]
- Fan, Q.; Yue, B.; Bian, Z.; Xu, W.; Tu, B.; Dai, K.; Li, G.; Tang, T. The CREB-Smad6-Runx2 axis contributes to the impaired osteogenesis potential of bone marrow stromal cells in fibrous dysplasia of bone. J. Pathol. 2012, 228, 45–55. [Google Scholar] [CrossRef]
- Zhang, J.; Liao, L.; Li, Y.; Xu, Y.; Guo, W.; Tian, W.; Zou, S. Parathyroid hormone-related peptide (1–34) promotes tooth eruption and inhibits osteogenesis of dental follicle cells during tooth development. J. Cell. Physiol. 2019, 234, 11900–11911. [Google Scholar] [CrossRef]
- Lu, W.; Li, X.; Yang, Y.; Yi, J.; Xie, L.; Zhao, Z.; Li, Y. PTH/PTHrP in controlled release hydrogel enhances orthodontic tooth movement by regulating periodontal bone remodaling. J. Periodontal Res. 2021, 56, 885–896. [Google Scholar] [CrossRef] [PubMed]
- Johnson, R.W.; Merkel, A.R.; Danilin, S.; Nguyen, M.P.; Mundy, G.R.; Sterling, J.A. 6-Thioguanine inhibition of parathyroid hormone-related protein expression is mediated by GLI2. Anticancer Res. 2011, 31, 2705–2712. [Google Scholar] [PubMed]
- Martin, T.J. Parathyroid Hormone-Related Protein, Its Regulation of Cartilage and Bone Development, and Role in Treating Bone Diseases. Physiol. Rev. 2016, 96, 831–871. [Google Scholar] [CrossRef] [PubMed]
- Ansari, N.; Ho, P.W.; Crimeen-Irwin, B.; Poulton, I.J.; Brunt, A.R.; Forwood, M.R.; Divieti Pajevic, P.; Gooi, J.H.; Martin, T.J.; Sims, N.A. Autocrine and Paracrine Regulation of the Murine Skeleton by Osteocyte-Derived Parathyroid Hormone-Related Protein. J. Bone Miner. Res. 2018, 33, 137–153. [Google Scholar] [CrossRef] [PubMed]
- Kuznetsov, S.A.; Cherman, N.; Riminucci, M.; Collins, M.T.; Robey, P.G.; Bianco, P. Age-Dependent Demise of GNAS-Mutated Skeletal Stem Cells and “Normalization” of Fibrous Dysplasia of Bone. J. Bone Miner. Res. 2008, 23, 1731–1740. [Google Scholar] [CrossRef]
- Isobe, Y.; Takahashi, K.; Kiso, H.; Nakao, K.; Ikeno, M.; Koyama, N.; Sugai, M.; Shimizu, A.; Haga, H.; Bessho, K. Direct evidence for the age-dependent demise of GNAS-mutated cells in oral fibrous dysplasia. Arch. Oral Biol. 2018, 93, 133–140. [Google Scholar] [CrossRef]
- Boyce, A.M.; Collins, M.T. Fibrous dysplasia/McCune-Albright syndrome: A rare, mosaic disease of Gαs activation. Endocr. Rev. 2019, 41, 345–370. [Google Scholar] [CrossRef]
- Martínez, P.; Esbrit, P.; Rodrigo, A.; Alvarez-Arroyo, M.V.; Martínez, M.E. Age-Related Changes in Parathyroid Hormone-Related Protein and Vascular Endothelial Growth Factor in Human Osteoblastic Cells. Osteoporos. Int. 2002, 13, 874–881. [Google Scholar] [CrossRef]
- Javaid, M.K.; Boyce, A.; Appelman-Dijkstra, N.; Ong, J.; Defabianis, P.; Offiah, A.; Arundel, P.; Shaw, N.; Pos, V.D.; Underhil, A.; et al. Best practice management guidelines for fibrous dysplasia/McCune-Albright syndrome: A consensus statement from the FD/MAS international consortium. Orphanet J. Rare Dis. 2019, 14, 139. [Google Scholar] [CrossRef]
- Roszko, K.L.; Collins, M.T.; Boyce, A.M. Mosaic Effects of Growth Hormone on Fibrous Dysplasia of Bone. N. Engl. J. Med. 2018, 379, 1964–1965. [Google Scholar] [CrossRef]
- McCauley, L.K.; Martin, T.J. Twenty-five years of PTHrP progress: From cancer hormone to multifunctional cytokine. J. Bone Miner. Res. 2012, 27, 1231–1239. [Google Scholar] [CrossRef] [PubMed]
- Martin, T.J.; Johnson, R.W. Multiple actions of parathyroid hormone-related protein in breast cancer bone metastasis. Br. J. Pharmacol. 2021, 178, 1923–1935. [Google Scholar] [CrossRef] [PubMed]
- Edwards, C.M.; Johnson, R.W. From Good to Bad: The Opposing Effects of PTHrP on Tumor Growth, Dormancy, and Metastasis Throughout Cancer Progression. Front. Oncol. 2021, 11, 644303. [Google Scholar] [CrossRef] [PubMed]
- Palmisano, B.; Spica, E.; Remoli, C.; Labella, R.; Di Filippo, A.; Donsante, S.; Bini, F.; Raimondo, D.; Marinozzi, F.; Boyde, A.; et al. RANKL Inhibition in Fibrous Dysplasia of Bone: A Preclinical Study in a Mouse Model of the Human Disease. J. Bone Miner. Res. 2019, 34, 2171–2182. [Google Scholar] [CrossRef] [PubMed]
- Meier, M.E.; Clerkx, S.N.; Winter, E.M.; Pereira, A.M.; van de Ven, A.C.; van de Sande, M.; Appelman-Dijkstra, N.M. Safety of therapy with and withdrawal from denosumab in fibrous dysplasia and McCune-Albright syndrome: An observational study. J. Bone Miner. Res. 2021, 36, 1729–1738. [Google Scholar] [CrossRef]
- Raborn, L.N.; Burke, A.B.; Ebb, D.H.; Collins, M.T.; Kaban, L.B.; Boyce, A.M. Denosumab for craniofacial fibrous dysplasia: Duration of efficacy and post-treatment effects. Osteoporos. Int. 2021, 32, 1889–1893. [Google Scholar] [CrossRef]
- Huzum, B.; Antoniu, S.; Dragomir, R. Treatment of fibrous dysplasia: Focus on denosumab. Expert Opin. Biol. Ther. 2022, 22, 397–405. [Google Scholar] [CrossRef]
- Wang, Y.; Wang, O.; Jiang, Y.; Li, M.; Xia, W.; Meng, X.; Xing, X. Efficacy and safety of bisphosphonate therapy in McCune-Albright syndrome–related polyostotic fibrous dysplasia: A single-center experience. Endocr. Pract. 2019, 25, 23–30. [Google Scholar] [CrossRef]




Disclaimer/Publisher’s Note: The statements, opinions and data contained in all publications are solely those of the individual author(s) and contributor(s) and not of MDPI and/or the editor(s). MDPI and/or the editor(s) disclaim responsibility for any injury to people or property resulting from any ideas, methods, instructions or products referred to in the content. |
© 2023 by the authors. Licensee MDPI, Basel, Switzerland. This article is an open access article distributed under the terms and conditions of the Creative Commons Attribution (CC BY) license (https://creativecommons.org/licenses/by/4.0/).
Share and Cite
Shen, L.; He, Y.; Chen, S.; He, L.; Zhang, Y. PTHrP Modulates the Proliferation and Osteogenic Differentiation of Craniofacial Fibrous Dysplasia-Derived BMSCs. Int. J. Mol. Sci. 2023, 24, 7616. https://doi.org/10.3390/ijms24087616
Shen L, He Y, Chen S, He L, Zhang Y. PTHrP Modulates the Proliferation and Osteogenic Differentiation of Craniofacial Fibrous Dysplasia-Derived BMSCs. International Journal of Molecular Sciences. 2023; 24(8):7616. https://doi.org/10.3390/ijms24087616
Chicago/Turabian StyleShen, Lihang, Yang He, Shuo Chen, Linhai He, and Yi Zhang. 2023. "PTHrP Modulates the Proliferation and Osteogenic Differentiation of Craniofacial Fibrous Dysplasia-Derived BMSCs" International Journal of Molecular Sciences 24, no. 8: 7616. https://doi.org/10.3390/ijms24087616
APA StyleShen, L., He, Y., Chen, S., He, L., & Zhang, Y. (2023). PTHrP Modulates the Proliferation and Osteogenic Differentiation of Craniofacial Fibrous Dysplasia-Derived BMSCs. International Journal of Molecular Sciences, 24(8), 7616. https://doi.org/10.3390/ijms24087616

