Reversal of Pulmonary Fibrosis: Human Umbilical Mesenchymal Stem Cells from Wharton’s Jelly versus Human-Adipose-Derived Mesenchymal Stem Cells
Abstract
1. Introduction
2. Results
2.1. Transplantation of HUMSCs, but Not ADMSCs, Improved Arterial Oxygen Saturation (SpO2) in Rats with PF
2.2. Transplantation of HUMSCs, but Not ADMSCs, Attenuated the Rapid Respiratory Rate in Rats with PF
2.3. Transplantation of HUMSCs, but Not ADMSCs, Increased Body Weight in Rats with PF
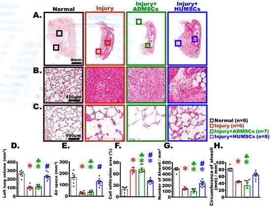
2.4. Transplantation of HUMSCs, but Not ADMSCs, Enhanced Alveolar Space in Rats with PF
2.5. Transplantation of HUMSCs, but Not ADMSCs, Restored Alveolar Structure in Rats with PF
2.6. Transplantation of HUMSCs, but Not ADMSCs, Ameliorated Left Lung Shrinkage in Rats with PF
2.7. Transplantation of HUMSCs, but Not ADMSCs, Reduced Collagen Deposition in Rats with PF
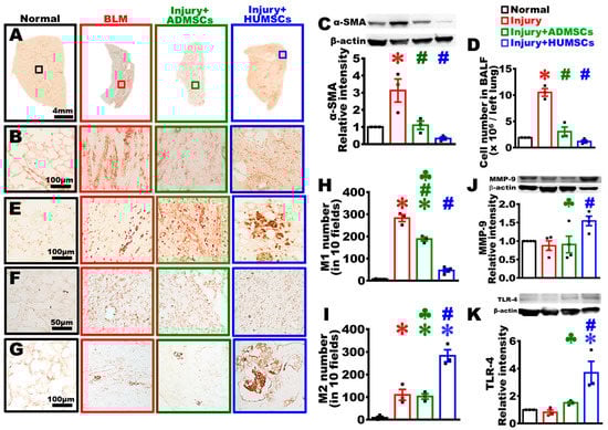
2.8. Transplantation of HUMSCs, as Well as ADMSCs, Decreased Myofibroblast Amount in Rats with PF
2.9. Transplantation of HUMSCs, as Well as ADMSCs, Diminished Cell Number in BALF in Rats with PF
2.10. Transplantation of HUMSCs, but Not ADMSCs, Triggered the Activation of M2 Macrophages with Large Size in Rats with PF
2.11. Transplantation of HUMSCs, but Not ADMSCs, Stimulated MMP-9 Synthesis in Rats with PF
2.12. Transplantation of HUMSCs, but Not ADMSCs, Promoted TLR-4 Expression in Rats with PF
2.13. Transplantation of ADMSCs, but Not HUMSCs, Enhanced Adipogenesis in Rats with PF
3. Discussion
4. Materials and Methods
4.1. Establishment of Left-Lung PF Animal Model
4.2. Isolation and Culture of HUMSCs or Culture of ADMSCs
4.3. Transplantation of ADMSCs and HUMSCs
4.4. Animal Groups
- Normal group (n = 15): Rats received saline injection. On Day 21 after saline injection, only 200 μL of saline was intratracheally administered (Figure 7A).
 - Injury group (n = 15): Rats received 5 mg BLM injection. On Day 21 after BLM injection, no treatment but saline was intratracheally administered (Figure 7A).
 - Injury+ADMSCs group (n = 15): Rats received BLM injection. Intratracheal transplantation of 2.5 × 107 ADMSCs was carried out on Day 21 after BLM injection. The rats were sacrificed on Day 49 (Figure 7A).
 - Injury+HUMSCs group (n = 15): Rats received BLM injection. Intratracheal transplantation of 2.5 × 107 HUMSCs was carried out on Day 21 after BLM injection. The rats were sacrificed on Day 49 (Figure 7A).
 
4.5. Pulmonary Function Testing
4.5.1. Arterial Blood Oxygen Saturation
4.5.2. Pulmonary Respiratory Rates
4.6. Magnetic Resonance Imaging (MRI)
4.7. Sacrifice and Perfusion Fixation of Rats
4.8. Hematoxylin and Eosin (H&E) Staining
4.9. Sirius Red Staining
4.10. Oil Red O Staining
4.11. Immunohistostaining
4.12. Western Blotting
4.13. Bronchoalveolar Lavage Fluid (BALF)
4.14. Quantitative Real-Time PCR (qRT-PCR)
| Rat GAPDH | |
| F: 5′-CTCTACCCACGGCAAGTTCAAC-3′ | |
| R: 5′-GGTGAAGACGCCAGTAGACTCCA-3′ | Product length: 160 bps | 
| Rat collagen type1 alpha 1 chain (Col1a1) | |
| F: 5′-TCCTGCCGATGTCGCTATC-3′ | |
| R: 5′-CAAGTTCCGGTGTGACTCGTG-3′ | Product length: 234 bps | 
4.15. Statistical Analysis
5. Conclusions
Supplementary Materials
Author Contributions
Funding
Institutional Review Board Statement
Informed Consent Statement
Data Availability Statement
Acknowledgments
Conflicts of Interest
References
- Wynn, T.A. Integrating mechanisms of pulmonary fibrosis. J. Exp. Med. 2011, 208, 1339–1350. [Google Scholar] [CrossRef] [PubMed]
 - Sgalla, G.; Iovene, B.; Calvello, M.; Ori, M.; Varone, F.; Richeldi, L. Idiopathic pulmonary fibrosis: Pathogenesis and management. Respir. Res. 2018, 19, 32. [Google Scholar] [CrossRef] [PubMed]
 - Kasuya, Y.; Kim, J.D.; Hatano, M.; Tatsumi, K.; Matsuda, S. Pathophysiological Roles of Stress-Activated Protein Kinases in Pulmonary Fibrosis. Int. J. Mol. Sci. 2021, 22, 6041. [Google Scholar] [CrossRef] [PubMed]
 - Salton, F.; Ruaro, B.; Confalonieri, P.; Confalonieri, M. Epithelial–Mesenchymal Transition: A Major Pathogenic Driver in Idiopathic Pulmonary Fibrosis? Medicina 2020, 56, 608. [Google Scholar] [CrossRef]
 - Confalonieri, P.; Volpe, M.C.; Jacob, J.; Maiocchi, S.; Salton, F.; Ruaro, B.; Confalonieri, M.; Braga, L. Regeneration or Repair? The Role of Alveolar Epithelial Cells in the Pathogenesis of Idiopathic Pulmonary Fibrosis (IPF). Cells 2022, 11, 2095. [Google Scholar] [CrossRef]
 - Olson, A.L.; Swigris, J.J.; Lezotte, D.C.; Norris, J.M.; Wilson, C.G.; Brown, K.K. Mortality from pulmonary fibrosis increased in the United States from 1992 to 2003. Am. J. Respir. Crit. Care. Med. 2007, 176, 277–284. [Google Scholar] [CrossRef]
 - Fernández-Francos, S.; Eiro, N.; González-Galiano, N.; Vizoso, F.J. Mesenchymal Stem Cell-Based Therapy as an Alternative to the Treatment of Acute Respiratory Distress Syndrome: Current Evidence and Future Perspectives. Int. J. Mol. Sci. 2021, 22, 7850. [Google Scholar] [CrossRef]
 - Duchesneau, P.; Waddell, T.K.; Karoubi, G. Cell-Based Therapeutic Approaches for Cystic Fibrosis. Int. J. Mol. Sci. 2020, 21, 5219. [Google Scholar] [CrossRef]
 - Averyanov, A.; Koroleva, I.; Konoplyannikov, M.; Revkova, V.; Lesnyak, V.; Kalsin, V.; Danilevskaya, O.; Nikitin, A.; Sotnikova, A.; Kotova, S.; et al. First-in-human high-cumulative-dose stem cell therapy in idiopathic pulmonary fibrosis with rapid lung function decline. Stem. Cells. Transl. Med. 2020, 9, 6–16. [Google Scholar] [CrossRef]
 - Campo, A.; González-Ruiz, J.M.; Andreu, E.; Alcaide, A.B.; Ocón, M.M.; De-Torres, J.; Pueyo, J.; Cordovilla, R.; Villaron, E.; Sanchez-Guijo, F.; et al. Endobronchial autologous bone marrow-mesenchymal stromal cells in idiopathic pulmonary fibrosis: A phase I trial. ERJ. Open. Res. 2021, 7, 00773–02020. [Google Scholar] [CrossRef]
 - Chen, S.; Cui, G.; Peng, C.; Lavin, M.F.; Sun, X.; Zhang, E.; Yang, Y.; Guan, Y.; Du, Z.; Shao, H. Transplantation of adipose-derived mesenchymal stem cells attenuates pulmonary fibrosis of silicosis via anti-inflammatory and anti-apoptosis effects in rats. Stem Cell Res. Ther. 2018, 9, 110. [Google Scholar] [CrossRef]
 - Teshima, T.; Matsumoto, H.; Michishita, M.; Matsuoka, A.; Shiba, M.; Nagashima, T.; Koyama, H. Allogenic Adipose Tissue-Derived Mesenchymal Stem Cells Ameliorate Acute Hepatic Injury in Dogs. Stem Cells Int. 2017, 2017, 3892514. [Google Scholar] [CrossRef]
 - Jiang, X.; Jiang, X.; Qu, C.; Chang, P.; Zhang, C.; Qu, Y.; Liu, Y. Intravenous delivery of adipose-derived mesenchymal stromal cells attenuates acute radiation-induced lung injury in rats. Cytotherapy 2015, 17, 560–570. [Google Scholar] [CrossRef]
 - Reddy, M.; Fonseca, L.; Gowda, S.; Chougule, B.; Hari, A.; Totey, S. Human adipose-derived mesenchymal stem cells attenuate early stage of bleomycin induced pulmonary fibrosis: Comparison with pirfenidone. Int. J. Stem Cells 2016, 9, 192–206. [Google Scholar] [CrossRef]
 - Tashiro, J.; Elliot, S.J.; Gerth, D.J.; Xia, X.; Pereira-Simon, S.; Choi, R.; Catanuto, P.; Shahzeidi, S.; Toonkel, R.L.; Shah, R.H.; et al. Therapeutic benefits of young, but not old, adipose-derived mesenchymal stem cells in a chronic mouse model of bleomycin-induced pulmonary fibrosis. Transl. Res. 2015, 166, 554–567. [Google Scholar] [CrossRef]
 - Rathinasabapathy, A.; Bruce, E.; Espejo, A.; Horowitz, A.; Sudhan, D.R.; Nair, A.; Guzzo, D.; Francis, J.; Raizada, M.K.; Shenoy, V.; et al. Therapeutic potential of adipose stem cell-derived conditioned medium against pulmonary hypertension and lung fibrosis. Br. J. Pharmacol. 2016, 173, 2859–2879. [Google Scholar] [CrossRef]
 - Chu, K.A.; Wang, S.Y.; Yeh, C.C.; Fu, T.W.; Fu, Y.Y.; Ko, T.L.; Chiu, M.M.; Chen, T.H.; Tsai, P.J.; Fu, Y.S. Reversal of bleomycin-induced rat pulmonary fibrosis by a xenograft of human umbilical mesenchymal stem cells from Wharton’s jelly. Theranostics 2019, 9, 6646–6664. [Google Scholar] [CrossRef]
 - Chu, K.A.; Yeh, C.C.; Kuo, F.H.; Lin, W.N.; Hsu, C.W.; Chen, T.H.; Fu, Y.S. Comparison of reversal of rat pulmonary fibrosis of nintedanib, pirfenidone, and human umbilical mesenchymal stem cells from Wharton’s jelly. Stem Cell Res. Ther. 2020, 11, 513. [Google Scholar] [CrossRef]
 - Tsai, P.J.; Yeh, C.C.; Huang, W.J.; Min, M.Y.; Huang, T.H.; Ko, T.L.; Huang, P.Y.; Chen, T.H.; Hsu, S.P.C.; Soong, B.W.; et al. Xenografting of human umbilical mesenchymal stem cells from Wharton’s jelly ameliorates mouse spinocerebellar ataxia type. Transl. Neurodegener. 2019, 8, 29. [Google Scholar] [CrossRef]
 - Fu, Y.S.; Lu, C.H.; Chu, K.A.; Yeh, C.C.; Chiang, T.L.; Ko, T.L.; Chiu, M.M.; Chen, C.F. Xenograft of human umbilical mesenchymal stem cells from Wharton’s jelly differentiating into osteocytes and reducing osteoclast activity reverses osteoporosis in ovariectomized rats. Cell Transplant. 2018, 27, 194–208. [Google Scholar] [CrossRef]
 - Fu, Y.S.; Chen, P.R.; Yeh, C.C.; Pan, J.Y.; Kuo, W.C.; Tseng, K.W. Human Umbilical Mesenchymal Stem Cell Xenografts Repair UV-Induced Photokeratitis in a Rat Model. Biomedicines 2022, 10, 1125. [Google Scholar] [CrossRef] [PubMed]
 - Fu, Y.S.; Yeh, C.C.; Chu, P.M.; Chang, W.H.; Lin, M.Y.A.; Lin, Y.Y. Xenograft of human umbilical mesenchymal stem cells promotes recovery from chronic ischemic stroke in rats. Int. J. Mol. Sci. 2022, 2, 3149. [Google Scholar] [CrossRef] [PubMed]
 - Chen, C.F.; Chen, Y.C.; Fu, Y.S.; Tsai, S.W.; Wu, P.K.; Chen, C.M.; Chang, M.C.; Chen, W.M. Characterization of Osteogenesis and Chondrogenesis of Human Decellularized Allogeneic Bone with Mesenchymal Stem Cells Derived from Bone Marrow, Adipose Tissue, and Wharton’s Jelly. Int. J. Mol. Sci. 2021, 22, 8987. [Google Scholar] [CrossRef] [PubMed]
 - Huang, P.Y.; Shih, Y.H.; Tseng, Y.J.; Ko, T.L.; Fu, Y.S.; Lin, Y.Y. Xenograft of human umbilical mesenchymal stem cells from Wharton’s jelly as a potential therapy for rat pilocarpine-induced epilepsy. Brain Behav. Immun. 2016, 54, 45–58. [Google Scholar] [CrossRef] [PubMed]
 - Zhang, E.; Yang, Y.; Zhang, J.; Ding, G.; Chen, S.; Peng, C.; Lavin, M.F.; Yeo, A.J.; Du, Z.; Shao, H. Efficacy of bone marrow mesenchymal stem cell transplantation in animal models of pulmonary fibrosis after exposure to bleomycin: A meta-analysis. Exp. Ther. Med. 2019, 17, 2247–2255. [Google Scholar] [CrossRef]
 - Moodley, Y.; Atienza, D.; Manuelpillai, U.; Samuel, C.S.; Tchongue, J.; Ilancheran, S.; Boyd, R.; Trounson, A. Human umbilical cord mesenchymal stem cells reduce fibrosis of bleomycin-induced lung injury. Am. J. Pathol. 2009, 175, 303–313. [Google Scholar] [CrossRef]
 - Zhu, H.; Xiong, Y.; Xia, Y.; Zhang, R.; Tian, D.; Wang, T.; Dai, J.; Wang, L.; Yao, H.; Jiang, H.; et al. Therapeutic Effects of Human Umbilical Cord-Derived Mesenchymal Stem Cells in Acute Lung Injury Mice. Sci. Rep. 2017, 7, 39889. [Google Scholar] [CrossRef]
 - Moroncini, G.; Paolini, C.; Orlando, F.; Capelli, C.; Grieco, A.; Tonnini, C.; Agarbati, S.; Mondini, E.; Saccomanno, S.; Goteri, G.; et al. Mesenchymal stromal cells from human umbilical cord prevent the development of lung fibrosis in immunocompetent mice. PLoS ONE 2018, 13, e0196048. [Google Scholar] [CrossRef]
 - Hong, S.Y.; Teng, S.W.; Lin, W.; Wang, C.Y.; Lin, H.I. Allogeneic human umbilical cord-derived mesenchymal stem cells reduce lipopolysaccharide-induced inflammation and acute lung injury. Am. J. Transl. Res. 2020, 12, 6740–6750. [Google Scholar]
 - Cabrera, S.; Gaxiola, M.; Arreola, J.L.; Ramírez, R.; Jara, P.; D’Armiento, J.; Richards, T.; Selman, M.; Pardo, A. Overexpression of MMP9 in macrophages attenuates pulmonary fibrosis induced by bleomycin. Int. J. Biochem. Cell Biol. 2007, 39, 2324–2338. [Google Scholar] [CrossRef]
 - Liang, J.; Zhang, Y.; Xie, T.; Liu, N.; Chen, H.; Geng, Y.; Kurkciyan, A.; Mena, J.M.; Stripp, B.R.; Jiang, D.; et al. Hyaluronan and TLR4 promote surfactant-protein-C-positive alveolar progenitor cell renewal and prevent severe pulmonary fibrosis in mice. Nat. Med. 2016, 22, 1285–1293. [Google Scholar] [CrossRef]
 - Zhang, B.; Du, Y.; He, Y.; Liu, Y.; Zhang, G.; Yang, C.; Gao, F. INT-HA induces M2-like macrophage differentiation of human monocytes via TLR4-miR-935 pathway. Cancer Immunol. Immunother. 2019, 68, 189–200. [Google Scholar] [CrossRef]
 - Uji, M.; Nakada, A.; Nakamura, T. Intravenous administration of adipose-derived stromal cells does not ameliorate bleomycin-induced lung injury in rats. Open J. Regen. Med. 2013, 2, 39–45. [Google Scholar] [CrossRef]
 - Zhang, C.; Yin, X.; Zhang, J.; Ao, Q.; Gu, Y.; Liu, Y. Clinical observation of umbilical cord mesenchymal stem cell treatment of severe idiopathic pulmonary fibrosis: A case report. Exp. Ther. Med. 2017, 13, 1922–1926. [Google Scholar] [CrossRef]
 - Tzouvelekis, A.; Paspaliaris, V.; Koliakos, G.; Ntolios, P.; Bouros, E.; Oikonomou, A.; Zissimopoulos, A.; Boussios, N.; Dardzinski, B.; Gritzalis, D.; et al. A prospective, non-randomized, no placebo-controlled, phase Ib clinical trial to study the safety of the adipose derived stromal cells-stromal vascular fraction in idiopathic pulmonary fibrosis. J. Transl. Med. 2013, 11, 171. [Google Scholar] [CrossRef]
 - Ntolios, P.; Manoloudi, E.; Tzouvelekis, A.; Bouros, E.; Steiropoulos, P.; Anevlavis, S.; Bouros, D.; Froudarakis, M.E. Longitudinal outcomes of patients enrolled in a phase Ib clinical trial of the adipose-derived stromal cells-stromal vascular fraction in idiopathic pulmonary fibrosis. Clin. Respir. J. 2018, 12, 2084–2089. [Google Scholar] [CrossRef]
 - Chylikova, J.; Dvorackova, J.; Tauber, Z.; Kamarad, V. M1/M2 macrophage polarization in human obese adipose tissue. Biomed. Pap. Med. Fac. Univ. Palacky. Olomouc. Czech Repub. 2018, 162, 79–82. [Google Scholar] [CrossRef]
 - Weisberg, S.P.; McCann, D.; Desai, M.; Rosenbaum, M.; Leibel, R.L.; Ferrante, A.W., Jr. Obesity is associated with macrophage accumulation in adipose tissue. J. Clin. Investig. 2003, 112, 1796–1808. [Google Scholar] [CrossRef]
 - Koliaki, C.; Liatis, S.; Kokkinos, A. Obesity and cardiovascular disease: Revisiting an old relationship. Metabolism 2019, 92, 98–107. [Google Scholar] [CrossRef]
 - Battisti, S.; Pedone, C.; Napoli, N.; Russo, E.; Agnoletti, V.; Nigra, S.G.; Dengo, C.; Mughetti, M.; Conte, C.; Pozzilli, P.; et al. Computed tomography highlights increased visceral adiposity associated with critical illness in COVID-19. Diabetes. Care 2022, 43, e129–e130. [Google Scholar] [CrossRef]
 - Lee, S.H.; Lee, E.J.; Lee, S.Y.; Kim, J.H.; Shim, J.J.; Shin, C.; In, K.H.; Kang, K.H.; Uhm, C.S.; Kim, H.K.; et al. The effect of adipose stem cell therapy on pulmonary fibrosis induced by repetitive intratracheal bleomycin in mice. Exp. Lung Res. 2014, 40, 117–125. [Google Scholar] [CrossRef] [PubMed]
 - Rubio, G.A.; Elliot, S.J.; Wikramanayake, T.C.; Xia, X.; Pereira-Simon, S.; Thaller, S.R.; Glinos, G.D.; Jozic, I.; Hirt, P.; Pastar, I.; et al. Mesenchymal stromal cells prevent bleomycin-induced lung and skin fibrosis in aged mice and restore wound healing. J. Cell Physiol. 2018, 33, 5503–5512. [Google Scholar] [CrossRef] [PubMed]
 - Rosa, I.; Romano, E.; Fioretto, B.S.; Matucci-Cerinic, M.; Manetti, M. Adipose-derived stem cells: Pathophysiologic implications vs therapeutic potential in systemic sclerosis. World J. Stem Cells 2021, 13, 30–48. [Google Scholar] [CrossRef] [PubMed]
 - Zhang, Y.; Jiang, X.; Ren, L. Optimization of the adipose-derived mesenchymal stem cell delivery time for radiation-induced lung fibrosis treatment in rats. Sci. Rep. 2019, 9, 5589. [Google Scholar] [CrossRef]
 - Zhang, K.; Li, F.; Yan, B.; Xiao, D.J.; Wang, Y.S.; Liu, H. Comparison of the Cytokine Profile in Mesenchymal Stem Cells from Human Adipose, Umbilical Cord, and Placental Tissues. Cell. Reprogram. 2021, 23, 336–348. [Google Scholar] [CrossRef]
 - Abreu, S.C.; Antunes, M.A.; Xisto, D.G.; Cruz, F.F.; Branco, V.C.; Bandeira, E.; Kitoko, J.Z.; F de Araújo, A.; Dellatorre-Texeira, L.; Olsen, P.C.; et al. Bone marrow, adipose, and lung tissue-derived murine mesenchymal stromal cells release different mediators and differentially affect airway and lung parenchyma in experimental asthma. Stem Cells Transl. Med. 2017, 6, 1557–1567. [Google Scholar] [CrossRef]
 







Disclaimer/Publisher’s Note: The statements, opinions and data contained in all publications are solely those of the individual author(s) and contributor(s) and not of MDPI and/or the editor(s). MDPI and/or the editor(s) disclaim responsibility for any injury to people or property resulting from any ideas, methods, instructions or products referred to in the content.  | 
© 2023 by the authors. Licensee MDPI, Basel, Switzerland. This article is an open access article distributed under the terms and conditions of the Creative Commons Attribution (CC BY) license (https://creativecommons.org/licenses/by/4.0/).
Share and Cite
Chu, K.-A.; Yeh, C.-C.; Hsu, C.-H.; Hsu, C.-W.; Kuo, F.-H.; Tsai, P.-J.; Fu, Y.-S. Reversal of Pulmonary Fibrosis: Human Umbilical Mesenchymal Stem Cells from Wharton’s Jelly versus Human-Adipose-Derived Mesenchymal Stem Cells. Int. J. Mol. Sci. 2023, 24, 6948. https://doi.org/10.3390/ijms24086948
Chu K-A, Yeh C-C, Hsu C-H, Hsu C-W, Kuo F-H, Tsai P-J, Fu Y-S. Reversal of Pulmonary Fibrosis: Human Umbilical Mesenchymal Stem Cells from Wharton’s Jelly versus Human-Adipose-Derived Mesenchymal Stem Cells. International Journal of Molecular Sciences. 2023; 24(8):6948. https://doi.org/10.3390/ijms24086948
Chicago/Turabian StyleChu, Kuo-An, Chang-Ching Yeh, Chun-Hsiang Hsu, Chien-Wei Hsu, Fu-Hsien Kuo, Pei-Jiun Tsai, and Yu-Show Fu. 2023. "Reversal of Pulmonary Fibrosis: Human Umbilical Mesenchymal Stem Cells from Wharton’s Jelly versus Human-Adipose-Derived Mesenchymal Stem Cells" International Journal of Molecular Sciences 24, no. 8: 6948. https://doi.org/10.3390/ijms24086948
APA StyleChu, K.-A., Yeh, C.-C., Hsu, C.-H., Hsu, C.-W., Kuo, F.-H., Tsai, P.-J., & Fu, Y.-S. (2023). Reversal of Pulmonary Fibrosis: Human Umbilical Mesenchymal Stem Cells from Wharton’s Jelly versus Human-Adipose-Derived Mesenchymal Stem Cells. International Journal of Molecular Sciences, 24(8), 6948. https://doi.org/10.3390/ijms24086948
        
