The MicroRNA Ame-Bantam-3p Controls Larval Pupal Development by Targeting the Multiple Epidermal Growth Factor-like Domains 8 Gene (megf8) in the Honeybee, Apis mellifera
Abstract
1. Introduction
2. Results
2.1. Analysis of Small RNA Deep-Sequencing Data
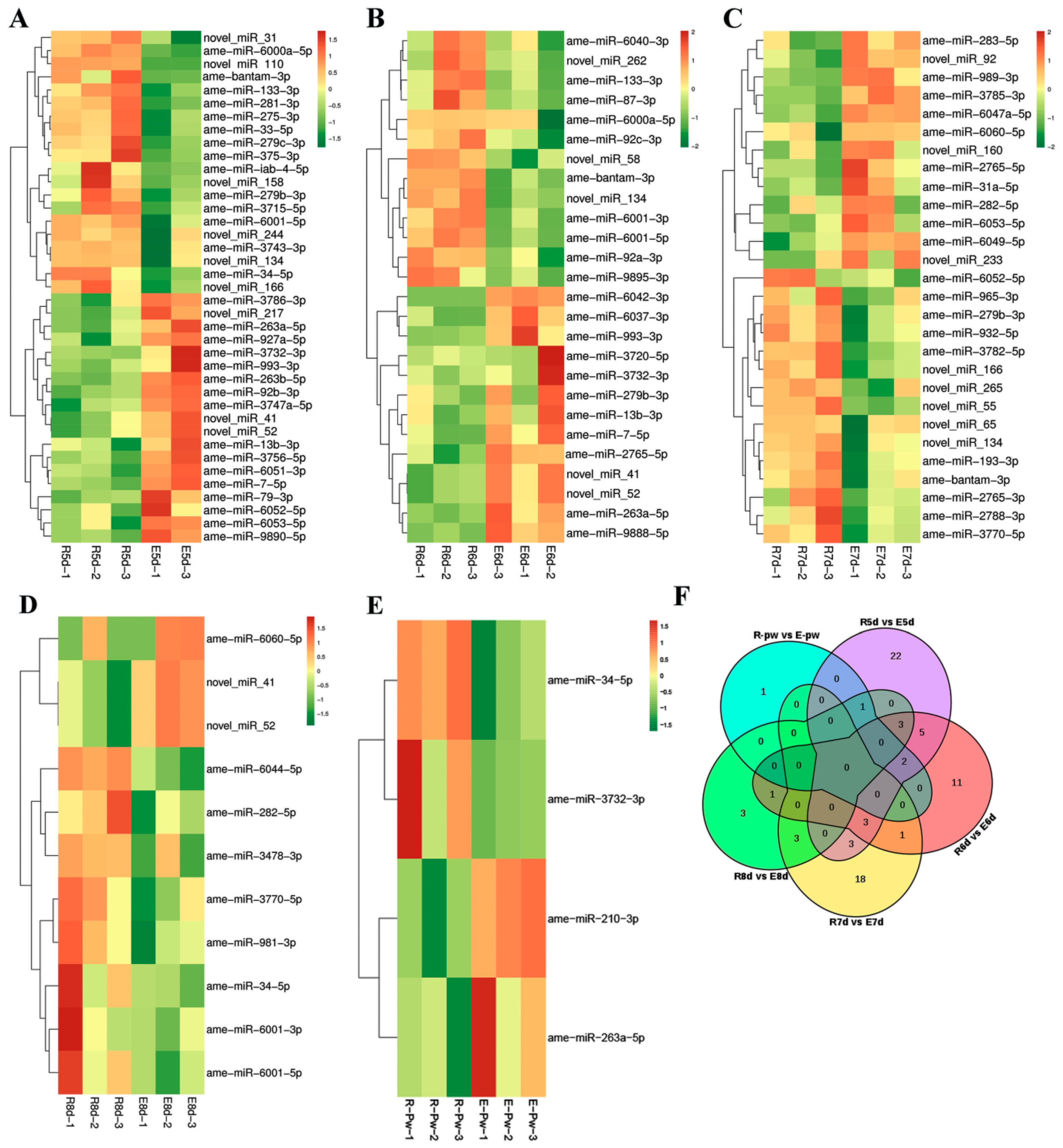
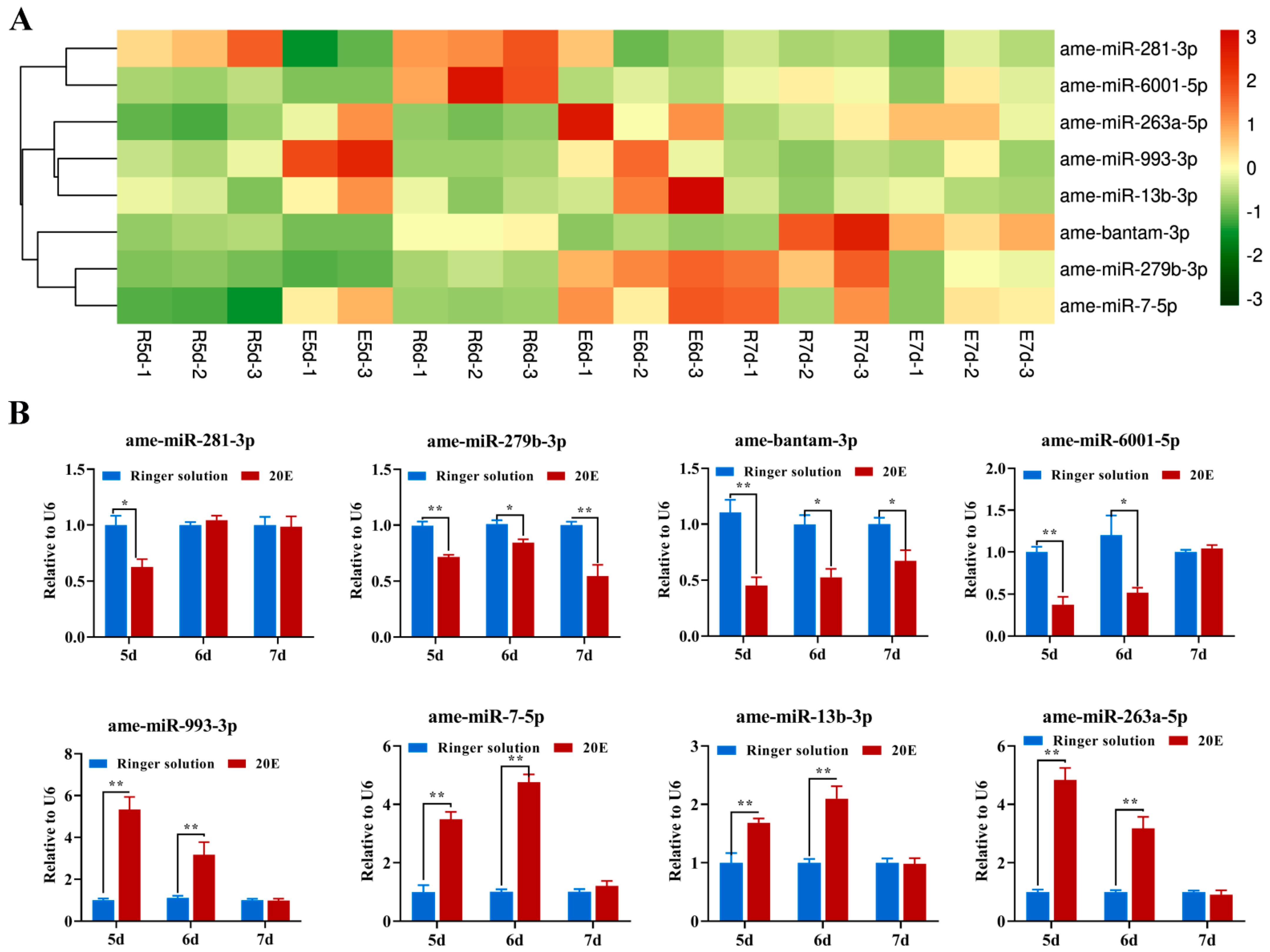
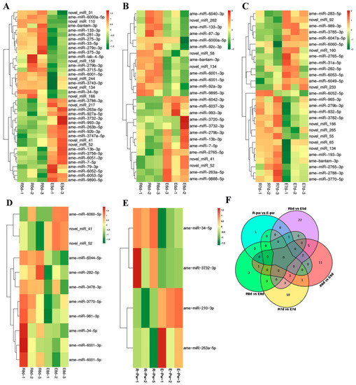
2.2. Identification of Differentially Expressed miRNAs
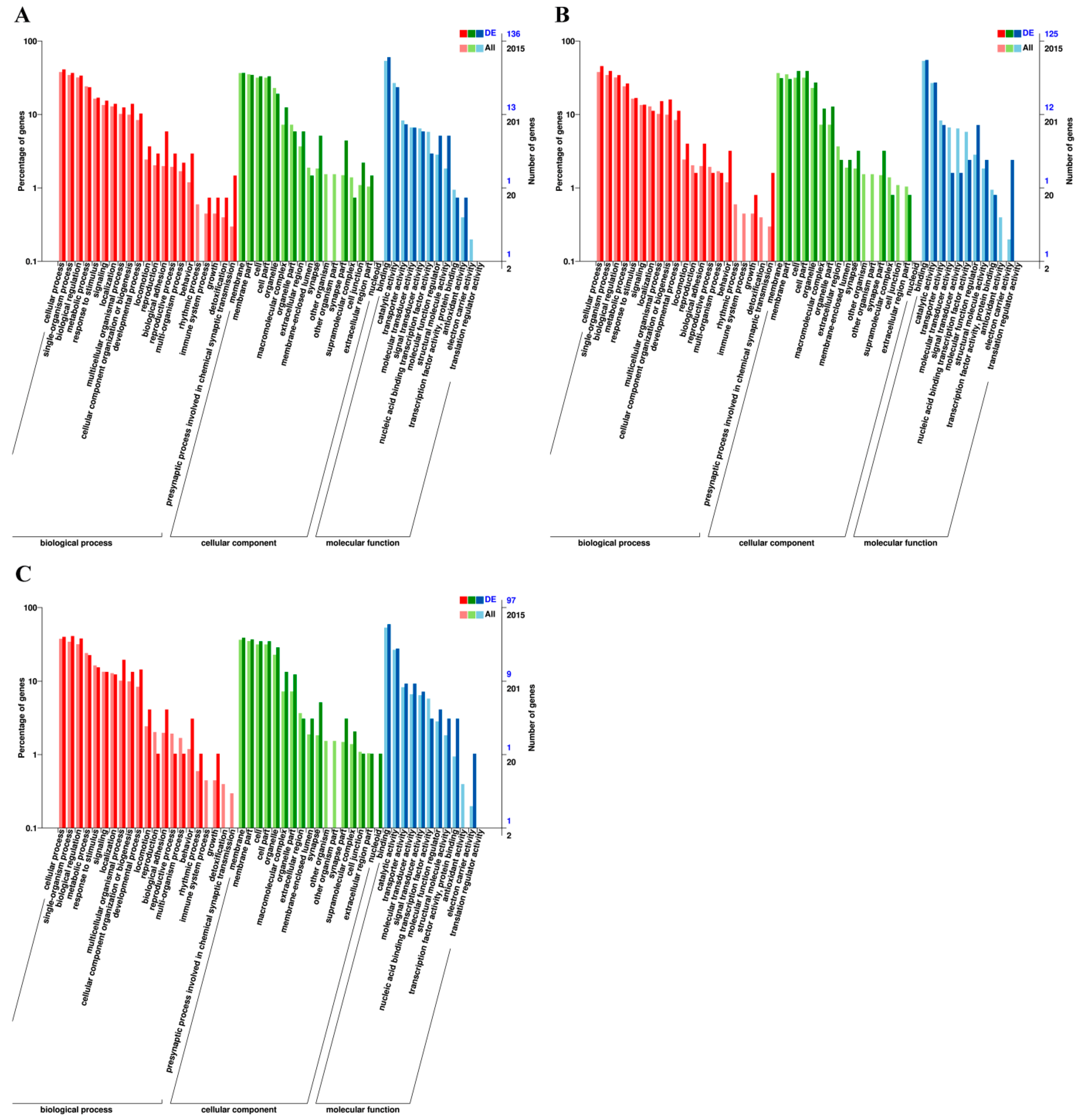
2.3. Prediction and Functional Enrichment Analysis of the Target Genes of DE miRNAs
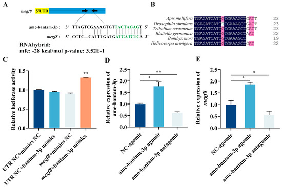
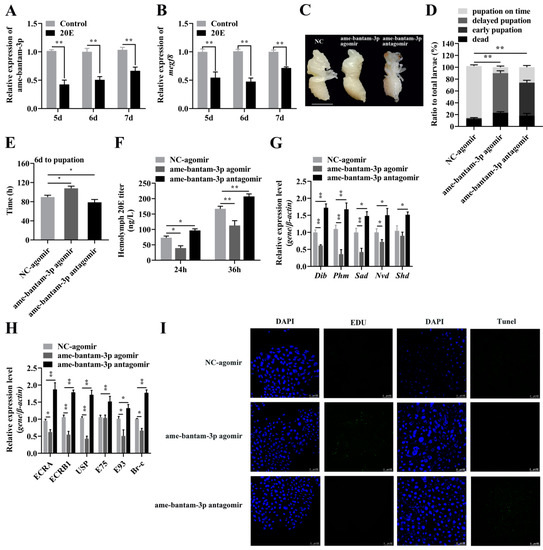
2.4. In Vitro Validation of Ame-Bantam-3p Targets
2.5. Ame-Bantam-3p and megf8 Are Co-Expressed in the Larval–Pupal Stages
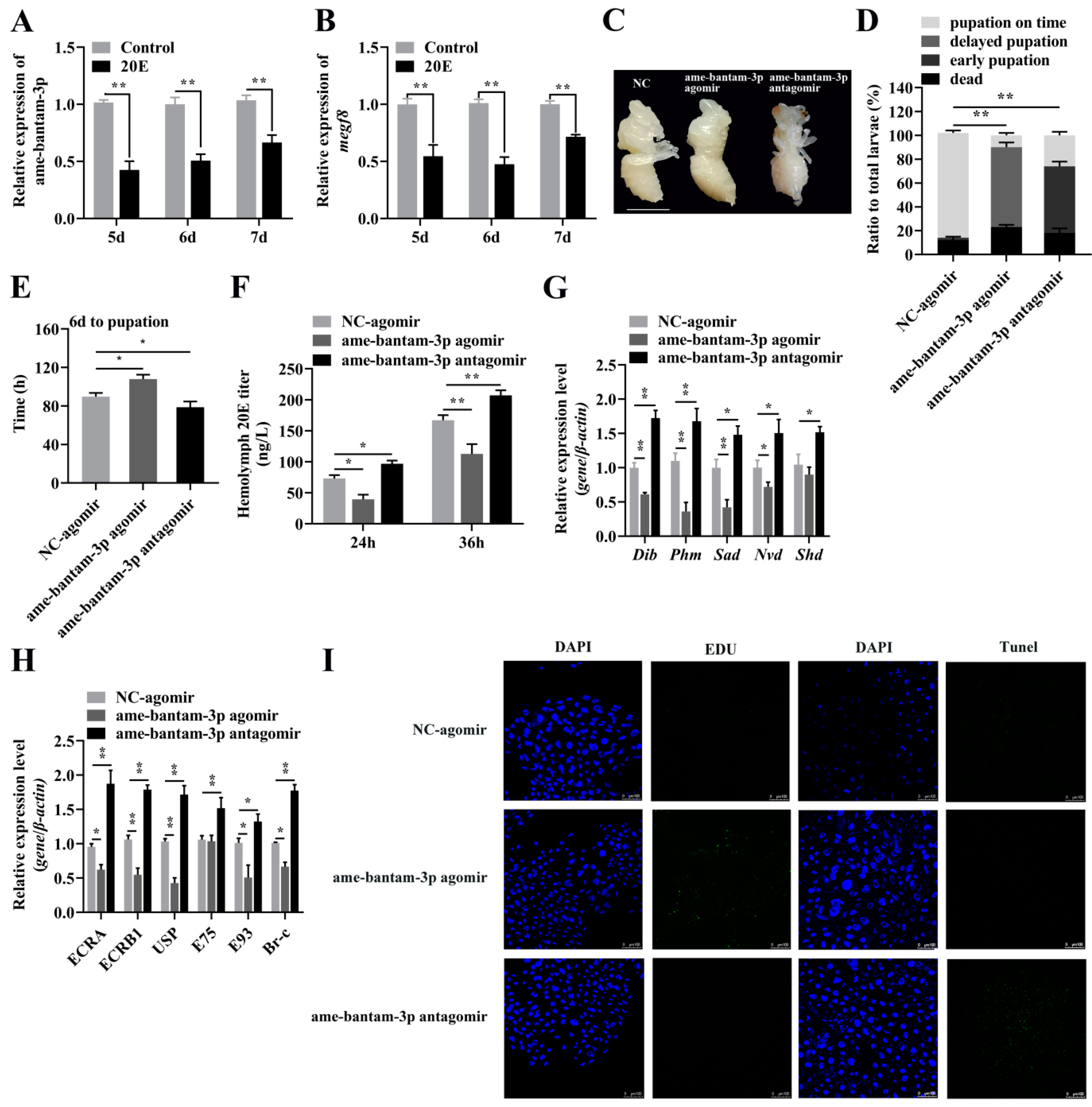
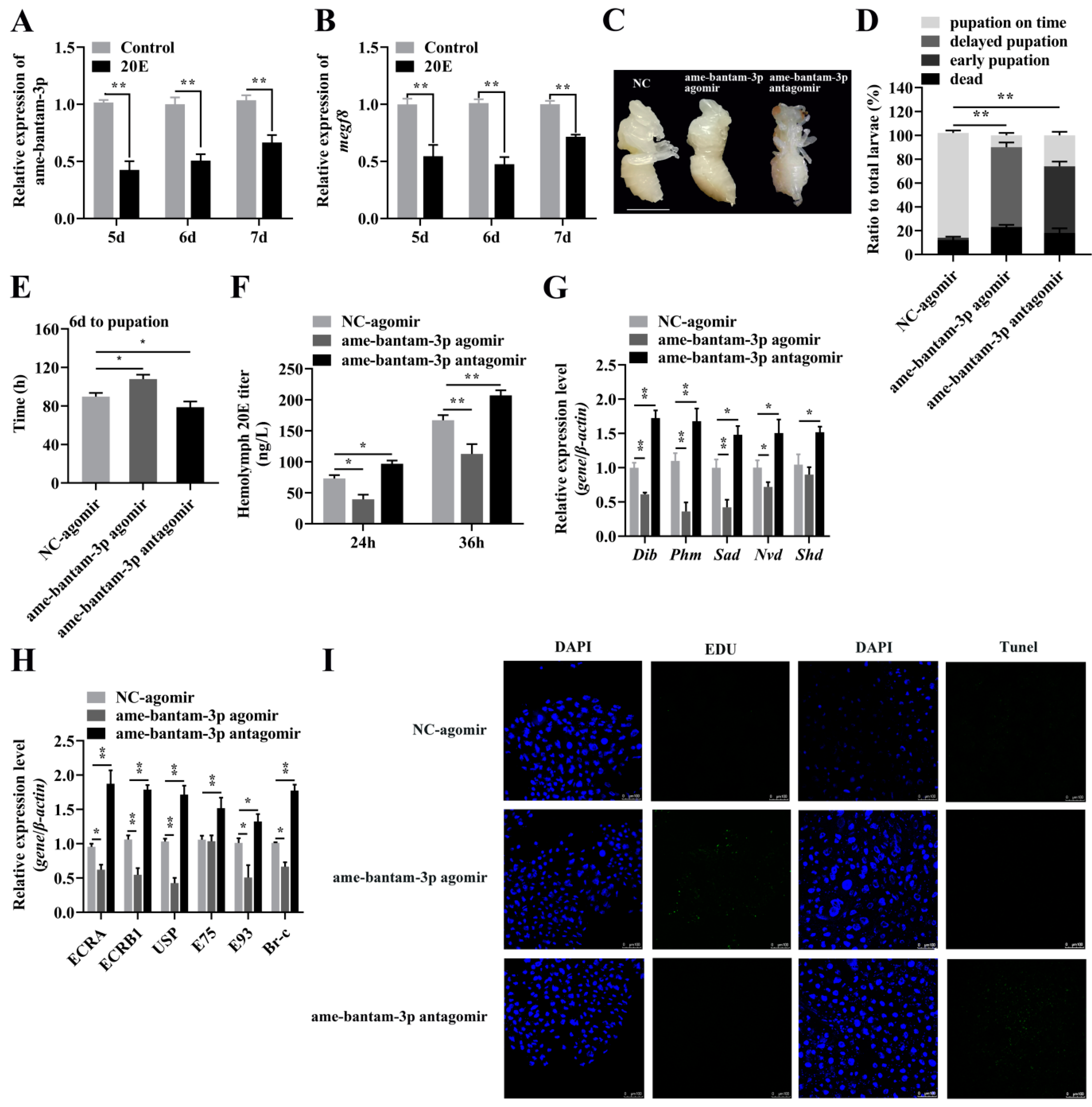
2.6. Ame-Bantam-3p Inhibits Ecdysteroid Production through Upregulating Target Gene megf8
3. Discussion
4. Materials and Methods
4.1. In Vitrorearing of Honeybee Worker Larvae
4.2. MicroRNA Sequencing
4.3. MiRNA Target Gene Prediction and Functional Analysis
4.4. Quantitative PCR for miRNA and mRNA
4.5. Cell Transfection and Dual-Luciferase Reporter Assay
4.6. Injection of Ame-Bantam-3p Agomir and Antagomir
4.7. 20Etiter Determination
4.8. 5-Ethynyl-2′-Deoxyuridine (EdU) Incorporation Assay
4.9. Terminal Deoxynucleotidyl Transferase-Mediated dUTP-Biotin Nick End Labeling (TUNEL) Assay
4.10. Statistical Analysis
5. Conclusions
Supplementary Materials
Author Contributions
Funding
Institutional Review Board Statement
Data Availability Statement
Acknowledgments
Conflicts of Interest
References
- Guo, Z.-W.; Xie, C.; Yang, J.-R.; Li, J.-H.; Zheng, L.; Yang, J.-H. MtiBase: A database for decoding microRNA target sites located within CDS and 5′UTR regions from CLIP-Seq and expression profile datasets. Database 2015, 2015, bav102. [Google Scholar] [CrossRef] [PubMed]
- Reinhart, B.J.; Slack, F.J.; Basson, M.; Pasquinelli, A.E.; Bettinger, J.C.; Rougvie, A.E.; Horvitz, H.R.; Ruvkun, G. The 21-nucleotide let-7 RNA regulates developmental timing in Caenorhabditis elegans. Nature 2000, 403, 901–906. [Google Scholar] [CrossRef]
- Huang, V.; Place, R.F.; Portnoy, V.; Wang, J.; Qi, Z.; Jia, Z.; Yu, A.; Shuman, M.; Yu, J.; Li, L.-C. Upregulation of Cyclin B1 by miRNA and its implications in cancer. Nucleic Acids Res. 2011, 40, 1695–1707. [Google Scholar] [CrossRef] [PubMed]
- Vasudevan, S. Posttranscriptional Upregulation by MicroRNAs. Wiley Interdiscip. Rev. RNA 2011, 3, 311–330. [Google Scholar] [CrossRef] [PubMed]
- Ma, F.; Liu, X.; Li, D.; Wang, P.; Li, N.; Lu, L.; Cao, X. MicroRNA-466l Upregulates IL-10 Expression in TLR-Triggered Macrophages by Antagonizing RNA-Binding Protein Tristetraprolin-Mediated IL-10 mRNA Degradation. J. Immunol. 2010, 184, 6053–6059. [Google Scholar] [CrossRef]
- Ørom, U.A.; Nielsen, F.C.; Lund, A.H. MicroRNA-10a binds the 5′UTR of ribosomal protein mRNAs and enhances their translation. Mol. Cell 2008, 30, 460–471. [Google Scholar] [CrossRef]
- Chen, J.; Li, T.C.; Pang, R.; Yue, X.Z.; Hu, J.; Zhang, W.Q. Genome-wide screening and functional analysis reveal that the specific microRNA nlu-miR-173 regulates molting by targeting Ftz-F1 in Nilaparvata lugens. Front. Physiol. 2018, 9, 1854. [Google Scholar] [CrossRef]
- Jiang, J.; Ge, X.; Li, Z.; Wang, Y.; Song, Q.; Stanley, D.W.; Tan, A.; Huang, Y. MicroRNA-281 regulates the expression of ecdysone receptor (EcR) isoform B in the silkworm, Bombyx mori. Insect Biochem. Mol. Biol. 2013, 43, 692–700. [Google Scholar] [CrossRef]
- Ling, L.; Ge, X.; Li, Z.; Zeng, B.; Xu, J.; Aslam, A.F.; Song, Q.; Shang, P.; Huang, Y.; Tan, A. MicroRNA Let-7 regulates molting and metamorphosis in the silkworm, Bombyx mori. Insect Biochem. Mol. Biol. 2014, 53, 13–21. [Google Scholar] [CrossRef]
- Jia, Q.; Lin, K.; Liang, J.; Yu, L.; Li, F. Discovering conserved insect microRNAs from expressed sequence tags. J. Insect Physiol. 2010, 56, 1763–1769. [Google Scholar] [CrossRef]
- Marco, A.; Hui, J.H.L.; Ronshaugen, M.; Griffiths-Jones, S. Functional shifts in insect microRNA evolution. Genome Biol. Evol. 2010, 2, 686–696. [Google Scholar] [CrossRef] [PubMed]
- Brennecke, J.; Hipfner, D.R.; Stark, A.; Russell, R.B.; Cohen, S.M. Bantam encodes a developmentally regulated microRNA that controls cell proliferation and regulates the proapoptotic gene hid in Drosophila. Cell 2003, 113, 25–36. [Google Scholar] [CrossRef] [PubMed]
- Boulan, L.; Martín, D.; Milán, M. Bantam miRNA promotes systemic growth by connecting insulin signaling and ecdysone production. Curr. Biol. 2013, 23, 473–478. [Google Scholar] [CrossRef] [PubMed]
- Delanoue, R.; Léopold, P. Developmental biology: miRs and steroids and growth control. Curr. Biol. 2013, 23, R328–R330. [Google Scholar] [CrossRef] [PubMed]
- Becam, I.; Rafel, N.; Hong, X.; Cohen, S.M.; Milán, M. Notch-mediated repression of bantam miRNA contributes to boundary formation in the Drosophila wing. Development 2011, 138, 3781–3789. [Google Scholar] [CrossRef]
- Gerlach, S.U.; Sander, M.; Song, S.; Herranz, H. The miRNA bantam regulates growth and tumorigenesis by repressing the cell cycle regulator tribbles. Life Sci. Alliance 2019, 2, e201900381. [Google Scholar] [CrossRef]
- Herranz, H.; Hong, X.; Pérez, L.; Ferreira, A.; Olivieri, D.; Cohen, S.M.; Milán, M. The miRNA machinery targets Mei-P26 and regulates Myc protein levels in the Drosophila wing. EMBO J. 2010, 29, 1688–1698. [Google Scholar] [CrossRef]
- Jordán-Álvarez, S.; Santana, E.; Casas-Tintó, S.; Acebes, A.; Ferrús, A. The equilibrium between antagonistic signaling pathways determines the number of synapses in Drosophila. PLoS ONE 2017, 12, e0184238. [Google Scholar] [CrossRef]
- Nolo, R.; Morrison, C.M.; Tao, C.; Zhang, X.; Halder, G. The bantam MicroRNA Is a Target of the Hippo Tumor-Suppressor Pathway. Curr. Biol. 2006, 16, 1895–1904. [Google Scholar] [CrossRef]
- Qu, Z.; Bendena, W.G.; Nong, W.; Siggens, K.W.; Noriega, F.G.; Kai, Z.-P.; Zang, Y.-Y.; Koon, A.C.; Chan, H.Y.E.; Chan, T.F.; et al. MicroRNAs regulate the sesquiterpenoid hormonal pathway in Drosophila and other arthropods. Proc. R. Soc. B Boil. Sci. 2017, 284, 20171827. [Google Scholar] [CrossRef]
- Weng, R.; Cohen, S.M. Control of Drosophila type I and type II central brain neuroblast proliferation by bantam microRNA. Development 2015, 142, 3713–3720. [Google Scholar] [CrossRef] [PubMed]
- Parrish, J.Z.; Xu, P.; Kim, C.C.; Jan, L.Y.; Jan, Y.N. The microRNA bantam functions in epithelial cells to regulate scaling growth of dendrite arbors in Drosophila sensory neurons. Neuron 2009, 63, 788–802. [Google Scholar] [CrossRef]
- Stieper, B.C.; Kupershtok, M.; Driscoll, M.V.; Shingleton, A.W. Imaginal discs regulate developmental timing in Drosophila melanogaster. Dev. Biol. 2008, 321, 18–26. [Google Scholar] [CrossRef] [PubMed]
- Thompson, B.J.; Cohen, S.M. The hippo pathway regulates the bantam microRNA to control cell proliferation and apoptosis in Drosophila. Cell 2006, 126, 767–774. [Google Scholar] [CrossRef]
- Oh, H.; Irvine, K.D. Cooperative regulation of growth by yorkie and mad through bantam. Dev. Cell 2011, 20, 109–122. [Google Scholar] [CrossRef]
- Herranz, H.; Hong, X.; Cohen, S.M. Mutual repression by bantam miRNA and capicua links the EGFR/MAPK and hippo pathways in growth control. Curr. Biol. 2012, 22, 651–657. [Google Scholar] [CrossRef] [PubMed]
- Aune, C.N.; Chatterjee, B.; Zhao, X.-Q.; Francis, R.; Bracero, L.; Yu, Q.; Rosenthal, J.; Leatherbury, L.; Lo, C.W. Mouse model of heterotaxy with single ventricle spectrum of cardiac anomalies. Pediatr. Res. 2008, 63, 9–14. [Google Scholar] [CrossRef] [PubMed]
- Engelhard, C.; Sarsfield, S.; Merte, J.; Wang, Q.; Li, P.; Beppu, H.; Kolodkin, A.L.; Sucov, H.M.; Ginty, D.D. MEGF8 is a modifier of BMP signaling in trigeminal sensory neurons. eLife 2013, 2, e01160. [Google Scholar] [CrossRef]
- Murray, M.J.; Ng, M.M.; Fraval, H.; Tan, J.; Liu, W.; Smallhorn, M.; Brill, J.A.; Field, S.J.; Saint, R. Regulation of Drosophila mesoderm migration by phosphoinositides and the PH domain of the Rho GTP exchange factor Pebble. Dev. Biol. 2012, 372, 17–27. [Google Scholar] [CrossRef]
- Lloyd, D.L.; Toegel, M.; Fulga, T.A.; Wilkie, A.O.M. The Drosophila homologue of MEGF8 is essential for early development. Sci. Rep. 2018, 8, 8790. [Google Scholar] [CrossRef]
- Gruntenko, N.; Rauschenbach, I. Interplay of JH, 20E and biogenic amines under normal and stress conditions and its effect on reproduction. J. Insect Physiol. 2008, 54, 902–908. [Google Scholar] [CrossRef] [PubMed]
- Raikhel, A.; Brown, M.; Belles, X. 3.9-Hormonal control of reproductive processes. Comprehens. Mol. Insect Sci. 2005, 3, 433–491. [Google Scholar] [CrossRef]
- Riddiford, L.M.; Cherbas, P.; Truman, J.W. Ecdysone receptors and their biological actions. Vitam. Horm. 2000, 60, 1–73. [Google Scholar] [CrossRef]
- Truman, J.W.; Riddiford, L.M. Endocrine insights into the evolution of metamorphosis in insects. Annu. Rev. Èntomol. 2002, 47, 467–500. [Google Scholar] [CrossRef]
- Ashburner, M.; Chihara, C.; Meltzer, P.; Richards, G. Temporal control of puffing activity in polytene chromosomes. Cold Spring Harb. Symp. Quant. Biol. 1974, 38, 655–662. [Google Scholar] [CrossRef] [PubMed]
- Ashburner, M.; Richards, G. Sequential gene activation by ecdysone in polytene chromosomes of Drosophila melanogaster,: III. Consequences of ecdysone withdrawal. Dev. Biol. 1976, 54, 241–255. [Google Scholar] [CrossRef]
- Dubrovsky, E.B. Hormonal cross talk in insect development. Trends Endocrinol. Metab. 2005, 16, 6–11. [Google Scholar] [CrossRef]
- Bashirullah, A.; Pasquinelli, A.E.; Kiger, A.A.; Perrimon, N.; Ruvkun, G.; Thummel, C.S. Coordinate regulation of small temporal RNAs at the onset of Drosophila metamorphosis. Dev. Biol. 2003, 259, 1–8. [Google Scholar] [CrossRef]
- Sempere, L.F.; Dubrovsky, E.B.; Dubrovskaya, V.A.; Berger, E.M.; Ambros, V. The expression of the let-7 small regulatory RNA is controlled by ecdysone during metamorphosis in Drosophila melanogaster. Dev. Biol. 2002, 244, 170–179. [Google Scholar] [CrossRef]
- Sempere, L.F.; Sokol, N.S.; Dubrovsky, E.B.; Berger, E.M.; Ambros, V. Temporal regulation of microRNA expression in Drosophila melanogaster mediated by hormonal signals and Broad-Complex gene activity. Dev. Biol. 2003, 259, 9–18. [Google Scholar] [CrossRef]
- Luhur, A.; Chawla, G.; Sokol, N.S. MicroRNAs as components of systemic signaling pathways in Drosophila melanogaster. Curr. Top. Dev. Biol. 2013, 105, 97–123. [Google Scholar] [CrossRef] [PubMed]
- Shi, Y.-Y.; Zheng, H.-J.; Pan, Q.-Z.; Wang, Z.-L.; Zeng, Z.-J. Differentially expressed microRNAs between queen and worker larvae of the honey bee (Apis mellifera). Apidologie 2014, 46, 35–45. [Google Scholar] [CrossRef]
- Li, B.; Ruotti, V.; Stewart, R.M.; Thomson, J.A.; Dewey, C.N. RNA-Seq gene expression estimation with read mapping uncertainty. Bioinformatics 2010, 26, 493–500. [Google Scholar] [CrossRef] [PubMed]
- Love, M.I.; Huber, W.; Anders, S. Moderated estimation of fold change and dispersion for RNA-seq data with DESeq2. Genome Biol. 2014, 15, 550. [Google Scholar] [CrossRef]
- Betel, D.; Wilson, M.; Gabow, A.; Marks, D.S.; Sander, C. The microRNA.org resource: Targets and expression. Nucleic Acids Res. 2008, 36 (Suppl. S1), D149–D153. [Google Scholar] [CrossRef]
- Lewis, B.P.; Shih, I.-H.; Jones-Rhoades, M.W.; Bartel, D.P.; Burge, C.B. Prediction of mammalian MicroRNA targets. Cell 2003, 115, 787–798. [Google Scholar] [CrossRef]
- Carthew, R.W.; Agbu, P.; Giri, R. MicroRNA function in Drosophila melanogaster. Semin. Cell Dev. Biol. 2016, 65, 29–37. [Google Scholar] [CrossRef]
- Herranz, H.; Cohen, S.M. MicroRNAs and gene regulatory networks: Managing the impact of noise in biological systems. Genes Dev. 2010, 24, 1339–1344. [Google Scholar] [CrossRef]
- Place, R.F.; Li, L.C.; Pookot, D.; Noonan, E.J.; Dahiya, R. MicroRNA-373 induces expression of genes with complementary promoter sequences. Proc. Natl. Acad. Sci. USA 2008, 105, 1608–1613. [Google Scholar] [CrossRef]
- Bryant, B.; Macdonald, W.; Raikhel, A.S. microRNA miR-275 is indispensable for blood digestion and egg development in the mosquito Aedes aegypti. Proc. Natl. Acad. Sci. USA 2010, 107, 22391–22398. [Google Scholar] [CrossRef]
- Förstemann, K.; Horwich, M.D.; Wee, L.; Tomari, Y.; Zamore, P.D. Drosophila micrornas are sorted into functionally distinct argonaute complexes after production by Dicer-1. Cell 2007, 130, 287–297. [Google Scholar] [CrossRef] [PubMed]
- Liu, S.; Lucas, K.J.; Roy, S.; Ha, J.; Raikhel, A.S. Mosquito-specific microRNA-1174 targets serine hydroxymethyltransferase to control key functions in the gut. Proc. Natl. Acad. Sci. USA 2014, 111, 14460–14465. [Google Scholar] [CrossRef] [PubMed]
- Lozano, J.; Montañez, R.; Belles, X. MiR-2 family regulates insect metamorphosis by controlling the juvenile hormone signaling pathway. Proc. Natl. Acad. Sci. USA 2015, 112, 3740–3745. [Google Scholar] [CrossRef]
- Yang, M.; Wang, Y.; Jiang, F.; Song, T.; Wang, H.; Liu, Q.; Zhang, J.; Zhang, J.; Kang, L. miR-71 and miR-263 jointly regulate target genes chitin synthase and chitinase to control locust molting. PLoS Genet. 2016, 12, e1006257. [Google Scholar] [CrossRef]
- Chen, W.; Liu, Z.; Li, T.; Zhang, R.; Xue, Y.; Zhong, Y.; Bai, W.; Zhou, D.; Zhao, Z. Regulation of Drosophila circadian rhythms by miRNA let-7 is mediated by a regulatory cycle. Nat. Commun. 2014, 5, 5549. [Google Scholar] [CrossRef]
- Jin, H.; Kim, V.N.; Hyun, S. Conserved microRNA miR-8 controls body size in response to steroid signaling in Drosophila. Genes Dev. 2012, 26, 1427–1432. [Google Scholar] [CrossRef] [PubMed]
- Varghese, J.; Cohen, S.M. microRNA miR-14 acts to modulate a positive autoregulatory loop controlling steroid hormone signaling in Drosophila. Genes Dev. 2007, 21, 2277–2282. [Google Scholar] [CrossRef]
- Langmead, B.; Trapnell, C.; Pop, M.; Salzberg, S.L. Ultrafast and memory-efficient alignment of short DNA sequences to the human genome. Genome Biol. 2009, 10, R25. [Google Scholar] [CrossRef]
- Friedländer, M.R.; Mackowiak, S.D.; Li, N.; Chen, W.; Rajewsky, N. miRDeep2 accurately identifies known and hundreds of novel microRNA genes in seven animal clades. Nucleic Acids Res. 2012, 40, 37–52. [Google Scholar] [CrossRef]
- Apweiler, R.; Bairoch, A.; Wu, C.H.; Barker, W.C.; Boeckmann, B.; Ferro, S.; Gasteiger, E.; Huang, H.; Lopez, R.; Magrane, M.; et al. UniProt: The universal protein knowledgebase. Nucleic Acids Res. 2004, 32, D115–D119. [Google Scholar] [CrossRef]
- Ashburner, M.; Ball, C.A.; Blake, J.A.; Botstein, D.; Butler, H.; Cherry, J.M.; Davis, A.P.; Dolinski, K.; Dwight, S.S.; Eppig, J.T.; et al. Gene ontology: Tool for the unification of biology. The Gene Ontology Consortium. Nat. Genet. 2000, 25, 25–29. [Google Scholar] [CrossRef] [PubMed]
- Tatusov, R.L.; Galperin, M.Y.; Natale, D.A.; Koonin, E.V. The COG database: A tool for genome-scale analysis of protein functions and evolution. Nucleic Acids Res. 2000, 28, 33–36. [Google Scholar] [CrossRef]
- Kanehisa, M.; Goto, S.; Kawashima, S.; Okuno, Y.; Hattori, M. The KEGG resource for deciphering the genome. Nucleic Acids Res. 2004, 32, D277–D280. [Google Scholar] [CrossRef] [PubMed]
- Koonin, E.V.; Fedorova, N.D.; Jackson, J.D.; Jacobs, A.R.; Krylov, D.M.; Makarova, K.S.; Mazumder, R.; Mekhedov, S.L.; Nikolskaya, A.N.; Rao, B.S.; et al. A comprehensive evolutionary classification of proteins encoded in complete eukaryotic genomes. Genome Biol. 2004, 5, R7. [Google Scholar] [CrossRef] [PubMed]
- Eddy, S.R. Profile hidden Markov models. Bioinformatics 1998, 14, 755–763. [Google Scholar] [CrossRef] [PubMed]
- Livak, K.J.; Schmittgen, T.D. Analysis of relative gene expression data using real-time quantitative PCR and the 2−ΔΔCT Method. Methods 2001, 25, 402–408. [Google Scholar] [CrossRef]










| DEG Set | DEG Number | Up-Regulated | Down-Regulated |
|---|---|---|---|
| R5d-1_R5d-2_R5d-3 vs. E5d-1_E5d-2_E5d-3 | 39 | 19 | 20 |
| R6d-1_R6d-2_R6d-3 vs. E6d-1_E6d-2_E6d-3 | 26 | 13 | 13 |
| R7d-1_R7d-2_R7d-3 vs. E7d-1_E7d-2_E7d-3 | 28 | 13 | 15 |
| R8d-1_R8d-2_R8d-3 vs. R8d-1_R8d-2_R8d-3 | 11 | 3 | 8 |
| R-Pw-1_ R-Pw-2_ R-Pw-3 vs. E-Pw-1_ E-Pw-2_ E-Pw-3 | 4 | 2 | 2 |
| Ingredients | Content (%) |
|---|---|
| Royal jelly | 50.00 |
| Glucose | 6.00 |
| Fructose | 6.00 |
| Yeast extract | 1.00 |
| Sterile water | 37.00 |
| Total | 100.00 |
| Gene | Application | Sequence (5′-3′) |
|---|---|---|
| U6-F | qRT-PCR | ACACTCCAGCTGGGTCAAAATCGTCAAGCG |
| U6-R ame-bantan-3p | CTCAACTGGTGTCGTGGAGTCGGCAA TGAGATCATTGTGAAAGCTGATT | |
| Ame-miR-281-3p | TGTCATGGAGTTGCTCTCTTTGT | |
| Ame-miR-279b-3p | TGACTAGATCGAAATACTCGTCCC | |
| Ame-miR-6001-5p | GTAGGTAACGACTGATGGGAAC | |
| Ame-miR-993-3p | GAAGCTCGTCTCTACAGGTATCT | |
| Ame-miR-7-5p | TGGAAGACTAGTGATTTTGTTGT | |
| Ame-miR-13b-3p | TATCACAGCCATTTTTGACGATT | |
| Ame-miR-263-5p | GTAAATGGCACTGGAAGAATTCAC | |
| Megf8-F | GGCTATTACGGCGATCCAAGAGATG | |
| Megf8-R | CTGCCAAGACCTTGTTTGCCATTTC | |
| ECRA-F | GAAGTGTTTGACGGTCGGGATGAG | |
| ECRA-R | GCCTTCTTCTCCTTCCGCTTCAC | |
| ECRB1-F | CCTGGCTCTTTGAACGGGTATGG | |
| ECRB1-R | CCTCCTCCTCCTCCTCCTCCTC | |
| USP-F | CACTGGACATGAAGCCCGACAC | |
| USP-R | AGGGTGCGACTGCTTTGTTCTG | |
| E93-F | ACGACGACGACGACGACTACG | |
| E93-R | GCGGTGGATTGGAGATGGTGATG | |
| E75-F | ACGAGTAGTACGAGCACGAGTCC | |
| E75-R | ACTGTCCGCTATGTCCACCTGTAG | |
| Br-c-F | GGTCAGCCATAAGAGCCAGTATCAC | |
| Br-c-R | CCATCGGTGTCTGCCAATACTTCG | |
| Dib-F | GGACATTGTGGGCATGGCTT | |
| Dib-R | TGTGTGGCTTCGATCCTCAATT | |
| Phm-F | ATCCGCAACTGATACGCCAATCG | |
| Phm-R | TCCTCTGATCCTTCCACTGTTCCC | |
| Sad-F | TCATCCGCCGTAACTCCAGGTATC | |
| Sad-R | GCTACCCGAAGATCGTGCCATG | |
| Nvd-F | CGTTCCTCATGCCTCTTCACCAC | |
| Nvd-R | ACCACGTCGTTCCAACTGTTCAC | |
| Shd-F Shd-R | CGCATCGCAGACATCAAGAATCG ACTTTCGCTAGTTGCTACCGCTAC | |
| β-actin-F β-actin-R | TTATATGCCAACACTGTCCTTT AGAATTGATCCACCAATCCA | |
| Megf8-ame-bantan-3p-F Megf8-ame-bantan-3p-R | Luciferase reporter assay | AAGATCGCCGTGTGACTCGAGCA CGCCCCGACTCTAGCACGC |
| dsMegf8-F dsMegf8-R | dsRNA | TAATACGACTCACTATAGGGCGAGGGAACAGAATGTAGCTATG TAATACGACTCACTATAGGGCGATGTGCTGCCCGTGGCCTTAA |
Disclaimer/Publisher’s Note: The statements, opinions and data contained in all publications are solely those of the individual author(s) and contributor(s) and not of MDPI and/or the editor(s). MDPI and/or the editor(s) disclaim responsibility for any injury to people or property resulting from any ideas, methods, instructions or products referred to in the content. |
© 2023 by the authors. Licensee MDPI, Basel, Switzerland. This article is an open access article distributed under the terms and conditions of the Creative Commons Attribution (CC BY) license (https://creativecommons.org/licenses/by/4.0/).
Share and Cite
Yu, J.; Song, H.; Wang, H.; Wang, Y.; Liu, Z.; Xu, B. The MicroRNA Ame-Bantam-3p Controls Larval Pupal Development by Targeting the Multiple Epidermal Growth Factor-like Domains 8 Gene (megf8) in the Honeybee, Apis mellifera. Int. J. Mol. Sci. 2023, 24, 5726. https://doi.org/10.3390/ijms24065726
Yu J, Song H, Wang H, Wang Y, Liu Z, Xu B. The MicroRNA Ame-Bantam-3p Controls Larval Pupal Development by Targeting the Multiple Epidermal Growth Factor-like Domains 8 Gene (megf8) in the Honeybee, Apis mellifera. International Journal of Molecular Sciences. 2023; 24(6):5726. https://doi.org/10.3390/ijms24065726
Chicago/Turabian StyleYu, Jing, Hongyu Song, Hongfang Wang, Ying Wang, Zhenguo Liu, and Baohua Xu. 2023. "The MicroRNA Ame-Bantam-3p Controls Larval Pupal Development by Targeting the Multiple Epidermal Growth Factor-like Domains 8 Gene (megf8) in the Honeybee, Apis mellifera" International Journal of Molecular Sciences 24, no. 6: 5726. https://doi.org/10.3390/ijms24065726
APA StyleYu, J., Song, H., Wang, H., Wang, Y., Liu, Z., & Xu, B. (2023). The MicroRNA Ame-Bantam-3p Controls Larval Pupal Development by Targeting the Multiple Epidermal Growth Factor-like Domains 8 Gene (megf8) in the Honeybee, Apis mellifera. International Journal of Molecular Sciences, 24(6), 5726. https://doi.org/10.3390/ijms24065726

