Effects of Florfenicol on Intestinal Histology, Apoptosis and Gut Microbiota of Chinese Mitten Crab (Eriocheir sinensis)
Abstract
1. Introduction
2. Results
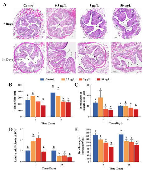
2.1. Intestinal Histomorphology Alterations after FF Exposure
2.2. Effects of FF Exposure on THC and FF Contents in Intestine
2.3. Effects of FF Exposure on Apoptosis
2.4. Effects of FF Exposure on Expression of Genes Related to Immune Response
2.5. Intestinal Oxidative Stress Responses
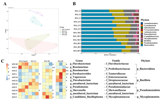
2.6. Intestinal Microbiota Changes after 14 Days of FF Exposure with Different Concentrations
2.6.1. Richness and Diversity
2.6.2. Intestinal Microbial Composition
2.7. Comparison of Intestinal Microbiota Changes between Day 7 and Day 14 after Low Concentration FF Exposure
2.7.1. Biodiversity Analysis
2.7.2. Microbial Community Composition
2.7.3. Linear Discriminant Analysis
2.7.4. Microbial Function Prediction
2.8. Correlation between Gut Microbiota and Chinese Mitten Crab Gut Health
3. Discussion
4. Materials and Methods
4.1. Chemicals
4.2. Crabs, Florfenicol Exposure and Sample Collection
4.3. Histopathological Analysis
4.4. Total Hemocyte Count (THC)
4.5. TUNEL Assay
4.6. Antioxidant Enzyme Activities
4.7. Quantitative Real-Time PCR (qRT-PCR)
4.8. Intestinal Microbiome Analysis
4.8.1. Total DNA Extraction and 16S rRNA Gene Sequencing
4.8.2. Bioinformatics
4.8.3. Microbial Function Prediction
4.9. Statistical Analysis
5. Conclusions
Supplementary Materials
Author Contributions
Funding
Institutional Review Board Statement
Informed Consent Statement
Data Availability Statement
Conflicts of Interest
Appendix A


| Gene Name | Forward Primer (5′ to 3′) | Reverse Primer (5′ to 3′) |
|---|---|---|
| Caspase 3 | AGTTTTGGGGAGGTGC | TCAGGTTCCGTGGGTT |
| Caspase 8 | TGCTGGAGCTGGATGAATG | TTGGCCTCCACAGAGGTA |
| p53 | AGCCATTCTCCTGTGGTAAAG | AGCCATTCTCCTGTGGTAAAG |
| Bax | GTCAGTGAACCTCAGCTGCAT | CACAGCCACATCACCCACGAA |
| Bcl-2 | GCTCAGGGCAGCGTGT | GCAACCCAGACTCAATCAA |
| Myd88 | GAACAGGATGCCATTGGTGAAA | GGTGATCTTGAGGTGGATGTAGAGT |
| ALF1 | GCTGGCTGGACCGGATTATT | ATCACACGGGTGTTGCAGAT |
| Relish | TCTCCCTACTCTGACCATTCC | TTCCCACCATCTCACTCTTGT |
| Dorsal | CGTCAGCAGCACAGCAGAGAAT | CCCGTATTTCCTCCCTCAACTTCAG |
| ZO-1 | AGTAGACCGGACCAGTAAG | GTGGGTTGACCACATCATAG |
| EF-1α | TTCCAGAAGTACGCTCCT | CAGCCTTGGTGGTCTTG |
References
- Liu, X.; Steele, J.C.; Meng, X.-Z. Usage, residue, and human health risk of antibiotics in Chinese aquaculture: A review. Environ. Pollut. 2017, 223, 161–169. [Google Scholar] [CrossRef] [PubMed]
- Chang, X.; Meyer, M.T.; Liu, X.; Zhao, Q.; Chen, H.; Chen, J.-A.; Qiu, Z.; Yang, L.; Cao, J.; Shu, W. Determination of antibiotics in sewage from hospitals, nursery and slaughter house, wastewater treatment plant and source water in Chongqing region of Three Gorge Reservoir in China. Environ. Pollut. 2010, 158, 1444–1450. [Google Scholar] [CrossRef] [PubMed]
- Al-Shahrani, S.; Naidoo, V. Florfenicol induces early embryonic death in eggs collected from treated hens. BMC Vet Res 2015, 11, 213. [Google Scholar] [CrossRef]
- Liu, W.; Ming, Y.; Huang, Z.; Li, P. Impacts of florfenicol on marine diatom Skeletonema costatum through photosynthesis inhibition and oxidative damages. Plant Physiol. Biochem. 2012, 60, 165–170. [Google Scholar] [CrossRef] [PubMed]
- Zhang, X.; Xiong, H.; Li, H.; Yu, L.; Deng, X. Effects of florfenicol on LPS-induced nitric oxide and prostaglandin E₂ production in RAW 264.7 macrophages. Fundam. Clin. Pharm. 2011, 25, 591–598. [Google Scholar] [CrossRef] [PubMed]
- Gaunt, P.S.; Langston, C.; Wrzesinski, C.; Gao, D.; Adams, P.; Crouch, L.; Sweeney, D.; Endris, R. Single intravenous and oral dose pharmacokinetics of florfenicol in the channel catfish (Ictalurus punctatus). J. Vet. Pharmacol. Ther. 2012, 35, 503–507. [Google Scholar] [CrossRef]
- Zhou, Q.; Xie, X.; Feng, F.; Huang, S.; Sun, Y. Impact of acyl-homoserine lactones on the response of nitrogen cycling in sediment to florfenicol stress. Sci. Total Environ. 2021, 785, 147294. [Google Scholar] [CrossRef]
- Gaikowski, M.P.; Wolf, J.C.; Endris, R.G.; Gingerich, W.H. Safety of Aquaflor (florfenicol, 50% type A medicated article), administered in feed to channel catfish, Ictalurus punctatus. Toxicol. Pathol. 2003, 31, 689–697. [Google Scholar] [CrossRef]
- Qian, M.; Wang, J.; Ji, X.; Yang, H.; Tang, B.; Zhang, H.; Yang, G.; Bao, Z.; Jin, Y. Sub-chronic exposure to antibiotics doxycycline, oxytetracycline or florfenicol impacts gut barrier and induces gut microbiota dysbiosis in adult zebrafish (Daino rerio). Ecotoxicol. Environ. Saf. 2021, 221, 112464. [Google Scholar] [CrossRef]
- Kayani, M.u.R.; Yu, K.; Qiu, Y.; Shen, Y.; Gao, C.; Feng, R.; Zeng, X.; Wang, W.; Chen, L.; Su, H.L. Environmental concentrations of antibiotics alter the zebrafish gut microbiome structure and potential functions. Environ. Pollut. 2021, 278, 116760. [Google Scholar] [CrossRef]
- He, S.; Wang, Q.; Li, S.; Ran, C.; Guo, X.; Zhang, Z.; Zhou, Z. Antibiotic growth promoter olaquindox increases pathogen susceptibility in fish by inducing gut microbiota dysbiosis. Sci. China Life Sci. 2017, 60, 1260–1270. [Google Scholar] [CrossRef] [PubMed]
- Zhang, Y.; Wang, L.; Zhuang, H.; Li, X.; Gao, X.; An, Z.; Liu, X.; Yang, H.; Wei, W.; Zhang, X. Excessive use of enrofloxacin leads to growth inhibition of juvenile giant freshwater prawn Macrobrachium rosenbergii. Ecotoxicol. Environ. Saf. 2019, 169, 344–352. [Google Scholar] [CrossRef] [PubMed]
- Wu, G.; Ma, Y.; Yu, Y.; Xing, Y.; Yuan, X.; Zhu, X. Cytotoxicity assessment of antibiotics on Ctenopharyngodon idellus kidney cells by a sensitive electrochemical method. Environ. Sci. Pollut. Res. Int. 2021, 28, 21174–21182. [Google Scholar] [CrossRef] [PubMed]
- Wang, Y.; Zhao, H.; Liu, Y.; Li, J.; Nie, X.; Huang, P.; Xing, M. Environmentally relevant concentration of sulfamethoxazole-induced oxidative stress-cascaded damages in the intestine of grass carp and the therapeutic application of exogenous lycopene. Environ. Pollut. 2021, 274, 116597. [Google Scholar] [CrossRef]
- Penders, J.; Stobberingh, E.E.; Savelkoul, P.H.M.; Wolffs, P.F.G. The human microbiome as a reservoir of antimicrobial resistance. Front Microbiol 2013, 4, 87. [Google Scholar] [CrossRef]
- Medina-Félix, D.; Garibay-Valdez, E.; Vargas-Albores, F.; Martínez-Porchas, M. Fish disease and intestinal microbiota: A close and indivisible relationship. Rev. Aquac. 2022. [Google Scholar] [CrossRef]
- Yukgehnaish, K.; Kumar, P.; Sivachandran, P.; Marimuthu, K.; Arshad, A.; Paray, B.A.; Arockiaraj, J. Gut microbiota metagenomics in aquaculture: Factors influencing gut microbiome and its physiological role in fish. Rev. Aquac. 2020, 12, 1903–1927. [Google Scholar] [CrossRef]
- Gatesoupe, F.-J.; Huelvan, C.; Le Bayon, N.; Le Delliou, H.; Madec, L.; Mouchel, O.; Quazuguel, P.; Mazurais, D.; Zambonino-Infante, J.-L. The highly variable microbiota associated to intestinal mucosa correlates with growth and hypoxia resistance of sea bass, Dicentrarchus labrax, submitted to different nutritional histories. BMC Microbiol 2016, 16, 266. [Google Scholar] [CrossRef]
- Duan, Y.; Wang, Y.; Huang, J.; Li, H.; Dong, H.; Zhang, J. Toxic effects of cadmium and lead exposure on intestinal histology, oxidative stress response, and microbial community of Pacific white shrimp Litopenaeus vannamei. Mar. Pollut. Bull. 2021, 167, 112220. [Google Scholar] [CrossRef]
- Hong, Y.; Huang, Y.; Wu, S.; Yang, X.; Dong, Y.; Xu, D.; Huang, Z. Effects of imidacloprid on the oxidative stress, detoxification and gut microbiota of Chinese mitten crab, Eriocheir sinensis. Sci. Total Environ. 2020, 729, 138276. [Google Scholar] [CrossRef]
- Zhang, Y.T.; Chen, H.; He, S.; Wang, F.; Liu, Y.; Chen, M.; Yao, G.; Huang, Y.; Chen, R.; Xie, L.; et al. Subchronic toxicity of dietary sulfamethazine and nanoplastics in marine medaka (Oryzias melastigma): Insights from the gut microbiota and intestinal oxidative status. Ecotoxicol. Environ. Saf. 2021, 226, 112820. [Google Scholar] [CrossRef] [PubMed]
- Wagner, J.; Coupland, P.; Browne, H.P.; Lawley, T.D.; Francis, S.C.; Parkhill, J. Evaluation of PacBio sequencing for full-length bacterial 16S rRNA gene classification. BMC Microbiol. 2016, 16, 274. [Google Scholar] [CrossRef] [PubMed]
- Zhai, Q.; Chang, Z.; Li, J.; Li, J. Effects of combined florfenicol and chlorogenic acid to treat acute hepatopancreatic necrosis disease in Litopenaeus vannamei caused by Vibrio parahaemolyticus. Aquaculture 2022, 547, 737462. [Google Scholar] [CrossRef]
- Ren, X.; Pan, L.; Wang, L. Effect of florfenicol on selected parameters of immune and antioxidant systems, and damage indexes of juvenile Litopenaeus vannamei following oral administration. Aquaculture 2014, 432, 106–113. [Google Scholar] [CrossRef]
- Ren, X.; Wang, Z.; Gao, B.; Liu, P.; Li, J. Effects of florfenicol on the antioxidant status, detoxification system and biomolecule damage in the swimming crab (Portunus trituberculatus). Ecotoxicol. Environ. Saf. 2017, 143, 6–11. [Google Scholar] [CrossRef]
- Huang, X.; Feng, Y.; Duan, H.; Zhao, L.; Yang, C.; Geng, Y.; Ouyang, P.; Chen, D.; Yin, L.; Yang, S. Evaluation of pathology and environmental variables contributing to hepatopancreatic necrosis syndrome of Chinese mitten crab, Eriocheir sinensis. Ecotoxicol. Environ. Saf. 2021, 215, 112157. [Google Scholar] [CrossRef]
- Bacanlı, M.; Başaran, N. Importance of antibiotic residues in animal food. Food Chem. Toxicol. 2019, 125, 462–466. [Google Scholar] [CrossRef]
- You, Y.; Silbergeld, E.K. Learning from agriculture: Understanding low-dose antimicrobials as drivers of resistome expansion. Front. Microbiol. 2014, 5, 284. [Google Scholar] [CrossRef]
- Limbu, S.M.; Ma, Q.; Zhang, M.-L.; Du, Z.-Y. High fat diet worsens the adverse effects of antibiotic on intestinal health in juvenile Nile tilapia (Oreochromis niloticus). Sci. Total Environ. 2019, 680, 169–180. [Google Scholar] [CrossRef]
- Maloy, K.J.; Powrie, F. Intestinal homeostasis and its breakdown in inflammatory bowel disease. Nature 2011, 474, 298–306. [Google Scholar] [CrossRef]
- Yu, G.; Ou, W.; Liao, Z.; Xu, H.; Liang, M.; Zhang, Y.; Mai, K. Intestinal homeostasis of juvenile tiger puffer Takifugu rubripes was sensitive to dietary arachidonic acid in terms of mucosal barrier and microbiota. Aquaculture 2019, 502, 97–106. [Google Scholar] [CrossRef]
- Cheng, C.-H.; Ma, H.-L.; Deng, Y.-Q.; Feng, J.; Jie, Y.-K.; Guo, Z.-X. Oxidative stress, cell cycle arrest, DNA damage and apoptosis in the mud crab (Scylla paramamosain) induced by cadmium exposure. Chemosphere 2021, 263, 128277. [Google Scholar] [CrossRef] [PubMed]
- Cheng, C.-H.; Guo, Z.-X.; Luo, S.-W.; Wang, A.-L. Effects of high temperature on biochemical parameters, oxidative stress, DNA damage and apoptosis of pufferfish (Takifugu obscurus). Ecotoxicol. Environ. Saf. 2018, 150, 190–198. [Google Scholar] [CrossRef] [PubMed]
- Lushchak, V.I. Environmentally induced oxidative stress in aquatic animals. Aquat. Toxicol. 2011, 101, 13–30. [Google Scholar] [CrossRef] [PubMed]
- Chen, S.; Shen, Z.; Ding, J.; Qu, M.; Li, T.; Tong, M.; Di, Y. Sulfamethoxazole induced systematic and tissue-specific antioxidant defense in marine mussels (Mytilus galloprovincialis): Implication of antibiotic’s ecotoxicity. Chemosphere 2021, 279, 130634. [Google Scholar] [CrossRef] [PubMed]
- Beliaeff, B.; Burgeot, T. Integrated biomarker response: A useful tool for ecological risk assessment. Environ. Toxicol. Chem. 2002, 21, 1316–1322. [Google Scholar] [CrossRef]
- Kawai, T.; Akira, S. Signaling to NF-kappaB by Toll-like receptors. Trends Mol. Med. 2007, 13, 460–469. [Google Scholar] [CrossRef]
- Duan, Y.; Xiong, D.; Wang, Y.; Dong, H.; Huang, J.; Zhang, J. Effects of Microcystis aeruginosa and microcystin-LR on intestinal histology, immune response, and microbial community in Litopenaeus vannamei. Environ. Pollut. (Barking Essex 1987) 2020, 265, 114774. [Google Scholar] [CrossRef]
- Gao, X.; Liu, X.; Song, X.; Teng, P.; Ji, H.; Peng, L.; Qiu, Y.; Guo, D.; Jiang, S. Effect of maduramicin on crayfish (Procambius clarkii): Hematological parameters, oxidative stress, histopathological changes and stress response. Ecotoxicol. Environ. Saf. 2021, 211, 111896. [Google Scholar] [CrossRef]
- Li, C.; Wang, S.; He, J. The Two NF-κB Pathways Regulating Bacterial and WSSV Infection of Shrimp. Front. Immunol. 2019, 10, 1785. [Google Scholar] [CrossRef]
- Wang, M.; Zhao, J.; Wu, L.; Ma, T. Effects of 4-epianhydrotetracycline on oxidative stress in zebrafish (Danio rerio) embryos. Sci. Total Environ. 2021, 796, 149047. [Google Scholar] [CrossRef] [PubMed]
- Zhao, H.; Wang, Y.; Guo, M.; Mu, M.; Yu, H.; Xing, M. Grass carps co-exposed to environmentally relevant concentrations of cypermethrin and sulfamethoxazole bear immunodeficiency and are vulnerable to subsequent Aeromonas hydrophila infection. Environ. Pollut. (Barking Essex 1987) 2020, 266, 115156. [Google Scholar] [CrossRef] [PubMed]
- Elmore, S. Apoptosis: A review of programmed cell death. Toxicol Pathol 2007, 35, 495–516. [Google Scholar] [CrossRef] [PubMed]
- Navarrete, P.; Mardones, P.; Opazo, R.; Espejo, R.; Romero, J. Oxytetracycline treatment reduces bacterial diversity of intestinal microbiota of Atlantic salmon. J. Aquat. Anim. Health 2008, 20, 177–183. [Google Scholar] [CrossRef] [PubMed]
- Gibiino, G.; Lopetuso, L.R.; Scaldaferri, F.; Rizzatti, G.; Binda, C.; Gasbarrini, A. Exploring Bacteroidetes: Metabolic key points and immunological tricks of our gut commensals. Dig. Liver Dis. 2018, 50, 635–639. [Google Scholar] [CrossRef] [PubMed]
- Chen, Y.-H.; Chiu, C.-C.; Hung, S.-W.; Huang, W.-C.; Lee, Y.-P.; Liu, J.-Y.; Huang, Y.-T.; Chen, T.-H.; Chuang, H.-L. Gnotobiotic mice inoculated with Firmicutes, but not Bacteroidetes, deteriorate nonalcoholic fatty liver disease severity by modulating hepatic lipid metabolism. Nutr. Res. 2019, 69, 20–29. [Google Scholar] [CrossRef]
- Wang, B.; He, Y.; Tang, J.; Ou, Q.; Lin, J. Alteration of the gut microbiota in tumor necrosis factor-α antagonist-treated collagen-induced arthritis mice. Int. J. Rheum Dis. 2020, 23, 472–479. [Google Scholar] [CrossRef]
- Ghosal, D.; Ghosh, S.; Dutta, T.K.; Ahn, Y. Current State of Knowledge in Microbial Degradation of Polycyclic Aromatic Hydrocarbons (PAHs): A Review. Front. Microbiol. 2016, 7, 1369. [Google Scholar] [CrossRef]
- Zeng, H.; Ishaq, S.L.; Zhao, F.-Q.; Wright, A.-D.G. Colonic inflammation accompanies an increase of β-catenin signaling and Lachnospiraceae/Streptococcaceae bacteria in the hind gut of high-fat diet-fed mice. J. Nutr. Biochem. 2016, 35, 30–36. [Google Scholar] [CrossRef]
- Yang, Y.; Wu, H.; Dong, S.; Jin, W.; Han, K.; Ren, Y.; Zeng, M. Glycation of fish protein impacts its fermentation metabolites and gut microbiota during in vitro human colonic fermentation. Food Res. Int. 2018, 113, 189–196. [Google Scholar] [CrossRef]
- Gu, H.; Wang, S.; Wang, X.; Yu, X.; Hu, M.; Huang, W.; Wang, Y. Nanoplastics impair the intestinal health of the juvenile large yellow croaker Larimichthys crocea. J. Hazard. Mater. 2020, 397, 122773. [Google Scholar] [CrossRef] [PubMed]
- Patel, V.; Cheturvedula, S.; Madamwar, D. Phenanthrene degradation by Pseudoxanthomonas sp. DMVP2 isolated from hydrocarbon contaminated sediment of Amlakhadi canal, Gujarat, India. J. Hazard. Mater. 2012, 201–202, 43–51. [Google Scholar] [CrossRef] [PubMed]
- Wang, W.; Zhou, L.; Gu, X.; Chen, H.; Zeng, Q.; Mao, Z. Occurrence and distribution of antibiotics in surface water impacted by crab culturing: A case study of Lake Guchenghu, China. Environ. Sci. Pollut. Res. 2018, 25, 22619–22628. [Google Scholar] [CrossRef] [PubMed]
- Livak, K.J.; Schmittgen, T.D. Analysis of relative gene expression data using real-time quantitative PCR and the 2(-Delta Delta C(T)) Method. Methods 2001, 25, 402–408. [Google Scholar] [CrossRef]
- Segata, N.; Izard, J.; Waldron, L.; Gevers, D.; Miropolsky, L.; Garrett, W.S.; Huttenhower, C. Metagenomic biomarker discovery and explanation. Genome Biol. 2011, 12, R60. [Google Scholar] [CrossRef]
- Langille, M.G.I.; Zaneveld, J.; Caporaso, J.G.; McDonald, D.; Knights, D.; Reyes, J.A.; Clemente, J.C.; Burkepile, D.E.; Vega Thurber, R.L.; Knight, R.; et al. Predictive functional profiling of microbial communities using 16S rRNA marker gene sequences. Nat. Biotechnol. 2013, 31, 814–821. [Google Scholar] [CrossRef]









| Groups | Chao1 | ACE | Shannon | Simpson | Coverage (%) |
|---|---|---|---|---|---|
| D14_Control | 71.00 ± 13.45 | 72.46 ± 9.07 | 3.78 ± 0.37 a | 0.87 ± 0.02 a | 99.91 ± 0.029 |
| D14_LC | 63.39 ± 12.25 | 66.03 ± 12.94 | 3.53 ± 0.17 ab | 0.82 ± 0.03 ab | 99.94 ± 0.018 |
| D14_MC | 70.33 ± 2.35 | 76.28 ± 2.67 | 3.58 ± 0.2 ab | 0.83 ± 0.02 ab | 99.91 ± 0.005 |
| D14_HC | 61.20 ± 13.94 | 63.08 ± 8.63 | 3.10 ± 0.37 b | 0.76 ± 0.06 b | 99.93 ± 0.013 |
Disclaimer/Publisher’s Note: The statements, opinions and data contained in all publications are solely those of the individual author(s) and contributor(s) and not of MDPI and/or the editor(s). MDPI and/or the editor(s) disclaim responsibility for any injury to people or property resulting from any ideas, methods, instructions or products referred to in the content. |
© 2023 by the authors. Licensee MDPI, Basel, Switzerland. This article is an open access article distributed under the terms and conditions of the Creative Commons Attribution (CC BY) license (https://creativecommons.org/licenses/by/4.0/).
Share and Cite
Guo, X.; Qian, Z.; Pan, Q.; Hu, Y.; Mei, W.; Xing, X.; Yin, S.; Ji, J.; Zhang, K. Effects of Florfenicol on Intestinal Histology, Apoptosis and Gut Microbiota of Chinese Mitten Crab (Eriocheir sinensis). Int. J. Mol. Sci. 2023, 24, 4412. https://doi.org/10.3390/ijms24054412
Guo X, Qian Z, Pan Q, Hu Y, Mei W, Xing X, Yin S, Ji J, Zhang K. Effects of Florfenicol on Intestinal Histology, Apoptosis and Gut Microbiota of Chinese Mitten Crab (Eriocheir sinensis). International Journal of Molecular Sciences. 2023; 24(5):4412. https://doi.org/10.3390/ijms24054412
Chicago/Turabian StyleGuo, Xinping, Ziang Qian, Qiqi Pan, Yuqing Hu, Wangxin Mei, Xiumei Xing, Shaowu Yin, Jie Ji, and Kai Zhang. 2023. "Effects of Florfenicol on Intestinal Histology, Apoptosis and Gut Microbiota of Chinese Mitten Crab (Eriocheir sinensis)" International Journal of Molecular Sciences 24, no. 5: 4412. https://doi.org/10.3390/ijms24054412
APA StyleGuo, X., Qian, Z., Pan, Q., Hu, Y., Mei, W., Xing, X., Yin, S., Ji, J., & Zhang, K. (2023). Effects of Florfenicol on Intestinal Histology, Apoptosis and Gut Microbiota of Chinese Mitten Crab (Eriocheir sinensis). International Journal of Molecular Sciences, 24(5), 4412. https://doi.org/10.3390/ijms24054412

