Extracellular Matrix Deposition Defines the Duration of Cell Sheet Assembly from Human Adipose-Derived MSC
Abstract
:1. Introduction
2. Results
2.1. Lag-Phase Duration in Seeded MSC Culture Directly Correlates with CS Assembly Duration
2.2. MSC Donor Sex Fails to Demonstrate Impact on CS Assembly Duration
2.3. Collagen I, but Not Fibronectin Contents in Seeded MSC Directly Correlates with Duration of CS Assembly
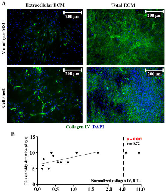
2.4. Contents of Basement Membrane Component Collagen IV, but Not Laminin in Seeded MSC Directly Correlates with CS Assembly Duration
2.5. Factors Related to Connective Tissue Do Not Correlate with Assembly Duration Yet May Play a Role in Assembled CS Structure Support
2.5.1. Prevalence of α-SMA-Positive Cells and α-SMA Contents Fail to Correlate with CS Duration Assembly
2.5.2. FAP-α in Seeded MSCs Fails to Correlate with CS Assembly Duration Yet Seems to Be Involved in Their Maturation at Later Terms
2.6. Inhibition of TGF-β Signaling Disrupts CS Maturation and Reduces Collagen I Deposition within CSs and Does Not Impact α-SMA Contents
3. Discussion
4. Materials and Methods
4.1. Human Adipose Tissue MSC Source and Culture
4.2. Timelapse Monitoring of MSC Cultures
4.3. Assembly of Cell Sheets from MSC
4.4. Immunolabeling Procedures
4.5. Inhibitory Analysis In Vitro
4.6. Hematoxylin Staining
4.7. Estimation of α-SMA-Positive MSC Prevalence
4.8. Protein Extraction, Dot-ELISA, and Densitometry
4.9. Statistical Analysis
5. Conclusions
Supplementary Materials
Author Contributions
Funding
Institutional Review Board Statement
Informed Consent Statement
Data Availability Statement
Conflicts of Interest
References
- Mamidi, M.K.; Singh, G.; Husin, J.M.; Nathan, K.G.; Sasidharan, G.; Zakaria, Z.; Bhonde, R.; Majumdar, A.S.; Das, A.K. Impact of passing mesenchymal stem cells through smaller bore size needles for subsequent use in patients for clinical or cosmetic indications. J. Transl. Med. 2012, 10, 229. [Google Scholar] [CrossRef]
- Kondo, M.; Kameishi, S.; Grainger, D.W.; Okano, T. Novel therapies using cell sheets engineered from allogeneic mesenchymal stem/stromal cells. Emerg. Top. Life Sci. 2020, 4, 677–689. [Google Scholar]
- Yamato, M.; Okano, T. Cell sheet engineering. Mater. Today 2004, 7, 42–47. [Google Scholar] [CrossRef]
- Kanai, N.; Yamato, M.; Okano, T. Cell sheets engineering for esophageal regenerative medicine. Ann. Transl. Med. 2014, 2, 28. [Google Scholar]
- Cui, X.; Hartanto, Y.; Zhang, H. Advances in multicellular spheroids formation. J. R. Soc. Interface 2017, 14, 20160877. [Google Scholar] [CrossRef]
- Lin, R.Z.; Chang, H.Y. Recent advances in three-dimensional multicellular spheroid culture for biomedical research. Biotechnol. J. 2008, 3, 1172–1184. [Google Scholar] [CrossRef]
- Hu, D.; Li, X.; Li, J.; Tong, P.; Li, Z.; Lin, G.; Sun, Y.; Wang, J. The preclinical and clinical progress of cell sheet engineering in regenerative medicine. Stem Cell Res. Ther. 2023, 14, 112. [Google Scholar] [CrossRef]
- Lim, D.; Renteria, E.S.; Sime, D.S.; Ju, Y.M.; Kim, J.H.; Criswell, T.; Shupe, T.D.; Atala, A.; Marini, F.C.; Gurcan, M.N.; et al. Bioreactor design and validation for manufacturing strategies in tissue engineering. Biodes Manuf. 2022, 5, 43–63. [Google Scholar] [CrossRef]
- Nimiritsky, P.; Novoseletskaya, E.; Eremichev, R.; Alexandrushkina, N.; Karagyaur, M.; Vetrovoy, O.; Basalova, N.; Khrustaleva, A.; Tyakht, A.; Efimenko, A.; et al. Self-Organization Provides Cell Fate Commitment in MSC Sheet Condensed Areas via ROCK-Dependent Mechanism. Biomedicines 2021, 9, 1192. [Google Scholar] [CrossRef]
- Alexandrushkina, N.; Nimiritsky, P.; Eremichev, R.; Popov, V.; Arbatskiy, M.; Danilova, N.; Malkov, P.; Akopyan, Z.; Tkachuk, V.; Makarevich, P. Cell Sheets from Adipose Tissue MSC Induce Healing of Pressure Ulcer and Prevent Fibrosis via Trigger Effects on Granulation Tissue Growth and Vascularization. Int. J. Mol. Sci. 2020, 21, 5567. [Google Scholar] [CrossRef]
- Eremichev, R.; Kulebyakina, M.; Alexandrushkina, N.; Nimiritsky, P.; Basalova, N.; Grigorieva, O.; Egiazaryan, M.; Dyikanov, D.; Tkachuk, V.; Makarevich, P. Scar-Free Healing of Endometrium: Tissue-Specific Program of Stromal Cells and Its Induction by Soluble Factors Produced after Damage. Front. Cell Dev. Biol. 2021, 9, 616893. [Google Scholar] [CrossRef]
- Topfer, U.; Guerra Santillan, K.Y.; Fischer-Friedrich, E.; Dahmann, C. Distinct contributions of ECM proteins to basement membrane mechanical properties in Drosophila. Development 2022, 149, dev200456. [Google Scholar] [CrossRef]
- Charleux, J.; Charleux, M.; Dupont, D.; Gravagna, P.; Eloy, R.; Tardy, M.; Tayot, J.L. Viscous human collagen IV. Physical properties and experimental tolerance. Ophtalmologie 1989, 3, 308–311. [Google Scholar]
- Ramirez-Montagut, T.; Blachere, N.E.; Sviderskaya, E.V.; Bennett, D.C.; Rettig, W.J.; Garin-Chesa, P.; Houghton, A.N. FAPα, a surface peptidase expressed during wound healing, is a tumor suppressor. Oncogene 2004, 23, 5435–5446. [Google Scholar] [CrossRef]
- Hirata, H.; Dobrokhotov, O.; Sokabe, M. Coordination between Cell Motility and Cell Cycle Progression in Keratinocyte Sheets via Cell-Cell Adhesion and Rac1. iScience 2020, 23, 101729. [Google Scholar] [CrossRef]
- Magnusson, S.P.; Heinemeier, K.M.; Kjaer, M. Collagen Homeostasis and Metabolism. Adv. Exp. Med. Biol. 2016, 920, 11–25. [Google Scholar]
- Xu, R.; Wu, M.; Wang, Y.; Li, C.; Zeng, L.; Wang, Y.; Xiao, M.; Chen, X.; Geng, S.; Lai, P.; et al. Mesenchymal stem cells reversibly de-differentiate myofibroblasts to fibroblast-like cells by inhibiting the TGF-beta-SMAD2/3 pathway. Mol. Med. 2023, 29, 59. [Google Scholar] [CrossRef]
- Hinz, B.; Lagares, D. Evasion of apoptosis by myofibroblasts: A hallmark of fibrotic diseases. Nat. Rev. Rheumatol. 2020, 16, 11–31. [Google Scholar] [CrossRef]
- Khalilgharibi, N.; Mao, Y. To form and function: On the role of basement membrane mechanics in tissue development, homeostasis and disease. Open Biol. 2021, 11, 200360. [Google Scholar] [CrossRef]
- Carvalho, M.S.; Silva, J.C.; Cabral, J.M.S.; da Silva, C.L.; Vashishth, D. Cultured cell-derived extracellular matrices to enhance the osteogenic differentiation and angiogenic properties of human mesenchymal stem/stromal cells. J. Tissue Eng. Regen. Med. 2019, 13, 1544–1558. [Google Scholar] [CrossRef]
- Khoshnoodi, J.; Pedchenko, V.; Hudson, B.G. Mammalian collagen IV. Microsc. Res. Tech. 2008, 71, 357–370. [Google Scholar] [CrossRef]
- Shudo, Y.; Cohen, J.E.; Goldstone, A.B.; MacArthur, J.W.; Patel, J.; Edwards, B.B.; Hopkins, M.S.; Steele, A.N.; Joubert, L.M.; Miyagawa, S.; et al. Isolation and trans-differentiation of mesenchymal stromal cells into smooth muscle cells: Utility and applicability for cell-sheet engineering. Cytotherapy 2016, 18, 510–517. [Google Scholar] [CrossRef]
- Bae, S.; Park, C.W.; Son, H.K.; Ju, H.K.; Paik, D.; Jeon, C.J.; Koh, G.Y.; Kim, J.; Kim, H. Fibroblast activation protein alpha identifies mesenchymal stromal cells from human bone marrow. Br. J. Haematol. 2008, 142, 827–830. [Google Scholar] [CrossRef]
- Fan, M.H.; Zhu, Q.; Li, H.H.; Ra, H.J.; Majumdar, S.; Gulick, D.L.; Jerome, J.A.; Madsen, D.H.; Christofidou-Solomidou, M.; Speicher, D.W.; et al. Fibroblast Activation Protein (FAP) Accelerates Collagen Degradation and Clearance from Lungs in Mice. J. Biol. Chem. 2016, 291, 8070–8089. [Google Scholar] [CrossRef]
- Meng, X.M.; Nikolic-Paterson, D.J.; Lan, H.Y. TGF-beta: The master regulator of fibrosis. Nat. Rev. Nephrol. 2016, 12, 325–338. [Google Scholar] [CrossRef]
- Wang, J.; Xiang, H.; Lu, Y.; Wu, T. Role and clinical significance of TGF-beta1 and TGF-betaR1 in malignant tumors (Review). Int. J. Mol. Med. 2021, 47, 55. [Google Scholar] [CrossRef]
- Dergilev, K.V.; Makarevich, P.I.; Tsokolaeva, Z.I.; Boldyreva, M.A.; Beloglazova, I.B.; Zubkova, E.S.; Menshikov, M.Y.; Parfyonova, Y.V. Comparison of cardiac stem cell sheets detached by Versene solution and from thermoresponsive dishes reveals similar properties of constructs. Tissue Cell 2017, 49, 64–71. [Google Scholar] [CrossRef]







Disclaimer/Publisher’s Note: The statements, opinions and data contained in all publications are solely those of the individual author(s) and contributor(s) and not of MDPI and/or the editor(s). MDPI and/or the editor(s) disclaim responsibility for any injury to people or property resulting from any ideas, methods, instructions or products referred to in the content. |
© 2023 by the authors. Licensee MDPI, Basel, Switzerland. This article is an open access article distributed under the terms and conditions of the Creative Commons Attribution (CC BY) license (https://creativecommons.org/licenses/by/4.0/).
Share and Cite
Glazieva, V.S.; Alexandrushkina, N.A.; Nimiritsky, P.P.; Kulebyakina, M.A.; Eremichev, R.Y.; Makarevich, P.I. Extracellular Matrix Deposition Defines the Duration of Cell Sheet Assembly from Human Adipose-Derived MSC. Int. J. Mol. Sci. 2023, 24, 17050. https://doi.org/10.3390/ijms242317050
Glazieva VS, Alexandrushkina NA, Nimiritsky PP, Kulebyakina MA, Eremichev RY, Makarevich PI. Extracellular Matrix Deposition Defines the Duration of Cell Sheet Assembly from Human Adipose-Derived MSC. International Journal of Molecular Sciences. 2023; 24(23):17050. https://doi.org/10.3390/ijms242317050
Chicago/Turabian StyleGlazieva, Valentina S., Natalya A. Alexandrushkina, Peter P. Nimiritsky, Maria A. Kulebyakina, Roman Yu. Eremichev, and Pavel I. Makarevich. 2023. "Extracellular Matrix Deposition Defines the Duration of Cell Sheet Assembly from Human Adipose-Derived MSC" International Journal of Molecular Sciences 24, no. 23: 17050. https://doi.org/10.3390/ijms242317050
APA StyleGlazieva, V. S., Alexandrushkina, N. A., Nimiritsky, P. P., Kulebyakina, M. A., Eremichev, R. Y., & Makarevich, P. I. (2023). Extracellular Matrix Deposition Defines the Duration of Cell Sheet Assembly from Human Adipose-Derived MSC. International Journal of Molecular Sciences, 24(23), 17050. https://doi.org/10.3390/ijms242317050

