Transcriptome and Metabolome Analyses Reveal That Jasmonic Acids May Facilitate the Infection of Cucumber Green Mottle Mosaic Virus in Bottle Gourd
Abstract
:1. Introduction
2. Results
2.1. Inoculation and Virus Detection of CGMMV in Bottle Gourd
2.2. Quality Control of RNA-Seq Data
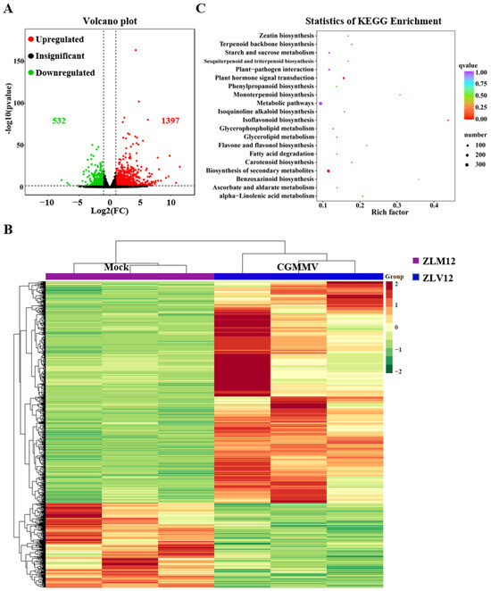
2.3. Gene Expression Analysis of Bottle Gourd in Response to CGMMV Infection
2.4. Real-Time RT-PCR Verification of Transcriptome Result
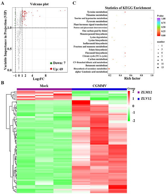
2.5. Metabolite Accumulation Analysis of Bottle Gourd in Response to CGMMV Infection
2.6. Joint Analysis of Transcriptome and Metabolome of Bottle Gourd in Response to CGMMV Infection
2.7. Analysis of JAs signaling Pathway in Response to CGMMV Infection
2.8. The Function of the JAs Signaling Pathway in CGMMV Infection
3. Discussion
4. Materials and Methods
4.1. Plant Growth Conditions
4.2. Virus Inoculation and Detection
4.3. Total RNA Extraction, cDNA Library Construction, and Deep Sequencing
4.4. Transcriptome Analysis
4.5. RNA-Seq Validation Using qRT-PCR
4.6. Metabolome Analysis
4.7. CGMMV-Based Gene Silencing
Supplementary Materials
Author Contributions
Funding
Institutional Review Board Statement
Informed Consent Statement
Data Availability Statement
Conflicts of Interest
References
- Komuro, Y. Cucumber green mottle mosaic virus on cucumber and watermelon and melon necrotic spot virus on muskmelon. Jarq-Jpn. Agric. Res. Q. 1971, 6, 41–45. [Google Scholar]
- Antignus, Y.; Pearlsman, M.; Ben-Yoseph, R.; Cohen, S. Occurrence of a variant of cucumber green mottle mosaic virus in Israel. Phytoparasitica 1990, 18, 50–56. [Google Scholar] [CrossRef]
- Al-Shahwan, I.M.; Abdalla, O.A. A strain of cucumber green mottle mosaic virus (CGMMV) from bottle gourd in Saudi Arabia. J. Phytopathol. 1992, 134, 152–156. [Google Scholar] [CrossRef]
- Nagendran, K.; Aravintharaj, R.; Mohankumar, S.; Manoranjitham, S.K.; Naidu, R.A.; Karthikeyan, G. First report of cucumber green mottle mosaic virus in snake gourd (Trichosanthes cucumerina) in India. Plant Dis. 2015, 99, 559. [Google Scholar] [CrossRef]
- Sugiyama, M.; Ohara, T.; Sakata, Y. A new source of resistance to cucumber green mottle mosaic virus in melon. J. Jpn. Soc. Hortic. Sci. 2006, 75, 469–475. [Google Scholar] [CrossRef]
- Wang, S.M.; Chen, M.J. A new strain of cucumber mottle mosaic virus causing mosaic symptoms on bottlegourd in Taiwan. Plant Prot. Bull. 1985, 27, 105–110. [Google Scholar]
- Bewley, W.F. Diseases of Glasshouse Plants; E. Benn: London, UK, 1923. [Google Scholar]
- Ainsworth, G.C. Mosaic diseases of the cucumber. Ann. Appl. Biol. 1935, 22, 55–67. [Google Scholar] [CrossRef]
- Ali, A.; Hussain, A.; Ahmad, M. Occurrence and molecular characterization of cucumber green mottle mosaic virus in cucurbit crops of KPK, Pakistan. Braz. J. Microbiol. 2014, 45, 1247–1253. [Google Scholar] [CrossRef]
- Dombrovsky, A.; Tran-Nguyen, L.T.T.; Jones, R.A.C. Cucumber green mottle mosaic virus: Rapidly increasing global distribution, etiology, epidemiology, and management. Annu. Rev. Phytopathol. 2017, 55, 231–256. [Google Scholar] [CrossRef]
- Li, R.; Zheng, Y.; Fei, Z.; Ling, K.S. First complete genome sequence of an emerging cucumber green mottle mosaic virus isolate in North America. Genome Announc. 2015, 3, e00452-15. [Google Scholar] [CrossRef]
- Reingold, V.; Lachman, O.; Koren, A.; Dombrovsky, A. First report of cucumber green mottle mosaic virus (CGMMV) symptoms in watermelon used for the discrimination of non-marketable fruits in Israeli commercial fields. New Dis. Rep. 2013, 28, 11. [Google Scholar] [CrossRef]
- Rudnieva, T.O.; Budzanivs’ka, I.H.; Ryzhkova, A.; Shevchenko, T.P.; Dem’ianenko, F.P.; Polishchuk, V.P. Characteristics of green mottle mosaic virus isolates in cucumbers from different regions of Ukraine. Mikrobiol. Zhurnal 2005, 67, 96–103. [Google Scholar]
- Slavokhotova, A.A.; Andreeva, E.N.; Shiian, A.N.; Odintsova, T.I.; Pukhal’skii, V.A. Specifics of the coat protein gene in Russian strains of the cucumber green mottle mosaic virus. Genetika 2007, 43, 1461–1467. [Google Scholar] [CrossRef]
- Kehoe, M.A.; Webster, C.; Wang, C.; Jones, R.A.C.; Coutts, B.A. Occurrence of cucumber green mottle mosaic virus in Western Australia. Australas. Plant Pathol. 2022, 51, 1–8. [Google Scholar] [CrossRef]
- Ling, K.S.; Li, R.; Zhang, W. First report of cucumber green mottle mosaic virus infecting greenhouse cucumber in Canada. Plant Dis. 2014, 98, 701. [Google Scholar] [CrossRef]
- Tian, T.; Posis, K.; Maroon-Lango, C.J.; Mavrodieva, V.; Haymes, S.; Pitman, T.L.; Falk, B.W. First report of cucumber green mottle mosaic virus on melon in the United States. Plant Dis. 2014, 98, 1163. [Google Scholar] [CrossRef]
- Qin, B.X.; Cai, J.H.; Liu, Z.M.; Chen, Y.H.; Zhu, G.N.; Huang, F.X. Preliminary identification of a cucumber green mottle mosaic virus infecting pumpkin. Plant Quar. 2005, 19, 198–200. [Google Scholar]
- Wu, Y.H.; Li, L.M.; Zhao, X.X.; Wang, W.H.; Wang, L.; Cai, M. Pest risk analysis of invasion and spreading of cucumber green mottle mosaic virus in China. Plant Prot. 2010, 36, 33–36. [Google Scholar]
- Tian, Y.L.; Liu, D.M.; Zhang, Y.J.; Li, M.F.; Ma, Z.H. Bioassay and genomic studies on the two isolates of cucumber green mottle mosaic virus from Beijing and Shandong. Plant Quar. 2009, 23, 1–6. [Google Scholar]
- Chen, H.Y.; Zhao, W.J.; Cheng, Y.; Li, M.F.; Zhu, S.F. Molecular identification of the virus causing watermelon mosaic disease in Mid-Liaoning. Zhi Wu Bing Li Xue Bao 2006, 36, 306–309. [Google Scholar]
- Zhang, L.; Zhang, F.; Melotto, M.; Yao, J.; He, S.Y. Jasmonate signaling and manipulation by pathogens and insects. J. Exp. Bot. 2017, 68, 1371–1385. [Google Scholar] [CrossRef]
- Baldwin, I.T. An ecologically motivated analysis of plant-herbivore interactions in native tobacco. Plant Physiol. 2001, 127, 1449–1458. [Google Scholar] [CrossRef]
- Ghorbel, M.; Brini, F.; Sharma, A.; Landi, M. Role of jasmonic acid in plants: The molecular point of view. Plant Cell Rep. 2021, 40, 1471–1494. [Google Scholar] [CrossRef]
- Chini, A.; Monte, I.; Zamarreño, A.M.; Hamberg, M.; Lassueur, S.; Reymond, P.; Weiss, S.; Stintzi, A.; Schaller, A.; Porzel, A.; et al. An OPR3-independent pathway uses 4,5-didehydrojasmonate for jasmonate synthesis. Nat. Chem. Biol. 2018, 14, 171–178. [Google Scholar] [CrossRef]
- Ruan, J.; Zhou, Y.; Zhou, M.; Yan, J.; Khurshid, M.; Weng, W.; Cheng, J.; Zhang, K. Jasmonic acid signaling pathway in plants. Int. J. Mol. Sci. 2019, 20, 2479. [Google Scholar] [CrossRef]
- Wasternack, C.; Feussner, I. The oxylipin pathways: Biochemistry and function. Annu. Rev. Plant Biol. 2018, 69, 363–386. [Google Scholar] [CrossRef]
- Guan, L.; Denkert, N.; Eisa, A.; Lehmann, M.; Sjuts, I.; Weiberg, A.; Soll, J.; Meinecke, M.; Schwenkert, S. JASSY, a chloroplast outer membrane protein required for jasmonate biosynthesis. Proc. Natl. Acad. Sci. USA 2019, 116, 10568–10575. [Google Scholar] [CrossRef]
- Collum, T.D.; Culver, J.N. The impact of phytohormones on virus infection and disease. Curr. Opin. Virol. 2016, 17, 25–31. [Google Scholar] [CrossRef]
- Alazem, M.; Lin, N.-S. Roles of plant hormones in the regulation of host–virus interactions. Mol. Plant Pathol. 2015, 16, 529–540. [Google Scholar] [CrossRef]
- Yang, Z.; Huang, Y.; Yang, J.; Yao, S.; Zhao, K.; Wang, D.; Qin, Q.; Bian, Z.; Li, Y.; Lan, Y.; et al. Jasmonate signaling enhances RNA silencing and antiviral defense in rice. Cell Host Microbe 2020, 28, 89–103 e108. [Google Scholar] [CrossRef]
- Wu, D.; Qi, T.; Li, W.X.; Tian, H.; Gao, H.; Wang, J.; Ge, J.; Yao, R.; Ren, C.; Wang, X.B.; et al. Viral effector protein manipulates host hormone signaling to attract insect vectors. Cell Res. 2017, 27, 402–415. [Google Scholar] [CrossRef]
- Zhao, S.; Li, Y. Current understanding of the interplays between host hormones and plant viral infections. PLoS Pathog. 2021, 17, e1009242. [Google Scholar] [CrossRef]
- Wu, J.; Yang, Z.; Wang, Y.; Zheng, L.; Ye, R.; Ji, Y.; Zhao, S.; Ji, S.; Liu, R.; Xu, L.; et al. Viral-inducible argonaute18 confers broad-spectrum virus resistance in rice by sequestering a host microRNA. Elife 2015, 4, e05733. [Google Scholar] [CrossRef]
- Lozano-Duran, R.; Rosas-Diaz, T.; Gusmaroli, G.; Luna, A.P.; Taconnat, L.; Deng, X.W.; Bejarano, E.R. Geminiviruses subvert ubiquitination by altering CSN-mediated derubylation of SCF E3 ligase complexes and inhibit jasmonate signaling in Arabidopsis thaliana. Plant Cell 2011, 23, 1014–1032. [Google Scholar] [CrossRef]
- Oka, K.; Kobayashi, M.; Mitsuhara, I.; Seo, S. Jasmonic acid negatively regulates resistance to tobacco mosaic virus in tobacco. Plant Cell Physiol. 2013, 54, 1999–2010. [Google Scholar] [CrossRef]
- Sun, Y.; Niu, X.; Fan, M. Genome-wide identification of cucumber green mottle mosaic virus-responsive microRNAs in watermelon. Arch. Virol. 2017, 162, 2591–2602. [Google Scholar] [CrossRef]
- Li, X.; An, M.; Xia, Z.; Bai, X.; Wu, Y. Transcriptome analysis of watermelon (Citrullus lanatus) fruits in response to cucumber green mottle mosaic virus (CGMMV) infection. Sci. Rep. 2017, 7, 16747. [Google Scholar] [CrossRef]
- Li, Y.; Deng, C.; Shang, Q.; Zhao, X.; Liu, X.; Zhou, Q. Characterization of siRNAs derived from cucumber green mottle mosaic virus in infected cucumber plants. Arch. Virol. 2016, 161, 455–458. [Google Scholar] [CrossRef]
- Li, J.; Zheng, H.; Zhang, C.; Han, K.; Wang, S.; Peng, J.; Lu, Y.; Zhao, J.; Xu, P.; Wu, X.; et al. Different virus-derived siRNAs profiles between leaves and fruits in cucumber green mottle mosaic virus-infected Lagenaria siceraria plants. Front. Microbiol. 2016, 7, 1797. [Google Scholar] [CrossRef]
- Sun, Y.; Niu, X.; Cui, D.; Fan, M. High-throughput sequencing reveals vsiRNAs derived from cucumber green mottle mosaic virus -infected watermelon. Hortic. Plant J. 2017, 3, 17–22. [Google Scholar] [CrossRef]
- Sun, Y.; Fan, M.; He, Y. Transcriptome analysis of watermelon leaves reveals candidate genes responsive to cucumber green mottle mosaic virus infection. Int. J. Mol. Sci. 2019, 20, 610. [Google Scholar] [CrossRef]
- Li, Z.G.; Nong, Y.; Farooq, T.; Tang, Y.F.; She, X.M.; Yu, L.; Lan, G.B.; Zhou, X.P.; He, Z.F. Small RNA deep sequencing reveals the presence of multiple viral infections in cucurbit crops in Guangdong, China. J. Integr. Agric. 2022, 21, 1389–1400. [Google Scholar] [CrossRef]
- Li, Z.G.; Nong, Y.; Tang, Y.F.; She, X.M.; Yu, L.; Lan, G.B.; Deng, M.G.; He, Z.F. Molecular characteristic and pathogenicity analyses of cucumber green mottle mosaic virus (CGMMV) infecting bottle gourd in lianzhou, Guangdong. Zhongguo Nong Ye Ke Xue 2020, 53, 955–964. [Google Scholar]
- Liu, M.; Liang, Z.; Aranda, M.A.; Hong, N.; Liu, L.; Kang, B.; Gu, Q. A cucumber green mottle mosaic virus vector for virus-induced gene silencing in cucurbit plants. Plant Methods 2020, 16, 9. [Google Scholar] [CrossRef]
- Sun, Y.; Fan, M.; He, Y. DNA methylation analysis of the Citrullus lanatus response to cucumber greenmottle mosaic virus infection by whole-genome bisulfite sequencing. Genes 2019, 10, 344. [Google Scholar] [CrossRef]
- Boter, M.; Ruiz-Rivero, O.; Abdeen, A.; Prat, S. Conserved MYC transcription factors play a key role in jasmonate signaling both in tomato and Arabidopsis. Genes Dev. 2004, 18, 1577–1591. [Google Scholar] [CrossRef]
- Lorenzo, O.; Chico, J.M.; Sanchez-Serrano, J.J.; Solano, R. JASMONATE-INSENSITIVE1 encodes a MYC transcription factor essential to discriminate between different jasmonate-regulated defense responses in Arabidopsis. Plant Cell 2004, 16, 1938–1950. [Google Scholar] [CrossRef]
- Dombrecht, B.; Xue, G.P.; Sprague, S.J.; Kirkegaard, J.A.; Ross, J.J.; Reid, J.B.; Fitt, G.P.; Sewelam, N.; Schenk, P.M.; Manners, J.M.; et al. MYC2 differentially modulates diverse jasmonate-dependent functions in Arabidopsis. Plant Cell 2007, 19, 2225–2245. [Google Scholar] [CrossRef]
- Xue, G.P.; Kooiker, M.; Drenth, J.; McIntyre, C.L. TaMYB13 is a transcriptional activator of fructosyltransferase genes involved in beta-2,6-linked fructan synthesis in wheat. Plant J. 2011, 68, 857–870. [Google Scholar] [CrossRef]
- Wang, Y.; Wang, Q.; Liu, M.; Bo, C.; Wang, X.; Ma, Q.; Cheng, B.; Cai, R. Overexpression of a maize MYB48 gene confers drought tolerance in transgenic Arabidopsis plants. J. Plant Biol. 2017, 60, 612–621. [Google Scholar] [CrossRef]
- Devaiah, B.N.; Madhuvanthi, R.; Karthikeyan, A.S.; Raghothama, K.G. Phosphate starvation responses and gibberellic acid biosynthesis are regulated by the MYB62 transcription factor in Arabidopsis. Mol. Plant 2009, 2, 43–58. [Google Scholar] [CrossRef]
- Shin, R.; Burch, A.Y.; Huppert, K.A.; Tiwari, S.B.; Murphy, A.S.; Guilfoyle, T.J.; Schachtman, D.P. The Arabidopsis transcription factor MYB77 modulates auxin signal transduction. Plant Cell 2007, 19, 2440–2453. [Google Scholar] [CrossRef]
- Song, Y.; Yang, W.; Fan, H.; Zhang, X.; Sui, N. TaMYB86B encodes a R2R3-type MYB transcription factor and enhances salt tolerance in wheat. Plant Sci. 2020, 300, 110624. [Google Scholar] [CrossRef]
- Li, J.; Zhong, R.; Palva, E.T. WRKY70 and its homolog WRKY54 negatively modulate the cell wall-associated defenses to necrotrophic pathogens in Arabidopsis. PLoS ONE 2017, 12, e0183731. [Google Scholar] [CrossRef]
- Kloth, K.J.; Wiegers, G.L.; Busscher-Lange, J.; van Haarst, J.C.; Kruijer, W.; Bouwmeester, H.J.; Dicke, M.; Jongsma, M.A. AtWRKY22 promotes susceptibility to aphids and modulates salicylic acid and jasmonic acid signalling. J. Exp. Bot. 2016, 67, 3383–3396. [Google Scholar] [CrossRef]
- Gao, Q.M.; Venugopal, S.; Navarre, D.; Kachroo, A. Low oleic acid-derived repression of jasmonic acid-inducible defense responses requires the WRKY50 and WRKY51 proteins. Plant Physiol. 2011, 155, 464–476. [Google Scholar] [CrossRef]
- Jiang, Y.; Liang, G.; Yang, S.; Yu, D. Arabidopsis WRKY57 functions as a node of convergence for jasmonic acid- and auxin-mediated signaling in jasmonic acid-induced leaf senescence. Plant Cell 2014, 26, 230–245. [Google Scholar] [CrossRef]
- Jiang, Y.; Guo, L.; Liu, R.; Jiao, B.; Zhao, X.; Ling, Z.; Luo, K. Overexpression of poplar PtrWRKY89 in transgenic Arabidopsis leads to a reduction of disease resistance by regulating defense-related genes in salicylate- and jasmonate-dependent signaling. PLoS ONE 2016, 11, e0149137. [Google Scholar] [CrossRef]
- Skibbe, M.; Qu, N.; Galis, I.; Baldwin, I.T. Induced plant defenses in the natural environment: Nicotiana attenuata WRKY3 and WRKY6 coordinate responses to herbivory. Plant Cell 2008, 20, 1984–2000. [Google Scholar] [CrossRef]
- Chen, H.; Lai, Z.; Shi, J.; Xiao, Y.; Chen, Z.; Xu, X. Roles of arabidopsis WRKY18, WRKY40 and WRKY60 transcription factors in plant responses to abscisic acid and abiotic stress. BMC Plant Biol. 2010, 10, 281. [Google Scholar] [CrossRef]
- Abeysinghe, J.K.; Lam, K.M.; Ng, D.W. Differential regulation and interaction of homoeologous WRKY18 and WRKY40 in Arabidopsis allotetraploids and biotic stress responses. Plant J. 2019, 97, 352–367. [Google Scholar] [CrossRef]
- Pandey, S.P.; Roccaro, M.; Schon, M.; Logemann, E.; Somssich, I.E. Transcriptional reprogramming regulated by WRKY18 and WRKY40 facilitates powdery mildew infection of Arabidopsis. Plant J. 2010, 64, 912–923. [Google Scholar] [CrossRef]
- Yan, L.; Liu, Z.-Q.; Xu, Y.-H.; Lu, K.; Wang, X.-F.; Zhang, D.-P. Auto- and cross-repression of three Arabidopsis WRKY transcription factors WRKY18, WRKY40, and WRKY60 negatively involved in ABA signaling. J. Plant Growth Regul. 2012, 32, 399–416. [Google Scholar] [CrossRef]
- Zhao, X.Y.; Qi, C.H.; Jiang, H.; Zhong, M.S.; You, C.X.; Li, Y.Y.; Hao, Y.J. MdHIR4 transcription and translation levels associated with disease in apple are regulated by MdWRKY31. Plant Mol. Biol. 2019, 101, 149–162. [Google Scholar] [CrossRef]
- Lorenzo, O.; Piqueras, R.; Sanchez-Serrano, J.J.; Solano, R. ETHYLENE RESPONSE FACTOR1 integrates signals from ethylene and jasmonate pathways in plant defense. Plant Cell 2003, 15, 165–178. [Google Scholar] [CrossRef]
- Sun, F.; Liu, P.Q.; Xu, J.; Dong, H.S. Mutation in RAP2.6L, a transactivator of the ERF transcription factor family, enhances Arabidopsis resistance to Pseudomonas syringae. Physiol. Mol. Plant Pathol. 2010, 74, 295–302. [Google Scholar] [CrossRef]
- Yang, H.; Sun, Y.; Wang, H.; Zhao, T.; Xu, X.; Jiang, J.; Li, J. Genome-wide identification and functional analysis of the ERF2 gene family in response to disease resistance against Stemphylium lycopersici in tomato. BMC Plant Biol. 2021, 21, 72. [Google Scholar] [CrossRef]
- Moffat, C.S.; Ingle, R.A.; Wathugala, D.L.; Saunders, N.J.; Knight, H.; Knight, M.R. ERF5 and ERF6 play redundant roles as positive regulators of JA/Et-mediated defense against Botrytis cinerea in Arabidopsis. PLoS ONE 2012, 7, e35995. [Google Scholar] [CrossRef]
- Chen, S.; Zhou, Y.; Chen, Y.; Gu, J. fastp: An ultra-fast all-in-one FASTQ preprocessor. Bioinformatics 2018, 34, i884–i890. [Google Scholar] [CrossRef]
- Kim, D.; Langmead, B.; Salzberg, S.L. HISAT: A fast spliced aligner with low memory requirements. Nat. Methods 2015, 12, 357–360. [Google Scholar] [CrossRef]
- Pertea, M.; Pertea, G.M.; Antonescu, C.M.; Chang, T.C.; Mendell, J.T.; Salzberg, S.L. StringTie enables improved reconstruction of a transcriptome from RNA-seq reads. Nat. Biotechnol. 2015, 33, 290–295. [Google Scholar] [CrossRef]
- Li, B.; Dewey, C.N. RSEM: Accurate transcript quantification from RNA-Seq data with or without a reference genome. BMC Bioinform. 2011, 12, 323. [Google Scholar] [CrossRef]
- Love, M.I.; Huber, W.; Anders, S. Moderated estimation of fold change and dispersion for RNA-seq data with DESeq2. Genome Biol. 2014, 15, 550. [Google Scholar] [CrossRef]
- Zhang, C.; Zheng, H.; Wu, X.; Xu, H.; Han, K.; Peng, J.; Lu, Y.; Lin, L.; Xu, P.; Wu, X.; et al. Genome-wide identification of new reference genes for RT-qPCR normalization in CGMMV-infected Lagenaria siceraria. PeerJ 2018, 6, e5642. [Google Scholar] [CrossRef]
- Zhang, S.; Ying, H.; Pingcuo, G.; Wang, S.; Zhao, F.; Cui, Y.; Shi, J.; Zeng, H.; Zeng, X. Identification of potential metabolites mediating bird’s selective feeding on Prunus mira flowers. BioMed Res. Int. 2019, 2019, 1395480. [Google Scholar] [CrossRef]
- Fraga, C.G.; Clowers, B.H.; Moore, R.J.; Zink, E.M. Signature-discovery approach for sample matching of a nerve-agent precursor using liquid chromatography-mass spectrometry, XCMS, and chemometrics. Anal. Chem. 2010, 82, 4165–4173. [Google Scholar] [CrossRef]
- Chen, W.; Gong, L.; Guo, Z.; Wang, W.; Zhang, H.; Liu, X.; Yu, S.; Xiong, L.; Luo, J. A novel integrated method for large-scale detection, identification, and quantification of widely targeted metabolites: Application in the study of rice metabolomics. Mol. Plant 2013, 6, 1769–1780. [Google Scholar] [CrossRef]








| Sample | Raw Reads | Clean Reads | Clean Base | Unique Mapped Reads | Q20 (%) | Q30 (%) | GC Content (%) |
|---|---|---|---|---|---|---|---|
| ZLM121 | 60,300,774 | 59,025,240 | 8.85 G | 55,742,483 (94.44%) | 97.48 | 93.02 | 44.80 |
| ZLM122 | 50,095,732 | 49,062,610 | 7.36 G | 46,436,613 (94.65%) | 97.43 | 92.87 | 45.17 |
| ZLM123 | 48,349,016 | 47,355,442 | 7.10 G | 45,101,108 (95.24%) | 97.61 | 93.26 | 44.86 |
| ZLV121 | 44,431,754 | 43,343,210 | 6.50 G | 41,374,202 (95.46%) | 97.77 | 93.61 | 44.56 |
| ZLV122 | 51,042,946 | 50,073,404 | 7.51 G | 46,079,504 (92.02%) | 97.50 | 93.02 | 44.48 |
| ZLV123 | 43,970,228 | 42,963,264 | 6.44 G | 40,631,748 (94.57%) | 97.44 | 92.92 | 44.92 |
| Gene ID | Description |
|---|---|
| Lsi01G013470 | Aquaporin PIP2-2-like |
| Lsi02G017750 | Probable calcium-binding protein CML44 |
| Lsi05G011760 | Probable membrane-associated kinase regulator 6 |
| Lsi04G015060 | Cytochrome P450 81D1-like isoform X1 |
| Lsi02G007470 | E3 ubiquitin-protein ligase RMA1H1-like |
| Lsi02G018990 | Heterodimeric geranylgeranyl pyrophosphate synthase small subunit, chloroplastic-like |
| Lsi01G009350 | Probable indole-3-acetic acid-amido synthetase GH3.3 |
| Lsi02G021080 | Pectinesterase |
| Lsi02G008430 | Serine/threonine-protein kinase STY8 |
| Lsi11G012260 | ACT-like tyrosine kinase family protein |
| Lsi01G014560 | NADPH-dependent aldo-keto reductase, chloroplastic-like |
| Lsi11G005040 | Disease resistance protein (TIR-NBS-LRR class) |
| Lsi05G018940 | Invertase/pectin methylesterase inhibitor family protein |
| Lsi05G012660 | Dehydration responsive element-binding protein 1 |
| Lsi04G002080 | MATE efflux family protein |
| Lsi03G008210 | UDP-glycosyltransferase 74F1 |
| Lsi09G006560 | DUF4228 domain protein |
| Lsi02G013460 | Scarecrow transcription factor family protein |
| Lsi11G000250 | Protein brassinosteroid insensitive 1 |
| Lsi03G014380 | Seed maturation-like protein |
Disclaimer/Publisher’s Note: The statements, opinions and data contained in all publications are solely those of the individual author(s) and contributor(s) and not of MDPI and/or the editor(s). MDPI and/or the editor(s) disclaim responsibility for any injury to people or property resulting from any ideas, methods, instructions or products referred to in the content. |
© 2023 by the authors. Licensee MDPI, Basel, Switzerland. This article is an open access article distributed under the terms and conditions of the Creative Commons Attribution (CC BY) license (https://creativecommons.org/licenses/by/4.0/).
Share and Cite
Li, Z.; Tang, Y.; Lan, G.; Yu, L.; Ding, S.; She, X.; He, Z. Transcriptome and Metabolome Analyses Reveal That Jasmonic Acids May Facilitate the Infection of Cucumber Green Mottle Mosaic Virus in Bottle Gourd. Int. J. Mol. Sci. 2023, 24, 16566. https://doi.org/10.3390/ijms242316566
Li Z, Tang Y, Lan G, Yu L, Ding S, She X, He Z. Transcriptome and Metabolome Analyses Reveal That Jasmonic Acids May Facilitate the Infection of Cucumber Green Mottle Mosaic Virus in Bottle Gourd. International Journal of Molecular Sciences. 2023; 24(23):16566. https://doi.org/10.3390/ijms242316566
Chicago/Turabian StyleLi, Zhenggang, Yafei Tang, Guobing Lan, Lin Yu, Shanwen Ding, Xiaoman She, and Zifu He. 2023. "Transcriptome and Metabolome Analyses Reveal That Jasmonic Acids May Facilitate the Infection of Cucumber Green Mottle Mosaic Virus in Bottle Gourd" International Journal of Molecular Sciences 24, no. 23: 16566. https://doi.org/10.3390/ijms242316566
APA StyleLi, Z., Tang, Y., Lan, G., Yu, L., Ding, S., She, X., & He, Z. (2023). Transcriptome and Metabolome Analyses Reveal That Jasmonic Acids May Facilitate the Infection of Cucumber Green Mottle Mosaic Virus in Bottle Gourd. International Journal of Molecular Sciences, 24(23), 16566. https://doi.org/10.3390/ijms242316566

