PSD95 as a New Potential Therapeutic Target of Osteoarthritis: A Study of the Identification of Hub Genes through Self-Contrast Model
Abstract
:1. Introduction
2. Results
2.1. Genome-Wide Transcriptional Analysis of Cartilages Based on the Self-Contrast Model of Human Knee OA
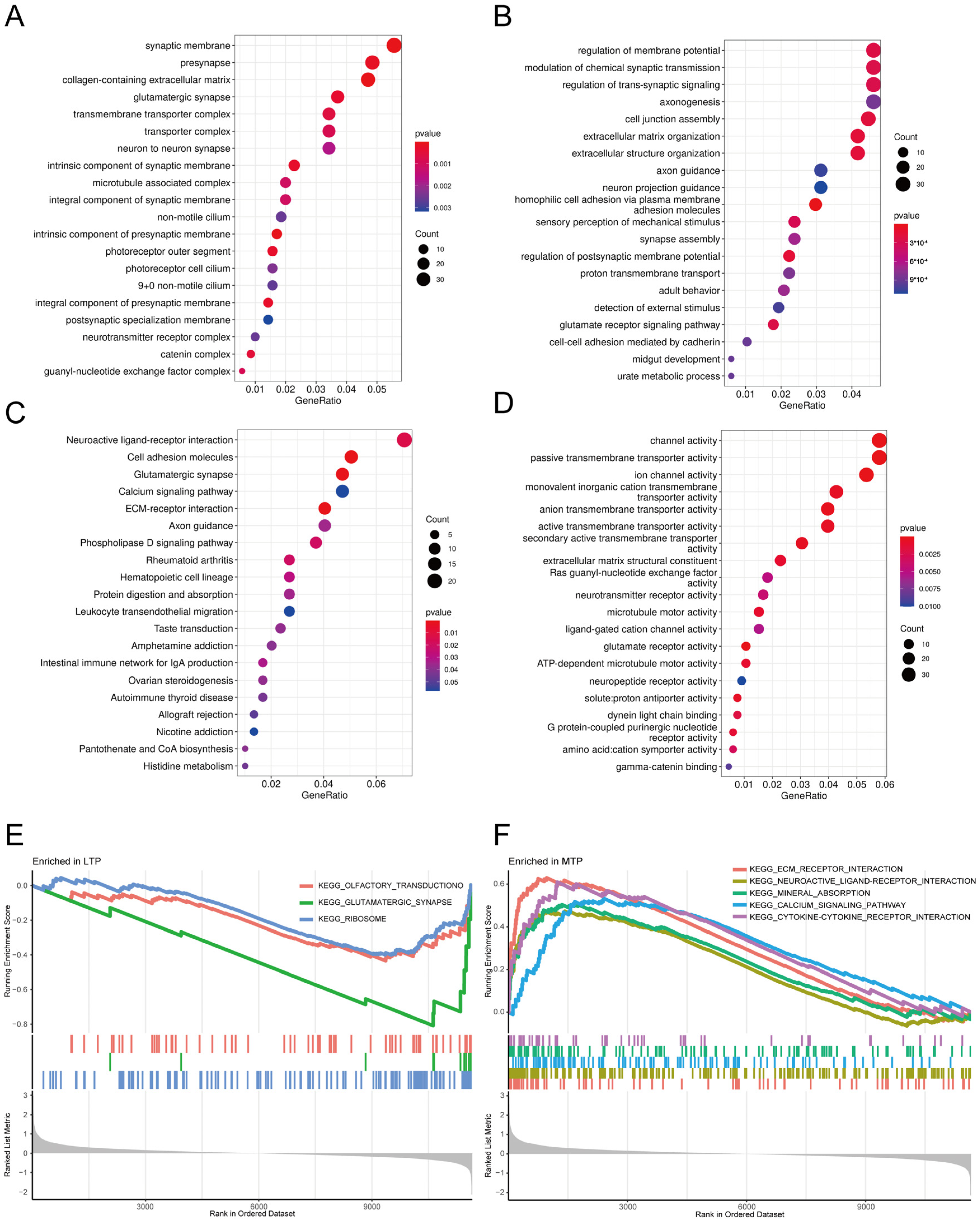
2.2. Mechanical Stimulus Signals and Activated Sensory Neurons Are Associated with the OA Pathogenesis Based on the Self-Contrast Model of Human Knee OA
2.3. DLG4 Acts as a Hub Gene in Knee OA
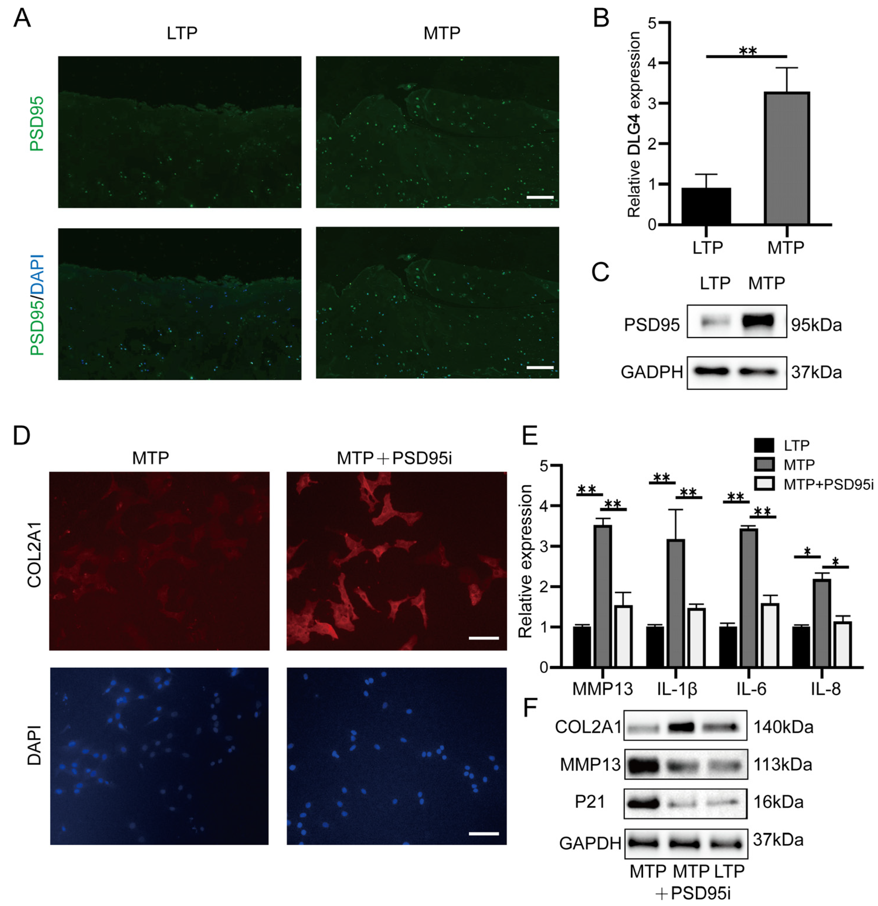
2.4. Cyclic Loading Stress Increased DLG4 Expression in LTP Cartilage
2.5. PSD95 (DLG4 Encoded) Inhibitor Alleviates OA Progression
3. Discussion
4. Materials and Methods
4.1. Study Design
4.2. Histological Analysis
4.3. Data Processing and Assembly
4.4. Identification of Differential Expression Genes and Enrichment Analysis
4.5. Protein–Protein Interaction (PPI) Network Construction
4.6. Assessment of Osteoarthritis-Related Immune Infiltration
4.7. Cartilage Cyclic Loading Model
4.8. Isolation of Chondrocytes from MTP and LTP
4.9. qRT-PCR
4.10. Animals and Experiments
4.11. Statistical Analysis
5. Conclusions
Supplementary Materials
Author Contributions
Funding
Institutional Review Board Statement
Informed Consent Statement
Data Availability Statement
Acknowledgments
Conflicts of Interest
References
- Sampath, S.J.P.; Venkatesan, V.; Ghosh, S.; Kotikalapudi, N. Obesity, Metabolic Syndrome, and Osteoarthritis—An Updated Review. Curr. Obes. Rep. 2023, 12, 308–331. [Google Scholar] [CrossRef] [PubMed]
- Katz, J.N.; Arant, K.R.; Loeser, R.F. Diagnosis and Treatment of Hip and Knee Osteoarthritis: A Review. JAMA 2021, 325, 568–578. [Google Scholar] [CrossRef] [PubMed]
- Soul, J.; Dunn, S.L.; Anand, S.; Serracino-Inglott, F.; Schwartz, J.M.; Boot-Handford, R.P.; Hardingham, T.E. Stratification of knee osteoarthritis: Two major patient subgroups identified by genome-wide expression analysis of articular cartilage. Ann. Rheum. Dis. 2018, 77, 423. [Google Scholar] [CrossRef] [PubMed]
- Takahata, K.; Arakawa, K.; Enomoto, S.; Usami, Y.; Nogi, K.; Saitou, R.; Ozone, K.; Takahashi, H.; Yoneno, M.; Kokubun, T. Joint instability causes catabolic enzyme production in chondrocytes prior to synovial cells in novel non-invasive ACL ruptured mouse model. Osteoarthr. Cartil. 2023, 31, 576–587. [Google Scholar] [CrossRef] [PubMed]
- Wang, Y.; Jin, Z.; Jia, S.; Shen, P.; Yang, Y.; Huang, Y. Mechanical stress protects against chondrocyte pyroptosis through TGF-β1-mediated activation of Smad2/3 and inhibition of the NF-κB signaling pathway in an osteoarthritis model. Biomed. Pharmacother. 2023, 159, 114216. [Google Scholar] [CrossRef] [PubMed]
- Fang, L.; Ye, Y.; Tan, X.; Huang, L.; He, Y. Overloading stress-induced progressive degeneration and self-repair in condylar cartilage. Ann. N. Y. Acad. Sci. 2021, 1503, 72–87. [Google Scholar] [CrossRef]
- Mobasheri, A.; van Spil, W.E.; Budd, E.; Uzieliene, I.; Bernotiene, E.; Bay-Jensen, A.C.; Larkin, J.; Levesque, M.C.; Gualillo, O.; Henrotin, Y. Molecular taxonomy of osteoarthritis for patient stratification, disease management and drug development: Biochemical markers associated with emerging clinical phenotypes and molecular endotypes. Curr. Opin. Rheumatol. 2019, 31, 80–89. [Google Scholar] [CrossRef]
- Lv, Z.; Han, J.; Li, J.; Guo, H.; Fei, Y.; Sun, Z.; Dong, J.; Wang, M.; Fan, C.; Li, W.; et al. Single cell RNA-seq analysis identifies ferroptotic chondrocyte cluster and reveals TRPV1 as an anti-ferroptotic target in osteoarthritis. eBioMedicine 2022, 84, 104258. [Google Scholar] [CrossRef]
- Yuan, C.; Pan, Z.; Zhao, K.; Li, J.; Sheng, Z.; Yao, X.; Liu, H.; Zhang, X.; Yang, Y.; Yu, D.; et al. Classification of four distinct osteoarthritis subtypes with a knee joint tissue transcriptome atlas. Bone Res. 2020, 8, 38. [Google Scholar] [CrossRef]
- Swahn, H.; Li, K.; Duffy, T.; Olmer, M.; D’Lima, D.D.; Mondala, T.S.; Natarajan, P.; Head, S.R.; Lotz, M.K. Senescent cell population with ZEB1 transcription factor as its main regulator promotes osteoarthritis in cartilage and meniscus. Ann. Rheum. Dis. 2023, 82, 403–415. [Google Scholar] [CrossRef]
- Simkova, A.; Busek, P.; Sedo, A.; Konvalinka, J. Molecular recognition of fibroblast activation protein for diagnostic and therapeutic applications. Biochim. Biophys. Acta Proteins Proteom. 2020, 1868, 140409. [Google Scholar] [CrossRef]
- Shi, S.; Wan, F.; Zhou, Z.; Tao, R.; Lu, Y.; Zhou, M.; Liu, F.; Liu, Y. Identification of key regulators responsible for dysregulated networks in osteoarthritis by large-scale expression analysis. J. Orthop. Surg. Res. 2021, 16, 259. [Google Scholar] [CrossRef]
- Zhao, X.; Dong, Y.; Zhang, J.; Li, D.; Hu, G.; Yao, J.; Li, Y.; Huang, P.; Zhang, M.; Zhang, J.; et al. Leptin changes differentiation fate and induces senescence in chondrogenic progenitor cells. Cell Death Dis. 2016, 7, e2188. [Google Scholar] [CrossRef]
- Zhao, X.; Huang, P.; Li, G.; Feng, Y.; Zhendong, L.; Zhou, C.; Hu, G.; Xu, Q. Overexpression of Pitx1 attenuates the senescence of chondrocytes from osteoarthritis degeneration cartilage—A self-controlled model for studying the etiology and treatment of osteoarthritis. Bone 2020, 131, 115177. [Google Scholar] [CrossRef]
- Watanabe, K.; Mutsuzaki, H.; Fukaya, T.; Aoyama, T.; Nakajima, S.; Sekine, N.; Mori, K. Simulating Knee-Stress Distribution Using a Computed Tomography-Based Finite Element Model: A Case Study. J. Funct. Morphol. Kinesiol. 2023, 8, 15. [Google Scholar] [CrossRef]
- Zheng, L.; Dai, Y.; Zheng, Y.; He, X.; Wu, M.; Zheng, D.; Li, C.; Fan, Y.; Lin, Z. Medial tibial plateau sustaining higher physiological stress than the lateral plateau: Based on 3D printing and finite element method. Biomed. Eng. Online 2022, 21, 68. [Google Scholar] [CrossRef] [PubMed]
- Glatzeder, K.; Komnik, I.; Ambellan, F.; Zachow, S.; Potthast, W. Dynamic pressure analysis of novel interpositional knee spacer implants in 3D-printed human knee models. Sci. Rep. 2022, 12, 16853. [Google Scholar] [CrossRef] [PubMed]
- Al Khatib, F.; Gouissem, A.; Mbarki, R.; Adouni, M. Biomechanical Characteristics of the Knee Joint during Gait in Obese versus Normal Subjects. Int. J. Environ. Res. Public Health 2022, 19, 989. [Google Scholar] [CrossRef] [PubMed]
- Simental-Mendía, M.; Sánchez-García, A.; Vilchez-Cavazos, F.; Acosta-Olivo, C.A.; Peña-Martínez, V.M.; Simental-Mendía, L.E. Effect of glucosamine and chondroitin sulfate in symptomatic knee osteoarthritis: A systematic review and meta-analysis of randomized placebo-controlled trials. Rheumatol. Int. 2018, 38, 1413–1428. [Google Scholar] [CrossRef]
- Deng, Z.; Li, Y.; Liu, H.; Xiao, S.; Li, L.; Tian, J.; Cheng, C.; Zhang, G.; Zhang, F. The role of sirtuin 1 and its activator, resveratrol in osteoarthritis. Biosci. Rep. 2019, 39, BSR20190189. [Google Scholar] [CrossRef]
- Chou, C.H.; Wu, C.C.; Song, I.W.; Chuang, H.P.; Lu, L.S.; Chang, J.H.; Kuo, S.Y.; Lee, C.H.; Wu, J.Y.; Chen, Y.T.; et al. Genome-wide expression profiles of subchondral bone in osteoarthritis. Arthritis Res. Ther. 2013, 15, R190. [Google Scholar] [CrossRef]
- Coutinho de Almeida, R.; Ramos, Y.F.M.; Mahfouz, A.; den Hollander, W.; Lakenberg, N.; Houtman, E.; van Hoolwerff, M.; Suchiman, H.E.D.; Rodriguez Ruiz, A.; Slagboom, P.E.; et al. RNA sequencing data integration reveals an miRNA interactome of osteoarthritis cartilage. Ann. Rheum. Dis. 2019, 78, 270–277. [Google Scholar] [CrossRef]
- Atkinson, H.F.; Birmingham, T.B.; Primeau, C.A.; Schulz, J.M.; Appleton, C.T.; Pritchett, S.L.; Giffin, J.R. Association between changes in knee load and effusion-synovitis: Evidence of mechano-inflammation in knee osteoarthritis using high tibial osteotomy as a model. Osteoarthr. Cartil. 2021, 29, 222–229. [Google Scholar] [CrossRef]
- Deng, X.; Xu, H.; Pan, C.; Hao, X.; Liu, J.; Shang, X.; Chi, R.; Hou, W.; Xu, T. Moderate mechanical strain and exercise reduce inflammation and excessive autophagy in osteoarthritis by downregulating mitofusin 2. Life Sci. 2023, 332, 122020. [Google Scholar] [CrossRef]
- Chang, S.H.; Mori, D.; Kobayashi, H.; Mori, Y.; Nakamoto, H.; Okada, K.; Taniguchi, Y.; Sugita, S.; Yano, F.; Chung, U.I.; et al. Excessive mechanical loading promotes osteoarthritis through the gremlin-1-NF-κB pathway. Nat. Commun. 2019, 10, 1442. [Google Scholar] [CrossRef]
- Zhang, H.; Shao, Y.; Yao, Z.; Liu, L.; Zhang, H.; Yin, J.; Xie, H.; Li, K.; Lai, P.; Zeng, H.; et al. Mechanical overloading promotes chondrocyte senescence and osteoarthritis development through downregulating FBXW7. Ann. Rheum. Dis. 2022, 81, 676–686. [Google Scholar] [CrossRef]
- Assirelli, E.; Caravaggi, P.; Mazzotti, A.; Ursini, F.; Leardini, A.; Belvedere, C.; Neri, S. Location-Dependent Human Osteoarthritis Cartilage Response to Realistic Cyclic Loading: Ex-Vivo Analysis on Different Knee Compartments. Front. Bioeng. Biotechnol. 2022, 10, 862254. [Google Scholar] [CrossRef]
- Jamal, J.; Roebuck, M.M.; Lee, S.Y.; Frostick, S.P.; Abbas, A.A.; Merican, A.M.; Teo, S.H.; Wood, A.; Tan, S.L.; Bou-Gharios, G.; et al. Modulation of the mechanical responses of synovial fibroblasts by osteoarthritis-associated inflammatory stressors. Int. J. Biochem. Cell Biol. 2020, 126, 105800. [Google Scholar] [CrossRef]
- Naumovs, V.; Groma, V.; Mednieks, J. From Low-Grade Inflammation in Osteoarthritis to Neuropsychiatric Sequelae: A Narrative Review. Int. J. Mol. Sci. 2022, 23, 16031. [Google Scholar] [CrossRef]
- Li, T.; Peng, J.; Li, Q.; Shu, Y.; Zhu, P.; Hao, L. The Mechanism and Role of ADAMTS Protein Family in Osteoarthritis. Biomolecules 2022, 12, 959. [Google Scholar] [CrossRef]
- Kulkarni, P.; Martson, A.; Vidya, R.; Chitnavis, S.; Harsulkar, A. Pathophysiological landscape of osteoarthritis. Adv. Clin. Chem. 2021, 100, 37–90. [Google Scholar] [CrossRef] [PubMed]
- Herrero-Beaumont, G.; Pérez-Baos, S.; Sánchez-Pernaute, O.; Roman-Blas, J.A.; Lamuedra, A.; Largo, R. Targeting chronic innate inflammatory pathways, the main road to prevention of osteoarthritis progression. Biochem. Pharmacol. 2019, 165, 24–32. [Google Scholar] [CrossRef] [PubMed]
- Park, L.; Hochrainer, K.; Hattori, Y.; Ahn, S.J.; Anfray, A.; Wang, G.; Uekawa, K.; Seo, J.; Palfini, V.; Blanco, I.; et al. Tau induces PSD95-neuronal NOS uncoupling and neurovascular dysfunction independent of neurodegeneration. Nat. Neurosci. 2020, 23, 1079–1089. [Google Scholar] [CrossRef]
- Carey, L.M.; Lee, W.H.; Gutierrez, T.; Kulkarni, P.M.; Thakur, G.A.; Lai, Y.Y.; Hohmann, A.G. Small molecule inhibitors of PSD95-nNOS protein-protein interactions suppress formalin-evoked Fos protein expression and nociceptive behavior in rats. Neuroscience 2017, 349, 303–317. [Google Scholar] [CrossRef]
- Kalev-Zylinska, M.L.; Hearn, J.I.; Rong, J.; Zhu, M.; Munro, J.; Cornish, J.; Dalbeth, N.; Poulsen, R.C. Altered N-methyl D-aspartate receptor subunit expression causes changes to the circadian clock and cell phenotype in osteoarthritic chondrocytes. Osteoarthr. Cartil. 2018, 26, 1518–1530. [Google Scholar] [CrossRef] [PubMed]
- Jiang, H.; Ji, P.; Shang, X.; Zhou, Y. Connection between Osteoarthritis and Nitric Oxide: From Pathophysiology to Therapeutic Target. Molecules 2023, 28, 1683. [Google Scholar] [CrossRef]
- Caric, D.; Zekic Tomas, S.; Filipovic, N.; Soljic, V.; Benzon, B.; Glumac, S.; Rakovac, I.; Vukojevic, K. Expression Pattern of iNOS, BCL-2 and MMP-9 in the Hip Synovium Tissue of Patients with Osteoarthritis. Int. J. Mol. Sci. 2021, 22, 1489. [Google Scholar] [CrossRef]
- Shen, P.; Serve, S.; Wu, P.; Liu, X.; Dai, Y.; Durán-Hernández, N.; Nguyen, D.T.M.; Fuchs, M.; Maleitzke, T.; Reisener, M.J.; et al. NOS inhibition reverses TLR2-induced chondrocyte dysfunction and attenuates age-related osteoarthritis. Proc. Natl. Acad. Sci. USA 2023, 120, e2207993120. [Google Scholar] [CrossRef]
- Karadayian, A.G.; Bustamante, J.; Lores-Arnaiz, S. Alcohol hangover induces nitric oxide metabolism changes by impairing NMDA receptor-PSD95-nNOS pathway. Nitric Oxide 2021, 113–114, 39–49. [Google Scholar] [CrossRef]
- Dainese, P.; Wyngaert, K.V.; De Mits, S.; Wittoek, R.; Van Ginckel, A.; Calders, P. Association between knee inflammation and knee pain in patients with knee osteoarthritis: A systematic review. Osteoarthr. Cartil. 2022, 30, 516–534. [Google Scholar] [CrossRef]
- Love, M.I.; Huber, W.; Anders, S. Moderated estimation of fold change and dispersion for RNA-seq data with DESeq2. Genome Biol. 2014, 15, 550. [Google Scholar] [CrossRef] [PubMed]
- Yu, G.; Wang, L.G.; Han, Y.; He, Q.Y. clusterProfiler: An R package for comparing biological themes among gene clusters. OMICS J. Integr. Biol. 2012, 16, 284–287. [Google Scholar] [CrossRef] [PubMed]
- Liu, X.; Hérault, F.; Diot, C.; Corre, E. Development of a relevant strategy using de novo transcriptome assembly method for transcriptome comparisons between Muscovy and common duck species and their reciprocal inter-specific mule and hinny hybrids fed ad libitum and overfed. BMC Genom. 2020, 21, 687. [Google Scholar] [CrossRef] [PubMed]









Disclaimer/Publisher’s Note: The statements, opinions and data contained in all publications are solely those of the individual author(s) and contributor(s) and not of MDPI and/or the editor(s). MDPI and/or the editor(s) disclaim responsibility for any injury to people or property resulting from any ideas, methods, instructions or products referred to in the content. |
© 2023 by the authors. Licensee MDPI, Basel, Switzerland. This article is an open access article distributed under the terms and conditions of the Creative Commons Attribution (CC BY) license (https://creativecommons.org/licenses/by/4.0/).
Share and Cite
Huang, P.; Lin, J.; Shen, H.; Zhao, X. PSD95 as a New Potential Therapeutic Target of Osteoarthritis: A Study of the Identification of Hub Genes through Self-Contrast Model. Int. J. Mol. Sci. 2023, 24, 14682. https://doi.org/10.3390/ijms241914682
Huang P, Lin J, Shen H, Zhao X. PSD95 as a New Potential Therapeutic Target of Osteoarthritis: A Study of the Identification of Hub Genes through Self-Contrast Model. International Journal of Molecular Sciences. 2023; 24(19):14682. https://doi.org/10.3390/ijms241914682
Chicago/Turabian StyleHuang, Ping, Jieming Lin, Hongxing Shen, and Xiang Zhao. 2023. "PSD95 as a New Potential Therapeutic Target of Osteoarthritis: A Study of the Identification of Hub Genes through Self-Contrast Model" International Journal of Molecular Sciences 24, no. 19: 14682. https://doi.org/10.3390/ijms241914682
APA StyleHuang, P., Lin, J., Shen, H., & Zhao, X. (2023). PSD95 as a New Potential Therapeutic Target of Osteoarthritis: A Study of the Identification of Hub Genes through Self-Contrast Model. International Journal of Molecular Sciences, 24(19), 14682. https://doi.org/10.3390/ijms241914682
