Transcriptomic Profiling Highlights the ABA Response Role of BnSIP1-1 in Brassica napus
Abstract
1. Introduction
2. Results
2.1. Overview of Transcriptome Sequencing
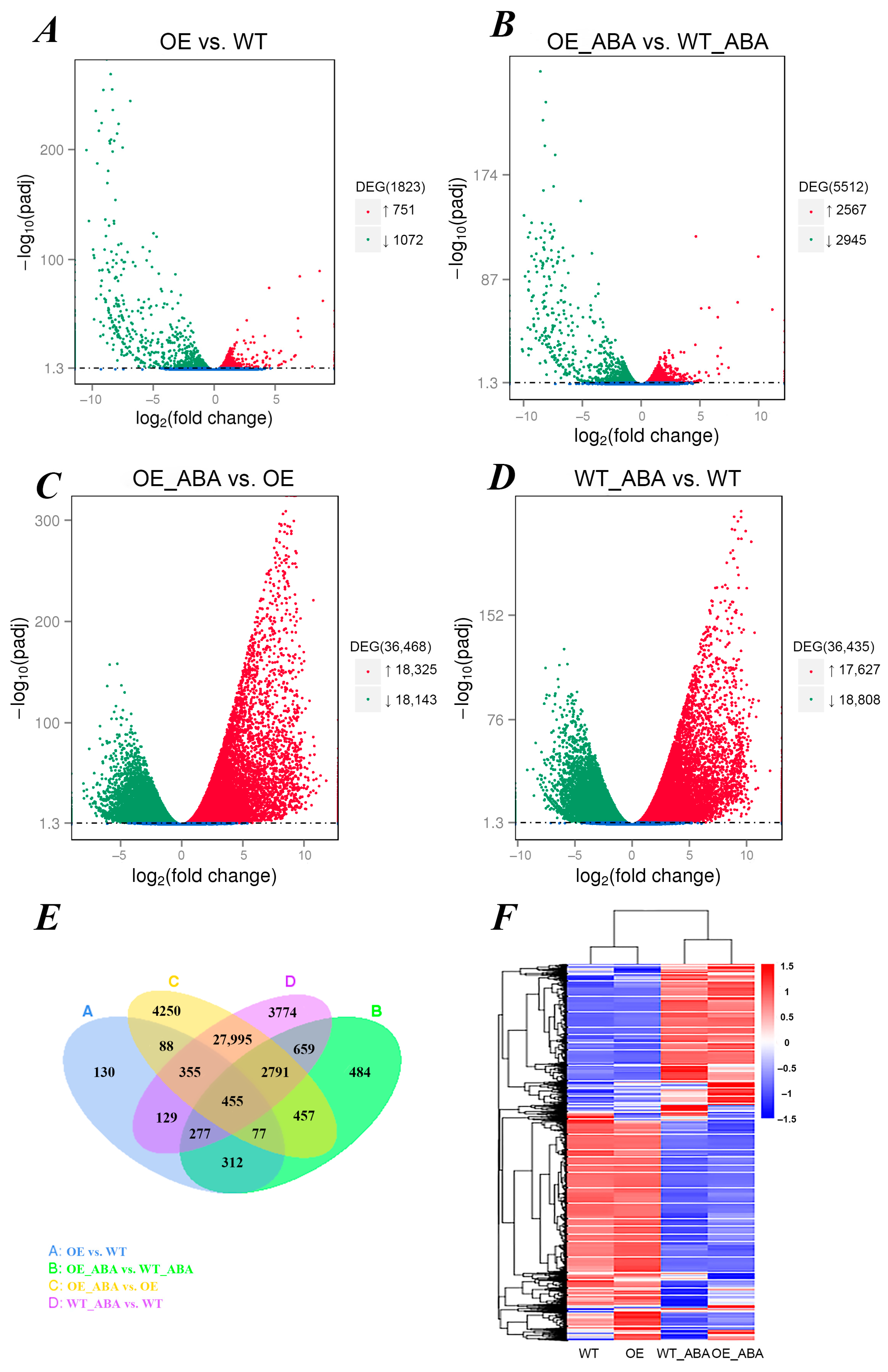
2.2. Differentially Expressed Gene (DEG) Analysis
2.3. GO Enrichment of DEGs
2.4. KEGG Enrichment of DEGs
2.5. Analysis of the Transcription Factor in DEGs
2.6. Validation of RNA-Seq by RT-qPCR
3. Discussion
3.1. ABA Metabolism and Signaling System in OE Plants
3.2. Transcription Factor Analysis
3.3. Inositol Phosphate Synthesis and Catabolism in OE Plants
3.4. DEGs Related to Endomembrane Trafficking
3.5. DEGs Related to MAPK Signaling
4. Material and Methods
4.1. Materials and Growth Conditions
4.2. RNA Sequencing
4.3. Alignment of Transcriptome Data and Gene Expression Analysis
4.4. GO and KEGG Enrichment Analysis
4.5. RT-qPCR for Validation
5. Conclusions
Supplementary Materials
Author Contributions
Funding
Institutional Review Board Statement
Informed Consent Statement
Data Availability Statement
Conflicts of Interest
References
- Yoshida, T.; Christmann, A.; Yamaguchi-Shinozaki, K.; Grill, E.; Fernie, A.R. Revisiting the Basal Role of ABA—Roles Outside of Stress. Trends Plant Sci. 2019, 24, 625–635. [Google Scholar] [CrossRef] [PubMed]
- Ma, Y.; Szostkiewicz, I.; Korte, A.; Moes, D.; Yang, Y.; Christmann, A.; Grill, E. Regulators of PP2C Phosphatase Activity Function as Abscisic Acid Sensors. Science 2009, 324, 1064–1068. [Google Scholar] [CrossRef]
- Raghavendra, A.S.; Gonugunta, V.K.; Christmann, A.; Grill, E. ABA Perception and Signalling. Trends Plant Sci. 2010, 15, 395–401. [Google Scholar] [CrossRef]
- Kim, T.-H. Mechanism of ABA Signal Transduction: Agricultural Highlights for Improving Drought Tolerance. J. Plant Biol. 2014, 57, 1–8. [Google Scholar] [CrossRef]
- Yoshida, T.; Fujita, Y.; Maruyama, K.; Mogami, J.; Todaka, D.; Shinozaki, K.; Yamaguchi-Shinozaki, K. Four Arabidopsis AREB/ABF Transcription Factors Function Predominantly in Gene Expression Downstream of SnRK2 Kinases in Abscisic Acid Signalling in Response to Osmotic Stress. Plant Cell Environ. 2015, 38, 35–49. [Google Scholar] [CrossRef] [PubMed]
- Jia, Q.; Kong, D.; Li, Q.; Sun, S.; Song, J.; Zhu, Y.; Liang, K.; Ke, Q.; Lin, W.; Huang, J. The Function of Inositol Phosphatases in Plant Tolerance to Abiotic Stress. Int. J. Mol. Sci. 2019, 20, 3999. [Google Scholar] [CrossRef]
- De Zelicourt, A.; Colcombet, J.; Hirt, H. The Role of MAPK Modules and ABA during Abiotic Stress Signaling. Trends Plant Sci. 2016, 21, 677–685. [Google Scholar] [CrossRef]
- Zhang, H.; Zhu, J.; Gong, Z.; Zhu, J.-K. Abiotic Stress Responses in Plants. Nat. Rev. Genet. 2022, 23, 104–119. [Google Scholar] [CrossRef]
- Wu, J.; Yan, G.; Duan, Z.; Wang, Z.; Kang, C.; Guo, L.; Liu, K.; Tu, J.; Shen, J.; Yi, B.; et al. Roles of the Brassica Napus DELLA Protein BnaA6.RGA, in Modulating Drought Tolerance by Interacting with the ABA Signaling Component BnaA10.ABF2. Front. Plant Sci. 2020, 11, 577. [Google Scholar] [CrossRef]
- Babula-Skowrońska, D.; Ludwików, A.; Cieśla, A.; Olejnik, A.; Cegielska-Taras, T.; Bartkowiak-Broda, I.; Sadowski, J. Involvement of Genes Encoding ABI1 Protein Phosphatases in the Response of Brassica napus L. to Drought Stress. Plant Mol. Biol. 2015, 88, 445–457. [Google Scholar] [CrossRef]
- Green, P.J.; Kay, S.A.; Chua, N.H. Sequence-Specific Interactions of a Pea Nuclear Factor with Light-Responsive Elements Upstream of the RbcS-3A Gene. EMBO J. 1987, 6, 2543–2549. [Google Scholar] [CrossRef] [PubMed]
- Li, J.; Zhang, M.; Sun, J.; Mao, X.; Wang, J.; Wang, J.; Liu, H.; Zheng, H.; Zhen, Z.; Zhao, H.; et al. Genome-Wide Characterization and Identification of Trihelix Transcription Factor and Expression Profiling in Response to Abiotic Stresses in Rice (Oryza Sativa L.). Int. J. Mol. Sci. 2019, 20, 251. [Google Scholar] [CrossRef]
- Luo, J.; Jiang, W.; Tang, S.; Mei, F.; Yan, X.; Zeng, X.; Wu, G. BnSIP1-1 Involves in Light Response and Regulation of Endogenous Hormones and Flowering Time of Brassica Napus. J. Plant Growth Regul. 2021, 40, 2049–2057. [Google Scholar] [CrossRef]
- Magwanga, R.O.; Kirungu, J.N.; Lu, P.; Yang, X.; Dong, Q.; Cai, X.; Xu, Y.; Wang, X.; Zhou, Z.; Hou, Y.; et al. Genome Wide Identification of the Trihelix Transcription Factors and Overexpression of Gh_A05G2067 (GT-2), a Novel Gene Contributing to Increased Drought and Salt Stresses Tolerance in Cotton. Physiol. Plant. 2019, 167, 447–464. [Google Scholar] [CrossRef]
- Wang, J.; Ouyang, Y.; Wei, Y.; Kou, J.; Zhang, X.; Zhang, H. Identification and Characterization of Trihelix Transcription Factors and Expression Changes during Flower Development in Pineapple. Horticulturae 2022, 8, 894. [Google Scholar] [CrossRef]
- Kaplan-Levy, R.N.; Brewer, P.B.; Quon, T.; Smyth, D.R. The Trihelix Family of Transcription Factors—Light, Stress and Development. Trends Plant Sci. 2012, 17, 163–171. [Google Scholar] [CrossRef]
- Wang, W.; Wu, P.; Liu, T.; Ren, H.; Li, Y.; Hou, X. Genome-Wide Analysis and Expression Divergence of the Trihelix Family in Brassica Rapa: Insight into the Evolutionary Patterns in Plants. Sci. Rep. 2017, 7, 6463. [Google Scholar] [CrossRef]
- Wang, Z.; Liu, Q.; Wang, H.; Zhang, H.; Xu, X.; Li, C.; Yang, C. Comprehensive Analysis of Trihelix Genes and Their Expression under Biotic and Abiotic Stresses in Populus Trichocarpa. Sci. Rep. 2016, 6, 36274. [Google Scholar] [CrossRef]
- Zheng, X.; Liu, H.; Ji, H.; Wang, Y.; Dong, B.; Qiao, Y.; Liu, M.; Li, X. The Wheat GT Factor TaGT2L1D Negatively Regulates Drought Tolerance and Plant Development. Sci. Rep. 2016, 6, 27042. [Google Scholar] [CrossRef]
- Fang, Y.; Xie, K.; Hou, X.; Hu, H.; Xiong, L. Systematic Analysis of GT Factor Family of Rice Reveals a Novel Subfamily Involved in Stress Responses. Mol. Genet. Genom. 2010, 283, 157–169. [Google Scholar] [CrossRef]
- Xie, Z.-M.; Zou, H.-F.; Lei, G.; Wei, W.; Zhou, Q.-Y.; Niu, C.-F.; Liao, Y.; Tian, A.-G.; Ma, B.; Zhang, W.-K.; et al. Soybean Trihelix Transcription Factors GmGT-2A and GmGT-2B Improve Plant Tolerance to Abiotic Stresses in Transgenic Arabidopsis. PLoS ONE 2009, 4, e6898. [Google Scholar] [CrossRef]
- Liu, M.; Liu, T.; Liu, W.; Wang, Z.; Kong, L.; Lu, J.; Zhang, Z.; Su, X.; Liu, X.; Ma, W.; et al. Genome-Wide Identification and Expression Profiling Analysis of the Trihelix Gene Family and Response of PgGT1 under Abiotic Stresses in Platycodon Grandiflorus. Gene 2023, 869, 147398. [Google Scholar] [CrossRef] [PubMed]
- Zhang, C.; Lu, L.; Gong, R.; Su, X.; Liu, F.; Zhang, R.; Hu, J. Conservation and Divergence of the Trihelix Genes in Brassica and Expression Profiles of BnaTH Genes in Brassica Napus under Abiotic Stresses. Int. J. Mol. Sci. 2022, 23, 15766. [Google Scholar] [CrossRef] [PubMed]
- Luo, J.; Tang, S.; Mei, F.; Peng, X.; Li, J.; Li, X.; Yan, X.; Zeng, X.; Liu, F.; Wu, Y.; et al. BnSIP1-1, a Trihelix Family Gene, Mediates Abiotic Stress Tolerance and ABA Signaling in Brassica Napus. Front. Plant Sci. 2017, 8, 44. [Google Scholar] [CrossRef] [PubMed]
- Sharipova, G.; Veselov, D.; Kudoyarova, G.; Fricke, W.; Dodd, I.C.; Katsuhara, M.; Furuichi, T.; Ivanov, I.; Veselov, S. Exogenous Application of Abscisic Acid (ABA) Increases Root and Cell Hydraulic Conductivity and Abundance of Some Aquaporin Isoforms in the ABA-Deficient Barley Mutant Az34. Ann. Bot. 2016, 118, 777–785. [Google Scholar] [CrossRef] [PubMed]
- Okamoto, M.; Tanaka, Y.; Abrams, S.R.; Kamiya, Y.; Seki, M.; Nambara, E. High Humidity Induces Abscisic Acid 8′-Hydroxylase in Stomata and Vasculature to Regulate Local and Systemic Abscisic Acid Responses in Arabidopsis. Plant Physiol. 2009, 149, 825–834. [Google Scholar] [CrossRef]
- Rodriguez, P.L.; Benning, G.; Grill, E. ABI2, a Second Protein Phosphatase 2C Involved in Abscisic Acid Signal Transduction in Arabidopsis. FEBS Lett. 1998, 421, 185–190. [Google Scholar] [CrossRef] [PubMed]
- Koornneef, M.; Reuling, G.; Karssen, C.M. The Isolation and Characterization of Abscisic Acid-Insensitive Mutants of Arabidopsis Thaliana. Physiol. Plant. 1984, 61, 377–383. [Google Scholar] [CrossRef]
- Nakano, T.; Suzuki, K.; Fujimura, T.; Shinshi, H. Genome-Wide Analysis of the ERF Gene Family in Arabidopsis and Rice. Plant Physiol. 2006, 140, 411–432. [Google Scholar] [CrossRef]
- Müller, M.; Munné-Bosch, S. Ethylene Response Factors: A Key Regulatory Hub in Hormone and Stress Signaling1. Plant Physiol. 2015, 169, 32–41. [Google Scholar] [CrossRef]
- Shang, Y.; Yan, L.; Liu, Z.-Q.; Cao, Z.; Mei, C.; Xin, Q.; Wu, F.-Q.; Wang, X.-F.; Du, S.-Y.; Jiang, T.; et al. The Mg-Chelatase H Subunit of Arabidopsis Antagonizes a Group of WRKY Transcription Repressors to Relieve ABA-Responsive Genes of Inhibition. Plant Cell 2010, 22, 1909–1935. [Google Scholar] [CrossRef] [PubMed]
- Finkelstein, R.R. Mutations at Two New Arabidopsis ABA Response Loci Are Similar to the Abi3 Mutations. Plant J. 1994, 5, 765–771. [Google Scholar] [CrossRef]
- Xiong, L.; Lee, B.; Ishitani, M.; Lee, H.; Zhang, C.; Zhu, J.-K. FIERY1 Encoding an Inositol Polyphosphate 1-Phosphatase Is a Negative Regulator of Abscisic Acid and Stress Signaling in Arabidopsis. Genes Dev. 2001, 15, 1971–1984. [Google Scholar] [CrossRef]
- Gillaspy, G.E. The Cellular Language of Myo-Inositol Signaling. New Phytol. 2011, 192, 823–839. [Google Scholar] [CrossRef]
- Hou, Q.; Ufer, G.; Bartels, D. Lipid Signalling in Plant Responses to Abiotic Stress. Plant Cell Environ. 2016, 39, 1029–1048. [Google Scholar] [CrossRef] [PubMed]
- Fleet, C.M.; Ercetin, M.E.; Gillaspy, G.E. Inositol Phosphate Signaling and Gibberellic Acid. Plant Signal Behav. 2009, 4, 73–74. [Google Scholar] [CrossRef]
- Wang, X.; Xu, M.; Gao, C.; Zeng, Y.; Cui, Y.; Shen, W.; Jiang, L. The Roles of Endomembrane Trafficking in Plant Abiotic Stress Responses. J. Integr. Plant Biol. 2020, 62, 55–69. [Google Scholar] [CrossRef]
- Kwon, C.; Lee, J.-H.; Yun, H.S. SNAREs in Plant Biotic and Abiotic Stress Responses. Mol. Cells 2020, 43, 501–508. [Google Scholar]
- Jahn, R.; Scheller, R.H. SNAREs—Engines for Membrane Fusion. Nat. Rev. Mol. Cell Biol. 2006, 7, 631–643. [Google Scholar] [CrossRef]
- Yun, H.S.; Kwaaitaal, M.; Kato, N.; Yi, C.; Park, S.; Sato, M.H.; Schulze-Lefert, P.; Kwon, C. Requirement of Vesicle-Associated Membrane Protein 721 and 722 for Sustained Growth during Immune Responses in Arabidopsis. Mol. Cells 2013, 35, 481–488. [Google Scholar] [CrossRef]
- Kwon, H.; Cho, D.J.; Lee, H.; Nam, M.H.; Kwon, C.; Yun, H.S. CCOAOMT1, a Candidate Cargo Secreted via VAMP721/722 Secretory Vesicles in Arabidopsis. Biochem. Biophys. Res. Commun. 2020, 524, 977–982. [Google Scholar] [CrossRef]
- Yi, C.; Park, S.; Yun, H.S.; Kwon, C. Vesicle-Associated Membrane Proteins 721 and 722 Are Required for Unimpeded Growth of Arabidopsis under ABA Application. J. Plant Physiol. 2013, 170, 529–533. [Google Scholar] [CrossRef] [PubMed]
- Faso, C.; Chen, Y.-N.; Tamura, K.; Held, M.; Zemelis, S.; Marti, L.; Saravanan, R.; Hummel, E.; Kung, L.; Miller, E.; et al. A Missense Mutation in the Arabidopsis COPII Coat Protein Sec24A Induces the Formation of Clusters of the Endoplasmic Reticulum and Golgi Apparatus. Plant Cell 2009, 21, 3655–3671. [Google Scholar] [CrossRef] [PubMed]
- Gomez-Navarro, N.; Miller, E. Protein Sorting at the ER–Golgi Interface. J. Cell Biol. 2016, 215, 769–778. [Google Scholar] [CrossRef]
- Geva, Y.; Schuldiner, M. The Back and Forth of Cargo Exit from the Endoplasmic Reticulum. Curr. Biol. 2014, 24, R130–R136. [Google Scholar] [CrossRef]
- Chung, K.P.; Zeng, Y.; Jiang, L. COPII Paralogs in Plants: Functional Redundancy or Diversity? Trends Plant Sci. 2016, 21, 758–769. [Google Scholar] [CrossRef]
- Chang, M.; Wu, S.-Z.; Ryken, S.E.; O’Sullivan, J.E.; Bezanilla, M. COPII Sec23 Proteins Form Isoform-Specific Endoplasmic Reticulum Exit Sites with Differential Effects on Polarized Growth. Plant Cell 2021, 34, 333–350. [Google Scholar] [CrossRef]
- Yang, G.; Yu, Z.; Gao, L.; Zheng, C. SnRK2s at the Crossroads of Growth and Stress Responses. Trends Plant Sci. 2019, 24, 672–676. [Google Scholar] [CrossRef]
- Mitula, F.; Tajdel, M.; Cieśla, A.; Kasprowicz-Maluśki, A.; Kulik, A.; Babula-Skowrońska, D.; Michalak, M.; Dobrowolska, G.; Sadowski, J.; Ludwików, A. Arabidopsis ABA-Activated Kinase MAPKKK18 Is Regulated by Protein Phosphatase 2C ABI1 and the Ubiquitin–Proteasome Pathway. Plant Cell Physiol. 2015, 56, 2351–2367. [Google Scholar] [CrossRef]
- Danquah, A.; de Zélicourt, A.; Boudsocq, M.; Neubauer, J.; Frei dit Frey, N.; Leonhardt, N.; Pateyron, S.; Gwinner, F.; Tamby, J.-P.; Ortiz-Masia, D.; et al. Identification and Characterization of an ABA-Activated MAP Kinase Cascade in Arabidopsis Thaliana. Plant J. 2015, 82, 232–244. [Google Scholar] [CrossRef]
- Romeis, T.; Piedras, P.; Zhang, S.; Klessig, D.F.; Hirt, H.; Jones, J.D. Rapid Avr9- and Cf-9 -Dependent Activation of MAP Kinases in Tobacco Cell Cultures and Leaves: Convergence of Resistance Gene, Elicitor, Wound, and Salicylate Responses. Plant Cell 1999, 11, 273–287. [Google Scholar]
- Kim, D.; Pertea, G.; Trapnell, C.; Pimentel, H.; Kelley, R.; Salzberg, S.L. TopHat2: Accurate Alignment of Transcriptomes in the Presence of Insertions, Deletions and Gene Fusions. Genome Biol. 2013, 14, R36. [Google Scholar] [CrossRef] [PubMed]
- Love, M.I.; Huber, W.; Anders, S. Moderated Estimation of Fold Change and Dispersion for RNA-Seq Data with DESeq2. Genome Biol. 2014, 15, 550. [Google Scholar] [CrossRef] [PubMed]
- Jones, P.; Binns, D.; Chang, H.-Y.; Fraser, M.; Li, W.; McAnulla, C.; McWilliam, H.; Maslen, J.; Mitchell, A.; Nuka, G.; et al. InterProScan 5: Genome-Scale Protein Function Classification. Bioinformatics 2014, 30, 1236–1240. [Google Scholar] [CrossRef] [PubMed]
- Xie, C.; Mao, X.; Huang, J.; Ding, Y.; Wu, J.; Dong, S.; Kong, L.; Gao, G.; Li, C.-Y.; Wei, L. KOBAS 2.0: A Web Server for Annotation and Identification of Enriched Pathways and Diseases. Nucleic Acids Res. 2011, 39, W316–W322. [Google Scholar] [CrossRef] [PubMed]
- Livak, K.J.; Schmittgen, T.D. Analysis of Relative Gene Expression Data Using Real-Time Quantitative PCR and the 2−ΔΔCT Method. Methods 2001, 25, 402–408. [Google Scholar] [CrossRef]
- Ye, J.; Coulouris, G.; Zaretskaya, I.; Cutcutache, I.; Rozen, S.; Madden, T.L. Primer-BLAST: A Tool to Design Target-Specific Primers for Polymerase Chain Reaction. BMC Bioinform. 2012, 13, 134. [Google Scholar] [CrossRef]





| Sample | Raw Reads | Clean Reads | Uniquely Mapped Reads |
|---|---|---|---|
| WT | 55,155,064 | 51,801,457 (93.92%) | 36,088,213 (69.67%) |
| OE | 57,301,865 | 53,917,446 (94.09%) | 37,586,943 (69.71%) |
| WT_ABA | 54,124,437 | 50,870,907 (93.99%) | 36,028,550 (70.82%) |
| OE_ABA | 52,437,185 | 49,498,073 (94.39%) | 34,923,275 (70.55%) |
| TF Family | OE vs. WT | OE_ABA vs. WT_ABA | OE_ABA vs. OE | WT_ABA vs. WT |
|---|---|---|---|---|
| ABI3VP1 | 0 | 0 | 14 | 11 |
| Alfin-like | 0 | 0 | 6 | 5 |
| ARID | 0 | 0 | 1 | 1 |
| ARR-B | 0 | 0 | 2 | 2 |
| BBR/BPC | 1 | 0 | 7 | 7 |
| BSD | 1 | 0 | 4 | 3 |
| C2C2-GATA | 1 | 0 | 20 | 18 |
| CAMTA | 0 | 0 | 9 | 9 |
| CPP | 0 | 0 | 3 | 3 |
| DBP | 0 | 0 | 2 | 2 |
| DDT | 1 | 0 | 3 | 3 |
| EIL | 0 | 0 | 9 | 9 |
| FAR1 | 0 | 0 | 1 | 1 |
| FHA | 0 | 0 | 9 | 9 |
| GNAT | 0 | 0 | 20 | 20 |
| IWS1 | 1 | 0 | 8 | 8 |
| LIM | 0 | 0 | 1 | 1 |
| LUG | 0 | 0 | 2 | 1 |
| MBF1 | 0 | 0 | 6 | 5 |
| MED7 | 0 | 0 | 3 | 3 |
| mTERF | 0 | 0 | 2 | 3 |
| OFP | 0 | 0 | 3 | 3 |
| PLATZ | 0 | 0 | 17 | 16 |
| S1Fa-like | 0 | 0 | 2 | 2 |
| Sigma70-like | 0 | 0 | 4 | 4 |
| SOH1 | 0 | 0 | 2 | 2 |
| SRS | 0 | 0 | 2 | 2 |
| TAZ | 3 | 0 | 11 | 10 |
| TUB | 0 | 0 | 15 | 14 |
| zf-HD | 0 | 0 | 10 | 11 |
| CSD | 1 | 1 | 5 | 5 |
| GeBP | 0 | 1 | 5 | 6 |
| LOB | 1 | 1 | 9 | 9 |
| RB | 0 | 1 | 2 | 2 |
| Rcd1-like | 0 | 1 | 3 | 4 |
| RWP-RK | 1 | 1 | 15 | 15 |
| SBP | 0 | 1 | 7 | 7 |
| SNF2 | 1 | 1 | 15 | 14 |
| SWI/SNF-SWI3 | 0 | 1 | 2 | 2 |
| TCP | 1 | 1 | 11 | 10 |
| Trihelix | 0 | 1 | 31 | 29 |
| VOZ | 0 | 1 | 5 | 5 |
| ARF | 0 | 2 | 10 | 9 |
| BES1 | 1 | 2 | 13 | 12 |
| Jumonji | 0 | 2 | 10 | 10 |
| TRAF | 0 | 2 | 10 | 10 |
| E2F-DP | 2 | 3 | 6 | 6 |
| GRF | 1 | 3 | 6 | 6 |
| HMG | 1 | 3 | 11 | 11 |
| MADS | 0 | 3 | 16 | 14 |
| C3H | 0 | 4 | 57 | 57 |
| Pseudo ARR-B | 0 | 4 | 8 | 8 |
| SET | 2 | 4 | 10 | 10 |
| C2C2-CO-like | 0 | 5 | 14 | 13 |
| AUX/IAA | 1 | 6 | 25 | 26 |
| GRAS | 2 | 6 | 34 | 36 |
| bHLH | 4 | 7 | 59 | 59 |
| C2C2-Dof | 1 | 7 | 24 | 24 |
| CCAAT | 1 | 7 | 39 | 40 |
| G2-like | 1 | 7 | 37 | 37 |
| HSF | 0 | 7 | 38 | 37 |
| PHD | 1 | 7 | 16 | 15 |
| SWI/SNF-BAF60b | 1 | 7 | 6 | 6 |
| Orphans | 2 | 8 | 48 | 48 |
| bZIP | 3 | 10 | 74 | 75 |
| WRKY | 3 | 11 | 70 | 68 |
| Tify | 1 | 12 | 28 | 25 |
| C2H2 | 2 | 15 | 47 | 49 |
| NAC | 4 | 16 | 81 | 80 |
| HB | 2 | 19 | 51 | 49 |
| MYB | 11 | 19 | 119 | 116 |
| AP2-EREBP | 10 | 37 | 131 | 124 |
Disclaimer/Publisher’s Note: The statements, opinions and data contained in all publications are solely those of the individual author(s) and contributor(s) and not of MDPI and/or the editor(s). MDPI and/or the editor(s) disclaim responsibility for any injury to people or property resulting from any ideas, methods, instructions or products referred to in the content. |
© 2023 by the authors. Licensee MDPI, Basel, Switzerland. This article is an open access article distributed under the terms and conditions of the Creative Commons Attribution (CC BY) license (https://creativecommons.org/licenses/by/4.0/).
Share and Cite
Zhang, C.; Yao, X.; Zhang, Y.; Zhao, S.; Liu, J.; Wu, G.; Yan, X.; Luo, J. Transcriptomic Profiling Highlights the ABA Response Role of BnSIP1-1 in Brassica napus. Int. J. Mol. Sci. 2023, 24, 10641. https://doi.org/10.3390/ijms241310641
Zhang C, Yao X, Zhang Y, Zhao S, Liu J, Wu G, Yan X, Luo J. Transcriptomic Profiling Highlights the ABA Response Role of BnSIP1-1 in Brassica napus. International Journal of Molecular Sciences. 2023; 24(13):10641. https://doi.org/10.3390/ijms241310641
Chicago/Turabian StyleZhang, Chi, Xiaoqing Yao, Yan Zhang, Shengbo Zhao, Jinghui Liu, Gang Wu, Xiaohong Yan, and Junling Luo. 2023. "Transcriptomic Profiling Highlights the ABA Response Role of BnSIP1-1 in Brassica napus" International Journal of Molecular Sciences 24, no. 13: 10641. https://doi.org/10.3390/ijms241310641
APA StyleZhang, C., Yao, X., Zhang, Y., Zhao, S., Liu, J., Wu, G., Yan, X., & Luo, J. (2023). Transcriptomic Profiling Highlights the ABA Response Role of BnSIP1-1 in Brassica napus. International Journal of Molecular Sciences, 24(13), 10641. https://doi.org/10.3390/ijms241310641

