Ferritin Metabolism Reflects Multiple Myeloma Microenvironment and Predicts Patient Outcome
Abstract
1. Introduction
2. Results
2.1. Patients Characteristics
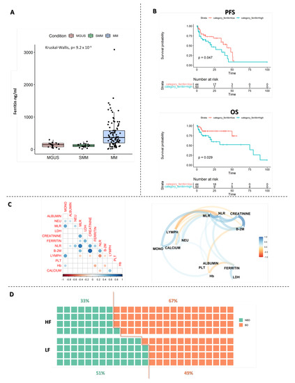
2.2. Ferritin Affects MM Patients’ Survival
2.3. High Ferritin Levels Identify a Subgroup of Systemic Inflammatory MM
2.4. FlowCT Analysis: The Bone Marrow Microenvironment
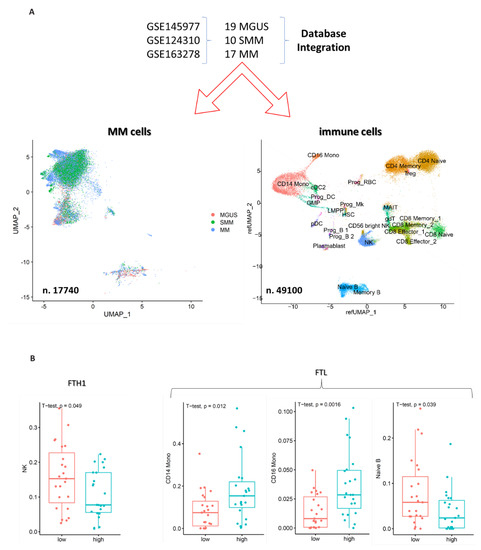
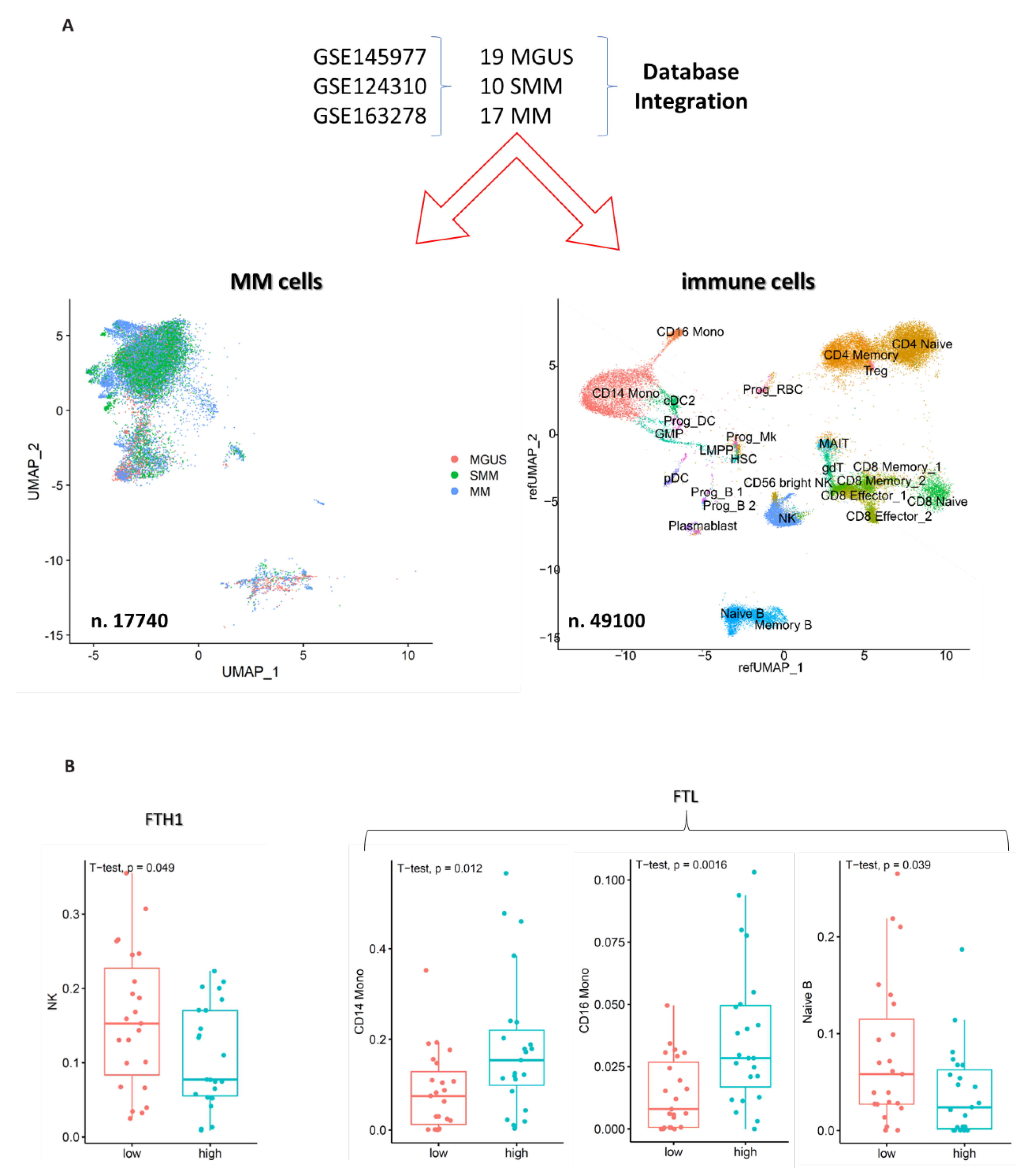
2.5. Identification of Ferritin Related Genes in MM Patients Using a Single-Cell-like Approach
2.6. Single Cell (sc) RNAseq Data Confirm Results from Flow Cytometry and Bulk Transcriptomic Analysis
3. Discussion
4. Materials and Methods
4.1. Patient Population
4.2. Data Collection
4.3. Statistical Analysis
4.4. BM Aspirates Preparation
4.5. Dimensionality Reduction and FlowCT Analysis
4.6. Gene Set Analysis
4.7. Single Cell Analysis
Supplementary Materials
Author Contributions
Funding
Institutional Review Board Statement
Informed Consent Statement
Data Availability Statement
Conflicts of Interest
References
- Botta, C.; Mendicino, F.; Martino, E.A.; Vigna, E.; Ronchetti, D.; Correale, P.; Morabito, F.; Neri, A.; Gentile, M. Mechanisms of Immune Evasion in Multiple Myeloma: Open Questions and Therapeutic Opportunities. Cancers 2021, 13, 3213. [Google Scholar] [CrossRef]
- Plano, F.; Corsale, A.M.; Gigliotta, E.; Camarda, G.; Vullo, C.; Di Simone, M.; Shekarkar Azgomi, M.; Speciale, M.; Carlisi, M.; Caccamo, N.; et al. Monoclonal Gammopathies and the Bone Marrow Microenvironment: From Bench to Bedside and Then Back Again. Hematol. Rep. 2023, 15, 23–49. [Google Scholar] [CrossRef] [PubMed]
- Cucè, M.; Gallo, M.E.; Siciliano Cantafio, M.A.; Riillo, C.; Caracciolo, D.; Scionti, F.; Staropoli, N.; Zuccalà, V.; Maltese, L.; Di Vito, A.; et al. Trabectedin triggers direct and NK-mediated cytotoxicity in multiple myeloma. J. Hematol. Oncol. 2019, 12, 32. [Google Scholar] [CrossRef] [PubMed]
- Kell, D.B.; Pretorius, E. Serum ferritin is an important inflammatory disease marker, as it is mainly a leakage product from damaged cells. Metallomics 2014, 6, 748–773. [Google Scholar] [CrossRef] [PubMed]
- Camaschella, C.; Nai, A.; Silvestri, L. Iron metabolism and iron disorders revisited in the hepcidin era. Haematologica 2020, 105, 260–272. [Google Scholar] [CrossRef]
- Coffman, L.G.; Parsonage, D.; D’Agostino, R.J.; Torti, F.M.; Torti, S.V. Regulatory effects of ferritin on angiogenesis. Proc. Natl. Acad. Sci. USA 2009, 106, 570–575. [Google Scholar] [CrossRef]
- Campanella, A.; Santambrogio, P.; Fontana, F.; Frenquelli, M.; Cenci, S.; Marcatti, M.; Sitia, R.; Tonon, G.; Camaschella, C. Iron increases the susceptibility of multiple myeloma cells to bortezomib. Haematologica 2013, 98, 971–979. [Google Scholar] [CrossRef]
- Song, M.-K.; Chung, J.-S.; Seol, Y.-M.; Shin, H.-J.; Choi, Y.-J.; Cho, G.-J. Elevation of serum ferritin is associated with the outcome of patients with newly diagnosed multiple myeloma. Korean J. Intern. Med. 2009, 24, 368–373. [Google Scholar] [CrossRef]
- Sacco, A.; Battaglia, A.M.; Botta, C.; Aversa, I.; Mancuso, S.; Costanzo, F.; Biamonte, F. Iron Metabolism in the Tumor Microenvironment-Implications for Anti-Cancer Immune Response. Cells 2021, 10, 303. [Google Scholar] [CrossRef]
- Shaw, J.; Chakraborty, A.; Nag, A.; Chattopadyay, A.; Dasgupta, A.K.; Bhattacharyya, M. Intracellular iron overload leading to DNA damage of lymphocytes and immune dysfunction in thalassemia major patients. Eur. J. Haematol. 2017, 99, 399–408. [Google Scholar] [CrossRef]
- Brown, R.A.M.; Richardson, K.L.; Kabir, T.D.; Trinder, D.; Ganss, R.; Leedman, P.J. Altered Iron Metabolism and Impact in Cancer Biology, Metastasis, and Immunology. Front. Oncol. 2020, 10, 476. [Google Scholar] [CrossRef] [PubMed]
- Fadavi, P.; Nafisi, N.; Hariri, R.; Novin, K.; Sanei, M.; Razzaghi, Z.; Arefpour, A.; Garousi, M. Serum Ferritin, Vitamin D and Pathological Factors in Breast Cancer Patients. Med. J. Islam Repub. Iran 2021, 35, 162. [Google Scholar] [CrossRef] [PubMed]
- Von Holle, A.; O’Brien, K.M.; Sandler, D.P.; Janicek, R.; Weinberg, C.R. Association Between Serum Iron Biomarkers and Breast Cancer. Cancer Epidemiol. Biomarkers Prev. 2021, 30, 422–425. [Google Scholar] [CrossRef] [PubMed]
- Yang, F.; Wu, Z.; Dai, D.; Zhang, L.; Zhang, X.; Zhang, X.; Xu, Y. The iron chelator deferoxamine decreases myeloma cell survival. J. Int. Med. Res. 2021, 49, 300060520987396. [Google Scholar] [CrossRef]
- Strasser-Weippl, K.; Ludwig, H. Ferritin as prognostic marker in multiple myeloma patients undergoing autologous transplantation. Leuk. Lymphoma 2014, 55, 2520–2524. [Google Scholar] [CrossRef]
- Perez, C.; Botta, C.; Zabaleta, A.; Puig, N.; Cedena, M.T.; Goicoechea, I.; Alameda, D.; San Jose-Eneriz, E.; Merino, J.; Rodrıguez-Otero, P.; et al. Immunogenomic identification and characterization of granulocytic myeloid-derived suppressor cells in multiple myeloma. Blood 2020, 136, 199–209. [Google Scholar] [CrossRef]
- Viola, D.; Dona, A.; Caserta, E.; Troadec, E.; Besi, F.; McDonald, T.; Ghoda, L.; Gunes, E.G.; Sanchez, J.F.; Khalife, J.; et al. Daratumumab induces mechanisms of immune activation through CD38+ NK cell targeting. Leukemia 2021, 35, 189–200. [Google Scholar] [CrossRef]
- Naeimi Kararoudi, M.; Nagai, Y.; Elmas, E.; de Souza Fernandes Pereira, M.; Ali, S.A.; Imus, P.H.; Wethington, D.; Borrello, I.M.; Lee, D.A.; Ghiaur, G. CD38 deletion of human primary NK cells eliminates daratumumab-induced fratricide and boosts their effector activity. Blood 2020, 136, 2416–2427. [Google Scholar] [CrossRef]
- Camiolo, G.; Barbato, A.; Giallongo, C.; Vicario, N.; Romano, A.; Parrinello, N.L.; Parenti, R.; Sandoval, J.C.; García-Moreno, D.; Lazzarino, G.; et al. Iron regulates myeloma cell/macrophage interaction and drives resistance to bortezomib. Redox. Biol. 2020, 36, 101611. [Google Scholar] [CrossRef]
- Li, C.; Tan, X.; Brockman, Q.; Jethava, Y.; Chesi, M.; Bergsagel, P.L.; Chen, F.; Frech, I.; Zhan, F. Altered Iron Metabolism Is a New Targetable Hallmark for Multiple Myeloma. Blood 2019, 134 (Suppl. 1), 3059. [Google Scholar] [CrossRef]
- Botta, C.; Maia, C.; Garcés, J.J.; Termini, R.; Perez, C.; Manrique, I.; Burgos, L.; Zabaleta, A.; Alignani, D.; Sarvide, S.; et al. FlowCT for the analysis of large immunophenotypic data sets and biomarker discovery in cancer immunology. Blood Adv. 2022, 6, 690–703. [Google Scholar] [CrossRef] [PubMed]
- Shannon, P.; Markiel, A.; Ozier, O.; Baliga, S.O.; Wang, J.T.; Ramage, D.; Amin, N.; Schwikowski, B.; Ideker, T. Cytoscape: A software environment for integrated models of biomolecular interaction networks. Genome Res. 2003, 13, 2498–2504. [Google Scholar] [CrossRef] [PubMed]
- Tirosh, I.; Izar, B.; Prakadan, S.M.; Wadsworth, M.H.; Treacy, D.; Trombetta, J.J.; Rotem, A.; Rodman, C.; Lian, C.; Murphy, G.; et al. Dissecting the multicellular ecosystem of metastatic melanoma by single-cell RNA-seq. Science 2016, 352, 189–196. [Google Scholar] [CrossRef] [PubMed]
- Boiarsky, R.; Haradhvala, N.J.; Alberge, J.B.; Sklavenitis-Pistofidis, R.; Mouhieddine, T.H.; Zavidij, O.; Shih, M.C.; Firer, D.; Miller, M.; El-Khoury, H.; et al. Single cell characterization of myeloma and its precursor conditions reveals transcriptional signatures of early tumorigenesis. Nat. Commun. 2022, 13, 7040. [Google Scholar] [CrossRef] [PubMed]
- Zavidij, O.; Haradhvala, N.J.; Mouhieddine, T.H.; Sklavenitis-Pistofidis, R.; Cai, S.; Reidy, M.; Rahmat, M.; Flaifel, A.; Ferland, B.; Su, N.K.; et al. Single-cell RNA sequencing reveals compromised immune microenvironment in precursor stages of multiple myeloma. Nat. Cancer 2020, 1, 493–506. [Google Scholar] [CrossRef]
- Bailur, J.K.; McCachren, S.S.; Doxie, D.B.; Shrestha, M.; Pendleton, K.; Nooka, A.K.; Neparidze, N.; Parker, T.L.; Bar, N.; Kaufman, N.L.; et al. Early alterations in stem-like/resident T cells, innate and myeloid cells in the bone marrow in preneoplastic gammopathy. JCI Insight 2019, 5, e127807. [Google Scholar] [CrossRef]




| Median | Range | |
|---|---|---|
| Hb (g/dL) | 9.90 | 6.40–17 |
| Neutrophils (µL) | 3320 | 900–18,890 |
| Lymphocytes (µL) | 1840 | 170–6860 |
| Monocytes (µL) | 535 | 40–780 |
| Platelets (µL) | 217,000 | 285–264,000 |
| Creatinin (mg/dL) | 1.12 | 0.05–8.19 |
| Albumin (g/L) | 3.43 | 1.89–34 |
| Calcium (mg/dL) | 9.35 | 7.02–14.40 |
| β2M (mg/dL) | 5.12 | 0.40–52 |
| LDH (U/L) | 182 | 43–1045 |
| ESR (mm/h) | 46 | 3–120 |
| CRP (mg/L) | 4.54 | 0.07–140 |
| CM (g/dL) | 3.09 | 0.02–37 |
| k chains (g/L) | 1.77 | 0.02–28.93 |
| λ chains (g/L) | 1.35 | 0.03–24.31 |
| Ferritin (ng/mL) | 336 | 11–3084 |
Disclaimer/Publisher’s Note: The statements, opinions and data contained in all publications are solely those of the individual author(s) and contributor(s) and not of MDPI and/or the editor(s). MDPI and/or the editor(s) disclaim responsibility for any injury to people or property resulting from any ideas, methods, instructions or products referred to in the content. |
© 2023 by the authors. Licensee MDPI, Basel, Switzerland. This article is an open access article distributed under the terms and conditions of the Creative Commons Attribution (CC BY) license (https://creativecommons.org/licenses/by/4.0/).
Share and Cite
Plano, F.; Gigliotta, E.; Corsale, A.M.; Azgomi, M.S.; Santonocito, C.; Ingrascì, M.; Di Carlo, L.; Augello, A.E.; Speciale, M.; Vullo, C.; et al. Ferritin Metabolism Reflects Multiple Myeloma Microenvironment and Predicts Patient Outcome. Int. J. Mol. Sci. 2023, 24, 8852. https://doi.org/10.3390/ijms24108852
Plano F, Gigliotta E, Corsale AM, Azgomi MS, Santonocito C, Ingrascì M, Di Carlo L, Augello AE, Speciale M, Vullo C, et al. Ferritin Metabolism Reflects Multiple Myeloma Microenvironment and Predicts Patient Outcome. International Journal of Molecular Sciences. 2023; 24(10):8852. https://doi.org/10.3390/ijms24108852
Chicago/Turabian StylePlano, Federica, Emilia Gigliotta, Anna Maria Corsale, Mojtaba Shekarkar Azgomi, Carlotta Santonocito, Manuela Ingrascì, Laura Di Carlo, Antonino Elia Augello, Maria Speciale, Candida Vullo, and et al. 2023. "Ferritin Metabolism Reflects Multiple Myeloma Microenvironment and Predicts Patient Outcome" International Journal of Molecular Sciences 24, no. 10: 8852. https://doi.org/10.3390/ijms24108852
APA StylePlano, F., Gigliotta, E., Corsale, A. M., Azgomi, M. S., Santonocito, C., Ingrascì, M., Di Carlo, L., Augello, A. E., Speciale, M., Vullo, C., Rotolo, C., Camarda, G. M., Caccamo, N., Meraviglia, S., Dieli, F., Siragusa, S., & Botta, C. (2023). Ferritin Metabolism Reflects Multiple Myeloma Microenvironment and Predicts Patient Outcome. International Journal of Molecular Sciences, 24(10), 8852. https://doi.org/10.3390/ijms24108852

