Genome-Wide Analysis of Snf2 Gene Family Reveals Potential Role in Regulation of Spike Development in Barley
Abstract
1. Introduction
2. Results
2.1. Identification of Snf2 Family Genes in Barley
2.2. Barley Snf2 Protein Properties and Domain Organization
2.3. Gene Structure of Barley Snf2 Family
2.4. Chromosomal Distribution and Duplication Analysis of Barley Snf2 Gene Family
2.5. Genetic Variation and Evolutionary Analysis of Snf2 Genes in Barley Populations
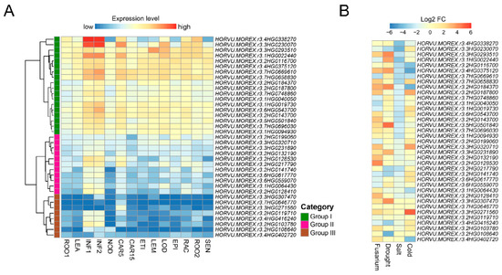
2.6. Expression Analysis of Barley Snf2 Genes in Various Tissues and Different Stresses
3. Discussion
3.1. Snf2 Gene Family Shows Evolutionary Conservation in Plants
3.2. Characteristics of Barley Snf2 Family Genes
3.3. Snf2 Family Genes May Play Regulatory Roles in Barley Spike Development
4. Materials and Methods
4.1. Identification of Snf2 Gene Family in Barley
4.2. Characterization of Snf2 Family Proteins and Gene Structure
4.3. Chromosome Localization, Duplication, and Evolution of Snf2 Genes
4.4. Phylogenetic Reconstruction
4.5. Population Genetics Analysis
4.6. Expression Profile Analysis
Supplementary Materials
Author Contributions
Funding
Institutional Review Board Statement
Informed Consent Statement
Data Availability Statement
Acknowledgments
Conflicts of Interest
References
- Luger, K.; Mäder, A.W.; Richmond, R.K.; Sargent, D.F.; Richmond, T.J. Crystal structure of the nucleosome core particle at 2.8 Å resolution. Nature 1997, 389, 251–260. [Google Scholar] [CrossRef] [PubMed]
- Workman, J.; Kingston, R. Alteration of nucleosome structure as a mechanism of transcriptional regulation. Annu. Rev. Biochem. 1998, 67, 545–579. [Google Scholar] [CrossRef] [PubMed]
- Clapier, C.R.; Cairns, B.R. The biology of chromatin remodeling complexes. Annu. Rev. Biochem. 2009, 78, 273–304. [Google Scholar] [CrossRef] [PubMed]
- Narlikar, G.J.; Sundaramoorthy, R.; Owen-Hughes, T. Mechanisms and functions of ATP-dependent chromatin-remodeling enzymes. Cell 2013, 154, 490–503. [Google Scholar] [CrossRef] [PubMed]
- Zentner, G.E.; Henikoff, S. Regulation of nucleosome dynamics by histone modifications. Nat. Struct. Mol. Biol. 2013, 20, 259–266. [Google Scholar] [CrossRef]
- Hargreaves, D.C.; Crabtree, G.R. ATP-dependent chromatin remodeling: Genetics, genomics and mechanisms. Cell Res. 2011, 21, 396–420. [Google Scholar] [CrossRef]
- Neigeborn, L.; Carlson, M. Genes affecting the regulation of SUC2 gene expression by glucose repression in Saccharomyces cerevisiae. Genetics 1984, 108, 845–858. [Google Scholar] [CrossRef]
- Flaus, A.; Martin, D.M.; Barton, G.J.; Owen-Hughes, T. Identification of multiple distinct Snf2 subfamilies with conserved structural motifs. Nucleic Acids Res. 2006, 34, 2887–2905. [Google Scholar] [CrossRef]
- Knizewski, L.; Ginalski, K.; Jerzmanowski, A. Snf2 proteins in plants: Gene silencing and beyond. Trends Plant Sci. 2008, 13, 557–565. [Google Scholar] [CrossRef]
- Hu, Y.; Zhu, N.; Wang, X.; Yi, Q.; Zhu, D.; Lai, Y.; Zhao, Y. Analysis of rice Snf2 family proteins and their potential roles in epigenetic regulation. Plant Physiol. Biochem. 2013, 70, 33–42. [Google Scholar] [CrossRef]
- Zhang, D.; Gao, S.; Yang, P.; Yang, J.; Yang, S.; Wu, K. Identification and expression analysis of Snf2 family proteins in tomato (Solanum lycopersicum). Int. J. Genom. 2019, 2019, 5080935. [Google Scholar] [CrossRef]
- Kwon, C.S.; Wagner, D. Unwinding chromatin for development and growth: A few genes at a time. Trends Genet. 2007, 23, 403–412. [Google Scholar] [CrossRef]
- Han, S.K.; Wu, M.F.; Cui, S.; Wagner, D. Roles and activities of chromatin remodeling ATP ases in plants. Plant J. 2015, 83, 62–77. [Google Scholar] [CrossRef]
- Ojolo, S.P.; Cao, S.; Priyadarshani, S.; Li, W.; Yan, M.; Aslam, M.; Zhao, H.; Qin, Y. Regulation of plant growth and development: A review from a chromatin remodeling perspective. Front. Plant Sci. 2018, 9, 1232. [Google Scholar] [CrossRef]
- Shang, J.Y.; He, X.J. Chromatin-remodeling complexes: Conserved and plant-specific subunits in Arabidopsis. J. Integr. Plant Biol. 2022, 64, 499–515. [Google Scholar] [CrossRef]
- Song, Z.T.; Liu, J.X.; Han, J.J. Chromatin remodeling factors regulate environmental stress responses in plants. J. Integr. Plant Biol. 2021, 63, 438–450. [Google Scholar] [CrossRef]
- Li, C.; Chen, C.; Gao, L.; Yang, S.; Nguyen, V.; Shi, X.; Siminovitch, K.; Kohalmi, S.E.; Huang, S.; Wu, K. The Arabidopsis SWI2/SNF2 chromatin remodeler BRAHMA regulates polycomb function during vegetative development and directly activates the flowering repressor gene SVP. PLoS Genet. 2015, 11, e1004944. [Google Scholar] [CrossRef]
- Jing, Y.; Guo, Q.; Lin, R. The chromatin-remodeling factor PICKLE antagonizes polycomb repression of FT to promote flowering. Plant Physiol. 2019, 181, 656–668. [Google Scholar] [CrossRef]
- Zhao, M.; Yang, S.; Chen, C.-Y.; Li, C.; Shan, W.; Lu, W.; Cui, Y.; Liu, X.; Wu, K. Arabidopsis BREVIPEDICELLUS interacts with the SWI2/SNF2 chromatin remodeling ATPase BRAHMA to regulate KNAT2 and KNAT6 expression in control of inflorescence architecture. PLoS Genet. 2015, 11, e1005125. [Google Scholar] [CrossRef]
- Cai, H.; Zhao, L.; Wang, L.; Zhang, M.; Su, Z.; Cheng, Y.; Zhao, H.; Qin, Y. ERECTA signaling controls Arabidopsis inflorescence architecture through chromatin-mediated activation of PRE 1 expression. New Phytol. 2017, 214, 1579–1596. [Google Scholar] [CrossRef]
- Wu, M.-F.; Sang, Y.; Bezhani, S.; Yamaguchi, N.; Han, S.-K.; Li, Z.; Su, Y.; Slewinski, T.L.; Wagner, D. SWI2/SNF2 chromatin remodeling ATPases overcome polycomb repression and control floral organ identity with the LEAFY and SEPALLATA3 transcription factors. Proc. Natl. Acad. Sci. USA 2012, 109, 3576–3581. [Google Scholar] [CrossRef] [PubMed]
- Zohary, D.; Hopf, M.; Weiss, E. Domestication of Plants in the Old World: The Origin and Spread of Domesticated Plants in Southwest Asia, Europe, and the Mediterranean Basin; Oxford University Press: Oxford, UK, 2012. [Google Scholar]
- Pourkheirandish, M.; Hensel, G.; Kilian, B.; Senthil, N.; Chen, G.; Sameri, M.; Azhaguvel, P.; Sakuma, S.; Dhanagond, S.; Sharma, R. Evolution of the grain dispersal system in barley. Cell 2015, 162, 527–539. [Google Scholar] [CrossRef] [PubMed]
- Mascher, M.; Gundlach, H.; Himmelbach, A.; Beier, S.; Twardziok, S.O.; Wicker, T.; Radchuk, V.; Dockter, C.; Hedley, P.E.; Russell, J. A chromosome conformation capture ordered sequence of the barley genome. Nature 2017, 544, 427–433. [Google Scholar] [CrossRef] [PubMed]
- Monat, C.; Padmarasu, S.; Lux, T.; Wicker, T.; Gundlach, H.; Himmelbach, A.; Ens, J.; Li, C.; Muehlbauer, G.J.; Schulman, A.H. TRITEX: Chromosome-scale sequence assembly of Triticeae genomes with open-source tools. Genome Biol. 2019, 20, 284. [Google Scholar] [CrossRef] [PubMed]
- Mascher, M.; Wicker, T.; Jenkins, J.; Plott, C.; Lux, T.; Koh, C.S.; Ens, J.; Gundlach, H.; Boston, L.B.; Tulpová, Z. Long-read sequence assembly: A technical evaluation in barley. Plant Cell 2021, 33, 1888–1906. [Google Scholar] [CrossRef]
- Jayakodi, M.; Padmarasu, S.; Haberer, G.; Bonthala, V.S.; Gundlach, H.; Monat, C.; Lux, T.; Kamal, N.; Lang, D.; Himmelbach, A. The barley pan-genome reveals the hidden legacy of mutation breeding. Nature 2020, 588, 284–289. [Google Scholar] [CrossRef]
- Liu, M.; Li, Y.; Ma, Y.; Zhao, Q.; Stiller, J.; Feng, Q.; Tian, Q.; Liu, D.; Han, B.; Liu, C. The draft genome of a wild barley genotype reveals its enrichment in genes related to biotic and abiotic stresses compared to cultivated barley. Plant Biotechnol. J. 2020, 18, 443–456. [Google Scholar] [CrossRef]
- Sato, K.; Mascher, M.; Himmelbach, A.; Haberer, G.; Spannagl, M.; Stein, N. Chromosome-scale assembly of wild barley accession “OUH602”. G3 2021, 11, jkab244. [Google Scholar] [CrossRef]
- Hu, Y.; Chen, X.; Zhou, C.; He, Z.; Shen, X. Genome-wide identification of chromatin regulators in Sorghum bicolor. 3 Biotech 2022, 12, 117. [Google Scholar] [CrossRef]
- Moore, R.C.; Purugganan, M.D. The early stages of duplicate gene evolution. Proc. Natl. Acad. Sci. USA 2003, 100, 15682–15687. [Google Scholar] [CrossRef]
- Panchy, N.; Lehti-Shiu, M.; Shiu, S.-H. Evolution of gene duplication in plants. Plant Physiol. 2016, 171, 2294–2316. [Google Scholar] [CrossRef]
- Li, G.; Zhang, J.; Li, J.; Yang, Z.; Huang, H.; Xu, L. Imitation Switch chromatin remodeling factors and their interacting RINGLET proteins act together in controlling the plant vegetative phase in Arabidopsis. Plant J. 2012, 72, 261–270. [Google Scholar] [CrossRef]
- Yamaguchi, N.; Huang, J.; Tatsumi, Y.; Abe, M.; Sugano, S.S.; Kojima, M.; Takebayashi, Y.; Kiba, T.; Yokoyama, R.; Nishitani, K. Chromatin-mediated feed-forward auxin biosynthesis in floral meristem determinacy. Nat. Commun. 2018, 9, 5290. [Google Scholar] [CrossRef]
- Sang, Y.; Silva-Ortega, C.O.; Wu, S.; Yamaguchi, N.; Wu, M.F.; Pfluger, J.; Gillmor, C.S.; Gallagher, K.L.; Wagner, D. Mutations in two non-canonical Arabidopsis SWI2/SNF2 chromatin remodeling ATPases cause embryogenesis and stem cell maintenance defects. Plant J. 2012, 72, 1000–1014. [Google Scholar] [CrossRef]
- Cvijović, I.; Good, B.H.; Desai, M.M. The effect of strong purifying selection on genetic diversity. Genetics 2018, 209, 1235–1278. [Google Scholar] [CrossRef]
- Chen, Y.; Liu, B.; Zhao, Y.; Yu, W.; Si, W. Whole-genome duplication and purifying selection contributes to the functional redundancy of Auxin response factor (ARF) genes in foxtail millet (Setaria italica L.). Int. J. Genom. 2021, 2021, 2590665. [Google Scholar] [CrossRef]
- Vincent, J.A.; Kwong, T.J.; Tsukiyama, T. ATP-dependent chromatin remodeling shapes the DNA replication landscape. Nat. Struct. Mol. Biol. 2008, 15, 477–484. [Google Scholar] [CrossRef]
- Morillon, A.; Karabetsou, N.; O’Sullivan, J.; Kent, N.; Proudfoot, N.; Mellor, J. Isw1 chromatin remodeling ATPase coordinates transcription elongation and termination by RNA polymerase II. Cell 2003, 115, 425–435. [Google Scholar] [CrossRef]
- Raab, J.R.; Resnick, S.; Magnuson, T. Genome-wide transcriptional regulation mediated by biochemically distinct SWI/SNF complexes. PLoS Genet. 2015, 11, e1005748. [Google Scholar] [CrossRef]
- Lans, H.; Marteijn, J.A.; Vermeulen, W. ATP-dependent chromatin remodeling in the DNA-damage response. Epigenetics Chromatin 2012, 5, 4. [Google Scholar] [CrossRef]
- Ceballos, S.J.; Heyer, W.-D. Functions of the Snf2/Swi2 family Rad54 motor protein in homologous recombination. Biochim. Biophys. Acta (BBA)-Gene Regul. Mech. 2011, 1809, 509–523. [Google Scholar] [CrossRef] [PubMed]
- Zaware, N.; Zhou, M.-M. Bromodomain biology and drug discovery. Nat. Struct. Mol. Biol. 2019, 26, 870–879. [Google Scholar] [CrossRef] [PubMed]
- Clapier, C.R.; Iwasa, J.; Cairns, B.R.; Peterson, C.L. Mechanisms of action and regulation of ATP-dependent chromatin-remodelling complexes. Nat. Rev. Mol. Cell Biol. 2017, 18, 407–422. [Google Scholar] [CrossRef] [PubMed]
- Bouazoune, K.; Mitterweger, A.; Längst, G.; Imhof, A.; Akhtar, A.; Becker, P.B.; Brehm, A. The dMi-2 chromodomains are DNA binding modules important for ATP-dependent nucleosome mobilization. EMBO J. 2002, 21, 2430–2440. [Google Scholar] [CrossRef] [PubMed]
- Flanagan, J.F.; Mi, L.-Z.; Chruszcz, M.; Cymborowski, M.; Clines, K.L.; Kim, Y.; Minor, W.; Rastinejad, F.; Khorasanizadeh, S. Double chromodomains cooperate to recognize the methylated histone H3 tail. Nature 2005, 438, 1181–1185. [Google Scholar] [CrossRef] [PubMed]
- Aichinger, E.; Villar, C.B.; Di Mambro, R.; Sabatini, S.; Köhler, C. The CHD3 chromatin remodeler PICKLE and polycomb group proteins antagonistically regulate meristem activity in the Arabidopsis root. Plant Cell 2011, 23, 1047–1060. [Google Scholar] [CrossRef] [PubMed]
- Park, J.; Oh, D.-H.; Dassanayake, M.; Nguyen, K.T.; Ogas, J.; Choi, G.; Sun, T.-p. Gibberellin signaling requires chromatin remodeler PICKLE to promote vegetative growth and phase transitions. Plant Physiol. 2017, 173, 1463–1474. [Google Scholar] [CrossRef] [PubMed]
- Farrona, S.; Hurtado, L.; March-Díaz, R.; Schmitz, R.J.; Florencio, F.J.; Turck, F.; Amasino, R.M.; Reyes, J.C. Brahma is required for proper expression of the floral repressor FLC in Arabidopsis. PLoS ONE 2011, 6, e17997. [Google Scholar] [CrossRef]
- Smaczniak, C.; Immink, R.G.; Muiño, J.M.; Blanvillain, R.; Busscher, M.; Busscher-Lange, J.; Dinh, Q.; Liu, S.; Westphal, A.H.; Boeren, S. Characterization of MADS-domain transcription factor complexes in Arabidopsis flower development. Proc. Natl. Acad. Sci. USA 2012, 109, 1560–1565. [Google Scholar] [CrossRef]
- Yang, R.; Hong, Y.; Ren, Z.; Tang, K.; Zhang, H.; Zhu, J.-K.; Zhao, C. A role for PICKLE in the regulation of cold and salt stress tolerance in Arabidopsis. Front. Plant Sci. 2019, 10, 900. [Google Scholar] [CrossRef]
- Guo, M.; Zhao, H.; He, Z.; Zhang, W.; She, Z.; Mohammadi, M.A.; Shi, C.; Yan, M.; Tian, D.; Qin, Y. Comparative Expression Profiling of Snf2 Family Genes During Reproductive Development and Stress Responses in Rice. Front. Plant Sci. 2022, 13, 910663. [Google Scholar] [CrossRef]
- Potter, S.C.; Luciani, A.; Eddy, S.R.; Park, Y.; Lopez, R.; Finn, R.D. HMMER web server: 2018 update. Nucleic Acids Res. 2018, 46, W200–W204. [Google Scholar] [CrossRef]
- Marchler-Bauer, A.; Bo, Y.; Han, L.; He, J.; Lanczycki, C.J.; Lu, S.; Chitsaz, F.; Derbyshire, M.K.; Geer, R.C.; Gonzales, N.R. CDD/SPARCLE: Functional classification of proteins via subfamily domain architectures. Nucleic Acids Res. 2017, 45, D200–D203. [Google Scholar] [CrossRef]
- Krzywinski, M.; Schein, J.; Birol, I.; Connors, J.; Gascoyne, R.; Horsman, D.; Jones, S.J.; Marra, M.A. Circos: An information aesthetic for comparative genomics. Genome Res. 2009, 19, 1639–1645. [Google Scholar] [CrossRef]
- Gu, Z.; Cavalcanti, A.; Chen, F.-C.; Bouman, P.; Li, W.-H. Extent of gene duplication in the genomes of Drosophila, nematode, and yeast. Mol. Biol. Evol. 2002, 19, 256–262. [Google Scholar] [CrossRef]
- Wang, D.; Zhang, Y.; Zhang, Z.; Zhu, J.; Yu, J. KaKs_Calculator 2.0: A toolkit incorporating gamma-series methods and sliding window strategies. Genom. Proteom. Bioinform. 2010, 8, 77–80. [Google Scholar] [CrossRef]
- Katoh, K.; Standley, D.M. MAFFT multiple sequence alignment software version 7: Improvements in performance and usability. Mol. Biol. Evol. 2013, 30, 772–780. [Google Scholar] [CrossRef]
- Suyama, M.; Torrents, D.; Bork, P. PAL2NAL: Robust conversion of protein sequence alignments into the corresponding codon alignments. Nucleic Acids Res. 2006, 34, W609–W612. [Google Scholar] [CrossRef]
- Thompson, J.D.; Gibson, T.J.; Higgins, D.G. Multiple sequence alignment using ClustalW and ClustalX. Curr. Protoc. Bioinform. 2003, 2, 2–3. [Google Scholar] [CrossRef]
- Kumar, S.; Stecher, G.; Tamura, K. MEGA7: Molecular evolutionary genetics analysis version 7.0 for bigger datasets. Mol. Biol. Evol. 2016, 33, 1870–1874. [Google Scholar] [CrossRef]
- Minh, B.Q.; Schmidt, H.A.; Chernomor, O.; Schrempf, D.; Woodhams, M.D.; Von Haeseler, A.; Lanfear, R. IQ-TREE 2: New models and efficient methods for phylogenetic inference in the genomic era. Mol. Biol. Evol. 2020, 37, 1530–1534. [Google Scholar] [CrossRef] [PubMed]
- Kalyaanamoorthy, S.; Minh, B.Q.; Wong, T.K.; Von Haeseler, A.; Jermiin, L.S. ModelFinder: Fast model selection for accurate phylogenetic estimates. Nat. Methods 2017, 14, 587–589. [Google Scholar] [CrossRef] [PubMed]
- Sievers, F.; Higgins, D.G. Clustal omega. Curr. Protoc. Bioinform. 2014, 48, 13.13.11–13.13.16. [Google Scholar] [CrossRef] [PubMed]
- Page, A.J.; Taylor, B.; Delaney, A.J.; Soares, J.; Seemann, T.; Keane, J.A.; Harris, S.R. SNP-sites: Rapid efficient extraction of SNPs from multi-FASTA alignments. biorxiv 2016. [Google Scholar] [CrossRef] [PubMed]
- Cingolani, P.; Platts, A.; Wang, L.L.; Coon, M.; Nguyen, T.; Wang, L.; Land, S.J.; Lu, X.; Ruden, D.M. A program for annotating and predicting the effects of single nucleotide polymorphisms, SnpEff: SNPs in the genome of Drosophila melanogaster strain w1118; iso-2; iso-3. Fly 2012, 6, 80–92. [Google Scholar] [CrossRef]
- Pritchard, J.K.; Stephens, M.; Donnelly, P. Inference of population structure using multilocus genotype data. Genetics 2000, 155, 945–959. [Google Scholar] [CrossRef]
- Evanno, G.; Regnaut, S.; Goudet, J. Detecting the number of clusters of individuals using the software STRUCTURE: A simulation study. Mol. Ecol. 2005, 14, 2611–2620. [Google Scholar] [CrossRef]





| Group | Subfamily | Arabidopsis thaliana | Oryza sativa | Hordeum vulgare |
|---|---|---|---|---|
| Snf2-like | Snf2 | AtCHR3 (SYD, AT2G28290) | OsCHR720 (Os06g0255200) | HORVU.MOREX.r3.7HG0669610 |
| AtCHR2 (BRM, AT2G46020) | OsCHR707 (Os02g0114000, Os02g0114033) | HORVU.MOREX.r3.6HG0543700 | ||
| AtCHR12 (AT3G06010) | OsCHR719 (Os05g0144300) | HORVU.MOREX.r3.1HG0019730 | ||
| AtCHR23 (AT5G19310) | ||||
| Lsh | AtCHR1 (DDM1, AT5G66750) | OsCHR741 (Os03g0722400 | HORVU.MOREX.r3.2HG0184370 | |
| OsCHR746 (Os09g0442700) | HORVU.MOREX.r3.4HG0338270 | |||
| HORVU.MOREX.r3.7HG0646770 | ||||
| Iswi | AtCHR11 (AT3G06400) | OsCHR727 (Os05g0150300) | HORVU.MOREX.r3.1HG0022440 | |
| AtCHR17 (AT5G18620) | OsCHR728 (Os01g0367900) | HORVU.MOREX.r3.3HG0230070 | ||
| ALC1 | AtCHR10 (AT2G44980) | OsCHR711 (Os03g0101700) | HORVU.MOREX.r3.4HG0416240 | |
| Chd1 | AtCHR5 (AT2G13370) | OsCHR705 (Os07g0660200) | HORVU.MOREX.r3.2HG0116700 | |
| Mi-2 | AtCHR6 (PICKLE, AT2G25170) | OsCHR702 (Os06g0183800) | HORVU.MOREX.r3.7HG0658830 | |
| AtCHR7 (AT4G31900) | OsCHR703 (Os01g0881000) | HORVU.MOREX.r3.3HG0307470 | ||
| AtCHR4 (AT5G44800) | OsCHR729 (Os07g0497100) | HORVU.MOREX.r3.2HG0143700 | ||
| Swr1-like | Swr1 | AtCHR13 (PIE1, AT3G12810) | OsCHR709 (Os02g0689800) | HORVU.MOREX.r3.7HG0748860 |
| Ino80 | AtCHR21 (INO80, AT3G57300) | OsCHR732 (Os03g0352450, Os03g0352500) | HORVU.MOREX.r3.4HG0375120 | |
| Etl1 | AtCHR19 (AT2G02090) | OsCHR714 (Os04g0566100) | HORVU.MOREX.r3.2HG0187800 | |
| Rad54-like | Rad54 | AtCHR25 (RAD54, AT3G19210) | OsCHR733 (Os02g0762800) | HORVU.MOREX.r3.6HG0617770 |
| ATRX | AtCHR20 (AT1G08600) | OsCHR717 (Os10g0457700) | HORVU.MOREX.r3.1HG0040050 | |
| DRD1 | AtCHR35 (DRD1, AT2G16390) | OsCHR722 (Os07g0692600) | HORVU.MOREX.r3.2HG0108640 | |
| AtCHR34 (AT2G21450) | OsCHR730 (Os03g0165200, Os03g0165266) | HORVU.MOREX.r3.4HG0402720 | ||
| AtCHR31 (AT1G05490) | OsCHR740 (Os02g0650800) | HORVU.MOREX.r3.3HG0271560 | ||
| AtCHR40 (AT3G24340) | OsCHR742 (Os05g0392400) | HORVU.MOREX.r3.1HG0064430 | ||
| AtCHR38 (AT3G42670) | OsCHR736 (Os07g0434500) | HORVU.MOREX.r3.2HG0128530 | ||
| AtCHR42 (AT5G20420) | OsCHR737 (Os06g0255700) | HORVU.MOREX.r3.5HG0501840 | ||
| OsCHR743 (Os08g0243833, Os08g0243866) | ||||
| Rad5/16-like | Rad5/16 | AtCHR22 (AT5G05130) | OsCHR724 (Os07g0642400) | HORVU.MOREX.r3.2HG0119710 |
| AtCHR29 (AT5G22750) | OsCHR710 (Os02g0527100) | HORVU.MOREX.r3.6HG0559070 | ||
| AtCHR32 (AT5G43530) | OsCHR735 (Os04g0177300) | HORVU.MOREX.r3.2HG0103780 | ||
| AtCHR37 (AT1G05120) | OsCHR731 (Os07g0511500) | HORVU.MOREX.r3.2HG0141740 | ||
| AtCHR41 (AT1G02670) | ||||
| Ris1 | AtCHR26 (AT3G16600) | OsCHR706 (Os01g0779400) | HORVU.MOREX.r3.3HG0293510 | |
| AtCHR27 (AT3G20010) | OsCHR715 (Os04g0629300) | HORVU.MOREX.r3.2HG0199060 | ||
| AtCHR28 (AT1G50410) | OsCHR725 (Os08g0180300) | HORVU.MOREX.r3.7HG0696030 | ||
| AtCHR30 (AT1G11100) | ||||
| AtCHR33 (AT1G61140) | ||||
| SHPRH | AtCHR39 (AT3G54460) | OsCHR708 (Os01g0952200) | HORVU.MOREX.r3.3HG0320710 | |
| AtCHR36 (AT2G40770) | OsCHR739 (Os07g0680500) | |||
| SSO1653-like | Mot1 | AtCHR16 (AT3G54280) | OsCHR701 (Os02g0161400) | HORVU.MOREX.r3.1HG0094930 |
| ERCC6 | AtCHR8 (AT2G18760) | OsCHR704 (Os01g0102800) | HORVU.MOREX.r3.3HG0231890 | |
| AtCHR9 (AT1G03750) | OsCHR713 (Os05g0247900) | HORVU.MOREX.r3.2HG0132190 | ||
| AtCHR24 (AT5G63950) | OsCHR712 (Os04g0692700) | HORVU.MOREX.r3.2HG0217790 | ||
| OsCHR745 (Os01g0636700) | HORVU.MOREX.r3.6HG0559010 | |||
| SMARCAL1-like | SMARCAL1 | AtCHR14 (AT5G07810) | OsCHR726 (Os07g0598300) | HORVU.MOREX.r3.2HG0128410 |
| AtCHR18 (AT1G48310) | OsCHR721 (Os07g0636200) |
| Accession | Total | Snf2 | Lsh | Iswi | ALC1 | Chd1 | Mi-2 | Swr1 | Ino80 | Etl1 | Rad54 | ATRX | DRD1 | Rad5/16 | Ris1 | SHPRH | Mot1 | ERCC6 | SMARCAL1 |
|---|---|---|---|---|---|---|---|---|---|---|---|---|---|---|---|---|---|---|---|
| Akashinriki a | 41 | 3 | 3 | 2 | 1 | 1 | 3 | 1 | 1 | 1 | 1 | 1 | 7 | 4 | 3 | 1 | 1 | 5 | 2 |
| Barke a | 41 | 3 | 3 | 2 | 1 | 1 | 3 | 1 | 1 | 1 | 1 | 1 | 7 | 4 | 3 | 1 | 1 | 5 | 2 |
| Golden_Promise a | 40 | 3 | 3 | 2 | 0 | 1 | 3 | 1 | 1 | 1 | 1 | 1 | 7 | 4 | 3 | 1 | 1 | 5 | 2 |
| Hockett a | 39 | 3 | 2 | 2 | 1 | 1 | 2 | 1 | 1 | 1 | 1 | 1 | 7 | 4 | 3 | 1 | 1 | 5 | 2 |
| HOR_10350 a | 40 | 3 | 3 | 2 | 1 | 1 | 3 | 1 | 1 | 1 | 1 | 1 | 7 | 4 | 3 | 1 | 1 | 4 | 2 |
| HOR_13821 a | 39 | 3 | 3 | 2 | 1 | 1 | 2 | 1 | 1 | 1 | 1 | 1 | 7 | 4 | 3 | 1 | 1 | 4 | 2 |
| HOR_13942 a | 40 | 3 | 3 | 2 | 1 | 1 | 3 | 1 | 1 | 1 | 1 | 1 | 6 | 4 | 3 | 1 | 1 | 5 | 2 |
| HOR_21599 a | 39 | 3 | 3 | 2 | 1 | 1 | 3 | 1 | 1 | 1 | 1 | 1 | 7 | 4 | 3 | 1 | 1 | 3 | 2 |
| HOR_3081 a | 41 | 3 | 3 | 2 | 1 | 1 | 3 | 1 | 1 | 1 | 1 | 1 | 7 | 4 | 3 | 1 | 1 | 5 | 2 |
| HOR_3365 a | 38 | 3 | 2 | 2 | 1 | 1 | 3 | 1 | 1 | 1 | 1 | 1 | 7 | 4 | 3 | 1 | 1 | 3 | 2 |
| HOR_7552 a | 39 | 3 | 3 | 2 | 1 | 1 | 3 | 1 | 1 | 1 | 1 | 1 | 7 | 4 | 3 | 1 | 1 | 3 | 2 |
| HOR_8148 a | 41 | 3 | 3 | 2 | 1 | 1 | 3 | 1 | 1 | 1 | 1 | 1 | 7 | 4 | 3 | 1 | 1 | 5 | 2 |
| HOR_9043 a | 40 | 3 | 2 | 2 | 1 | 1 | 3 | 1 | 1 | 1 | 1 | 1 | 7 | 4 | 3 | 1 | 1 | 5 | 2 |
| Igri a | 41 | 3 | 3 | 2 | 1 | 1 | 3 | 1 | 1 | 1 | 1 | 1 | 7 | 4 | 3 | 1 | 1 | 5 | 2 |
| OUN333 a | 41 | 3 | 3 | 2 | 1 | 1 | 3 | 1 | 1 | 1 | 1 | 1 | 7 | 4 | 3 | 1 | 1 | 5 | 2 |
| RGT_Planet a | 41 | 3 | 3 | 2 | 1 | 1 | 3 | 1 | 1 | 1 | 1 | 1 | 7 | 4 | 3 | 1 | 1 | 5 | 2 |
| ZDM01467 a | 39 | 3 | 3 | 2 | 1 | 1 | 3 | 1 | 1 | 1 | 1 | 1 | 7 | 4 | 2 | 1 | 1 | 4 | 2 |
| ZDM02064 a | 39 | 2 | 2 | 2 | 1 | 1 | 3 | 1 | 1 | 1 | 1 | 1 | 7 | 4 | 3 | 1 | 1 | 5 | 2 |
| B1K-04-12 b | 40 | 3 | 3 | 2 | 1 | 1 | 3 | 1 | 1 | 1 | 1 | 1 | 7 | 4 | 3 | 1 | 1 | 4 | 2 |
| OUH602 b | 40 | 3 | 3 | 2 | 1 | 1 | 3 | 1 | 1 | 1 | 1 | 1 | 7 | 4 | 3 | 1 | 1 | 4 | 2 |
Disclaimer/Publisher’s Note: The statements, opinions and data contained in all publications are solely those of the individual author(s) and contributor(s) and not of MDPI and/or the editor(s). MDPI and/or the editor(s) disclaim responsibility for any injury to people or property resulting from any ideas, methods, instructions or products referred to in the content. |
© 2022 by the authors. Licensee MDPI, Basel, Switzerland. This article is an open access article distributed under the terms and conditions of the Creative Commons Attribution (CC BY) license (https://creativecommons.org/licenses/by/4.0/).
Share and Cite
Chen, G.; Mishina, K.; Zhu, H.; Kikuchi, S.; Sassa, H.; Oono, Y.; Komatsuda, T. Genome-Wide Analysis of Snf2 Gene Family Reveals Potential Role in Regulation of Spike Development in Barley. Int. J. Mol. Sci. 2023, 24, 457. https://doi.org/10.3390/ijms24010457
Chen G, Mishina K, Zhu H, Kikuchi S, Sassa H, Oono Y, Komatsuda T. Genome-Wide Analysis of Snf2 Gene Family Reveals Potential Role in Regulation of Spike Development in Barley. International Journal of Molecular Sciences. 2023; 24(1):457. https://doi.org/10.3390/ijms24010457
Chicago/Turabian StyleChen, Gang, Kohei Mishina, Hongjing Zhu, Shinji Kikuchi, Hidenori Sassa, Youko Oono, and Takao Komatsuda. 2023. "Genome-Wide Analysis of Snf2 Gene Family Reveals Potential Role in Regulation of Spike Development in Barley" International Journal of Molecular Sciences 24, no. 1: 457. https://doi.org/10.3390/ijms24010457
APA StyleChen, G., Mishina, K., Zhu, H., Kikuchi, S., Sassa, H., Oono, Y., & Komatsuda, T. (2023). Genome-Wide Analysis of Snf2 Gene Family Reveals Potential Role in Regulation of Spike Development in Barley. International Journal of Molecular Sciences, 24(1), 457. https://doi.org/10.3390/ijms24010457

