Abstract
LUX ARRHYTHMO (LUX) plays a key role in circadian rhythms and flowering. Here, we identified the MtLUX gene which is the putative ortholog of LUX in Medicago truncatula. The roles of MtLUX, in both the nodulation belowground and leaf movement aboveground, were investigated by characterizing a loss-of-function mtlux mutant. MtLUX was required for the control of flowering time under both long-day and short-day conditions. Further investigations showed that the early flowering in the mtlux mutant was correlated with the elevated expression level of the MtFTa1 gene but in a CO-like independent manner. MtLUX played a conserved role in the regulatory interactions with MtLHY, MtTOC1, and MtPRR genes, which is similar to those in other species. Meanwhile, the unexpected functions of MtLUX were revealed in nodule formation and nyctinastic leaf movement, probably through the indirect regulation in MtLHY. Its participation in nodulation is of interest in the context of functional conservation and the neo-functionalization of the products of LUX orthologs.
1. Introduction
The circadian clock is regulated by a series of genetic programs to synchronize internal biological processes with the diurnal cycle with a period of approximately 24 h [,]. Our understanding of the plant clock is mostly based on the studies in Arabidopsis, which comprises hierarchical multiple feedback loops []. The morning-expressed clock genes contain two homologous MYB transcription factors, CIRCADIAN CLOCK-ASSOCIATED 1 (CCA1), and LATE ELONGATED HYPOCOTYL (LHY), which negatively regulate the evening-expressed genes such as TIMING OF CAB EXPRESSION 1 (TOC1), PSEUDO-RESPONSE REGULATOR 5 (PRR5), GIGANTEA (GI), EARLY FLOWERING 3 (ELF3), EARLY FLOWERING 4 (ELF4), and LUX ARRHYTHMO (LUX) [,,].
The LUX, a nuclear localized MYB domain transcription factor [,,], together with ELF3, 4 comprise the evening complex (EC) [,]. The EC regulates many key nodes in controlling plant physiology and development, for example, hypocotyl elongation, flowering, leaf senescence, and cold response []. Among the core EC components, only LUX has direct DNA binding activity to repress the circadian gene expression via recruitment of the complex to the conserved LUX binding site (LBS) in promoters of targets, such as GI, PRR7, PRR9, and LUX itself [,,]. The Arabidopsis lux mutant exhibits early flowering in both LDs and SDs, and LUX is required for normal rhythmicity of several circadian outputs in both constant light and dark conditions [,]. Several studies have identified and characterized the LUX homologs in crop species. In barley, the eam10 mutant, also called Hvlux1, causes circadian defects and accelerated flowering with the up-regulation of HvFT1 under both LDs and SDs []. In the garden pea, the sn-4 mutant also confers early flowering in LDs and SDs, which is associated with the elevated expression of FT genes in the leaf and shoot apex []. In wheat, the earliness per se 3/eps-3A locus functions in both the circadian clock and photoperiodic flowering control [,]. In soybeans, there are three homologues of LUX, GmLUXa, GmLUXb, and GmLUXc, in which GmLUXb and GmLUXc redundantly play a role in controlling the flowering time [].
The timing of the transition to flowering is a critical agronomic trait as its major effects on the vegetative and reproductive growth phases in plants ultimately determines crop adaptation and yield [,]. Plants have evolved sophisticated flowering regulatory networks that integrate environmental and endogenous cues to control when they flower [,,]. One of the primary determinants is its ability to response to the photoperiod (daylength) which synchronizes the flowering time with seasonal changes [,,,]. So far, the molecular mechanism underlying plant response to the photoperiod has been extensively studied in the model plant Arabidopsis. CONSTANS (CO), a B-box zinc finger transcription factor [], plays a central role in photoperiodic flowering by directly activating the expression of the floral integrator FLOWERING LOCUS T (FT) [,,,]. In inductive long-day (LD) conditions, the FT florigen moves via the phloem to the shoot apex, whereupon it rapidly interacts with the bZIP transcription factor FLOWERING D (FD), then induces flowering by activating the MADS box genes SUPPRESSOR OF OVEREXPRESSION OF CONSTANS 1 (SOC1) and floral meristem identity (FMI) gene APETALA 1 (AP1) [,,]. Beyond Arabidopsis, the CO-FT pathway, which integrates the clock and light signal to regulate flowering, appears to be widely conserved. In rice, a short-day (SD) crop, the CO-like gene Heading date1 (Hd1) is also implicated in the photoperiod measurement and photoperiod-specific regulation of rice FT, Heading date 3a (Hd3a) []. Unlike Arabidopsis CO, Hd1 serves as a bifunctional regulator for activating Hd3a in SDs and inhibiting it in LDs [,]. In potato (Solanum tuberosum) and sugar beet (Beta vulgaris), CO-like genes also function in photoperiod responses [,].
Molecular genetic studies have shown the intimate linkage between photoperiodic flowering and the clock. In Arabidopsis, the altered function of circadian rhythm genes causes a reduction in photoperiodic sensitivity [,,,]. Many photoperiodic flowering genes, such as GI, FLAVIN-BINDING, KELCH REPEAT, F-BOX 1 (FKF1), CO, and CYCLING DOF FACTOR 1 (CDF1) exhibit rhythmic expression under the control of the circadian clock [,,,,]. The clock allows CO accumulation to occur in the afternoon under LD [], which is repressed by CDFs in the morning [,,].
In legumes, functional analyses of several flowering time genes have demonstrated the different regulatory mechanisms. A striking difference is an absence of FLOWERING LOCUS C (FLC) clade, the floral repressors, in temperate Fabaceae family species such as M. truncatula and Pisum sativum L. (garden pea) [,]. In addition, the central role of the CO-mediated photoperiodic switch is also not conserved. In soybean, GmCOL1a and GmCOL1b are reported to be flowering repressors under LDs []. In addition, none of the Medicago CO-like (COL) genes are able to promote flowering or complement the Arabidopsis co null mutant when they are overexpressed. The knock-out of any of the MtCOLs does not exhibit the flowering phenotype under LDs []. The FT-like genes have been characterized in several legumes including soybean, pea, and M. truncatula [,,]. Among the three LD-induced MtFT genes, MtFTa1 is a potent floral inducer whose transcription is rapidly elevated in leaves in response to LDs and vernalization. It has been shown that flowering is late in the fta1-1 mutant, particularly in LD conditions. However, none of the MtFTs possess the same diurnal expression pattern as FT in Arabidopsis [], suggesting a different regulatory mechanism.
In the model legume M. truncatula, few clock genes have been reported and the regulation mechanism of the circadian clock remains unclear. Here, we characterized the Tnt1 retrotransposon-tagged mtlux mutant in M. truncatula. We demonstrated that MtLUX plays an important role in maintaining clock gene expression and controlling photoperiodic flowering through the up-regulation of MtFTa1. In addition, MtLUX was involved in the nodule formation and nyctinastic leaf movement, suggesting its specific function in the legume species.
2. Results
2.1. Identification and Phenotypic Characterization of the Early Flowering Mutants in M. truncatula
To study the regulation mechanism of flowering in M. truncatula, a Tnt1 retrotransposon-tagged mutant population was screened []. Two independent mutant lines, NF1643 and NF14752, with the early flowering phenotype were identified (Figure 1A–C). Under long-day conditions (LDs), the flowering time of mutants (32.1 ± 1.4 d of NF1643 and 34.2 ± 2.0 d of NF14752 after seed germination) was advanced by 3–4 weeks, compared to that of the wild-type (57.6 ± 1.65 d after seed germination) (Figure 1D). The first flower was observed on the 3rd or 4th node on the primary shoot axis in the mutants but appeared on the 13th node in the wild-type (Figure 1E). In addition, the mutants also flowered significantly earlier than the wild-type plants in short-day conditions (SDs) (Figure 1F,G), indicating that flowering time in the mutants was accelerated under both LDs and SDs.

Figure 1.
Early flowering phenotype in the mutant plants. (A–C) 5-week-old plants of the wild-type (WT) (A) and mutants (B,C) in LDs. Arrows indicate the flowers in the mutants. Bars = 1 cm. (D) The days to the first flower of WT and mutants in LDs. (E) Nodes to the first flower of WT and mutants in LDs. (F) Flowering time in days to the first flower of WT and mutant plants in SDs. (G) Nodes to the first flower of WT and mutant plants in SDs. The flowering time in (D–G) is shown as means ± SD (n = 10). ***: means differ significantly (p < 0.001).
2.2. Molecular Cloning of MtLUX
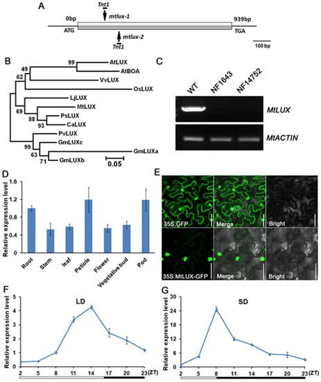
To identify the gene responsible for the mutant phenotype, thermal asymmetric interlaced-PCR (TAIL-PCR) was performed to recover the flanking sequence tags (FSTs) of Tnt1 retrotransposon in the mutants. Based on the results of PCR genotyping, one flanking sequence was confirmed to segregate both mutants. A full-length genomic sequence of 939 nucleotides was obtained using this FST to search against the M. truncatula genomic sequences in the NCBI database. By reverse transcription (RT)-PCR and sequence analysis, a full-length coding sequence (CDS) of 939 nucleotides was obtained, which revealed that the gene, Medtr4g064730, is intronless (Figure 2A). Further analysis showed that a Tnt1 retrotransposon was inserted in the exon and the full-length transcript was absent in mutant alleles (Figure 2A,C). Bioinformatic analysis showed that Medtr4g064730 encoded a MYB domain protein and was the putative ortholog of the Arabidopsis LUX gene (Figure S1). Therefore, this gene was named MtLUX. Phylogenetic analysis revealed that MtLUX is evolutionarily closer to the LUX orthologs in the legume species, such as Cicer arietinum, Pisum sativum, and Lotus japonicus (Figure 2B). Protein alignment revealed highly conserved amino acid sequences, especially on the DNA-binding myb-like domain flanked by a short, moderately conserved N-terminal domain (Figure S2).

Figure 2.
Molecular cloning and expression pattern of MtLUX in M. truncatula. (A) Schematic representation of the MtLUX gene structure and Tnt1 insertion site. Box represents exon and lines represent 5′ and 3′-UTRs. (B) A neighbor-joining tree of MtLUX and LUX orthologs from other species including A. thaliana (AtLUX and AtBOA), Oryza sativa (OsLUX), Vitis vinifera (VvLUX), Cicer arietinum (CaLUX), Phaseolus vulgaris (PvLUX), Pisum sativum (PsLUX), Lotus japonicus (LjLUX), and Glycine max (GmLUXa, b and c). (C) RT-PCR analysis of full-length transcript of MtLUX in the WT and mtlux mutants. Actin was used as the control. (D) The expression level of MtLUX in different organs. MtUBIQUITIN was used as the internal control. Values are shown as means ± SD of three biological replicates. (E) The subcellular localization of MtLUX-GFP fusion proteins. Free GFP as the control. Bars = 50 um. (F,G) MtLUX transcript levels in long-day (16 h light/8 h dark) (F) and short-day (8 h light/16 h dark) conditions (G) in 4-week-old WT plant. MtUBIQUITIN was used as the internal control. Values are shown as means ± SD of three biological replicates. White and black bars at the bottom indicate periods of light and dark, respectively.
2.3. MtLUX Expression Pattern and Subcellular Localization
To explore the expression pattern of MtLUX, we examined the transcriptional level of MtLUX in various organs via qRT-PCR. The result showed that MtLUX was highly expressed in root, petiole, and pod (Figure 2D). To study the cellular localization of MtLUX, we fused the C-terminus of the MtLUX protein with green fluorescent protein (GFP) under the control of the Cauliflower mosaic virus (CaMV) 35S promoter and transformed into tobacco (Nicotiana benthamiana) epidermal cells by the Agrobacterium infiltration method. Using fluorescence microscopy, we observed the 35S:GFP was localized in both the cytoplasm and nucleus of epidermal cells, while the 35S:MtLUX-GFP fusion protein was localized primarily in the nucleus, indicating that MtLUX probably plays a role in nuclear in the M. truncatula (Figure 2E).
To investigate the diurnal expression of MtLUX, the leaves of WT were collected at 3 h intervals from ZT2 (ZT: Zeitgeber time) for qRT-PCR analysis. Under both long-day and short-day entrainment, the accumulation of MtLUX mRNA exhibited strong rhythmic expression with a peak early at night and a trough at dawn (Figure 2F,G), indicating that MtLUX is an evening component under diurnal control. The diurnal expression pattern of MtLUX implied that the endogenous circadian clock might regulate the transcriptional level of MtLUX. To confirm this hypothesis, we examined the expression pattern of MtLUX in the plants grown in constant light conditions. The result showed that a clear circadian rhythm of MtLUX with the peak time appeared during the subjective night (Figure S3).
2.4. MtLUX Is Negatively Correlated with Transcript Levels of MtFTa1 Gene but Not MtCOL Genes
To investigate the mechanism of the early-flowering phenotype observed in the mtlux mutant (Figure 1), the expression level of MtFT was analyzed. Among the five characterized FT-like genes in M. truncatula, MtFTa1 is a key regulator of flowering time []. The abundance of the MtFTa1 transcript was markedly elevated in the leaves of mtlux, compared to that in the wild-type in LDs, SDs, and constant light conditions (Figure 3A,B and Figure S4A). This result suggested that the early flowering defects in mtlux may be induced by the ectopic expression of MtFTa1 under different growth conditions. Furthermore, the transcript level of several flowering control genes was examined. MtSOC1a and MtFULb were selected because that they are the target genes of MtFTa1, and can be induced in MtFTa1 over-expressing plant []. Additionally, the marker gene of the floral transition, MtPIM, was also chosen for analysis. The results showed that the transcriptional abundance of three genes was significantly increased in the leaves of the mtlux mutant (Figure 3C,D), which further confirmed the role of MtFTa1 in the early flowering phenotype of mutants.

Figure 3.
Transcript levels of flowering control genes. (A,B) Expression level of MtFTa1 in long-day (A) and short-day (B) in the leaves of 4-week-old wild-type and mtlux mutant. (C,D) Expression level of MtPIM, MtSOC1a, and MtFULb in long-day (C) and short-day (D) in the leaves of 4-week-old wild-type and mtlux mutant. Values are shown as means ± SD of three biological replicates. **, ***: means differ significantly (p < 0.01, p < 0.001).
In addition, three orthologs of Arabidopsis CO, MtCOLa, MtCOLb, and MtCOLc, were identified in M. truncatula. The qRT-PCR data showed that the transcript of MtCOLa, b was decreased in LD and MtCOLa was decreased in SD (Figure S5). Under LL, we found markedly decreased and defected rhythmic expression of MtCOLa (highest sequence similarity to CO in Arabidopsis) in the mtlux mutant. However, the MtCOLa exhibited a clearly rhythmic expression pattern with a peak at subjective dawn in the wild-type (Figure S4B). In a previous study, MtCOL genes do not participate in the induction of photoperiodic flowering in M. truncatula []. Therefore, the promotion of flowering in mtlux is associated with the induction of the MtFTa1 instead of MtCOL.
2.5. The Expression Pattern of Genes Associated with Circadian Clock Is Altered in Mtlux Mutants
The expression pattern of MtLUX exhibited a diurnal and circadian rhythm, implying that MtLUX may play a role in maintaining normal clock rhythmicity. To confirm this hypothesis, the rhythmic expressions of several clock genes including MtLHY, MtTOC1a, MtPRR5/9, MtPRR7, MtGI, and MtCCR2a were analyzed in the wild-type and mtlux-1 mutant under constant light conditions for 2 d (Figure 4). The results showed that the circadian clock genes maintained the robust rhythmic cycles in the mtlux-1 mutant in the first day. However, on the second day, the waveforms were rough, and the amplitudes were reduced with an obvious phase advance of approximately 3 h in the mtlux-1 mutant, displaying a period shortening effect. These observations indicated that the expression of circadian clock genes is severely compromised in the mtlux mutant under constant light conditions, suggesting the potential role of MtLUX in controlling the clock rhythmicity. Moreover, the abundance of MtLHY was significantly decreased throughout the daytime, particularly at the peak time (Figure 4A), and the repression of MtLHY is also consistent with the short period phenotype of the mtlux-1 mutant. Conversely, the expression levels of MtTOC1a, MtPRR5/9, MtPRR7, MtGI, and MtCCR2a were higher in the mtlux-1 mutant than those in the wild-type at the most time points during the first day (Figure 4B–F), implying the different regulatory roles of MtLUX in circadian components.

Figure 4.
Regulation of MtLUX on circadian expression of clock genes in continuous light. The transcriptional behaviors of MtLHY (A), MtTOC1a (B), MtPRR5/9 (C), MtPRR7 (D), MtGI (E), and MtCCR2a (F) in the leaves of 4-week-old WT and mtlux-1 plants grown under constant light conditions. Values are shown as means ± SD of three biological replicates. White bars at the bottom indicate periods of constant light.
2.6. The Transcriptomic Profiles of the Loss-of-Function of MtLUX
To better understand the function of MtLUX in M. truncatula, we performed RNA sequencing (RNA-seq) using 4-week-old wild-type and mtlux-1 plants. Three biological replicates of leaves were harvested at zeitgeber time (ZT) 15, which is the peak expression time of MtLUX in long-day conditions. Each replicate generated approximately 19–20 million raw reads and they were filtered and aligned against the annotated genome for gene quantification. The differentially expressed genes (DEGs) were identified by more than 2-fold expression alterations and less than 0.001 of false discovery rate (FDR). In total, 1580 DEGs were found in mtlux-1 vs. WT transcriptomes, among which 421 were up-regulated and 1159 were down-regulated in the mtlux-1 mutant (Figure S6). Functional assignment of the DEGs by Gene Ontology (GO) analysis revealed that widely enriched terms comprised various regulatory networks (Figure S7).
Of particular interest are the 26 DEGs that are involved in the circadian rhythm pathway, which includes many key clock-associated genes listed in Table 1. The expression levels of multiple members of the PRR family, including MtTOC1a, MtTOC1b, MtPRR5/9, MtPRR3, and MtELF3, MtGI, MtCCR2, were elevated. Additionally, the MtLHY expression was decreased in the mtlux-1 mutant, which is consistent with qRT-PCR data. Notably, many DEGs correlated with clock-regulated outputs were present in the transcriptome, such as encoding products associated with photosynthesis-antenna proteins and photosynthesis, carbon fixations, starch and sucrose metabolism, amino acid metabolism and nitrogen metabolism, and nitrate transporter (Tables S2–S6). Taken together, the results of transcriptomic profiling analysis suggest that MtLUX might regulate the clock and its outputs by transcriptional regulation.

Table 1.
Differentially expressed genes (DEGs) of circadian rhythm pathway in the leaves of the mtlux-1 mutant compared to the wild-type.
2.7. MtLUX Indirectly Regulates Nodulation and Nyctinastic Leaf Movement
According to the Medicago truncatula Gene Expression Atlas (MtGEA), the expression of MtLUX was highly induced in nodules upon Sinorhizobium meliloti 1021 inoculation (Figure S8). The transcript level of MtLUX was increased approximately 20-fold in nodules at 10 days post inoculation (dpi), then decreased at 14 dpi, implying that MtLUX may be involved in the nodulation process in M. truncatula.
To characterize the potential role of MtLUX during symbiosis, wild-type and mtlux mutant plants were inoculated with rhizobia bacteria S. meliloti 1021 harboring a hemA:lacZ reporter gene and grown under long-day conditions for 3 weeks. The shape and size of nodules in mtlux mutants exhibited no obvious defects after 3 weeks of inoculation, compared with those in the wild-type (Figure 5A). The X-gal staining of lacZ-expressing rhizobia revealed that nodules of the mutant harbored similar rhizobia to those of the wild-type (Figure 5B). However, the number of nodules was significantly reduced in the mtlux mutants (Figure 5C). M. truncatula leaflets displayed nyctinastic movement: they opened during the day and closed in the night. The leaf movement did not show the obvious difference between the un-inoculated plants of the wild-type and mtlux mutant. It is interesting to note that the leaflets of the mutant started to close earlier under symbiotic conditions. At ZT15, the angle between two lateral leaflets in the mtlux mutant plants reached approximately 40°, while the angle in the wild-type remained at 130° (Figure 5D,E). This observation indicates that both nodulation and leaf nyctinastic movement is affected in the mtlux mutant plants.

Figure 5.
MtLUX gene is involved in nodulation and nyctinastic leaf movement during symbiosis. (A) The 21 dpi nodules in wild-type and mtlux plants. Bars = 1 mm. (B) The nodules in wild-type and mtlux plants were sliced into sections for β-galactosidase staining. Bars = 1 mm. (C) Nodule number in wild-type and mtlux plants counted 21 days after inoculation. Values shown as means ± SD (n = 20). ***: means differ significantly (p < 0.001). (D) The angle was measured between two lateral leaflets of the first fully expanded trifoliate in 21 days wild-type and mtlux seedlings at ZT15 after inoculation. Values are shown as means ± SD (n = 15). (E) At ZT15, the leaf movement of 21 days wild-type and mtlux plants after inoculation. Bar = 2 cm.
3. Discussion
The circadian clock is a self-sustaining oscillator resulting from an intricate network of interlocked transcriptional and translational feedback loops to enhance the adaptation and survival of plants [,]. The studies of the circadian clock in plants mainly focused on the model species such as A.thaliana. However, the regulatory mechanism of the circadian clock in the legume species is largely unknown. In this study, we identified MtLUX as the ortholog of Arabidopsis LUX in the legume model species M. truncatula. Our study clearly showed that MtLUX transcripts were entrained by light/dark cycles and constant light conditions to display diurnal and circadian rhythms (Figure 2 and Figure S3). Consistently, two evening elements (AAAATATCT) were found in the promoter of MtLUX at 445 bp and 194 bp upstream of the translational start site ATG. MtLUX showed obvious rhythmic expression under light/dark cycles. After being released into constant light conditions, MtLUX transcripts was gradually decreased, indicating damped expression rhythms in LL, as seen in that of the GmLUXc gene in soybeans []. Interestingly, MtLUX had a LUX binding site (LBS, GATWCG) in the promoter region of 205 bp upstream of ATG, like LUX and GmLUXc, whose LBS is located in the promoter of 545 bp and 321 bp upstream of ATG, respectively. Such self-regulation of its expression by a negative feedback mechanism may explain the damped expression of MtLUX after being transferred to LL.
In Arabidopsis, CO plays a central role in photoperiod measurement. It integrates the circadian clock and light signal to induce FT expression, and then to promote flowering. However, the regulation of flowering in M. truncatula appears to act in a CO-like independent manner. Firstly, recent research revealed that three Medicago CO-like genes, MtCOLa, MtCOLb, and MtCOLc, do not participate in the induction of photoperiodic flowering []. Secondly, the expression level of MtFTa1 is significantly reduced, while several MtCOL genes are unaffected in MtCDFd overexpressing transgenic plants which exhibit delayed flowering []. In this study, loss-of-function of mtlux mutants displayed accelerated flowering and the shortened vegetative phase under both LD and SD (Figure 1). However, the transcript levels of three MtCOL genes were not induced in the mtlux mutant (Figures S4B and S5), although strong activation of the MtFTa1 gene was detected either in the light/dark cycles or constant light conditions (Figure 3A,B and Figure S4A). These results are consistent with those in the pea, in which it also lacks the functional COL genes in photoperiod responsive flowering. Hence, how the clock and light signal are integrated for FT regulation in M. truncatula and other legumes remains to be investigated.
The clock components were classified according to their phases of expression. In Arabidopsis, the evening-phased component contains three proteins, LUX, ELF3, and ELF4, which form the so-called “evening complex” (EC). Among the EC, LUX functions as a repressor by binding directly to targets [,]. In the mtlux mutant, circadian expression patterns of multiple clock-associated genes dampened under constant light conditions (Figure 4). These findings indicate that the circadian rhythmicity in mtlux is compromised, suggesting the important roles of MtLUX in the maintenance of circadian rhythms in M. truncatula. This observation is accompanied by the early flowering phenotype irrespective of day length, which is similar to that in Arabidopsis, pea, and barley [,,]. In the mtlux mutant, the expression of MtLHY/MtCCA1 is down-regulated and MtPRR5/9, MtPRR7, MtTOC1a, MtGI, and MtCCR2a are up-regulated on the first day of LL (Figure 4), implying that they may not act in a linear pathway. This result is consistent with the role of LUX as a positive regulator of CCA1/LHY and a negative regulator of TOC1 (PRR1), PRR9, 7 and GI in Arabidopsis [,]. These results indicate the evolutionary conservation and distinct function of LUX in Medicago and Arabidopsis in the circadian clock outputs regulations.
Many clock oscillators have been confirmed as the key role in the domestication of agricultural crops via influencing key agricultural traits, such as flowering time, yield, resistance to stress, and so on []. Particularly, several studies showed that multiple clock outputs, including photosynthesis, carbohydrates, and nitrogen metabolism, display the feedback regulation to the function of the core clock itself [,,,,,]. In Arabidopsis, the clock oscillators function to control the N-assimilation pathway due to the direct regulation of CCA1 on N-assimilation genes, in turn, the nitrogen source such as glutamate (Glu) or Glu-derived signals act as input to the clock via the core regulator CCA1 []. Recently, we reported that a loss-of-function mutant of MtLHY leads to a reduction in the number of nodules through its regulation on flavonoid biosynthesis, resulting in a diminished ability to assimilate nitrogen. Meanwhile, the leaf nyctinastic movement in the mtlhy mutant is further influenced by the availability of nitrogen produced by the nodules, indicating the communication between the nodulation process and circadian clock []. In this study, the decreased number of nodules and the irregulated nyctinastic leaf movement were also observed in mtlux mutants, which is similar to those in the mtlhy mutant. In addition, both the mtlux and mtlhy mutant exhibited the early flowering phenotype and multiple DEGs associated with amino acid metabolism and nitrogen metabolism []. Moreover, the expression of MtLHY was significantly reduced in mtlux. A plausible hypothesis, therefore, is that the defects in mtlux mutants were probably due to the decreased expression level of MtLHY as the proposed working model illustrated in Figure 6, although MtLUX probably indirectly activates the transcriptional level of MtLHY.

Figure 6.
Model for the proposed role of MtLUX in M. truncatula. MtLUX is responsible for the down-regulation of MtPRRs and the up-regulation of MtLHY. The MtLUX-associated circadian clock is involved in the regulation of nodule formation, leaf movement, and flowering time.
The homologs of LUX have been identified in several species, including garden peas, lotus, and cereals, such as barley and wheat, and they were involved in the circadian clock and photoperiod responsiveness [,,]. The similar misregulation of CCA1/LHY, TOC1, and PRR genes were displayed in mutants of LUX orthologs among species, suggesting that LUX plays a conserved role in the regulatory interactions within the circadian clock. Meanwhile, the unexpected functions of MtLUX were revealed in the nodule formation and leaf movement, probably through the indirect regulation of MtLHY. These data shed new light on the conserved and specific roles of MtLUX in the orchestration of circadian oscillator among species and offer some insight into the impact of the circadian clock components on nodulation in the legume species.
4. Materials and Methods
4.1. Plant Materials and Growth Conditions
All experiments described in this study used M. truncatula ecotype R108. mtlux1-1, -2 mutants were isolated from forward-screening a tobacco (Nicotiana tabacum) Tnt1 retrotransposon-tagged mutant collection [] of M. truncatula. For flowering time measurement, plants were grown under either long- (16 h) or short-day (8 h) photoperiods in the greenhouse maintained at 22 °C, with between 70 and 80% relative humidity, and a light intensity of approximately 150 μmol/m2/s. For circadian clock expression analyses of MtLUX and the other clock genes, the plants were grown in a light incubator with between 70 and 80% relative humidity, 22 °C, and a light intensity of 90 μmol/m2/s. They were grown under long-day (16 h) photoperiods for 3 weeks, then transferred to short-day (12 h) for 1 week followed by 2 days constant light conditions for sampling. For diurnal rhythmic analysis of MtLUX, the wild-type plants were grown under long-day (16 h) or short-day (8 h) periods for 4 weeks and then the leaves were collected for analysis.
4.2. Phylogenetic Analysis
Multiple sequence alignments were performed using Clustal Omega with default parameters. Then, the phylogenetic trees were constructed using the MEGA7.1 program by the Neighbor Joining (NJ) method with 1000 bootstrap replicates (http://www.megasofware.net/ accessed on 10 March 2020).
4.3. Subcellular Localization of MtLUX
PCR was performed to amplify MtLUX CDS (primers listed in Supplementary Table S1) and then cloned into the pENTR/D-TOPO vector (Invitrogen, Carlsbad, CA, USA). The insert was then recombined into the binary vector pEarleyGate 103 using the Gateway LR reaction (Invitrogen, Carlsbad, CA, USA) []. The destination vector was finally introduced into the disarmed Agrobacterium tumefaciens EHA105 strain, which then transformed into tobacco epidermal cells. The GFP protein and the MtLUX-GFP fusion protein were examined using confocal microscopy LSM 880 (Zeiss, Jena, Germany).
4.4. Root Nodule Induction
Wild-type and mtlux mutant plants were grown in a mixture of pearlite/sand (3:1 ratio) under a 16 h photoperiod at 22 °C with a relative humidity from 60–70% and a light intensity of 90 μmol/m2/s. The S. meliloti strain 1021 was incubated in TY medium supplemented with 6 mM CaCl2, 200 μg/mL streptomycin and 10 μg/mL tetracycline and shaken at 28 °C overnight until the OD600 value reached to 1.0. Three days after sowing, the seedlings were inoculated with 5 mL of S. meliloti 1021 strain suspension insufficient water of OD600 of 0.1. After 3 weeks, the nodules were counted, and leaf angles were recorded. The LacZ activity of nodules was performed as previously described [].
4.5. RNA Isolation and Quantitative Realtime PCR (qRT-PCR) Analysis
The leaves and the other organs of 4-week-old plants were collected for total RNA isolation using the Trizol-RT Reagent (Invitrogen, Carlsbad, CA, USA). The quantitative and qualitative value of RNA was measured using the Nanodrop 2000 Spectrophotometer (Thermo Fisher Scientific Inc., Waltham, MA, USA). Three micrograms of total RNA were reverse transcribed into cDNA using the Roche RNA Reverse Transcription Kit (Roche Molecular Systems, Inc., Branchburg, NJ, USA). Subsequent qRT-PCR was performed on Bio-Rad CFX ConnectTM based on Roche SYBR-green fluorescence dye (FastStart Essential DNA Green Master) with MtUBIQUITIN as the reference. All the qRT-PCR primers are listed in Supplementary Table S1. For transcriptomic analysis, three biological replicates of leaves were collected at ZT15 from 4-week-old wild-type and mtlux-1 plants after sowing in LDs. RNA samples were sequenced on a BGISEQ-500 platform at the BGI Genomics Institute (BGI, Shenzhen, China).
4.6. Accession Numbers
GenBank accession numbers for the genes in this article are as follows: MtLUX: Medtr4g064730; MtSOC1a: Medtr7g075870; MtFULb: Medtr4g109830; MtPIM: Medtr8g066260; MtFTa1: Medtr7g084970; MtCOLa: Medtr7g018170; MtCOLb: Medtr1g013450; MtCOLc: Medtr3g105710; MtLHY: Medtr7g118330; MtPRR5/9: Medtr3g092780; MtPRR7: Medtr1g067110; MtTOC1a: Medtr4g108880; MtGI: Medtr1g098160; MtCCR2a: Medtr4g070080; LUX: AT3G46640; AtBOA: At5G59570; PsLUX: KJ801796; GmLUXa: Glyma01g36730; GmLUXb: Glyma12g06406; GmLUXc: Glyma11g14490; LjLUX: Lj3g3v3214340; OsLUX: XP_025878289; VvLUX: XP_010650997; CaLUX: XP_004507164; PvLUX: XP_007132043.
Supplementary Materials
The following supporting information can be downloaded at: https://www.mdpi.com/article/10.3390/ijms23073473/s1.
Author Contributions
Y.K. and C.Z. designed research; Y.K., Y.Z., X.L., Z.M., X.Y. and L.H. performed the research; Y.K. and C.Z. analyzed data and wrote the paper. All authors have read and agreed to the published version of the manuscript.
Funding
This work was supported by grants from the Agricultural Variety Improvement Project of Shandong Province (2019LZGC010), National Natural Science Foundation of China (U1906201 and 32100284), Shandong Province (ZR202103010073 and ZR2019MC013), and project for innovation and entrepreneurship leader of Qingdao (19-3-2-3-zhc).
Institutional Review Board Statement
Not applicable.
Informed Consent Statement
Not applicable.
Data Availability Statement
The data presented in this study are available in supplementary material here.
Acknowledgments
We thank Kirankumar Mysore (Oklahoma State University), Jiangqi Wen (Oklahoma State University) for providing the Tnt1 mutants. We would like to thank Haiyan Yu from State Key Laboratory of Microbial Technology of Shandong University for help and guidance with the microscope.
Conflicts of Interest
The authors declare that they have no conflict of interest.
References
- Yanovsky, M.J.; Kay, S.A. Living by the calendar: How plants know when to flower. Nat. Rev. Mol. Cell Biol. 2003, 4, 265–275. [Google Scholar] [CrossRef] [PubMed]
- Dodd, A.N.; Salathia, N.; Hall, A.; Kévei, E.; Tóth, R.; Nagy, F.; Hibberd, J.M.; Millar, A.J.; Webb, A.A. Plant circadian clocks increase photosynthesis, growth, survival, and competitive advantage. Science 2005, 309, 630–633. [Google Scholar] [CrossRef] [PubMed]
- Takahashi, N.; Hirata, Y.; Aihara, K.; Mas, P. A hierarchical multi-oscillator network orchestrates the Arabidopsis circadian system. Cell 2015, 163, 148–159. [Google Scholar] [CrossRef] [PubMed]
- Kamioka, M.; Takao, S.; Suzuki, T.; Taki, K.; Higashiyama, T.; Kinoshita, T.; Nakamichi, N. Direct Repression of Evening Genes by CIRCADIAN CLOCK-ASSOCIATED1 in the Arabidopsis Circadian Clock. Plant Cell 2016, 28, 696–711. [Google Scholar] [CrossRef]
- Alabadí, D.; Oyama, T.; Yanovsky, M.J.; Harmon, F.G.; Más, P.; Kay, S.A. Reciprocal regulation between TOC1 and LHY/CCA1 within the Arabidopsis circadian clock. Science 2001, 293, 880–883. [Google Scholar] [CrossRef]
- Nagel, D.H.; Kay, S.A. Complexity in the wiring and regulation of plant circadian networks. Curr. Biol. 2012, 22, R648–R657. [Google Scholar] [CrossRef]
- Hazen, S.P.; Schultz, T.F.; Pruneda-Paz, J.L.; Borevitz, J.O.; Ecker, J.R.; Kay, S.A. LUX ARRHYTHMO encodes a Myb domain protein essential for circadian rhythms. Proc. Natl. Acad. Sci. USA 2005, 102, 10387–10392. [Google Scholar] [CrossRef]
- Onai, K.; Ishiura, M. PHYTOCLOCK 1 encoding a novel GARP protein essential for the Arabidopsis circadian clock. Genes Cells Devoted Mol. Cell. Mech. 2005, 10, 963–972. [Google Scholar] [CrossRef]
- Helfer, A.; Nusinow, D.A.; Chow, B.Y.; Gehrke, A.R.; Bulyk, M.L.; Kay, S.A. LUX ARRHYTHMO encodes a nighttime repressor of circadian gene expression in the Arabidopsis core clock. Curr. Biol. 2011, 21, 126–133. [Google Scholar] [CrossRef]
- Nusinow, D.A.; Helfer, A.; Hamilton, E.E.; King, J.J.; Imaizumi, T.; Schultz, T.F.; Farré, E.M.; Kay, S.A. The ELF4-ELF3-LUX complex links the circadian clock to diurnal control of hypocotyl growth. Nature 2011, 475, 398–402. [Google Scholar] [CrossRef]
- Huang, H.; Nusinow, D.A. Into the Evening: Complex Interactions in the Arabidopsis Circadian Clock. Trends Genet. 2016, 32, 674–686. [Google Scholar] [CrossRef]
- Zhang, C.; Gao, M.; Seitz, N.C.; Angel, W.; Hallworth, A.; Wiratan, L.; Darwish, O.; Alkharouf, N.; Dawit, T.; Lin, D.; et al. LUX ARRHYTHMO mediates crosstalk between the circadian clock and defense in Arabidopsis. Nat. Commun. 2019, 10, 2543. [Google Scholar] [CrossRef]
- Mizuno, T.; Nomoto, Y.; Oka, H.; Kitayama, M.; Takeuchi, A.; Tsubouchi, M.; Yamashino, T. Ambient temperature signal feeds into the circadian clock transcriptional circuitry through the EC night-time repressor in Arabidopsis thaliana. Plant Cell Physiol. 2014, 55, 958–976. [Google Scholar] [CrossRef] [PubMed]
- Campoli, C.; Pankin, A.; Drosse, B.; Casao, C.M.; Davis, S.J.; von Korff, M. HvLUX1 is a candidate gene underlying the early maturity 10 locus in barley: Phylogeny, diversity, and interactions with the circadian clock and photoperiodic pathways. New Phytol. 2013, 199, 1045–1059. [Google Scholar] [CrossRef] [PubMed]
- Liew, L.C.; Hecht, V.; Sussmilch, F.C.; Weller, J.L. The Pea Photoperiod Response Gene STERILE NODES Is an Ortholog of LUX ARRHYTHMO. Plant Physiol. 2014, 165, 648–657. [Google Scholar] [CrossRef] [PubMed]
- Gawroński, P.; Ariyadasa, R.; Himmelbach, A.; Poursarebani, N.; Kilian, B.; Stein, N.; Steuernagel, B.; Hensel, G.; Kumlehn, J.; Sehgal, S.K.; et al. A distorted circadian clock causes early flowering and temperature-dependent variation in spike development in the Eps-3Am mutant of einkorn wheat. Genetics 2014, 196, 1253–1261. [Google Scholar] [CrossRef]
- Mizuno, N.; Nitta, M.; Sato, K.; Nasuda, S. A wheat homologue of PHYTOCLOCK 1 is a candidate gene conferring the early heading phenotype to einkorn wheat. Genes Genet. Syst. 2012, 87, 357–367. [Google Scholar] [CrossRef] [PubMed]
- Liew, L.C.; Singh, M.B.; Bhalla, P.L. A novel role of the soybean clock gene LUX ARRHYTHMO in male reproductive development. Sci. Rep. 2017, 7, 10605. [Google Scholar] [CrossRef] [PubMed]
- Jung, C.; Müller, A.E. Flowering time control and applications in plant breeding. Trends Plant Sci. 2009, 14, 563–573. [Google Scholar] [CrossRef]
- Sanchez, S.E.; Kay, S.A. The Plant Circadian Clock: From a Simple Timekeeper to a Complex Developmental Manager. Cold Spring Harb. Perspect. Biol. 2016, 8. [Google Scholar] [CrossRef]
- Romera-Branchat, M.; Andrés, F.; Coupland, G. Flowering responses to seasonal cues: What’s new? Curr. Opin. Plant Biol. 2014, 21, 120–127. [Google Scholar] [CrossRef]
- Ietswaart, R.; Wu, Z.; Dean, C. Flowering time control: Another window to the connection between antisense RNA and chromatin. Trends Genet. 2012, 28, 445–453. [Google Scholar] [CrossRef] [PubMed]
- Srikanth, A.; Schmid, M. Regulation of flowering time: All roads lead to Rome. Cell. Mol. Life Sci. 2011, 68, 2013–2037. [Google Scholar] [CrossRef]
- Andrés, F.; Coupland, G. The genetic basis of flowering responses to seasonal cues. Nat. Rev. Genet. 2012, 13, 627–639. [Google Scholar] [CrossRef]
- Fudge, J.B.; Lee, R.H.; Laurie, R.E.; Mysore, K.S.; Wen, J.; Weller, J.L.; Macknight, R.C. Medicago truncatula SOC1 Genes Are Up-regulated by Environmental Cues That Promote Flowering. Front. Plant Sci. 2018, 9, 496. [Google Scholar] [CrossRef] [PubMed]
- McClung, C.R.; Lou, P.; Hermand, V.; Kim, J.A. The Importance of Ambient Temperature to Growth and the Induction of Flowering. Front. Plant Sci. 2016, 7, 1266. [Google Scholar] [CrossRef] [PubMed]
- Putterill, J.; Laurie, R.; Macknight, R. It’s time to flower: The genetic control of flowering time. BioEssays News Rev. Mol. Cell. Dev. Biol. 2004, 26, 363–373. [Google Scholar] [CrossRef] [PubMed]
- Putterill, J.; Robson, F.; Lee, K.; Simon, R.; Coupland, G. The CONSTANS gene of Arabidopsis promotes flowering and encodes a protein showing similarities to zinc finger transcription factors. Cell 1995, 80, 847–857. [Google Scholar] [CrossRef]
- Kardailsky, I.; Shukla, V.K.; Ahn, J.H.; Dagenais, N.; Christensen, S.K.; Nguyen, J.T.; Chory, J.; Harrison, M.J.; Weigel, D. Activation tagging of the floral inducer FT. Science 1999, 286, 1962–1965. [Google Scholar] [CrossRef]
- Wigge, P.A.; Kim, M.C.; Jaeger, K.E.; Busch, W.; Schmid, M.; Lohmann, J.U.; Weigel, D. Integration of spatial and temporal information during floral induction in Arabidopsis. Science 2005, 309, 1056–1059. [Google Scholar] [CrossRef]
- Corbesier, L.; Vincent, C.; Jang, S.; Fornara, F.; Fan, Q.; Searle, I.; Giakountis, A.; Farrona, S.; Gissot, L.; Turnbull, C.; et al. FT protein movement contributes to long-distance signaling in floral induction of Arabidopsis. Science 2007, 316, 1030–1033. [Google Scholar] [CrossRef]
- Abe, M.; Kobayashi, Y.; Yamamoto, S.; Daimon, Y.; Yamaguchi, A.; Ikeda, Y.; Ichinoki, H.; Notaguchi, M.; Goto, K.; Araki, T. FD, a bZIP protein mediating signals from the floral pathway integrator FT at the shoot apex. Science 2005, 309, 1052–1056. [Google Scholar] [CrossRef] [PubMed]
- Yoo, S.K.; Chung, K.S.; Kim, J.; Lee, J.H.; Hong, S.M.; Yoo, S.J.; Yoo, S.Y.; Lee, J.S.; Ahn, J.H. CONSTANS activates SUPPRESSOR OF OVEREXPRESSION OF CONSTANS 1 through FLOWERING LOCUS T to promote flowering in Arabidopsis. Plant Physiol. 2005, 139, 770–778. [Google Scholar] [CrossRef] [PubMed]
- Brambilla, V.; Fornara, F. Molecular control of flowering in response to day length in rice. J. Integr. Plant Biol. 2013, 55, 410–418. [Google Scholar] [CrossRef] [PubMed]
- Kojima, S.; Takahashi, Y.; Kobayashi, Y.; Monna, L.; Sasaki, T.; Araki, T.; Yano, M. Hd3a, a rice ortholog of the Arabidopsis FT gene, promotes transition to flowering downstream of Hd1 under short-day conditions. Plant Cell Physiol. 2002, 43, 1096–1105. [Google Scholar] [CrossRef] [PubMed]
- Izawa, T.; Oikawa, T.; Sugiyama, N.; Tanisaka, T.; Yano, M.; Shimamoto, K. Phytochrome mediates the external light signal to repress FT orthologs in photoperiodic flowering of rice. Genes Dev. 2002, 16, 2006–2020. [Google Scholar] [CrossRef]
- González-Schain, N.D.; Díaz-Mendoza, M.; Zurczak, M.; Suárez-López, P. Potato CONSTANS is involved in photoperiodic tuberization in a graft-transmissible manner. Plant J. Cell Mol. Biol. 2012, 70, 678–690. [Google Scholar] [CrossRef] [PubMed]
- Chia, T.Y.; Müller, A.; Jung, C.; Mutasa-Göttgens, E.S. Sugar beet contains a large CONSTANS-LIKE gene family including a CO homologue that is independent of the early-bolting (B) gene locus. J. Exp. Bot. 2008, 59, 2735–2748. [Google Scholar] [CrossRef]
- Hicks, K.A.; Millar, A.J.; Carré, I.A.; Somers, D.E.; Straume, M.; Meeks-Wagner, D.R.; Kay, S.A. Conditional circadian dysfunction of the Arabidopsis early-flowering 3 mutant. Science 1996, 274, 790–792. [Google Scholar] [CrossRef]
- Wang, Z.Y.; Tobin, E.M. Constitutive expression of the CIRCADIAN CLOCK ASSOCIATED 1 (CCA1) gene disrupts circadian rhythms and suppresses its own expression. Cell 1998, 93, 1207–1217. [Google Scholar] [CrossRef]
- Strayer, C.; Oyama, T.; Schultz, T.F.; Raman, R.; Somers, D.E.; Más, P.; Panda, S.; Kreps, J.A.; Kay, S.A. Cloning of the Arabidopsis clock gene TOC1, an autoregulatory response regulator homolog. Science 2000, 289, 768–771. [Google Scholar] [CrossRef] [PubMed]
- Mizoguchi, T.; Wright, L.; Fujiwara, S.; Cremer, F.; Lee, K.; Onouchi, H.; Mouradov, A.; Fowler, S.; Kamada, H.; Putterill, J.; et al. Distinct roles of GIGANTEA in promoting flowering and regulating circadian rhythms in Arabidopsis. Plant Cell 2005, 17, 2255–2270. [Google Scholar] [CrossRef] [PubMed]
- Suárez-López, P.; Wheatley, K.; Robson, F.; Onouchi, H.; Valverde, F.; Coupland, G. CONSTANS mediates between the circadian clock and the control of flowering in Arabidopsis. Nature 2001, 410, 1116–1120. [Google Scholar] [CrossRef] [PubMed]
- Nelson, D.C.; Lasswell, J.; Rogg, L.E.; Cohen, M.A.; Bartel, B. FKF1, a clock-controlled gene that regulates the transition to flowering in Arabidopsis. Cell 2000, 101, 331–340. [Google Scholar] [CrossRef]
- Fowler, S.; Lee, K.; Onouchi, H.; Samach, A.; Richardson, K.; Morris, B.; Coupland, G.; Putterill, J. GIGANTEA: A circadian clock-controlled gene that regulates photoperiodic flowering in Arabidopsis and encodes a protein with several possible membrane-spanning domains. EMBO J. 1999, 18, 4679–4688. [Google Scholar] [CrossRef]
- Imaizumi, T.; Schultz, T.F.; Harmon, F.G.; Ho, L.A.; Kay, S.A. FKF1 F-box protein mediates cyclic degradation of a repressor of CONSTANS in Arabidopsis. Science 2005, 309, 293–297. [Google Scholar] [CrossRef]
- Fornara, F.; Panigrahi, K.C.; Gissot, L.; Sauerbrunn, N.; Rühl, M.; Jarillo, J.A.; Coupland, G. Arabidopsis DOF transcription factors act redundantly to reduce CONSTANS expression and are essential for a photoperiodic flowering response. Dev. Cell 2009, 17, 75–86. [Google Scholar] [CrossRef]
- Niwa, Y.; Ito, S.; Nakamichi, N.; Mizoguchi, T.; Niinuma, K.; Yamashino, T.; Mizuno, T. Genetic linkages of the circadian clock-associated genes, TOC1, CCA1 and LHY, in the photoperiodic control of flowering time in Arabidopsis thaliana. Plant Cell Physiol. 2007, 48, 925–937. [Google Scholar] [CrossRef]
- Weller, J.L.; Ortega, R. Genetic control of flowering time in legumes. Front. Plant Sci. 2015, 6, 207. [Google Scholar] [CrossRef]
- Hecht, V.; Foucher, F.; Ferrándiz, C.; Macknight, R.; Navarro, C.; Morin, J.; Vardy, M.E.; Ellis, N.; Beltrán, J.P.; Rameau, C.; et al. Conservation of Arabidopsis flowering genes in model legumes. Plant Physiol. 2005, 137, 1420–1434. [Google Scholar] [CrossRef]
- Cao, D.; Li, Y.; Lu, S.; Wang, J.; Nan, H.; Li, X.; Shi, D.; Fang, C.; Zhai, H.; Yuan, X.; et al. GmCOL1a and GmCOL1b Function as Flowering Repressors in Soybean Under Long-Day Conditions. Plant Cell Physiol. 2015, 56, 2409–2422. [Google Scholar] [CrossRef] [PubMed]
- Wong, A.C.; Hecht, V.F.; Picard, K.; Diwadkar, P.; Laurie, R.E.; Wen, J.; Mysore, K.; Macknight, R.C.; Weller, J.L. Isolation and functional analysis of CONSTANS-LIKE genes suggests that a central role for CONSTANS in flowering time control is not evolutionarily conserved in Medicago truncatula. Front. Plant Sci. 2014, 5, 486. [Google Scholar] [CrossRef] [PubMed]
- Laurie, R.E.; Diwadkar, P.; Jaudal, M.; Zhang, L.; Hecht, V.; Wen, J.; Tadege, M.; Mysore, K.S.; Putterill, J.; Weller, J.L.; et al. The Medicago FLOWERING LOCUS T homolog, MtFTa1, is a key regulator of flowering time. Plant Physiol. 2011, 156, 2207–2224. [Google Scholar] [CrossRef] [PubMed]
- Hecht, V.; Laurie, R.E.; Vander Schoor, J.K.; Ridge, S.; Knowles, C.L.; Liew, L.C.; Sussmilch, F.C.; Murfet, I.C.; Macknight, R.C.; Weller, J.L. The pea GIGAS gene is a FLOWERING LOCUS T homolog necessary for graft-transmissible specification of flowering but not for responsiveness to photoperiod. Plant Cell 2011, 23, 147–161. [Google Scholar] [CrossRef] [PubMed]
- Kong, F.; Liu, B.; Xia, Z.; Sato, S.; Kim, B.M.; Watanabe, S.; Yamada, T.; Tabata, S.; Kanazawa, A.; Harada, K.; et al. Two coordinately regulated homologs of FLOWERING LOCUS T are involved in the control of photoperiodic flowering in soybean. Plant Physiol. 2010, 154, 1220–1231. [Google Scholar] [CrossRef]
- Tadege, M.; Wen, J.; He, J.; Tu, H.; Kwak, Y.; Eschstruth, A.; Cayrel, A.; Endre, G.; Zhao, P.X.; Chabaud, M.; et al. Large-scale insertional mutagenesis using the Tnt1 retrotransposon in the model legume Medicago truncatula. Plant J. Cell Mol. Biol. 2008, 54, 335–347. [Google Scholar] [CrossRef]
- Yeoh, C.C.; Balcerowicz, M.; Zhang, L.; Jaudal, M.; Brocard, L.; Ratet, P.; Putterill, J. Fine mapping links the FTa1 flowering time regulator to the dominant spring1 locus in Medicago. PLoS ONE 2013, 8, e53467. [Google Scholar] [CrossRef][Green Version]
- Zhang, L.; Jiang, A.; Thomson, G.; Kerr-Phillips, M.; Phan, C.; Krueger, T.; Jaudal, M.; Wen, J.; Mysore, K.S.; Putterill, J. Overexpression of Medicago MtCDFd1_1 Causes Delayed Flowering in Medicago via Repression of MtFTa1 but Not MtCO-Like Genes. Front. Plant Sci. 2019, 10, 1148. [Google Scholar] [CrossRef]
- Zhang, Y.; Wang, Y.; Wei, H.; Li, N.; Tian, W.; Chong, K.; Wang, L. Circadian Evening Complex Represses Jasmonate-Induced Leaf Senescence in Arabidopsis. Mol. Plant 2018, 11, 326–337. [Google Scholar] [CrossRef]
- Lu, S.; Zhao, X.; Hu, Y.; Liu, S.; Nan, H.; Li, X.; Fang, C.; Cao, D.; Shi, X.; Kong, L.; et al. Natural variation at the soybean J locus improves adaptation to the tropics and enhances yield. Nat. Genet. 2017, 49, 773–779. [Google Scholar] [CrossRef]
- Gutiérrez, R.A.; Stokes, T.L.; Thum, K.; Xu, X.; Obertello, M.; Katari, M.S.; Tanurdzic, M.; Dean, A.; Nero, D.C.; McClung, C.R.; et al. Systems approach identifies an organic nitrogen-responsive gene network that is regulated by the master clock control gene CCA1. Proc. Natl. Acad. Sci. USA 2008, 105, 4939–4944. [Google Scholar] [CrossRef] [PubMed]
- Dornbusch, T.; Michaud, O.; Xenarios, I.; Fankhauser, C. Differentially phased leaf growth and movements in Arabidopsis depend on coordinated circadian and light regulation. Plant Cell 2014, 26, 3911–3921. [Google Scholar] [CrossRef] [PubMed]
- Kim, W.Y.; Ali, Z.; Park, H.J.; Park, S.J.; Cha, J.Y.; Perez-Hormaeche, J.; Quintero, F.J.; Shin, G.; Kim, M.R.; Qiang, Z.; et al. Release of SOS2 kinase from sequestration with GIGANTEA determines salt tolerance in Arabidopsis. Nat. Commun. 2013, 4, 1352. [Google Scholar] [CrossRef]
- Yon, F.; Kessler, D.; Joo, Y.; Cortés Llorca, L.; Kim, S.G.; Baldwin, I.T. Fitness consequences of altering floral circadian oscillations for Nicotiana attenuata. J. Integr. Plant Biol. 2017, 59, 180–189. [Google Scholar] [CrossRef]
- Joo, Y.; Fragoso, V.; Yon, F.; Baldwin, I.T.; Kim, S.G. Circadian clock component, LHY, tells a plant when to respond photosynthetically to light in nature. J. Integr. Plant Biol. 2017, 59, 572–587. [Google Scholar] [CrossRef]
- Kong, Y.; Han, L.; Liu, X.; Wang, H.; Wen, L.; Yu, X.; Xu, X.; Kong, F.; Fu, C.; Mysore, K.S.; et al. The nodulation and nyctinastic leaf movement is orchestrated by clock gene LHY in Medicago truncatula. J. Integr. Plant Biol. 2020, 62, 1880–1895. [Google Scholar] [CrossRef]
- Earley, K.W.; Haag, J.R.; Pontes, O.; Opper, K.; Juehne, T.; Song, K.; Pikaard, C.S. Gateway-compatible vectors for plant functional genomics and proteomics. Plant J. Cell Mol. Biol. 2006, 45, 616–629. [Google Scholar] [CrossRef] [PubMed]
- Boivin, C.; Camut, S.; Malpica, C.A.; Truchet, G.; Rosenberg, C. Rhizobium meliloti Genes Encoding Catabolism of Trigonelline Are Induced under Symbiotic Conditions. Plant Cell 1990, 2, 1157–1170. [Google Scholar] [CrossRef]
Publisher’s Note: MDPI stays neutral with regard to jurisdictional claims in published maps and institutional affiliations. |
© 2022 by the authors. Licensee MDPI, Basel, Switzerland. This article is an open access article distributed under the terms and conditions of the Creative Commons Attribution (CC BY) license (https://creativecommons.org/licenses/by/4.0/).