GILT Expression in Human Melanoma Cells Enhances Generation of Antigenic Peptides for HLA Class II-Mediated Immune Recognition
Abstract
1. Introduction
2. Results
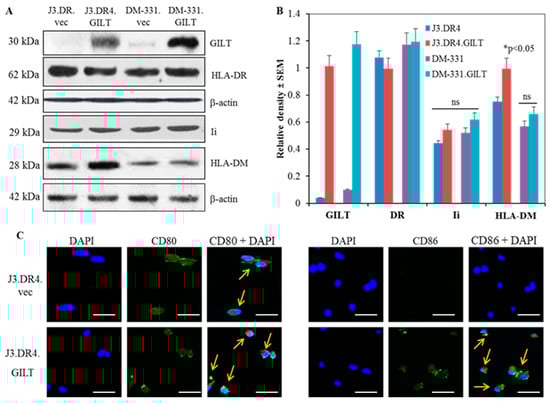
2.1. GILT Expression Influences Invariant Chain (Ii) and HLA-DM Protein Expression in Human Melanoma Cell Lines
2.2. GILT Expression Upregulates CD80/CD86 Molecules in Melanoma Cell Lines
2.3. GILT Colocalizes with Acidic Cathepsins B and D in Melanoma Cell Lines
2.4. GILT Expression Enhances the Activity of Cysteinyl Cathepsins B/S and Aspartyl Cathepsin D in Melanoma Cell Lines
2.5. Mass Spectroscopic Identification of Peptides with Modified Cysteine Residues in Melanoma Cell Lines Dependent on GILT Expression
2.6. GILT Expression in Melanoma Cell Lines More Broadly Impacts Ag Processing
2.7. GILT Expression Enhances HLA Class II-Mediated Antigen Processing and Presentation
3. Discussion
4. Materials and Methods
4.1. Cell Lines and Tumors
4.2. Cell Transduction and Transfection
4.3. Antigens, Peptides, and Antibodies
4.4. Western Blot Analysis
4.5. Flow Cytometry
4.6. Confocal Microscopy
4.7. Cathepsin Bioassay
4.8. Liquid Chromatography-Mass Spectroscopy (LC-MS)
4.9. Sample Preparation for LC MS/MS
4.10. LC MS/MS Analysis-LTQ XL
4.11. HLA Class II Antigen Presentation Assays
4.12. Database Searching and Quantitation
4.13. Statistical Analysis
5. Conclusions
Supplementary Materials
Author Contributions
Funding
Institutional Review Board Statement
Informed Consent Statement
Data Availability Statement
Acknowledgments
Conflicts of Interest
Abbreviations
| GILT | gamma-interferon-inducible lysosomal thiol reductase |
| HLA | human leukocyte antigen |
| APC | antigen-presenting cells |
| LC-MS/MS | liquid chromatography–tandem mass spectrometry |
| LC-ESI | liquid chromatography–electrospray ionization |
References
- Pop, T.D.; Diaconeasa, Z. Recent Advances in Phenolic Metabolites and Skin Cancer. Int. J. Mol. Sci. 2021, 22, 9707. [Google Scholar] [CrossRef]
- van der Kooij, M.K.; Dekkers, O.M.; Aarts, M.J.B.; van den Berkmortel, F.W.P.J.; Boers-Sonderen, M.J.; de Groot, J.W.B.; Hospers, G.A.P.; Piersma, D.; van Rijn, R.S.; Suijkerbuijk, K.P.M.; et al. Sex-Based Differences in Treatment with Immune Checkpoint Inhibition and Targeted Therapy for Advanced Melanoma: A Nationwide Cohort Study. Cancers 2021, 13, 4639. [Google Scholar] [CrossRef]
- Valasapalli, S.; Guddati, A.K. Nation-Wide Trends in Incidence-Based Mortality of Patients with Ocular Melanoma in USA: 2000 to 2018. Int. J. Gen. Med. 2021, 14, 4171–4176. [Google Scholar] [CrossRef] [PubMed]
- Viale, P.H. The American Cancer Society’s Facts & Figures: 2020 Edition. J. Adv. Pract. Oncol. 2020, 11, 135–136. [Google Scholar] [PubMed]
- Halama, N.; Zoernig, I.; Jaeger, D. Advanced Malignant Melanoma: Immunologic and Multimodal Therapeutic Strategies. J. Oncol. 2010, 2010, 689893. [Google Scholar] [CrossRef] [PubMed]
- Radfar, S.; Wang, Y.; Khong, H.T. Activated CD4+ T Cells Dramatically Enhance Chemotherapeutic Tumor Responses In Vitro and In Vivo. J. Immunol. 2009, 183, 6800–6807. [Google Scholar] [CrossRef] [PubMed]
- Tarhini, A.A.; Kirkwood, J.M. Clinical and Immunologic Basis of Interferon Therapy in Melanoma. Ann. N. Y. Acad. Sci. 2009, 1182, 47–57. [Google Scholar] [CrossRef] [PubMed]
- Zigler, M.; Villares, G.J.; Lev, D.C.; Melnikova, V.O.; Bar-Eli, M. Tumor immunotherapy in melanoma: Strategies for overcoming mechanisms of resistance and escape. Am. J. Clin. Dermatol. 2008, 9, 307–311. [Google Scholar] [CrossRef] [PubMed]
- Quaglino, P.; Fava, P.; Tonella, L.; Rubatto, M.; Ribero, S.; Ferro, M.T. Treatment of Advanced Metastatic Melanoma. Dermatol. Pr. Concept. 2021, 11 (Suppl. 1), e2021164S. [Google Scholar] [CrossRef] [PubMed]
- Motzer, R.J.; Tannir, N.M.; McDermott, D.F.; Arén Frontera, O.; Melichar, B.; Choueiri, T.K.; Plimack, E.R.; Barthélémy, P.; Porta, C.; George, S.; et al. Nivolumab plus Ipilimumab versus Sunitinib in Advanced Renal-Cell Carcinoma. N. Engl. J. Med. 2018, 378, 1277–1290. [Google Scholar] [CrossRef]
- Alspach, E.; Lussier, D.M.; Miceli, A.P.; Kizhvatov, I.; DuPage, M.; Luoma, A.M.; Meng, W.; Lichti, C.F.; Esaulova, E.; Vomund, A.N.; et al. MHC-II neoantigens shape tumour immunity and response to immunotherapy. Nature 2019, 574, 696–701. [Google Scholar] [CrossRef]
- Messan, M.R.; Yogurtcu, O.N.; McGill, J.R.; Nukala, U.; Sauna, Z.E.; Yang, H. Mathematical model of a personalized neoantigen cancer vaccine and the human immune system. PLoS Comput. Biol. 2021, 17, e1009318. [Google Scholar] [CrossRef]
- Kim, S.H.; Cho, E.; Kim, Y.I.; Han, C.; Choi, B.K.; Kwon, B.S. Adoptive immunotherapy with transient anti-CD4 treatment enhances anti-tumor response by increasing IL-18Ralpha(hi) CD8(+) T cells. Nat. Commun. 2021, 12, 5314. [Google Scholar] [CrossRef]
- Chen, S.; Wang, Q.; Shao, X.; Di, G.; Dai, Y.; Jiang, X.; Cheng, L. Lentivirus mediated gamma-interferon-inducible lysosomal thiol reductase (GILT) knockdown suppresses human glioma U373MG cell proliferation. Biochem. Biophys. Res. Commun. 2019, 509, 182–187. [Google Scholar] [CrossRef] [PubMed]
- Haque, M.A.; Li, P.; Jackson, S.K.; Zarour, H.M.; Hawes, J.W.; Phan, U.T.; Maric, M.; Cresswell, P.; Blum, J.S. Absence of gamma-interferon-inducible lysosomal thiol reductase in melanomas disrupts T cell recognition of select immunodominant epitopes. J. Exp. Med. 2002, 195, 1267–1277. [Google Scholar] [CrossRef]
- Maric, M.; Arunachalam, B.; Phan, U.T.; Dong, C.; Garrett, W.S.; Cannon, K.S.; Alfonso, C.; Karlsson, L.; Flavell, R.A.; Cresswell, P. Defective Antigen Processing in GILT-Free Mice. Science 2001, 294, 1361–1365. [Google Scholar] [CrossRef] [PubMed]
- Buetow, K.H.; Meador, L.R.; Menon, H.; Lu, Y.-K.; Brill, J.; Cui, H.; Roe, D.J.; DiCaudo, D.J.; Hastings, K.T. High GILT Expression and an Active and Intact MHC Class II Antigen Presentation Pathway Are Associated with Improved Survival in Melanoma. J. Immunol. 2019, 203, 2577–2587. [Google Scholar] [CrossRef] [PubMed]
- Rausch, M.P.; Meador, L.R.; Metzger, T.C.; Li, H.; Qiu, S.; Anderson, M.S.; Hastings, K.T. GILT in Thymic Epithelial Cells Facilitates Central CD4 T Cell Tolerance to a Tissue-Restricted, Melanoma-Associated Self-Antigen. J. Immunol. 2020, 204, 2877–2886. [Google Scholar] [CrossRef] [PubMed]
- Li, H.; Wang, Y.; Ma, M.; Hu, L.; Zhang, X.; Xin, L.; Zhang, W.; Sun, X.; Ren, Y.; Wang, X.; et al. GILT in tumor cells improves T cell-mediated anti-tumor immune surveillance. Immunol. Lett. 2021, 234, 1–12. [Google Scholar] [CrossRef]
- Bioley, G.; Jandus, C.; Tuyaerts, S.; Rimoldi, D.; Kwok, W.W.; Speiser, D.E.; Tiercy, J.M.; Thielemans, K.; Cerottini, J.C.; Romero, P. Melan-A/MART-1-specific CD4 T cells in melanoma patients: Identification of new epitopes and ex vivo visualization of specific T cells by MHC class II tetramers. J. Immunol. 2006, 177, 6769–6779. [Google Scholar] [CrossRef]
- Zarour, H.M.; Kirkwood, J.M.; Kierstead, L.S.; Herr, W.; Brusic, V.; Slingluff, C.L., Jr.; Sidney, J.; Sette, A.; Storkus, W.J. Melan-A/MART-1(51-73) represents an immunogenic HLA-DR4-restricted epitope recognized by melanoma-reactive CD4(+) T cells. Proc. Natl. Acad. Sci. USA 2000, 97, 400–405. [Google Scholar] [CrossRef]
- Ebert, L.; Liu, Y.C.; Clements, C.S.; Robson, N.C.; Jackson, H.M.; Markby, J.L.; Dimopoulos, N.; Tan, B.S.; Luescher, I.F.; Davis, I.D.; et al. A Long, Naturally Presented Immunodominant Epitope from NY-ESO-1 Tumor Antigen: Implications for Cancer Vaccine Design. Cancer Res. 2009, 69, 1046–1054. [Google Scholar] [CrossRef] [PubMed]
- Hunder, N.N.; Wallen, H.; Cao, J.; Hendricks, D.W.; Reilly, J.Z.; Rodmyre, R.; Jungbluth, A.; Gnjatic, S.; Thompson, J.A.; Yee, C. Treatment of Metastatic Melanoma with Autologous CD4+ T Cells against NY-ESO-1. N. Engl. J. Med. 2008, 358, 2698–2703. [Google Scholar] [CrossRef]
- Zarour, H.M.; Storkus, W.; Brusic, V.; Williams, E.; Kirkwood, J.M. NY-ESO-1 encodes DRB1*0401-restricted epitopes recognized by melanoma-reactive CD4+ T cells. Cancer Res. 2000, 60, 4946–4952. [Google Scholar] [PubMed]
- Kierstead, L.S.; Ranieri, E.; Olson, W.; Brusic, V.; Sidney, J.; Sette, A.; Kasamon, Y.L.; Slingluff, C.L., Jr.; Kirkwood, J.M.; Storkus, W.J. gp100/pmel17 and tyrosinase encode multiple epitopes recognized by Th1-type CD4+T cells. Br. J. Cancer 2001, 85, 1738–1745. [Google Scholar] [CrossRef] [PubMed]
- Enk, C.D.; Lotem, M.; Gimon, Z.; Hochberg, M. Molecular detection of MART-1, tyrosinase and MIA in peripheral blood, lymph nodes and metastatic sites of stage III/IV melanoma patients. Melanoma Res. 2004, 14, 361–365. [Google Scholar] [CrossRef] [PubMed]
- Campillo, J.A.; Martínez-Escribano, J.A.; Moya-Quiles, M.R.; Marín, L.A.; Muro, M.; Guerra, N.; Parrado, A.; Campos, M.; Frías, J.F.; Minguela, A.; et al. Natural Killer Receptors on CD8 T Cells and Natural Killer Cells from Different HLA-C Phenotypes in Melanoma Patients. Clin. Cancer Res. 2006, 12, 4822–4831. [Google Scholar] [CrossRef][Green Version]
- Ahmadzadeh, M.; Johnson, L.A.; Heemskerk, B.; Wunderlich, J.R.; Dudley, M.E.; White, D.E.; Rosenberg, S.A. Tumor antigen–specific CD8 T cells infiltrating the tumor express high levels of PD-1 and are functionally impaired. Blood 2009, 114, 1537–1544. [Google Scholar] [CrossRef]
- Zeng, G.; Touloukian, C.E.; Wang, X.; Restifo, N.P.; Rosenberg, S.A.; Wang, R.-F. Identification of CD4+ T Cell Epitopes from NY-ESO-1 Presented by HLA-DR Molecules. J. Immunol. 2000, 165, 1153–1159. [Google Scholar] [CrossRef]
- Haque, M.A.; Hawes, J.W.; Blum, J.S. Cysteinylation of MHC Class II Ligands: Peptide Endocytosis and Reduction within APC Influences T Cell Recognition. J. Immunol. 2001, 166, 4543–4551. [Google Scholar] [CrossRef] [PubMed]
- Hastings, K.T.; Lackman, R.L.; Cresswell, P. Functional requirements for the lysosomal thiol reductase GILT in MHC class II-restricted antigen processing. J. Immunol. 2006, 177, 8569–8577. [Google Scholar] [CrossRef]
- Rausch, M.P.; Hastings, K.T. GILT Modulates CD4+ T-Cell Tolerance to the Melanocyte Differentiation Antigen Tyrosinase-Related Protein 1. J. Investig. Dermatol. 2012, 132, 154–162. [Google Scholar] [CrossRef] [PubMed]
- Rausch, M.P.; Irvine, K.R.; Antony, P.A.; Restifo, N.P.; Cresswell, P.; Hastings, K.T. GILT Accelerates Autoimmunity to the Melanoma Antigen Tyrosinase-Related Protein 1. J. Immunol. 2010, 185, 2828–2835. [Google Scholar] [CrossRef] [PubMed]
- Nguyen, J.; Bernert, R.; In, K.; Kang, P.; Sebastiao, N.; Hu, C.; Hastings, K.T. Gamma-interferon-inducible lysosomal thiol reductase is upregulated in human melanoma. Melanoma Res. 2016, 26, 125–137. [Google Scholar] [CrossRef]
- Haque, A.; Das, A.; Hajiaghamohseni, L.M.; Younger, A.; Banik, N.L.; Ray, S.K. Induction of apoptosis and immune response by all-trans retinoic acid plus interferon-gamma in human malignant glioblastoma T98G and U87MG cells. Cancer Immunol. Immunother. 2006, 56, 615–625. [Google Scholar] [CrossRef] [PubMed]
- Phan, U.T.; Arunachalam, B.; Cresswell, P. Gamma-interferon-inducible lysosomal thiol reductase (GILT). Maturation, activity, and mechanism of action. J. Biol. Chem. 2000, 275, 25907–25914. [Google Scholar] [CrossRef]
- Arunachalam, B.; Phan, U.T.; Geuze, H.J.; Cresswell, P. Enzymatic reduction of disulfide bonds in lysosomes: Characterization of a Gamma-interferon-inducible lysosomal thiol reductase (GILT). Proc. Natl. Acad. Sci. USA 2000, 97, 745–750. [Google Scholar] [CrossRef] [PubMed]
- Singh, R.; Cresswell, P. Defective Cross-Presentation of Viral Antigens in GILT-Free Mice. Science 2010, 328, 1394–1398. [Google Scholar] [CrossRef]
- Hathaway-Schrader, J.D.; Doonan, B.; Hossain, A.; Radwan, F.F.; Zhang, L.; Haque, A. Autophagy-dependent crosstalk between GILT and PAX-3 influences radiation sensitivity of human melanoma cells. J. Cell. Biochem. 2017, 119, 2212–2221. [Google Scholar] [CrossRef]
- Hastings, K.T. GILT: Shaping the MHC Class II-Restricted Peptidome and CD4+ T Cell-Mediated Immunity. Front. Immunol. 2013, 4, 429. [Google Scholar] [CrossRef]
- West, L.C.; Cresswell, P. Expanding roles for GILT in immunity. Curr. Opin. Immunol. 2012, 25, 103–108. [Google Scholar] [CrossRef]
- Brown, J.H.; Jardetzky, T.S.; Gorga, J.C.; Stern, L.J.; Urban, R.G.; Strominger, J.L.; Wiley, D.C. Three-dimensional structure of the human class II histocompatibility antigen HLA-DR1. Nature 1993, 364, 33–39. [Google Scholar] [CrossRef] [PubMed]
- Bikoff, E.K.; Huang, L.Y.; Episkopou, V.; van Meerwijk, J.; Germain, R.N.; Robertson, E.J. Defective major histocompatibility complex class II assembly, transport, peptide acquisition, and CD4+ T cell selection in mice lacking invariant chain expression. J. Exp. Med. 1993, 177, 1699–1712. [Google Scholar] [CrossRef]
- Roche, P.; Cresswell, P. Invariant chain association with HLA-DR molecules inhibits immunogenic peptide binding. Nature 1990, 345, 615–618. [Google Scholar] [CrossRef] [PubMed]
- Rudensky, A.; Beers, C. Lysosomal Cysteine Proteases and Antigen Presentation. Ernst Scher. Res Found Workshop 2006, 81–95. [Google Scholar] [CrossRef]
- Shi, G.-P.; Villadangos, J.; Dranoff, G.; Small, C.; Gu, L.; Haley, K.J.; Riese, R.; Ploegh, H.L.; A Chapman, H. Cathepsin S Required for Normal MHC Class II Peptide Loading and Germinal Center Development. Immunity 1999, 10, 197–206. [Google Scholar] [CrossRef]
- Driessen, C.; Bryant, R.A.; Lennon-Duménil, A.-M.; Villadangos, J.; Bryant, P.W.; Shi, G.-P.; Chapman, H.A.; Ploegh, H.L. Cathepsin S Controls the Trafficking and Maturation of Mhc Class II Molecules in Dendritic Cells. J. Cell Biol. 1999, 147, 775–790. [Google Scholar] [CrossRef]
- Costantino, C.; Hang, H.C.; Kent, S.C.; Hafler, D.A.; Ploegh, H.L. Lysosomal Cysteine and Aspartic Proteases Are Heterogeneously Expressed and Act Redundantly to Initiate Human Invariant Chain Degradation. J. Immunol. 2008, 180, 2876–2885. [Google Scholar] [CrossRef] [PubMed]
- Moss, C.X.; Villadangos, J.A.; Watts, C. Destructive potential of the aspartyl protease cathepsin D in MHC class II-restricted antigen processing. Eur. J. Immunol. 2005, 35, 3442–3451. [Google Scholar] [CrossRef] [PubMed]
- Goldstein, O.G.; Hajiaghamohseni, L.M.; Amria, S.; Sundaram, K.; Reddy, S.V.; Haque, A. Gamma-IFN-inducible-lysosomal thiol reductase modulates acidic proteases and HLA class II antigen processing in melanoma. Cancer Immunol. Immunother. 2008, 57, 1461–1470. [Google Scholar] [CrossRef]
- Mosyak, L.; Zaller, D.M.; Wiley, D.C. The Structure of HLA-DM, the Peptide Exchange Catalyst that Loads Antigen onto Class II MHC Molecules during Antigen Presentation. Immunity 1998, 9, 377–383. [Google Scholar] [CrossRef]
- Denzin, L.K.; Robbins, N.F.; Carboy-Newcomb, C.; Cresswell, P. Assembly and intracellular transport of HLA-DM and correction of the class II antigen-processing defect in T2 cells. Immunity 1994, 1, 595–606. [Google Scholar] [CrossRef]
- Rocha, N.; Neefjes, J. MHC class II molecules on the move for successful antigen presentation. EMBO J. 2007, 27, 1–5. [Google Scholar] [CrossRef]
- A Hurwitz, A.; Kwon, E.D.; van Elsas, A. Costimulatory wars: The tumor menace. Curr. Opin. Immunol. 2000, 12, 589–596. [Google Scholar] [CrossRef]
- Greenwald, R.J.; Freeman, G.J.; Sharpe, A.H. THE B7 FAMILY REVISITED. Annu. Rev. Immunol. 2005, 23, 515–548. [Google Scholar] [CrossRef]
- Zhao, D.; Amria, S.; Hossain, A.; Sundaram, K.; Komlosi, P.; Nagarkatti, M.; Haque, A. Enhancement of HLA class II-restricted CD4+ T cell recognition of human melanoma cells following treatment with bryostatin-1. Cell. Immunol. 2011, 271, 392–400. [Google Scholar] [CrossRef]
- Radwan, F.F.Y.; Zhang, L.; Hossain, A.; Doonan, B.P.; God, J.M.; Haque, A. Mechanisms regulating enhanced human leukocyte antigen class II-mediated CD4 + T cell recognition of human B-cell lymphoma by resveratrol. Leuk. Lymphoma 2011, 53, 305–314. [Google Scholar] [CrossRef] [PubMed]
- Marks, M.; Blum, J.S.; Cresswell, P. Invariant chain trimers are sequestered in the rough endoplasmic reticulum in the absence of association with HLA class II antigens. J. Cell Biol. 1990, 111, 839–855. [Google Scholar] [CrossRef] [PubMed]
- Cresswell, P. Assembly, transport, and function of MHC class II molecules. Annu. Rev. Immunol. 1994, 12, 259–293. [Google Scholar] [CrossRef]
- Teyton, L.; A Peterson, P. Assembly and transport of MHC class II molecules. New Boil. 1992, 4, 441–447. [Google Scholar]
- Stern, L.J.; Potolicchio, I.; Santambrogio, L. MHC class II compartment subtypes: Structure and function. Curr. Opin. Immunol. 2006, 18, 64–69. [Google Scholar] [CrossRef] [PubMed]
- Sant, A.J.; Chaves, F.A.; Jenks, S.A.; Richards, K.A.; Menges, P.; Weaver, J.M.; Lazarski, C.A. The relationship between immunodominance, DM editing, and the kinetic stability of MHC class II:peptide complexes. Immunol. Rev. 2005, 207, 261–278. [Google Scholar] [CrossRef] [PubMed]
- Haile, S.T.; Bosch, J.J.; Agu, N.I.; Zeender, A.M.; Somasundaram, P.; Srivastava, M.K.; Britting, S.; Wolf, J.B.; Ksander, B.R.; Ostrand-Rosenberg, S. Tumor Cell Programmed Death Ligand 1-Mediated T Cell Suppression Is Overcome by Coexpression of CD80. J. Immunol. 2011, 186, 6822–6829. [Google Scholar] [CrossRef]
- Li, Y.; Liu, S.; Hernandez, J.; Vence, L.; Hwu, P.; Radvanyi, L. MART-1–Specific Melanoma Tumor-Infiltrating Lymphocytes Maintaining CD28 Expression Have Improved Survival and Expansion Capability Following Antigenic Restimulation In Vitro. J. Immunol. 2010, 184, 452–465. [Google Scholar] [CrossRef]
- Seliger, B.; Maeurer, M.; Ferrone, S. Antigen-processing machinery breakdown and tumor growth. Immunol. Today 2000, 21, 455–464. [Google Scholar] [CrossRef]
- Li, P.; Haque, M.A.; Blum, J.S. Role of Disulfide Bonds in Regulating Antigen Processing and Epitope Selection. J. Immunol. 2002, 169, 2444–2450. [Google Scholar] [CrossRef] [PubMed]
- Ostrand-Rosenberg, S. CD4+ T lymphocytes: A critical component of antitumor immunity. Cancer Investig. 2005, 23, 413–419. [Google Scholar]
- Chen, Y.-T.; Scanlan, M.J.; Sahin, U.; Türeci, Ö.; Gure, A.O.; Tsang, S.; Williamson, B.; Stockert, E.; Pfreundschuh, M.; Old, L.J. A testicular antigen aberrantly expressed in human cancers detected by autologous antibody screening. Proc. Natl. Acad. Sci. USA 1997, 94, 1914–1918. [Google Scholar] [CrossRef] [PubMed]
- Kawakami, Y.; Eliyahu, S.; Delgado, C.H.; Robbins, P.F.; Sakaguchi, K.; Appella, E.; Yannelli, J.R.; Adema, G.J.; Miki, T.; Rosenberg, S.A. Identification of a human melanoma antigen recognized by tumor-infiltrating lymphocytes associated with in vivo tumor rejection. Proc. Natl. Acad. Sci. USA 1994, 91, 6458–6462. [Google Scholar] [CrossRef]
- Kittlesen, D.J.; Thompson, L.W.; Gulden, P.H.; Skipper, J.C.; A Colella, T.; A Shabanowitz, J.; Hunt, D.F.; Engelhard, V.; Slingluff, C.L. Human melanoma patients recognize an HLA-A1-restricted CTL epitope from tyrosinase containing two cysteine residues: Implications for tumor vaccine development. J. Immunol. 1998, 160, 2099–2106. [Google Scholar]
- O’Donnell, P.W.; Haque, A.; Klemsz, M.J.; Kaplan, M.H.; Blum, J.S. Cutting edge: Induction of the antigen-processing enzyme IFN-gamma-inducible lysosomal thiol reductase in melanoma cells Is STAT1-dependent but CIITA-independent. J. Immunol. 2004, 173, 731–735. [Google Scholar] [CrossRef] [PubMed]
- Pathak, S.S.; Blum, J.S. Endocytic Recycling is Required for the Presentation of an Exogenous Peptide via MHC Class II Molecules. Traffic 2000, 1, 561–569. [Google Scholar] [CrossRef] [PubMed]
- Hiraiwa, A.; Yamanaka, K.; Kwok, W.W.; Mickelson, E.M.; Masewicz, S.; Hansen, J.A.; Radka, S.F.; Nepom, G. Structural requirements for recognition of the HLA-Dw14 class II epitope: A key HLA determinant associated with rheumatoid arthritis. Proc. Natl. Acad. Sci. USA 1990, 87, 8051–8055. [Google Scholar] [CrossRef] [PubMed]









Publisher’s Note: MDPI stays neutral with regard to jurisdictional claims in published maps and institutional affiliations. |
© 2022 by the authors. Licensee MDPI, Basel, Switzerland. This article is an open access article distributed under the terms and conditions of the Creative Commons Attribution (CC BY) license (https://creativecommons.org/licenses/by/4.0/).
Share and Cite
Hathaway-Schrader, J.D.; Norton, D.; Hastings, K.; Doonan, B.P.; Fritz, S.T.; Bethard, J.R.; Blum, J.S.; Haque, A. GILT Expression in Human Melanoma Cells Enhances Generation of Antigenic Peptides for HLA Class II-Mediated Immune Recognition. Int. J. Mol. Sci. 2022, 23, 1066. https://doi.org/10.3390/ijms23031066
Hathaway-Schrader JD, Norton D, Hastings K, Doonan BP, Fritz ST, Bethard JR, Blum JS, Haque A. GILT Expression in Human Melanoma Cells Enhances Generation of Antigenic Peptides for HLA Class II-Mediated Immune Recognition. International Journal of Molecular Sciences. 2022; 23(3):1066. https://doi.org/10.3390/ijms23031066
Chicago/Turabian StyleHathaway-Schrader, Jessica D., Duncan Norton, Katherine Hastings, Bently P. Doonan, Shaun Tompkins Fritz, Jennifer R. Bethard, Janice S. Blum, and Azizul Haque. 2022. "GILT Expression in Human Melanoma Cells Enhances Generation of Antigenic Peptides for HLA Class II-Mediated Immune Recognition" International Journal of Molecular Sciences 23, no. 3: 1066. https://doi.org/10.3390/ijms23031066
APA StyleHathaway-Schrader, J. D., Norton, D., Hastings, K., Doonan, B. P., Fritz, S. T., Bethard, J. R., Blum, J. S., & Haque, A. (2022). GILT Expression in Human Melanoma Cells Enhances Generation of Antigenic Peptides for HLA Class II-Mediated Immune Recognition. International Journal of Molecular Sciences, 23(3), 1066. https://doi.org/10.3390/ijms23031066

