Synergistic Effects of the Combinational Use of Escitalopram Oxalate and 5-Fluorouracil on the Inhibition of Gastric Cancer SNU-1 Cells
Abstract
1. Introduction
2. Results
2.1. Effects of Escitalopram Oxalate and 5-FU on SNU-1 Cell Viability
2.2. Synergistic Effects of Escitalopram Oxalate + 5-FU on SNU-1 Cell Viability
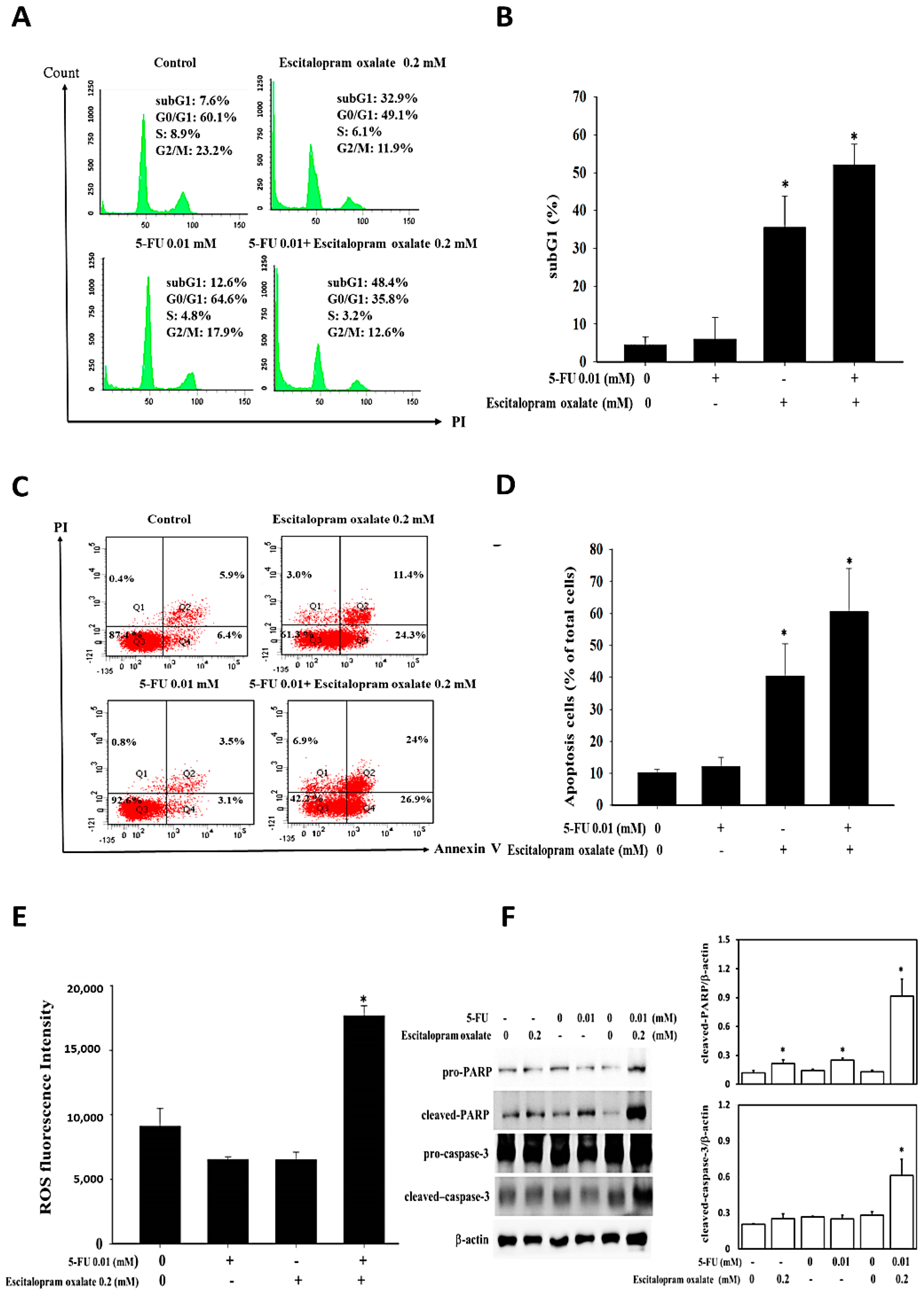
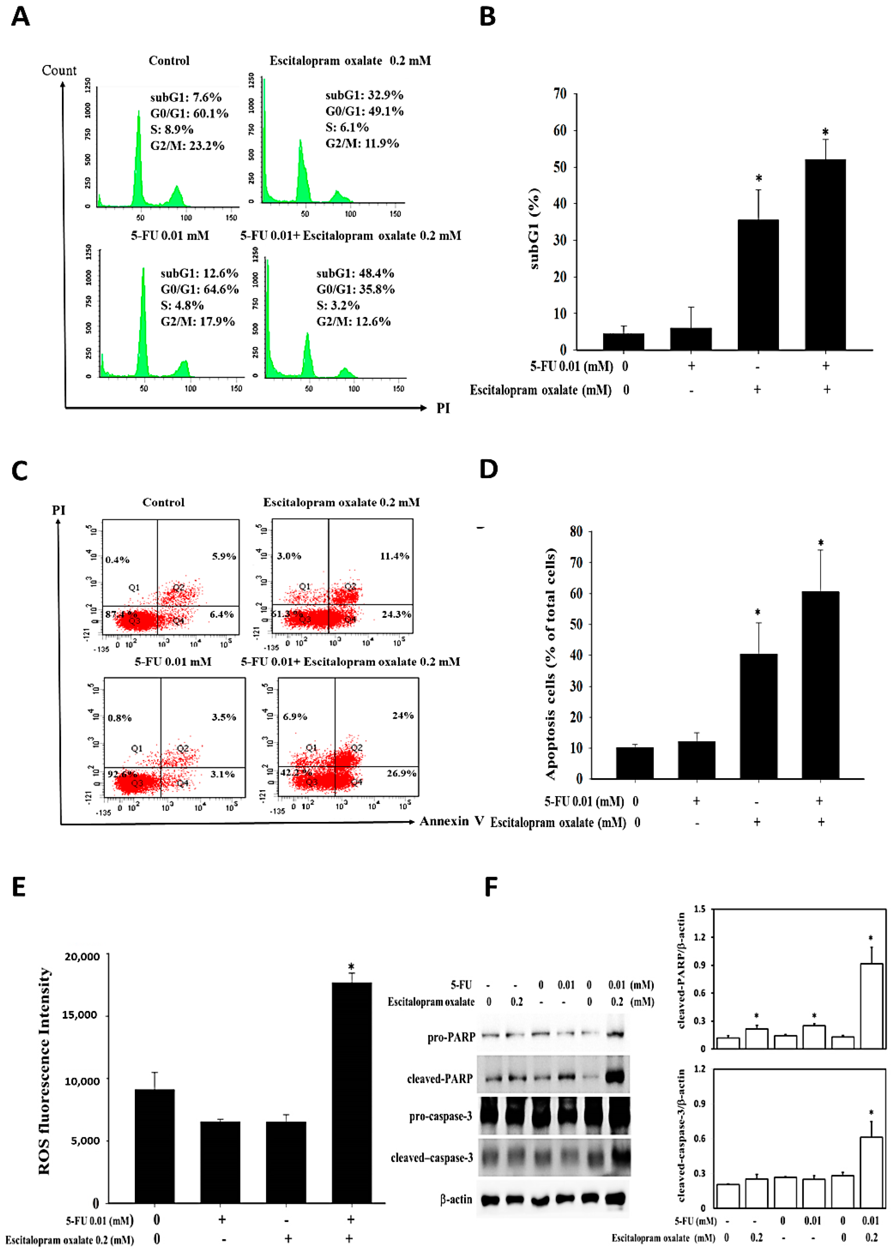
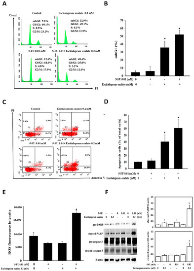
2.3. Effects of Escitalopram Oxalate + 5-FU on SNU-1 Cell Apoptosis
2.4. Effects of Escitalopram Oxalate + 5-FU on the Growth of Xenograft SNU-1 Cell Tumors in Nude Mice
3. Discussion
4. Materials and Methods
4.1. Chemicals
4.2. Cell Viability Assay
4.3. Evaluation of Combination Index
4.4. Detection of Sub-G1 Portion
4.5. Detection of Apoptosis
4.6. Detection of ROS Level
4.7. Immunoblotting
4.8. Mouse Xenograft Model
4.9. Terminal Deoxynucleotidyl Transferase (TdT) Mediated Nick end Labeling (TUNEL) Staining
4.10. Statistical Analysis
5. Conclusions
Author Contributions
Funding
Institutional Review Board Statement
Informed Consent Statement
Data Availability Statement
Acknowledgments
Conflicts of Interest
References
- Bray, F.; Ferlay, J.; Soerjomataram, I.; Siegel, R.L.; Torre, L.A.; Jemal, A. Global cancer statistics 2018: GLOBOCAN estimates of incidence and mortality worldwide for 36 cancers in 185 countries. CA Cancer J. Clin. 2018, 68, 394–424. [Google Scholar] [CrossRef] [PubMed]
- Lazăr, D.C.; Avram, M.F.; Romoșan, I.; Cornianu, M.; Tăban, S.; Goldiș, A. Prognostic significance of tumor immune microenvironment and immunotherapy: Novel insights and future perspectives in gastric cancer. World J. Gastroenterol. 2018, 24, 3583–3616. [Google Scholar] [CrossRef] [PubMed]
- Shen, L.; Shan, Y.S.; Hu, H.M.; Price, T.J.; Sirohi, B.; Yeh, K.H.; Yang, Y.H.; Sano, T.; Yang, H.K.; Zhang, X.; et al. Management of gastric cancer in Asia: Resource-stratified guidelines. Lancet Oncol. 2013, 14, e535–e547. [Google Scholar] [CrossRef] [PubMed]
- Rawla, P.; Barsouk, A. Epidemiology of gastric cancer: Global trends, risk factors and prevention. Prz. Gastroenterol. 2019, 14, 26–38. [Google Scholar] [CrossRef] [PubMed]
- Sasako, M.; Sakuramoto, S.; Katai, H.; Kinoshita, T.; Furukawa, H.; Yamaguchi, T.; Nashimoto, A.; Fujii, M.; Nakajima, T.; Ohashi, Y. Five-year outcomes of a randomized phase III trial comparing adjuvant chemotherapy with S-1 versus surgery alone in stage II or III gastric cancer. J. Clin. Oncol. 2011, 29, 4387–4393. [Google Scholar] [CrossRef]
- Vanhoefer, U.; Rougier, P.; Wilke, H.; Ducreux, M.P.; Lacave, A.J.; Van Cutsem, E.; Planker, M.; Santos, J.G.; Piedbois, P.; Paillot, B.; et al. Final results of a randomized phase III trial of sequential high-dose methotrexate, fluorouracil, and doxorubicin versus etoposide, leucovorin, and fluorouracil versus infusional fluorouracil and cisplatin in advanced gastric cancer: A trial of the European Organization for Research and Treatment of Cancer Gastrointestinal Tract Cancer Cooperative Group. J. Clin. Oncol. 2000, 18, 2648–2657. [Google Scholar]
- Kim, D.C.; Park, K.R.; Jeong, Y.J.; Yoon, H.; Ahn, M.J.; Rho, G.J.; Lee, J.; Gong, Y.D.; Han, S.Y. Resistance to the c-Met inhibitor KRC-108 induces the epithelial transition of gastric cancer cells. Oncol. Lett. 2016, 11, 991–997. [Google Scholar] [CrossRef]
- Holohan, C.; Van Schaeybroeck, S.; Longley, D.B.; Johnston, P.G. Cancer drug resistance: An evolving paradigm. Nat. Rev. Cancer 2013, 13, 714–726. [Google Scholar] [CrossRef]
- Global, regional, and national incidence, prevalence, and years lived with disability for 354 diseases and injuries for 195 countries and territories, 1990-2017: A systematic analysis for the Global Burden of Disease Study 2017. Lancet 2018, 392, 1789–1858. [CrossRef]
- Davidson, J.R. Major depressive disorder treatment guidelines in America and Europe. J. Clin. Psychiatry 2010, 71 (Suppl. S1), e04. [Google Scholar] [CrossRef]
- Noordam, R.; Aarts, N.; Verhamme, K.M.; Sturkenboom, M.C.; Stricker, B.H.; Visser, L.E. Prescription and indication trends of antidepressant drugs in the Netherlands between 1996 and 2012: A dynamic population-based study. Eur. J. Clin. Pharmacol. 2015, 71, 369–375. [Google Scholar] [CrossRef]
- Bérard, A.; Zhao, J.P.; Sheehy, O. Antidepressant use during pregnancy and the risk of major congenital malformations in a cohort of depressed pregnant women: An updated analysis of the Quebec Pregnancy Cohort. BMJ Open 2017, 7, e013372. [Google Scholar] [CrossRef] [PubMed]
- Helms, R.A.; Quan, D.J. Textbook of Therapeutics: Drug and Disease Management; Lippincott Williams & Wilkins: Philadelphia, PA, USA, 2006. [Google Scholar]
- Xu, W.; Tamim, H.; Shapiro, S.; Stang, M.R.; Collet, J.P. Use of antidepressants and risk of colorectal cancer: A nested case-control study. Lancet Oncol. 2006, 7, 301–308. [Google Scholar] [CrossRef] [PubMed]
- Chen, V.C.; Lu, M.L.; Yang, Y.H.; Weng, J.C.; Chang, C.C. Antidepressant use and hepatocellular carcinoma in patients with hepatitis C who had received interferon therapy: A population-based cohort study. J. Affect Disord. 2019, 253, 147–153. [Google Scholar] [CrossRef]
- Li, R.; Li, X. Relationship between antidepressive agents and incidence risk of breast cancer: Systematic review and meta-analysis. Future Oncol. 2021, 17, 1105–1124. [Google Scholar] [CrossRef]
- Shih, W.T.; Yang, P.R.; Chen, K.J.; Yang, Y.H.; Lu, M.L.; Chen, V.C.; Shen, Y.C. Antidepressants use is associated with overall survival improvement of patients with gastric cancer after surgery and adjuvant chemotherapy in Taiwan: A large population-based cohort study. Medicine 2021, 100, e27031. [Google Scholar] [CrossRef]
- Taipale, H.; Solmi, M.; Lähteenvuo, M.; Tanskanen, A.; Correll, C.U.; Tiihonen, J. Antipsychotic use and risk of breast cancer in women with schizophrenia: A nationwide nested case-control study in Finland. Lancet Psychiatry 2021, 8, 883–891. [Google Scholar] [CrossRef]
- Rahman, T.; Sahrmann, J.M.; Olsen, M.A.; Nickel, K.B.; Miller, J.P.; Ma, C.; Grucza, R.A. Risk of Breast Cancer With Prolactin Elevating Antipsychotic Drugs: An Observational Study of US Women (Ages 18–64 Years). J. Clin. Psychopharmacol. 2022, 42, 7–16. [Google Scholar] [CrossRef]
- Li, J.; Tang, F.; Si, S.; Xue, F. Association between antipsychotic agents and risk of lung cancer: A nested case-control study. Cancer Common. 2022, 42, 175–178. [Google Scholar] [CrossRef] [PubMed]
- Bielecka-Wajdman, A.M.; Lesiak, M.; Ludyga, T.; Sieroń, A.; Obuchowicz, E. Reversing glioma malignancy: A new look at the role of antidepressant drugs as adjuvant therapy for glioblastoma multiforme. Cancer Chemother. Pharmacol. 2017, 79, 1249–1256. [Google Scholar] [CrossRef]
- Chen, L.J.; Hsu, T.C.; Chan, H.L.; Lin, C.F.; Huang, J.Y.; Stewart, R.; Tzang, B.S.; Chen, V.C. Protective Effect of Escitalopram on Hepatocellular carcinoma by inducing autophagy. Int. J. Mol. Sci. 2022, 23, 9247. [Google Scholar] [CrossRef] [PubMed]
- Plana, D.; Palmer, A.C. Independent Drug Action in Combination Therapy: Implications for Precision Oncology. Cancer Discov. 2022, 12, 606–624. [Google Scholar] [CrossRef] [PubMed]
- Zhang, H.; Xu, H.; Tang, Q.; Bi, F. The selective serotonin reuptake inhibitors enhance the cytotoxicity of sorafenib in hepatocellular carcinoma cells. Anticancer Drugs 2021, 32, 793–801. [Google Scholar] [CrossRef]
- Cavalli, F.; Kaye, S.B.; Hansen, H.H.; Armitage, J.O.; Piccart-Gebhart, M. Textbook of Medical Oncology; CRC Press: Boca Raton, FL, USA, 2009. [Google Scholar]
- Longley, D.B.; Harkin, D.P.; Johnston, P.G. 5-fluorouracil: Mechanisms of action and clinical strategies. Nat. Rev. Cancer 2003, 3, 330–338. [Google Scholar] [CrossRef]
- Sjoquist, K.M.; Burmeister, B.H.; Smithers, B.M.; Zalcberg, J.R.; Simes, R.J.; Barbour, A.; Gebski, V. Survival after neoadjuvant chemotherapy or chemoradiotherapy for resectable oesophageal carcinoma: An updated meta-analysis. Lancet Oncol. 2011, 12, 681–692. [Google Scholar] [CrossRef]
- Onitilo, A.A.; Stankowski-Drengler, T.J.; Shiyanbola, O.; Engel, J.; Tanimu, S.; Fagbemi, S.O.; Li, Y.H. Modified Docetaxel, Cisplatin, and Fluorouracil (mDCF) as a Neoadjuvant Chemotherapy for Non-metastatic Esophageal Cancer (nMEC). Clin. Med. Res. 2021, 19, 64–71. [Google Scholar] [CrossRef]
- Mikhail, S.E.; Sun, J.F.; Marshall, J.L. Safety of capecitabine: A review. Expert. Opin. Drug. Saf. 2010, 9, 831–841. [Google Scholar] [CrossRef] [PubMed]
- Van Cutsem, E.; Moiseyenko, V.M.; Tjulandin, S.; Majlis, A.; Constenla, M.; Boni, C.; Rodrigues, A.; Fodor, M.; Chao, Y.; Voznyi, E.; et al. Phase III study of docetaxel and cisplatin plus fluorouracil compared with cisplatin and fluorouracil as first-line therapy for advanced gastric cancer: A report of the V325 Study Group. J. Clin. Oncol. 2006, 24, 4991–4997. [Google Scholar] [CrossRef]
- Miyazaki, T.; Sohda, M.; Tanaka, N.; Suzuki, S.; Ieta, K.; Sakai, M.; Sano, A.; Yokobori, T.; Inose, T.; Nakajima, M.; et al. Phase I/II study of docetaxel, cisplatin, and 5-fluorouracil combination chemoradiotherapy in patients with advanced esophageal cancer. Cancer Chemother. Pharmacol. 2015, 75, 449–455. [Google Scholar] [CrossRef]
- Zhang, M.; Fan, Y.; Che, X.; Hou, K.; Zhang, C.; Li, C.; Wen, T.; Wang, S.; Cheng, Y.; Liu, Y.; et al. 5-FU-Induced Upregulation of Exosomal PD-L1 Causes Immunosuppression in Advanced Gastric Cancer Patients. Front Oncol. 2020, 10, 492. [Google Scholar] [CrossRef]
- Zhao, J.G.; Ren, K.M.; Tang, J. Overcoming 5-Fu resistance in human non-small cell lung cancer cells by the combination of 5-Fu and cisplatin through the inhibition of glucose metabolism. Tumour Biol. 2014, 35, 12305–12315. [Google Scholar] [CrossRef] [PubMed]
- Wang, T.; Fahrmann, J.F.; Lee, H.; Li, Y.J.; Tripathi, S.C.; Yue, C.; Zhang, C.; Lifshitz, V.; Song, J.; Yuan, Y.; et al. JAK/STAT3-Regulated Fatty Acid β-Oxidation Is Critical for Breast Cancer Stem Cell Self-Renewal and Chemoresistance. Cell Metab. 2018, 27, 136–150.e5. [Google Scholar] [CrossRef] [PubMed]
- Baumann, P.; Zullino, D.F.; Eap, C.B. Enantiomers’ potential in psychopharmacology--a critical analysis with special emphasis on the antidepressant escitalopram. Eur. Neuropsychopharmacol. 2002, 12, 433–444. [Google Scholar] [CrossRef]
- Kirino, E. Escitalopram for the management of major depressive disorder: A review of its efficacy, safety, and patient acceptability. Patient Prefer. Adherence 2012, 6, 853–861. [Google Scholar] [CrossRef] [PubMed]
- Bruggeman, C.; O’Day, C.S. Selective Serotonin Reuptake Inhibitor Toxicity. In StatPearls; StatPearls Publishing: Orlando, FL, USA, 2022. [Google Scholar]
- Liu, Y.-C.; Chen, V.C.-H.; Lu, M.-L.; Lee, M.-J.; McIntyre, R.S.; Majeed, A.; Lee, Y.; Chen, Y.-L. The association between selective serotonin reuptake inhibitors (SSRIs) use and the risk of bladder cancer: A nationwide population-based cohort study. Cancers 2020, 12, 1184. [Google Scholar] [CrossRef]
- Chen, V.C.; Lee, M.J.; Yang, Y.H.; Lu, M.L.; Chiu, W.C.; Dewey, M.E. Selective serotonin reuptake inhibitors use and hepatocellular carcinoma in patients with alcohol use disorder. Drug Alcohol Depend. 2021, 219, 108495. [Google Scholar] [CrossRef]
- Lee, M.J.; Huang, C.W.; Chen, Y.L. Association between selective serotonin reuptake inhibitors and kidney cancer risk: A nationwide population-based cohort study. Int. J. Cancer 2021, 148, 1331–1337. [Google Scholar] [CrossRef]
- Yuan, I.; Horng, C.T.; Chen, V.C.; Chen, C.H.; Chen, L.J.; Hsu, T.C.; Tzang, B.S. Escitalopram oxalate inhibits proliferation and migration and induces apoptosis in non-small cell lung cancer cells. Oncol. Lett. 2018, 15, 3376–3382. [Google Scholar] [CrossRef]
- Chen, V.C.; Hsieh, Y.H.; Chen, L.J.; Hsu, T.C.; Tzang, B.S. Escitalopram oxalate induces apoptosis in U-87MG cells and autophagy in GBM8401 cells. J. Cell. Mol. Med. 2018, 22, 1167–1178. [Google Scholar] [CrossRef]
- Schreffler, S.M.; Marraffa, J.M.; Stork, C.M.; Mackey, J. Sodium channel blockade with QRS widening after an escitalopram overdose. Pediatr. Emerg. Care 2013, 29, 998–1001. [Google Scholar] [CrossRef]
- Rosa, T.F.D.; Machado, C.S.; Serafin, M.B.; Bottega, A.; Coelho, S.S.; Foletto, V.S.; Rampelotto, R.F.; Lorenzoni, V.V.; Mainardi, A.; Hörner, R. Repurposing of escitalopram oxalate and clonazepam in combination with ciprofloxacin and sulfamethoxazole-trimethoprim for treatment of multidrug-resistant microorganisms and evaluation of the cleavage capacity of plasmid DNA. Can. J. Microbiol. 2021, 67, 599–612. [Google Scholar] [CrossRef] [PubMed]
- Kim, N.H.; Kim, S.N.; Oh, J.S.; Lee, S.; Kim, Y.K. Anti-mitotic potential of 7-diethylamino-3(2’-benzoxazolyl)-coumarin in 5-fluorouracil-resistant human gastric cancer cell line SNU620/5-FU. Biochem. Biophys. Res. Commun. 2012, 418, 616–621. [Google Scholar] [CrossRef] [PubMed]
- Enatescu, V.R.; Papava, I.; Enatescu, I.; Antonescu, M.; Anghel, A.; Seclaman, E.; Sirbu, I.O.; Marian, C. Circulating plasma micro RNAs in patients with major depressive disorder treated with antidepressants: A pilot study. Psychiatry Investig. 2016, 13, 549–557. [Google Scholar] [CrossRef] [PubMed]
- Shoaib, M.; Giacopuzzi, E.; Pain, O.; Fabbri, C.; Magri, C.; Minelli, A.; Lewis, C.M.; Gennarelli, M. Investigating an in silico approach for prioritizing antidepressant drug prescription based on drug-induced expression profiles and predicted gene expression. Pharm. J. 2021, 21, 85–93. [Google Scholar] [CrossRef]
- Hue, J.J.; Graor, H.; Zarei, M.; Katayama, E.S.; Ji, K.; Hajihassani, O.; Loftus, A.W.; Vaziri-Gohar, A.; Winter, J.M. IDO1 is a therapeutic target for pancreatic cancer-associated depression. Mol. Cancer Ther. 2022, 21, 1810–1822. [Google Scholar] [CrossRef]
- Blondy, S.; David, V. 5-Fluorouracil resistance mechanisms in colorectal cancer: From classical pathways to promising processes. Cancer Sci. 2020, 111, 3142–3154. [Google Scholar] [CrossRef]
- Fatehullah, A.; Terakado, Y.; Sagiraju, S.; Tan, T.L.; Sheng, T.; Tan, S.H.; Murakami, K.; Swathi, Y.; Ang, N.; Rajarethinam, R. A tumour-resident Lgr5(+) stem-cell-like pool drives the establishment and progression of advanced gastric cancers. Nat. Cell. Biol. 2021, 23, 1299–1313. [Google Scholar] [CrossRef]
- Chou, T.C. Theoretical basis, experimental design, and computerized simulation of synergism and antagonism in drug combination studies. Pharmacol. Rev. 2006, 58, 621–681. [Google Scholar] [CrossRef]




Publisher’s Note: MDPI stays neutral with regard to jurisdictional claims in published maps and institutional affiliations. |
© 2022 by the authors. Licensee MDPI, Basel, Switzerland. This article is an open access article distributed under the terms and conditions of the Creative Commons Attribution (CC BY) license (https://creativecommons.org/licenses/by/4.0/).
Share and Cite
Chen, V.C.-H.; Huang, J.-Y.; Tzang, B.-S.; Hsu, T.-C.; McIntyre, R.S. Synergistic Effects of the Combinational Use of Escitalopram Oxalate and 5-Fluorouracil on the Inhibition of Gastric Cancer SNU-1 Cells. Int. J. Mol. Sci. 2022, 23, 16179. https://doi.org/10.3390/ijms232416179
Chen VC-H, Huang J-Y, Tzang B-S, Hsu T-C, McIntyre RS. Synergistic Effects of the Combinational Use of Escitalopram Oxalate and 5-Fluorouracil on the Inhibition of Gastric Cancer SNU-1 Cells. International Journal of Molecular Sciences. 2022; 23(24):16179. https://doi.org/10.3390/ijms232416179
Chicago/Turabian StyleChen, Vincent Chin-Hung, Jing-Yu Huang, Bor-Show Tzang, Tsai-Ching Hsu, and Roger S. McIntyre. 2022. "Synergistic Effects of the Combinational Use of Escitalopram Oxalate and 5-Fluorouracil on the Inhibition of Gastric Cancer SNU-1 Cells" International Journal of Molecular Sciences 23, no. 24: 16179. https://doi.org/10.3390/ijms232416179
APA StyleChen, V. C.-H., Huang, J.-Y., Tzang, B.-S., Hsu, T.-C., & McIntyre, R. S. (2022). Synergistic Effects of the Combinational Use of Escitalopram Oxalate and 5-Fluorouracil on the Inhibition of Gastric Cancer SNU-1 Cells. International Journal of Molecular Sciences, 23(24), 16179. https://doi.org/10.3390/ijms232416179

