Genome-Wide Analysis of Auxin Response Factors in Lettuce (Lactuca sativa L.) Reveals the Positive Roles of LsARF8a in Thermally Induced Bolting
Abstract
1. Introduction
2. Results
2.1. Identification of LsARFs from the Lettuce Genome
2.2. Chromosomal Distribution and Duplication Events among LsARF Genes
2.3. Structural Analysis and Conserved Motifs of LsARF Genes
2.4. Analysis of Cis-Elements in the Promoter Regions and Gene Ontology
2.5. Phylogenetic Analysis of LsARFs
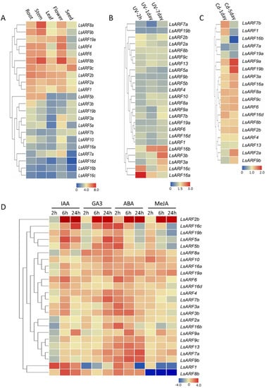
2.6. Expression Profiles of LsARFs among Various Tissues and Organs
2.7. Expression Responses of LsARFs to UV and Cd Stresses
2.8. Expression of LsARFs in Response to Various Phytohormone Treatments
2.9. Gene Expression Analysis of LsARFs under Thermal Treatments
2.10. LsARF8a Encodes an ARF Transcription Factor
2.11. Silencing of LsARF8a Resulted in Delayed Bolting under Thermal Treatments
3. Discussion
3.1. Expansion of Lettuce ARF Gene Family
3.2. LsARFs Are Involved in the Heat-Induced Bolting
3.3. LsARF8a Postively Regulates Lettuce Bolting under Thermal Growth Conditions
4. Materials and Methods
4.1. Plant Material and Treatments
4.2. Identification of LsARF Genes from the L. sativa Genome
4.3. Analysis of Gene Structure and Conserved Domains
4.4. Sequence Alignment and Phylogenetic Construction
4.5. Expression Profiling of LsARF Genes in Different Tissues or under Various Stresses
4.6. RNA Extraction and Quantitative Real-Time PCR
4.7. Subcellular Location of LsARF8a
4.8. In Vivo Transcriptional Activity Assay
4.9. Virus-Induced Gene Silencing (VIGS)
5. Conclusions
Supplementary Materials
Author Contributions
Funding
Institutional Review Board Statement
Informed Consent Statement
Data Availability Statement
Acknowledgments
Conflicts of Interest
References
- Lavy, M.; Estelle, M. Mechanisms of auxin signaling. Development 2016, 143, 3226–3229. [Google Scholar] [CrossRef] [PubMed]
- Weijers, D.; Wagner, D. Transcriptional Responses to the Auxin Hormone. Annu. Rev. Plant Biol. 2016, 67, 539–574. [Google Scholar] [CrossRef]
- Leyser, O. Auxin Signaling. Plant Physiol. 2018, 176, 465–479. [Google Scholar] [CrossRef] [PubMed]
- Prigge, M.J.; Greenham, K.; Zhang, Y.; Santner, A.; Castillejo, C.; Mutka, A.M.; O’Malley, R.C.; Ecker, J.R.; Kunkel, B.N.; Estelle, M. The Arabidopsis auxin receptor F-box proteins AFB4 and AFB5 are required for response to the synthetic auxin picloram. G3 2016, 6, 1383–1390. [Google Scholar] [CrossRef] [PubMed]
- Cancé, C.; Martin-Arevalillo, R.; Boubekeur, K.; Dumas, R. Auxin response factors are keys to the many auxin doors. New Phytol. 2022, 235, 402–419. [Google Scholar] [CrossRef]
- Cucinotta, M.; Cavalleri, A.; Chandler, J.W.; Colombo, L. Auxin and Flower Development: A Blossoming Field. Cold Spring Harb. Perspect. Biol. 2021, 13, a039974. [Google Scholar] [CrossRef]
- Cheng, Z.J.; Wang, L.; Sun, W.; Zhang, Y.; Zhou, C.; Su, Y.H.; Li, W.; Sun, T.T.; Zhao, X.Y.; Li, X.G.; et al. Pattern of auxin and cytokinin responses for shoot meristem induction results from the regulation of cytokinin biosynthesis by AUXIN RESPONSE FACTOR3. Plant Physiol. 2013, 161, 240–251. [Google Scholar] [CrossRef]
- Fahlgren, N.; Montgomery, T.A.; Howell, M.D.; Allen, E.; Dvorak, S.K.; Alexander, A.L.; Carrington, J.C. Regulation of AUXIN RESPONSE FACTOR3 by TAS3 ta-siRNA affects developmental timing and patterning in Arabidopsis. Curr. Biol. 2006, 16, 939–944. [Google Scholar] [CrossRef]
- Zhang, K.; Wang, R.; Zi, H.; Li, Y.; Cao, X.; Li, D.; Guo, L.; Tong, J.; Pan, Y.; Jiao, Y.; et al. AUXIN RESPONSE FACTOR3 regulates floral meristem determinacy by repressing cytokinin biosynthesis and signaling. Plant Cell 2018, 30, 324–346. [Google Scholar] [CrossRef]
- Reeves, P.H.; Ellis, C.M.; Ploense, S.E.; Wu, M.F.; Yadav, V.; Tholl, D.; Chételat, A.; Haupt, I.; Kennerley, B.J.; Hodgens, C.; et al. A regulatory network for coordinated flower maturation. PLoS Genet. 2012, 8, e1002506. [Google Scholar] [CrossRef]
- Nagpal, P.; Ellis, C.M.; Weber, H.; Ploense, S.E.; Barkawi, L.S.; Guilfoyle, T.J.; Hagen, G.; Alonso, J.M.; Cohen, J.D.; Farmer, E.E.; et al. Auxin response factors ARF6 and ARF8 promote jasmonic acid production and flower maturation. Development 2005, 132, 4107–4118. [Google Scholar] [CrossRef] [PubMed]
- Liu, N.; Wu, S.; Van Houten, J.; Wang, Y.; Ding, B.; Fei, Z.; Clarke, T.H.; Reed, J.W.; van der Knaap, E. Down-regulation of AUXIN RESPONSE FACTORS 6 and 8 by microRNA 167 leads to floral development defects and female sterility in tomato. J. Exp. Bot. 2014, 65, 2507–2520. [Google Scholar] [CrossRef] [PubMed]
- Zheng, Y.; Zhang, K.; Guo, L.; Liu, X.; Zhang, Z. AUXIN RESPONSE FACTOR3 plays distinct role during early flower development. Plant Signal. Behav. 2018, 13, e1467690. [Google Scholar] [CrossRef] [PubMed]
- Bouzroud, S.; Gouiaa, S.; Hu, N.; Bernadac, A.; Mila, I.; Bendaou, N.; Smouni, A.; Bouzayen, M.; Zouine, M. Auxin Response Factors (ARFs) are potential mediators of auxin action in tomato response to biotic and abiotic stress (Solanum lycopersicum). PLoS ONE 2018, 13, e0193517. [Google Scholar] [CrossRef]
- Verma, S.; Negi, N.P.; Pareek, S.; Mudgal, G.; Kumar, D. Auxin response factors in plant adaptation to drought and salinity stress. Physiol. Plant. 2022, 174, e13714. [Google Scholar] [CrossRef]
- Wang, Y.; Li, B.; Li, Y.; Du, W.; Zhang, Y.; Han, Y.; Liu, C.; Fan, S.; Hao, J. Application of exogenous auxin and gibberellin regulates the bolting of lettuce (Lactuca sativa L.). Open Life Sci. 2022, 17, 438–446. [Google Scholar] [CrossRef]
- Hao, J.-H.; Zhang, L.-L.; Li, P.-P.; Sun, Y.-C.; Li, J.-K.; Qin, X.-X.; Wang, L.; Qi, Z.-Y.; Xiao, S.; Han, Y.-Y.; et al. Quantitative proteomics analysis of Lettuce (Lactuca sativa L.) reveals molecular basis-associated auxin and photosynthesis with bolting induced by high temperature. Int. J. Mol. Sci. 2018, 19, 2967. [Google Scholar] [CrossRef]
- Lindqvist, K. On the origin of cultivated lettuce. Hereditas 1960, 46, 319–350. [Google Scholar] [CrossRef]
- Thompson, H.C.; Knott, J.K. The effect of temperature and photoperiod on the growth of lettuce. Proc. Am. Soc. Hort. Sci. 1933, 30, 507–509. [Google Scholar]
- Fukuda, M.; Matsuo, S.; Kikuchi, K.; Mitsuhashi, W.; Toyomasu, T.; Honda, I. The endogenous level of GA(1) is upregulated by high temperature during stem elongation in lettuce through LsGA3ox1 expression. J. Plant Physiol. 2009, 166, 2077–2084. [Google Scholar] [CrossRef]
- FAO. FAOSTAT: Crops. Available online: http://www.fao.org/faostat/en/#data/QC (accessed on 27 July 2022).
- Reyes-Chin-Wo, S.; Wang, Z.; Yang, X.; Kozik, A.; Arikit, S.; Song, C.; Xia, L.; Froenicke, L.; Lavelle, D.O.; Truco, M.J.; et al. Genome assembly with in vitro proximity ligation data and whole-genome triplication in lettuce. Nat. Commun. 2017, 8, 14953. [Google Scholar] [CrossRef] [PubMed]
- Wei, T.; van Treuren, R.; Liu, X.; Zhang, Z.; Chen, J.; Liu, Y.; Dong, S.; Sun, P.; Yang, T.; Lan, T.; et al. Whole-genome resequencing of 445 Lactuca accessions reveals the domestication history of cultivated lettuce. Nat. Genet. 2021, 53, 752–760. [Google Scholar] [CrossRef] [PubMed]
- Finet, C.; Berne-Dedieu, A.; Scutt, C.P.; Marletaz, F. Evolution of the ARF gene family in land plants: Old domains, new tricks. Mol. Biol. Evol. 2013, 30, 45–56. [Google Scholar] [CrossRef] [PubMed]
- Fukuda, M.; Matsuo, S.; Kikuchi, K.; Kawazu, Y.; Fujiyama, R.; Honda, I. Isolation and functional characterization of the FLOWERING LOCUS T homolog, the LsFT gene, in lettuce. J. Plant Physiol. 2011, 168, 1602–1607. [Google Scholar] [CrossRef] [PubMed]
- Chen, Z.; Zhao, W.; Ge, D.; Han, Y.; Ning, K.; Luo, C.; Wang, S.; Liu, R.; Zhang, X.; Wang, Q. LCM-seq reveals the crucial role of LsSOC1 in heat-promoted bolting of lettuce (Lactuca sativa L.). Plant J. 2018, 95, 516–528. [Google Scholar] [CrossRef]
- Chen, Z.; Han, Y.; Ning, K.; Ding, Y.; Zhao, W.; Yan, S.; Luo, C.; Jiang, X.; Ge, D.; Liu, R.; et al. Inflorescence Development and the role of LsFT in regulating bolting in lettuce (Lactuca sativa L.). Front. Plant Sci. 2017, 8, 2248. [Google Scholar] [CrossRef]
- Sato, Y.; Nishimura, A.; Ito, M.; Ashikari, M.; Hirano, H.Y.; Matsuoka, M. Auxin response factor family in rice. Genes Genet. Syst. 2001, 76, 373–380. [Google Scholar] [CrossRef][Green Version]
- Ha, C.V.; Le, D.T.; Nishiyama, R.; Watanabe, Y.; Sulieman, S.; Tran, U.T.; Mochida, K.; Dong, N.V.; Yamaguchi-Shinozaki, K.; Shinozaki, K.; et al. The auxin response factor transcription factor family in soybean: Genome-wide identification and expression analyses during development and water stress. DNA Res. 2013, 20, 511–524. [Google Scholar]
- Xing, H.; Pudake, R.N.; Guo, G.; Xing, G.; Hu, Z.; Zhang, Y.; Sun, Q.; Ni, Z. Genome-wide identification and expression profiling of auxin response factor (ARF) gene family in maize. BMC Genom. 2011, 12, 178. [Google Scholar] [CrossRef]
- Chapman, M.A.; Leebens-Mack, J.H.; Burke, J.M. Positive selection and expression divergence following gene duplication in the sunflower CYCLOIDEA gene family. Mol. Biol. Evol. 2008, 25, 1260–1273. [Google Scholar] [CrossRef]
- Quint, M.; Delker, C.; Franklin, K.A.; Wigge, P.A.; Halliday, K.J.; van Zanten, M. Molecular and genetic control of plant thermomorphogenesis. Nat. Plants 2016, 2, 15190. [Google Scholar] [CrossRef] [PubMed]
- Casal, J.J.; Balasubramanian, S. Thermomorphogenesis. Annu. Rev. Plant Biol. 2019, 70, 321–346. [Google Scholar] [CrossRef] [PubMed]
- Lee, S.; Wang, W.; Huq, E. Spatial regulation of thermomorphogenesis by HY5 and PIF4 in Arabidopsis. Nat. Commun. 2021, 12, 3656. [Google Scholar] [CrossRef] [PubMed]
- Li, Y.; Zhu, J.; Feng, Y.; Li, Z.; Ren, Z.; Liu, N.; Liu, C.; Hao, J.; Han, Y. LsARF3 mediates thermally induced bolting through promoting the expression of LsCO in lettuce (Lactuca sativa L.). Front. Plant Sci. 2022, 13, 958833. [Google Scholar] [CrossRef] [PubMed]
- Jung, J.H.; Domijan, M.; Klose, C.; Biswas, S.; Ezer, D.; Gao, M.; Khattak, A.K.; Box, M.S.; Charoensawan, V.; Cortijo, S.; et al. Phytochromes function as thermosensors in Arabidopsis. Science 2016, 354, 886–889. [Google Scholar] [CrossRef]
- Legris, M.; Klose, C.; Burgie, E.S.; Rojas, C.C.; Neme, M.; Hiltbrunner, A.; Wigge, P.A.; Schäfer, E.; Vierstra, R.D.; Casal, J.J. Phytochrome B integrates light and temperature signals in Arabidopsis. Science 2016, 354, 897–900. [Google Scholar] [CrossRef]
- Qi, Z.-Y. Expression of ARFs (Auxin Response Factors) Gene Family and Functional Analysis of LsARF8 in Leaf Lettuce (Lactuca sativa L.) during Bolting Induced by High Temperature. Master’s Thesis, Beijing University of Agriculture, Beijing, China, 2019. [Google Scholar]
- Kumar, S.V.; Lucyshyn, D.; Jaeger, K.E.; Alós, E.; Alvey, E.; Harberd, N.P.; Wigge, P.A. Transcription factor PIF4 controls the thermosensory activation of flowering. Nature 2012, 484, 242–245. [Google Scholar] [CrossRef]
- Kim, S.; Hwang, G.; Kim, S.; Thi, T.N.; Kim, H.; Jeong, J.; Kim, J.; Kim, J.; Choi, G.; Oh, E. The epidermis coordinates thermoresponsive growth through the phyB-PIF4-auxin pathway. Nat. Commun. 2020, 11, 1053. [Google Scholar] [CrossRef]
- Franklin, K.A.; Lee, S.H.; Patel, D.; Kumar, S.V.; Spartz, A.K.; Gu, C.; Ye, S.; Yu, P.; Breen, G.; Cohen, J.D.; et al. Phytochrome-interacting factor 4 (PIF4) regulates auxin biosynthesis at high temperature. Proc. Natl. Acad. Sci. USA 2011, 108, 20231–20235. [Google Scholar] [CrossRef]
- Ezer, D.; Shepherd, S.J.K.; Brestovitsky, A.; Dickinson, P.; Cortijo, S.; Charoensawan, V.; Box, M.S.; Biswas, S.; Jaeger, K.E.; Wigge, P.A. The G-box transcriptional regulatory code in Arabidopsis. Plant Physiol. 2017, 175, 628–640. [Google Scholar] [CrossRef]
- Kim, J.-B.; Kang, J.-Y.; Kim, S.Y. Over-expression of a transcription factor regulating ABA-responsive gene expression confers multiple stress tolerance. Plant Biotech. J. 2004, 2, 459–466. [Google Scholar] [CrossRef] [PubMed]
- Yamaguchi-Shinozaki, K.; Shinozaki, K. Transcriptional regulatory networks in cellular responses and tolerance to dehydration and cold stresses. Annu. Rev. Plant Biol. 2006, 57, 781–803. [Google Scholar] [CrossRef] [PubMed]
- Ning, K.; Han, Y.; Chen, Z.; Luo, C.; Wang, S.; Zhang, W.; Li, L.; Zhang, X.; Fan, S.; Wang, Q. Genome-wide analysis of MADS-box family genes during flower development in lettuce. Plant Cell Environ. 2019, 42, 1868–1881. [Google Scholar] [CrossRef] [PubMed]
- Goodstein, D.M.; Shu, S.; Howson, R.; Neupane, R.; Hayes, R.D.; Fazo, J.; Mitros, T.; Dirks, W.; Hellsten, U.; Putnam, N.; et al. Phytozome: A comparative platform for green plant genomics. Nucleic Acids Res. 2012, 40, D1178–D1186. [Google Scholar] [CrossRef]
- Hu, B.; Jin, J.; Guo, A.Y.; Zhang, H.; Luo, J.; Gao, G. GSDS 2.0: An upgraded gene feature visualization server. Bioinformatics 2015, 31, 1296–1297. [Google Scholar] [CrossRef]
- Chen, C.; Chen, H.; Zhang, Y.; Thomas, H.R.; Frank, M.H.; He, Y.; Xia, R. TBtools: An integrative toolkit developed for interactive analyses of big biological data. Mol. Plant 2020, 13, 1194–1202. [Google Scholar] [CrossRef]
- Thompson, J.D.; Higgins, D.G.; Gibson, T.J. CLUSTAL W: Improving the sensitivity of progressive multiple sequence alignment through sequence weighting, position-specific gap penalties and weight matrix choice. Nucleic Acids Res. 1994, 22, 4673–4680. [Google Scholar] [CrossRef]
- Kumar, S.; Stecher, G.; Li, M.; Knyaz, C.; Tamura, K. MEGA X: Molecular evolutionary genetics analysis across computing platforms. Mol. Biol. Evol. 2018, 35, 1547–1549. [Google Scholar] [CrossRef]
- Liu, N.; Staswick, P.E.; Avramova, Z. Memory responses of jasmonic acid-associated Arabidopsis genes to a repeated dehydration stress. Plant Cell Environ. 2016, 39, 2515–2529. [Google Scholar] [CrossRef]
- Song, S.; Hao, L.; Zhao, P.; Xu, Y.; Zhong, N.; Zhang, H.; Liu, N. Genome-wide identification, expression profiling and evolutionary analysis of auxin response factor gene family in potato (Solanum tuberosum Group Phureja). Sci. Rep. 2019, 9, 1755. [Google Scholar] [CrossRef]
- Livak, K.J.; Schmittgen, T.D. Analysis of relative gene expression data using real-time quantitative PCR and the 2(-Delta Delta Ct) Method. Methods 2001, 25, 402–408. [Google Scholar] [CrossRef] [PubMed]
- Liu, N.; Zhong, N.Q.; Wang, G.L.; Li, L.J.; Liu, X.L.; He, Y.K.; Xia, G.X. Cloning and functional characterization of PpDBF1 gene encoding a DRE-binding transcription factor from Physcomitrella patens. Planta 2007, 226, 827–838. [Google Scholar] [CrossRef] [PubMed]









| Gene Name a | Locus ID b | Chromosomal Location c | Gene Models d | Putative Proteins e | |||||
|---|---|---|---|---|---|---|---|---|---|
| Chr | Chr_Start | Chr_End | Direction | Length (aa) | pI | MW (kDa) | |||
| LsARF1 | Lsat_1_v5_gn_7_74681 | 7 | 123854596 | 123861992 | F | 2 | 680 | 5.64 | 76.25 |
| LsARF2a | Lsat_1_v5_gn_1_32200 | 1 | 34835165 | 34839317 | R | 2 | 731 | 6.50 | 81.82 |
| LsARF2b | Lsat_1_v5_gn_5_9980 | 5 | 20298945 | 20303345 | F | 2 | 789 | 6.07 | 88.69 |
| LsARF3a | Lsat_1_v5_gn_7_22140 | 7 | 30074288 | 30078405 | R | 3 | 610 | 6.94 | 67.76 |
| LsARF3b | Lsat_1_v5_gn_4_51680 | 4 | 76542160 | 76545742 | F | 2 | 432 | 7.07 | 47.53 |
| LsARF4 | Lsat_1_v5_gn_2_98041 | 2 | 177742824 | 177747158 | F | 2 | 786 | 6.19 | 86.48 |
| LsARF5a | Lsat_1_v5_gn_9_46321 | 9 | 51222149 | 51227761 | F | 2 | 732 | 5.30 | 81.55 |
| LsARF5b | Lsat_1_v5_gn_2_12381 | 2 | 29392285 | 29399177 | F | 2 | 838 | 5.32 | 92.71 |
| LsARF6 | Lsat_1_v5_gn_7_27300 | 7 | 36888567 | 36894316 | F | 3 | 811 | 5.91 | 89.00 |
| LsARF7a | Lsat_1_v5_gn_5_139420 | 5 | 267927916 | 267933344 | F | 2 | 1025 | 6.26 | 115.76 |
| LsARF7b | Lsat_1_v5_gn_7_35261 | 7 | 49118344 | 49120839 | F | 1 | 588 | 5.56 | 66.34 |
| LsARF8a | Lsat_1_v5_gn_3_68721 | 3 | 90790977 | 90795537 | F | 2 | 799 | 5.78 | 88.99 |
| LsARF8b | Lsat_1_v5_gn_2_72540 | 2 | 146432295 | 146436809 | F | 2 | 845 | 5.88 | 94.28 |
| LsARF9a | Lsat_1_v5_gn_6_9480 | 6 | 16055386 | 16059645 | R | 2 | 532 | 6.45 | 60.34 |
| LsARF9b | Lsat_1_v5_gn_6_84121 | 6 | 138245572 | 138249925 | R | 2 | 662 | 6.22 | 74.49 |
| LsARF9c | Lsat_1_v5_gn_3_11900 | 3 | 16105592 | 16113929 | F | 4 | 601 | 5.51 | 67.73 |
| LsARF10 | Lsat_1_v5_gn_2_100181 | 2 | 176445550 | 176448727 | F | 2 | 666 | 6.36 | 73.73 |
| LsARF13 | Lsat_1_v5_gn_9_2121 | 9 | 5141158 | 5146712 | R | 3 | 510 | 7.27 | 56.91 |
| LsARF16a | Lsat_1_v5_gn_9_69060 | 9 | 88467753 | 88471738 | R | 2 | 530 | 7.65 | 59.46 |
| LsARF16b | Lsat_1_v5_gn_2_112381 | 2 | 191567478 | 191570351 | F | 2 | 645 | 6.08 | 71.84 |
| LsARF16c | Lsat_1_v5_gn_8_20161 | 8 | 24852532 | 24855669 | F | 2 | 641 | 7.30 | 72.31 |
| LsARF16d | Lsat_1_v5_gn_6_30741 | 6 | 39665361 | 39668043 | F | 1 | 639 | 7.93 | 70.34 |
| LsARF19a | Lsat_1_v5_gn_5_81601 | 5 | 179930026 | 179937998 | R | 2 | 990 | 6.12 | 109.53 |
| LsARF19b | Lsat_1_v5_gn_7_57521 | 7 | 81907809 | 81916387 | R | 1 | 947 | 6.01 | 104.41 |
Publisher’s Note: MDPI stays neutral with regard to jurisdictional claims in published maps and institutional affiliations. |
© 2022 by the authors. Licensee MDPI, Basel, Switzerland. This article is an open access article distributed under the terms and conditions of the Creative Commons Attribution (CC BY) license (https://creativecommons.org/licenses/by/4.0/).
Share and Cite
Hu, M.; Qi, Z.; Ren, Z.; Tong, J.; Wang, B.; Wu, Z.; Hao, J.; Liu, N. Genome-Wide Analysis of Auxin Response Factors in Lettuce (Lactuca sativa L.) Reveals the Positive Roles of LsARF8a in Thermally Induced Bolting. Int. J. Mol. Sci. 2022, 23, 13509. https://doi.org/10.3390/ijms232113509
Hu M, Qi Z, Ren Z, Tong J, Wang B, Wu Z, Hao J, Liu N. Genome-Wide Analysis of Auxin Response Factors in Lettuce (Lactuca sativa L.) Reveals the Positive Roles of LsARF8a in Thermally Induced Bolting. International Journal of Molecular Sciences. 2022; 23(21):13509. https://doi.org/10.3390/ijms232113509
Chicago/Turabian StyleHu, Manman, Zhengyang Qi, Zheng Ren, Jing Tong, Baoju Wang, Zhanhui Wu, Jinghong Hao, and Ning Liu. 2022. "Genome-Wide Analysis of Auxin Response Factors in Lettuce (Lactuca sativa L.) Reveals the Positive Roles of LsARF8a in Thermally Induced Bolting" International Journal of Molecular Sciences 23, no. 21: 13509. https://doi.org/10.3390/ijms232113509
APA StyleHu, M., Qi, Z., Ren, Z., Tong, J., Wang, B., Wu, Z., Hao, J., & Liu, N. (2022). Genome-Wide Analysis of Auxin Response Factors in Lettuce (Lactuca sativa L.) Reveals the Positive Roles of LsARF8a in Thermally Induced Bolting. International Journal of Molecular Sciences, 23(21), 13509. https://doi.org/10.3390/ijms232113509
