Inhibition of Cdk5 in PV Neurons Reactivates Experience-Dependent Plasticity in Adult Visual Cortex
Abstract
1. Introduction
2. Results
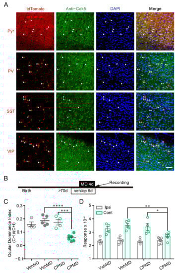
2.1. Cdk5 Is Co-Labeled with a Variety of Neurons in the Visual Cortex, and Pharmacological Inhibition of Cdk5 Restores OD Plasticity in Adult WT Mice
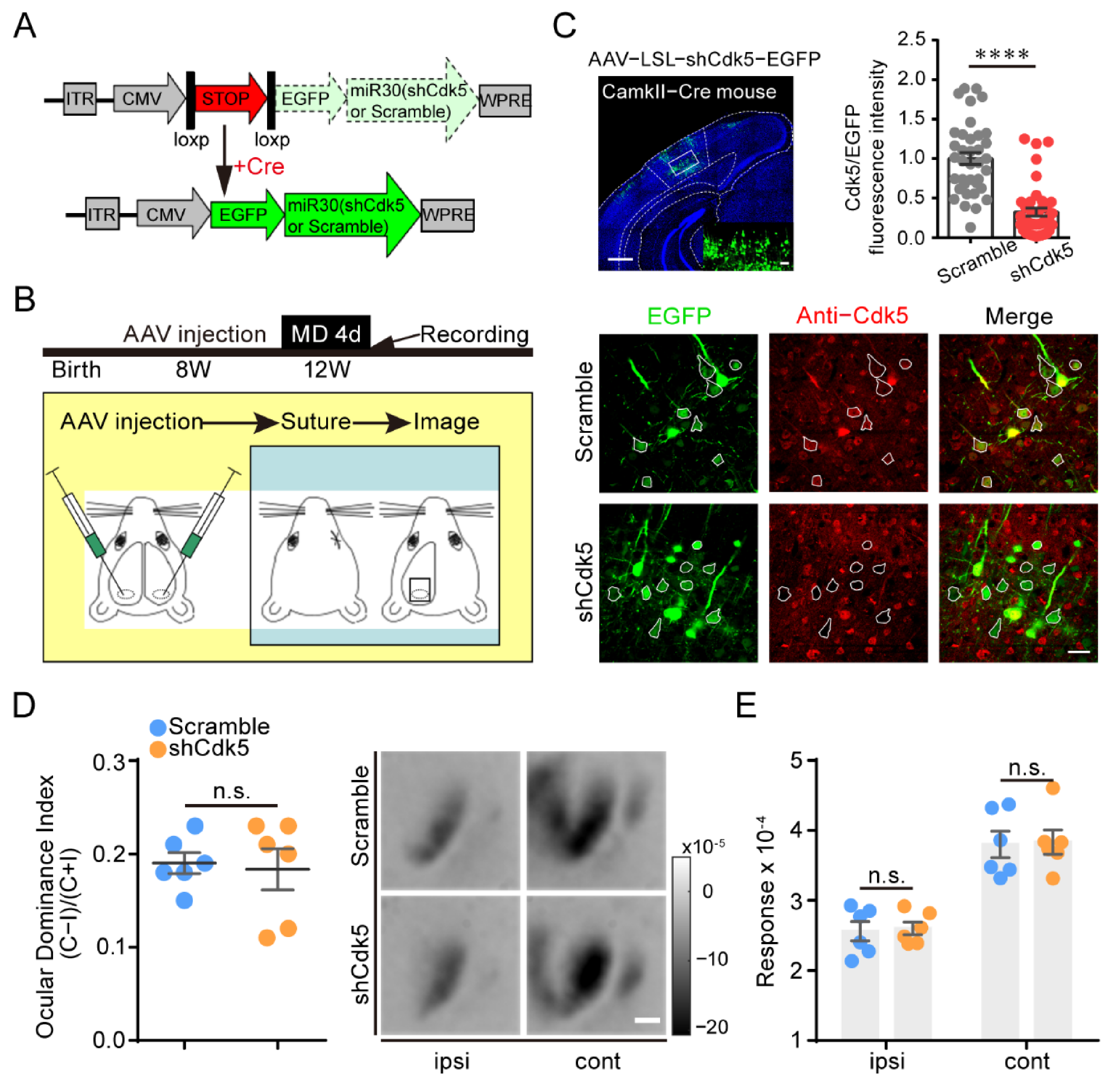
2.2. Knockdown of Cdk5 in V1 Pyramidal Neurons Fails to Restore OD Plasticity in Adults
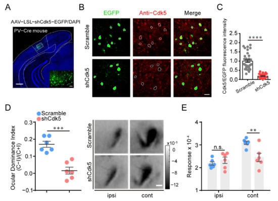
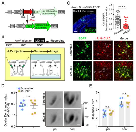
2.3. Knockdown of Cdk5 in PV, but Not SST or VIP Neurons, of V1 Reactivates OD Plasticity in Adult Mice
2.4. Cdk5 Blockade Reduces the Intrinsic Excitability of PV Neurons in the Visual Cortex
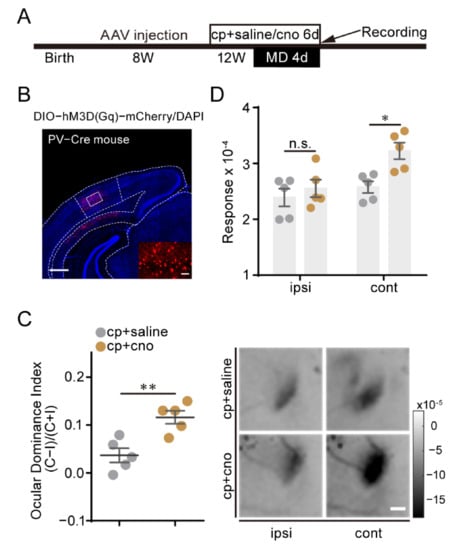
2.5. Activation of Visual Cortex PV Neurons Attenuates the Restoration of OD Plasticity Induced by Cdk5 Inhibition
3. Discussion
4. Materials and Methods
4.1. Animals
4.2. Drug Administration
4.3. Virus Injection
4.4. Monocular Deprivation
4.5. Optical Imaging of Intrinsic Signals
4.6. Brain Slice Preparation and Recording
4.7. Immunohistochemistry
4.8. Statistical Analysis
Supplementary Materials
Author Contributions
Funding
Institutional Review Board Statement
Informed Consent Statement
Data Availability Statement
Conflicts of Interest
References
- Ino, H.; Ishizuka, T.; Chiba, T.; Tatibana, M. Expression of CDK5 (PSSALRE kinase), a neural cdc2-related protein kinase, in the mature and developing mouse central and peripheral nervous systems. Brain Res. 1994, 661, 196–206. [Google Scholar] [CrossRef]
- Su, S.C.; Tsai, L.-H. Cyclin-Dependent Kinases in Brain Development and Disease. Annu. Rev. Cell Dev. Biol. 2011, 27, 465–491. [Google Scholar] [CrossRef] [PubMed]
- Cruz, J.C.; Tseng, H.-C.; Goldman, J.A.; Shih, H.; Tsai, L.-H. Aberrant Cdk5 Activation by p25 Triggers Pathological Events Leading to Neurodegeneration and Neurofibrillary Tangles. Neuron 2003, 40, 471–483. [Google Scholar] [CrossRef]
- Smith, P.D.; Crocker, S.J.; Jackson-Lewis, V.; Jordan-Sciutto, K.L.; Hayley, S.; Mount, M.P.; O’Hare, M.J.; Callaghan, S.; Slack, R.S.; Przedborski, S.; et al. Cyclin-dependent kinase 5 is a mediator of dopaminergic neuron loss in a mouse model of Parkinson’s disease. Proc. Natl. Acad. Sci. USA 2003, 100, 13650–13655. [Google Scholar] [CrossRef]
- Meyer, D.A.; Richer, E.; Benkovic, S.A.; Hayashi, K.; Kansy, J.W.; Hale, C.F.; Moy, L.Y.; Kim, Y.; O’Callaghan, J.P.; Tsai, L.H.; et al. Striatal dysregulation of Cdk5 alters locomotor responses to cocaine, motor learning, and dendritic morphology. Proc. Natl. Acad. Sci. USA 2008, 105, 18561–18566. [Google Scholar] [CrossRef]
- Taylor, J.R.; Lynch, W.J.; Sanchez, H.; Olausson, P.; Nestler, E.J.; Bibb, J.A. Inhibition of Cdk5 in the nucleus accumbens enhances the locomotor-activating and incentive-motivational effects of cocaine. Proc. Natl. Acad. Sci. USA 2007, 104, 4147–4152. [Google Scholar] [CrossRef]
- Gutiérrez-Vargas, J.A.; Múnera, A.; Cardona-Gómez, G.P. CDK5 Knockdown Prevents Hippocampal Degeneration and Cognitive Dysfunction Produced by Cerebral Ischemia. J. Cereb. Blood Flow Metab. 2015, 35, 1937–1949. [Google Scholar] [CrossRef]
- Posada-Duque, R.A.; Ramirez, O.; Härtel, S.; Inestrosa, N.C.; Bodaleo, F.; González-Billault, C.; Kirkwood, A.; Cardona-Gómez, G.P. CDK5 downregulation enhances synaptic plasticity. Cell. Mol. Life Sci. 2017, 74, 153–172. [Google Scholar] [CrossRef]
- Li, Y.; Wang, L.; Zhang, X.; Huang, M.; Li, S.; Wang, X.; Chen, L.; Jiang, B.; Yang, Y. Inhibition of Cdk5 rejuvenates inhibitory circuits and restores experience-dependent plasticity in adult visual cortex. Neuropharmacology 2018, 128, 207–220. [Google Scholar] [CrossRef]
- Su, S.C.; Rudenko, A.; Cho, S.; Tsai, L.H. Forebrain-specific deletion of Cdk5 in pyramidal neurons results in mania-like behavior and cognitive impairment. Neurobiol. Learn. Mem. 2013, 105, 54–62. [Google Scholar] [CrossRef][Green Version]
- Rudenko, A.; Seo, J.; Hu, J.; Su, S.C.; De Anda, F.C.; Durak, O.; Ericsson, M.; Carlén, M.; Tsai, L.-H. Loss of cyclin-dependent kinase 5 from parvalbumin interneurons leads to hyperinhibition, decreased anxiety, and memory impairment. J. Neurosci. 2015, 35, 2372–2383. [Google Scholar] [CrossRef]
- Posada-Duque, R.A.; Palacio-Castaneda, V.; Cardona-Gomez, G. PCDK5 knockdown in astrocytes provide neuroprotection as a trophic source via Rac1. Molecular and Cellular. Neuroscience 2015, 68, 151–166. [Google Scholar]
- Luo, F.; Zhang, J.; Burke, K.; Romito-DiGiacomo, R.R.; Miller, R.H.; Yang, Y. Oligodendrocyte-specific loss of Cdk5 disrupts the architecture of nodes of Ranvier as well as learning and memory. Exp. Neurol. 2018, 306, 92–104. [Google Scholar] [CrossRef]
- He, X.; Takahashi, S.; Suzuki, H.; Hashikawa, T.; Kulkarni, A.B.; Mikoshiba, K.; Ohshima, T. Hypomyelination Phenotype Caused by Impaired Differentiation of Oligodendrocytes in Emx1-cre Mediated Cdk5 Conditional Knockout Mice. Neurochem. Res. 2011, 36, 1293–1303. [Google Scholar] [CrossRef][Green Version]
- Wiesel, T.N.; Hubel, D.H. Single-cell responses in striate cortex of kittens deprived of vision in one eye. J. Neurophysiol. 1963, 26, 1003–1017. [Google Scholar] [CrossRef]
- Sato, M.; Stryker, M.P. Distinctive Features of Adult Ocular Dominance Plasticity. J. Neurosci. 2008, 28, 10278–10286. [Google Scholar] [CrossRef]
- Vetencourt, J.F.M.; Sale, A.; Viegi, A.; Baroncelli, L.; De Pasquale, R.; O’Leary, O.F.; Castrén, E.; Maffei, L. The Antidepressant Fluoxetine Restores Plasticity in the Adult Visual Cortex. Science 2008, 320, 385–388. [Google Scholar] [CrossRef]
- Sale, A.; Maya-Vetencourt, J.F.; Medini, P.; Cenni, M.C.; Baroncelli, L.; De Pasquale, R.; Maffei, L. Environmental enrichment in adulthood promotes amblyopia recovery through a reduction of intracortical inhibition. Nat. Neurosci. 2007, 10, 679–681. [Google Scholar] [CrossRef]
- Liu, H.; Li, Y.; Wang, Y.; Wang, X.; An, X.; Wang, S.; Chen, L.; Liu, G.; Yang, Y. The distinct role of NR2B subunit in the enhancement of visual plasticity in adulthood. Mol. Brain 2015, 8, 1–12. [Google Scholar] [CrossRef]
- Liu, Y.; Wang, Z.; Zhang, X.; Li, S.; Wu, W.; Li, X.; Yang, Y. A sex-dependent delayed maturation of visual plasticity induced by adverse experiences in early childhood. Neurobiol. Stress 2020, 13, 100256. [Google Scholar] [CrossRef]
- Harauzov, A.; Spolidoro, M.; DiCristo, G.; De Pasquale, R.; Cancedda, L.; Pizzorusso, T.; Viegi, A.; Berardi, N.; Maffei, L. Reducing Intracortical Inhibition in the Adult Visual Cortex Promotes Ocular Dominance Plasticity. J. Neurosci. 2010, 30, 361–371. [Google Scholar] [CrossRef]
- He, H.-Y.; Hodos, W.; Quinlan, E.M. Visual deprivation reactivates rapid ocular dominance plasticity in adult visual cortex. J. Neurosci. 2006, 26, 2951–2955. [Google Scholar] [CrossRef]
- He, H.-Y.; Ray, B.; Dennis, K.; Quinlan, E.M. Experience-dependent recovery of vision following chronic deprivation amblyopia. Nat. Neurosci. 2007, 10, 1134–1136. [Google Scholar] [CrossRef]
- Spolidoro, M.; Baroncelli, L.; Putignano, E.; Maya-Vetencourt, J.F.; Viegi, A.; Maffei, L. Food restriction enhances visual cortex plasticity in adulthood. Nat. Commun. 2011, 2, 320. [Google Scholar] [CrossRef]
- Xu, X.; Roby, K.D.; Callaway, E.M. Immunochemical characterization of inhibitory mouse cortical neurons: Three chemically distinct classes of inhibitory cells. J. Comp. Neurol. 2010, 518, 389–404. [Google Scholar] [CrossRef]
- Hooks, B.M.; Chen, C. Circuitry Underlying Experience-Dependent Plasticity in the Mouse Visual System. Neuron 2020, 106, 21–36. [Google Scholar] [CrossRef]
- Liebl, J.; Fürst, R.; Vollmar, A.M.; Zahler, S. Twice switched at birth: Cell cycle-independent roles of the “neuron-specific” cyclin-dependent kinase 5 (Cdk5) in non-neuronal cells. Cell. Signal. 2011, 23, 1698–1707. [Google Scholar] [CrossRef]
- Cheung, Z.H.; Ip, N.Y. Cdk5: A multifaceted kinase in neurodegenerative diseases. Trends Cell Biol. 2012, 22, 169–175. [Google Scholar] [CrossRef]
- Savage, M.J.; Gingrich, D.E. Advances in the Development of Kinase Inhibitor Therapeutics for Alzheimer’s Disease. Drug Dev. Res. 2009, 70, 125–144. [Google Scholar] [CrossRef]
- Kalatsky, V.A.; Stryker, M.P. New Paradigm for Optical Imaging: Temporally Encoded Maps of Intrinsic Signal. Neuron 2003, 38, 529–545. [Google Scholar] [CrossRef]
- Hawasli, A.H.; Benavides, D.R.; Nguyen, C.; Kansy, J.W.; Hayashi, K.; Chambon, P.; Greengard, P.; Powell, C.; Cooper, D.C.; Bibb, J.A. Cyclin-dependent kinase 5 governs learning and synaptic plasticity via control of NMDAR degradation. Nat. Neurosci. 2007, 10, 880–886. [Google Scholar] [CrossRef] [PubMed]
- van Versendaal, D.; Levelt, C.N. Inhibitory interneurons in visual cortical plasticity. Cell. Mol. Life Sci. 2016, 73, 3677–3691. [Google Scholar] [CrossRef] [PubMed]
- Kuhlman, S.; Olivas, N.D.; Tring, E.; Ikrar, T.; Xu, X.; Trachtenberg, J.T. A disinhibitory microcircuit initiates critical-period plasticity in the visual cortex. Nat. Cell Biol. 2013, 501, 543–546. [Google Scholar] [CrossRef] [PubMed]
- Sugiyama, S.; Di Nardo, A.A.; Aizawa, S.; Matsuo, I.; Volovitch, M.; Prochiantz, A.; Hensch, T.K. Experience-Dependent Transfer of Otx2 Homeoprotein into the Visual Cortex Activates Postnatal Plasticity. Cell 2008, 134, 508–520. [Google Scholar] [CrossRef] [PubMed]
- Huang, Z.J.; Kirkwood, A.; Pizzorusso, T.; Porciatti, V.; Morales, B.; Bear, M.F.; Maffei, L.; Tonegawa, S. BDNF Regulates the Maturation of Inhibition and the Critical Period of Plasticity in Mouse Visual Cortex. Cell 1999, 98, 739–755. [Google Scholar] [CrossRef]
- Sadahiro, M.; Demars, M.P.; Burman, P.; Yevoo, P.; Zimmer, A.; Morishita, H. Activation of Somatostatin Interneurons by Nicotinic Modulator Lypd6 Enhances Plasticity and Functional Recovery in the Adult Mouse Visual Cortex. J. Neurosci. 2020, 40, 5214–5227. [Google Scholar] [CrossRef]
- Cunha-Reis, D.; Sebastião, A.M.; Wirkner, K.; Illes, P.; Ribeiro, J. VIP enhances both pre- and postsynaptic GABAergic transmission to hippocampal interneurones leading to increased excitatory synaptic transmission to CA1 pyramidal cells. Br. J. Pharmacol. 2004, 143, 733–744. [Google Scholar] [CrossRef]
- Kalogeraki, E.; Greifzu, F.; Haack, F.; Löwel, S. Voluntary physical exercise promotes ocular dominance plasticity in adult mouse primary visual cortex. J. Neurosci. 2014, 34, 15476–15481. [Google Scholar] [CrossRef]
- Fu, Y.; Tucciarone, J.M.; Espinosa, J.S.; Sheng, N.; Darcy, D.P.; Nicoll, R.A.; Huang, Z.J.; Stryker, M.P. A Cortical Circuit for Gain Control by Behavioral State. Cell 2014, 156, 1139–1152. [Google Scholar] [CrossRef]
- He, L.-J.; Liu, N.; Cheng, T.-L.; Chen, X.-J.; Li, Y.-D.; Shu, Y.-S.; Qiu, Z.-L.; Zhang, X.-H. Conditional deletion of Mecp2 in parvalbumin-expressing GABAergic cells results in the absence of critical period plasticity. Nat. Commun. 2014, 5, 5036. [Google Scholar] [CrossRef]
- Yin, D.-M.; Sun, X.-D.; Bean, J.C.; Lin, T.W.; Sathyamurthy, A.; Xiong, W.-C.; Gao, T.-M.; Chen, Y.; Mei, L. Regulation of Spine Formation by ErbB4 in PV-Positive Interneurons. J. Neurosci. 2013, 33, 19295–19303. [Google Scholar] [CrossRef]
- Liu, S.-L.; Wang, C.; Jiang, T.; Tan, L.; Xing, A.; Yu, J.-T. The Role of Cdk5 in Alzheimer’s Disease. Mol. Neurobiol. 2016, 53, 4328–4342. [Google Scholar] [CrossRef]
- Hijazi, S.; Heistek, T.S.; Scheltens, P.; Neumann, U.; Shimshek, D.R.; Mansvelder, H.D.; Smit, A.B.; Van Kesteren, R.E. Early restoration of parvalbumin interneuron activity prevents memory loss and network hyperexcitability in a mouse model of Alzheimer’s disease. Mol. Psychiatry 2020, 25, 3380–3398. [Google Scholar] [CrossRef]
- Engmann, O.; Hortobagyi, T.; Pidsley, R.; Troakes, C.; Bernstein, H.G.; Kreutz, M.R.; Mill, J.; Nikolic, M.; Giese, K.P. Schizophrenia is associated with dysregulation of a Cdk5 activator that regulates synaptic protein ex-pression and cognition. Brain 2011, 134, 2408–2421. [Google Scholar] [CrossRef]
- Mukherjee, A.; Carvalho, F.; Eliez, S.; Caroni, P. Long-Lasting Rescue of Network and Cognitive Dysfunction in a Genetic Schizophrenia Model. Cell 2019, 178, 1387–1402.e14. [Google Scholar] [CrossRef]
- Cerda, O.; Trimmer, J.S. Activity-dependent Phosphorylation of Neuronal Kv2.1 Potassium Channels by CDK5. J. Biol. Chem. 2011, 286, 28738–28748. [Google Scholar] [CrossRef]
- Lopez, S.I.L.; Sandoval, A.; González-Ramírez, R.; Calderón-Rivera, A.; Ávalos-Fuentes, A.; Rodríguez-Sánchez, M.; Caballero, R.; Tovar-Soto, D.; Felix, R.; Floran, B. Cdk5 phosphorylates CaV1.3 channels and regulates GABAA-mediated miniature inhibitory post-synaptic currents in striato-nigral terminals. Biochem. Biophys. Res. Commun. 2020, 524, 255–261. [Google Scholar] [CrossRef]
- Liang, Z.; Ye, T.; Zhou, X.; Lai, K.O.; Fu, K.Y.; Ip, N.Y. Cdk5 Regulates Activity-Dependent Gene Expression and Dendrite Development. J. Neurosci. 2015, 35, 15127–15134. [Google Scholar] [CrossRef]
- Itami, C.; Kimura, F.; Nakamura, S. Brain-Derived Neurotrophic Factor Regulates the Maturation of Layer 4 Fast-Spiking Cells after the Second Postnatal Week in the Developing Barrel Cortex. J. Neurosci. 2007, 27, 2241–2252. [Google Scholar] [CrossRef]
- Spatazza, J.; Lee, H.; Di Nardo, A.; Tibaldi, L.; Joliot, A.; Hensch, T.K.; Prochiantz, A. Choroid-Plexus-Derived Otx2 Homeoprotein Constrains Adult Cortical Plasticity. Cell Rep. 2013, 3, 1815–1823. [Google Scholar] [CrossRef]
- Pelli, D.G. The VideoToolbox software for visual psychophysics: Transforming numbers into movies. Spat. Vis. 1997, 10, 437–442. [Google Scholar] [CrossRef]
- Brainard, D.H. The Psychophysics Toolbox. Spat. Vis. 1997, 10, 433–436. [Google Scholar] [CrossRef]






Publisher’s Note: MDPI stays neutral with regard to jurisdictional claims in published maps and institutional affiliations. |
© 2021 by the authors. Licensee MDPI, Basel, Switzerland. This article is an open access article distributed under the terms and conditions of the Creative Commons Attribution (CC BY) license (https://creativecommons.org/licenses/by/4.0/).
Share and Cite
Zhang, X.; Tang, H.; Li, S.; Liu, Y.; Wu, W.; Li, Y.; Ma, C.; Ma, X.; Chen, L.; Yang, Y. Inhibition of Cdk5 in PV Neurons Reactivates Experience-Dependent Plasticity in Adult Visual Cortex. Int. J. Mol. Sci. 2022, 23, 186. https://doi.org/10.3390/ijms23010186
Zhang X, Tang H, Li S, Liu Y, Wu W, Li Y, Ma C, Ma X, Chen L, Yang Y. Inhibition of Cdk5 in PV Neurons Reactivates Experience-Dependent Plasticity in Adult Visual Cortex. International Journal of Molecular Sciences. 2022; 23(1):186. https://doi.org/10.3390/ijms23010186
Chicago/Turabian StyleZhang, Xinxin, Huiping Tang, Sitong Li, Yueqin Liu, Wei Wu, Yue Li, Chenchen Ma, Xiao Ma, Lin Chen, and Yupeng Yang. 2022. "Inhibition of Cdk5 in PV Neurons Reactivates Experience-Dependent Plasticity in Adult Visual Cortex" International Journal of Molecular Sciences 23, no. 1: 186. https://doi.org/10.3390/ijms23010186
APA StyleZhang, X., Tang, H., Li, S., Liu, Y., Wu, W., Li, Y., Ma, C., Ma, X., Chen, L., & Yang, Y. (2022). Inhibition of Cdk5 in PV Neurons Reactivates Experience-Dependent Plasticity in Adult Visual Cortex. International Journal of Molecular Sciences, 23(1), 186. https://doi.org/10.3390/ijms23010186

