Affinity Maturation of a T-Cell Receptor-Like Antibody Specific for a Cytomegalovirus pp65-Derived Peptide Presented by HLA-A*02:01
Abstract
1. Introduction
2. Results
2.1. Evaluation of Parental H9
2.2. Affinity Maturation of H9 to Generate C1 Ab
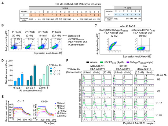
2.3. Affinity Maturation of C1 to Generate High-Affinity TCR-Like Abs
3. Discussion
4. Materials and Methods
4.1. Peptides and Plasmids
4.2. Expression and Purification of Abs and Proteins
4.3. Enzyme-Linked Immunosorbent Assay (ELISA)
4.4. Cell Cultures
4.5. Flow Cytometry
4.6. Affinity Maturation of Abs
4.7. Biolayer Interferometry
5. Patents
Supplementary Materials
Author Contributions
Funding
Institutional Review Board Statement
Informed Consent Statement
Data Availability Statement
Conflicts of Interest
References
- Limaye, A.P.; Babu, T.M.; Boeckh, M. Progress and Challenges in the Prevention, Diagnosis, and Management of Cytomegalovirus Infection in Transplantation. Clin. Microbiol. Rev. 2021, 34. [Google Scholar] [CrossRef]
- Cannon, M.J.; Schmid, D.S.; Hyde, T.B. Review of cytomegalovirus seroprevalence and demographic characteristics associated with infection. Rev. Med. Virol. 2010, 20, 202–213. [Google Scholar] [CrossRef]
- Lerias, J.R.; Paraschoudi, G.; Silva, I.; Martins, J.; de Sousa, E.; Condeco, C.; Figueiredo, N.; Carvalho, C.; Dodoo, E.; Jager, E.; et al. Clinically Relevant Immune Responses against Cytomegalovirus: Implications for Precision Medicine. Int. J. Mol. Sci. 2019, 20, 1986. [Google Scholar] [CrossRef]
- Van der Merwe, P.A.; Davis, S.J. Molecular interactions mediating T cell antigen recognition. Annu. Rev. Immunol. 2003, 21, 659–684. [Google Scholar] [CrossRef] [PubMed]
- Sylwester, A.W.; Mitchell, B.L.; Edgar, J.B.; Taormina, C.; Pelte, C.; Ruchti, F.; Sleath, P.R.; Grabstein, K.H.; Hosken, N.A.; Kern, F.; et al. Broadly targeted human cytomegalovirus-specific CD4+ and CD8+ T cells dominate the memory compartments of exposed subjects. J. Exp. Med. 2005, 202, 673–685. [Google Scholar] [CrossRef] [PubMed]
- Wills, M.R.; Carmichael, A.J.; Mynard, K.; Jin, X.; Weekes, M.P.; Plachter, B.; Sissons, J.G. The human cytotoxic T-lymphocyte (CTL) response to cytomegalovirus is dominated by structural protein pp65: Frequency, specificity, and T-cell receptor usage of pp65-specific CTL. J. Virol. 1996, 70, 7569–7579. [Google Scholar] [CrossRef]
- Weekes, M.P.; Wills, M.R.; Mynard, K.; Carmichael, A.J.; Sissons, J.G. The memory cytotoxic T-lymphocyte (CTL) response to human cytomegalovirus infection contains individual peptide-specific CTL clones that have undergone extensive expansion in vivo. J. Virol. 1999, 73, 2099–2108. [Google Scholar] [CrossRef] [PubMed]
- Reiser, J.B.; Legoux, F.; Machillot, P.; Debeaupuis, E.; Le Moullac-Vaydie, B.; Chouquet, A.; Saulquin, X.; Bonneville, M.; Housset, D. Crystallization and preliminary X-ray crystallographic characterization of a public CMV-specific TCR in complex with its cognate antigen. Acta Cryst. Sect. F Struct. Biol. Cryst. Commun. 2009, 65, 1157–1161. [Google Scholar] [CrossRef]
- Bewarder, M.; Held, G.; Thurner, L.; Stilgenbauer, S.; Smola, S.; Preuss, K.D.; Carbon, G.; Bette, B.; Christofyllakis, K.; Bittenbring, J.T.; et al. Characterization of an HLA-restricted and human cytomegalovirus-specific antibody repertoire with therapeutic potential. Cancer Immunol. Immunother. 2020, 69, 1535–1548. [Google Scholar] [CrossRef]
- Wagner, E.K.; Qerqez, A.N.; Stevens, C.A.; Nguyen, A.W.; Delidakis, G.; Maynard, J.A. Human cytomegalovirus-specific T-cell receptor engineered for high affinity and soluble expression using mammalian cell display. J. Biol. Chem. 2019, 294, 5790–5804. [Google Scholar] [CrossRef] [PubMed]
- Hoydahl, L.S.; Frick, R.; Sandlie, I.; Loset, G.A. Targeting the MHC Ligandome by Use of TCR-Like Antibodies. Antibodies 2019, 8, 32. [Google Scholar] [CrossRef] [PubMed]
- He, Q.; Liu, Z.; Liu, Z.; Lai, Y.; Zhou, X.; Weng, J. TCR-like antibodies in cancer immunotherapy. J. Hematol. Oncol. 2019, 12, 99. [Google Scholar] [CrossRef] [PubMed]
- Makler, O.; Oved, K.; Netzer, N.; Wolf, D.; Reiter, Y. Direct visualization of the dynamics of antigen presentation in human cells infected with cytomegalovirus revealed by antibodies mimicking TCR specificity. Eur. J. Immunol. 2010, 40, 1552–1565. [Google Scholar] [CrossRef]
- Lefranc, M.P.; Lefranc, G. Immunoglobulins or Antibodies: IMGT((R)) Bridging Genes, Structures and Functions. Biomedicines 2020, 8, 319. [Google Scholar] [CrossRef]
- Dunbar, J.; Deane, C.M. ANARCI: Antigen receptor numbering and receptor classification. Bioinformatics 2016, 32, 298–300. [Google Scholar] [CrossRef] [PubMed]
- Lefranc, M.P.; Giudicelli, V.; Duroux, P.; Jabado-Michaloud, J.; Folch, G.; Aouinti, S.; Carillon, E.; Duvergey, H.; Houles, A.; Paysan-Lafosse, T.; et al. IMGT(R), The international ImMunoGeneTics information system(R) 25 years on. Nucleic Acid. Res. 2015, 43. [Google Scholar] [CrossRef] [PubMed]
- Kim, J.E.; Jung, K.; Kim, J.A.; Kim, S.H.; Park, H.S.; Kim, Y.S. Engineering of anti-human interleukin-4 receptor alpha antibodies with potent antagonistic activity. Sci. Rep. 2019, 9, 7772. [Google Scholar] [CrossRef] [PubMed]
- Kim, J.E.; Lee, D.H.; Jung, K.; Kim, E.J.; Choi, Y.; Park, H.S.; Kim, Y.S. Engineering of Humanized Antibodies Against Human Interleukin 5 Receptor Alpha Subunit That Cause Potent Antibody-Dependent Cell-Mediated Cytotoxicity. Front. Immunol. 2021, 11, 593748. [Google Scholar] [CrossRef] [PubMed]
- Truscott, S.M.; Lybarger, L.; Martinko, J.M.; Mitaksov, V.E.; Kranz, D.M.; Connolly, J.M.; Fremont, D.H.; Hansen, T.H. Disulfide bond engineering to trap peptides in the MHC class I binding groove. J. Immunol. 2007, 178, 6280–6289. [Google Scholar] [CrossRef]
- Schmittnaegel, M.; Hoffmann, E.; Imhof-Jung, S.; Fischer, C.; Drabner, G.; Georges, G.; Klein, C.; Knoetgen, H. A New Class of Bifunctional Major Histocompatibility Class I Antibody Fusion Molecules to Redirect CD8 T Cells. Mol. Cancer. Ther. 2016, 15, 2130–2142. [Google Scholar] [CrossRef]
- Schirle, M.; Keilholz, W.; Weber, B.; Gouttefangeas, C.; Dumrese, T.; Becker, H.D.; Stevanovic, S.; Rammensee, H.G. Identification of tumor-associated MHC class I ligands by a novel T cell-independent approach. Eur. J. Immunol. 2000, 30, 2216–2225. [Google Scholar] [CrossRef]
- Li, Y.; Moysey, R.; Molloy, P.E.; Vuidepot, A.L.; Mahon, T.; Baston, E.; Dunn, S.; Liddy, N.; Jacob, J.; Jakobsen, B.K.; et al. Directed evolution of human T-cell receptors with picomolar affinities by phage display. Nat. Biotechnol. 2005, 23, 349–354. [Google Scholar] [CrossRef]
- Manning, C.F.; Bundros, A.M.; Trimmer, J.S. Benefits and pitfalls of secondary antibodies: Why choosing the right secondary is of primary importance. PLoS ONE 2012, 7. [Google Scholar] [CrossRef]
- Vidarsson, G.; Dekkers, G.; Rispens, T. IgG subclasses and allotypes: From structure to effector functions. Front. Immunol. 2014, 5, 520. [Google Scholar] [CrossRef]
- Kim, N.; Nam, Y.S.; Im, K.I.; Lim, J.Y.; Jeon, Y.W.; Song, Y.; Lee, J.W.; Cho, S.G. Robust Production of Cytomegalovirus pp65-Specific T Cells Using a Fully Automated IFN-gamma Cytokine Capture System. Transfus. Med. Hemother. 2018, 45, 13–22. [Google Scholar] [CrossRef]
- Akatsuka, Y. TCR-Like CAR-T Cells Targeting MHC-Bound Minor Histocompatibility Antigens. Front. Immunol. 2020, 11, 257. [Google Scholar] [CrossRef]
- Lai, J.; Choo, J.A.L.; Tan, W.J.; Too, C.T.; Oo, M.Z.; Suter, M.A.; Mustafa, F.B.; Srinivasan, N.; Chan, C.E.Z.; Lim, A.G.X.; et al. TCR-like antibodies mediate complement and antibody-dependent cellular cytotoxicity against Epstein-Barr virus-transformed B lymphoblastoid cells expressing different HLA-A*02 microvariants. Sci. Rep. 2017, 7, 9923. [Google Scholar] [CrossRef] [PubMed]
- Zhao, Q.; Ahmed, M.; Tassev, D.V.; Hasan, A.; Kuo, T.Y.; Guo, H.F.; O’Reilly, R.J.; Cheung, N.K. Affinity maturation of T-cell receptor-like antibodies for Wilms tumor 1 peptide greatly enhances therapeutic potential. Leukemia 2015, 29, 2238–2247. [Google Scholar] [CrossRef] [PubMed]
- Lowe, D.B.; Bivens, C.K.; Mobley, A.S.; Herrera, C.E.; McCormick, A.L.; Wichner, T.; Sabnani, M.K.; Wood, L.M.; Weidanz, J.A. TCR-like antibody drug conjugates mediate killing of tumor cells with low peptide/HLA targets. mAbs 2017, 9, 603–614. [Google Scholar] [CrossRef]
- Khan, N.; Cobbold, M.; Keenan, R.; Moss, P.A. Comparative analysis of CD8+ T cell responses against human cytomegalovirus proteins pp65 and immediate early 1 shows similarities in precursor frequency, oligoclonality, and phenotype. J. Infect. Dis. 2002, 185, 1025–1034. [Google Scholar] [CrossRef] [PubMed]
- Gerna, G.; Kabanova, A.; Lilleri, D. Human Cytomegalovirus Cell Tropism and Host Cell Receptors. Vaccines 2019, 7, 70. [Google Scholar] [CrossRef] [PubMed]
- Plachter, B.; Sinzger, C.; Jahn, G. Cell types involved in replication and distribution of human cytomegalovirus. Adv. Virus Res. 1996, 46, 195–261. [Google Scholar] [CrossRef] [PubMed]
- Stern-Ginossar, N.; Weisburd, B.; Michalski, A.; Le, V.T.; Hein, M.Y.; Huang, S.X.; Ma, M.; Shen, B.; Qian, S.B.; Hengel, H.; et al. Decoding human cytomegalovirus. Science 2012, 338, 1088–1093. [Google Scholar] [CrossRef] [PubMed]
- Shin, S.M.; Choi, D.K.; Jung, K.; Bae, J.; Kim, J.S.; Park, S.W.; Song, K.H.; Kim, Y.S. Antibody targeting intracellular oncogenic Ras mutants exerts anti-tumour effects after systemic administration. Nat. Commun. 2017, 8, 15090. [Google Scholar] [CrossRef] [PubMed]
- Shin, S.M.; Kim, J.S.; Park, S.W.; Jun, S.Y.; Kweon, H.J.; Choi, D.K.; Lee, D.; Cho, Y.B.; Kim, Y.S. Direct targeting of oncogenic RAS mutants with a tumor-specific cytosol-penetrating antibody inhibits RAS mutant-driven tumor growth. Sci. Adv. 2020, 6. [Google Scholar] [CrossRef] [PubMed]
- Jung, K.; Kim, J.A.; Kim, Y.J.; Lee, H.W.; Kim, C.H.; Haam, S.; Kim, Y.S. A Neuropilin-1 Antagonist Exerts Antitumor Immunity by Inhibiting the Suppressive Function of Intratumoral Regulatory T Cells. Cancer Immunol. Res. 2020, 8, 46–56. [Google Scholar] [CrossRef] [PubMed]



| Abs | KD (nM) | kon (M−1s−1) | koff (s−1) | R2 |
|---|---|---|---|---|
| H9 | 348 ± 33 | (6.3 ± 3.3) × 103 | (2.2 ± 0.2) × 10−3 | 0.97 |
| C1 | 12.6 ± 0.3 | (1.8 ± 0.2) × 105 | (2.3 ± 0.4) × 10−3 | 0.97 |
| C38 | 30.6 ± 0.1 | (1.5 ± 0.1) × 105 | (4.7 ± 0.4) × 10−3 | 0.98 |
| C1-17 | 5.2 ± 0.1 | (9.3 ± 0.2) × 105 | (4.8 ± 0.1) × 10−3 | 0.99 |
| C1-30 | 8.7 ± 0.1 | (8.0 ± 0.2) × 105 | (7.0 ± 0.1) × 10−3 | 0.99 |
Publisher’s Note: MDPI stays neutral with regard to jurisdictional claims in published maps and institutional affiliations. |
© 2021 by the authors. Licensee MDPI, Basel, Switzerland. This article is an open access article distributed under the terms and conditions of the Creative Commons Attribution (CC BY) license (http://creativecommons.org/licenses/by/4.0/).
Share and Cite
Lee, S.-Y.; Ko, D.-H.; Son, M.-J.; Kim, J.-A.; Jung, K.; Kim, Y.-S. Affinity Maturation of a T-Cell Receptor-Like Antibody Specific for a Cytomegalovirus pp65-Derived Peptide Presented by HLA-A*02:01. Int. J. Mol. Sci. 2021, 22, 2349. https://doi.org/10.3390/ijms22052349
Lee S-Y, Ko D-H, Son M-J, Kim J-A, Jung K, Kim Y-S. Affinity Maturation of a T-Cell Receptor-Like Antibody Specific for a Cytomegalovirus pp65-Derived Peptide Presented by HLA-A*02:01. International Journal of Molecular Sciences. 2021; 22(5):2349. https://doi.org/10.3390/ijms22052349
Chicago/Turabian StyleLee, Se-Young, Deok-Han Ko, Min-Jeong Son, Jeong-Ah Kim, Keunok Jung, and Yong-Sung Kim. 2021. "Affinity Maturation of a T-Cell Receptor-Like Antibody Specific for a Cytomegalovirus pp65-Derived Peptide Presented by HLA-A*02:01" International Journal of Molecular Sciences 22, no. 5: 2349. https://doi.org/10.3390/ijms22052349
APA StyleLee, S.-Y., Ko, D.-H., Son, M.-J., Kim, J.-A., Jung, K., & Kim, Y.-S. (2021). Affinity Maturation of a T-Cell Receptor-Like Antibody Specific for a Cytomegalovirus pp65-Derived Peptide Presented by HLA-A*02:01. International Journal of Molecular Sciences, 22(5), 2349. https://doi.org/10.3390/ijms22052349

