Upregulation of LAMB1 via ERK/c-Jun Axis Promotes Gastric Cancer Growth and Motility
Abstract
1. Introduction
2. Results
2.1. LAMB1 Is Upregulated in Gastric Cancer Patients in Public GEO Datasets
2.2. LAMB1 Is Significantly Upregulated and Correlated with Risk of Poor Prognosis in Gastric Cancer
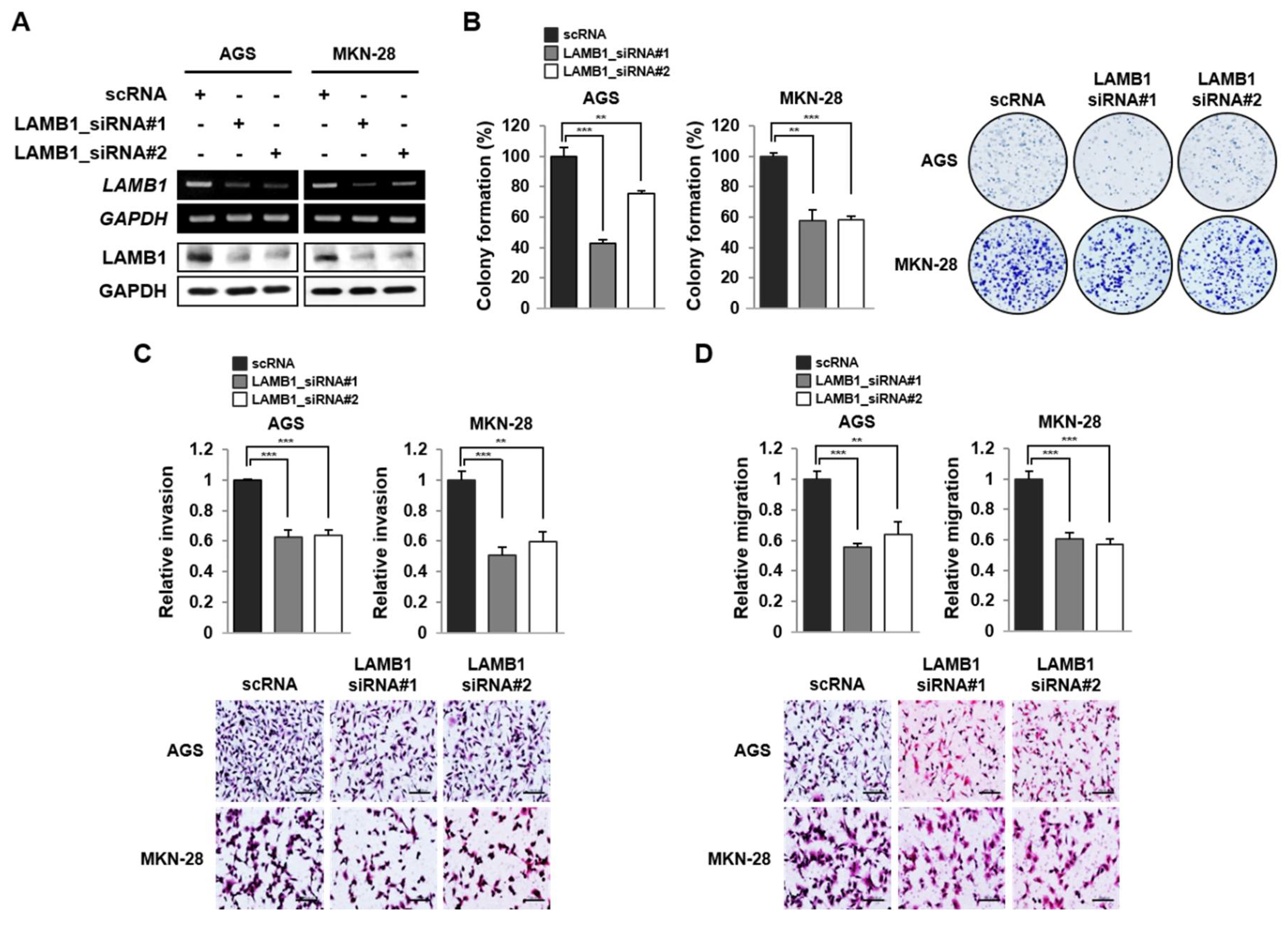
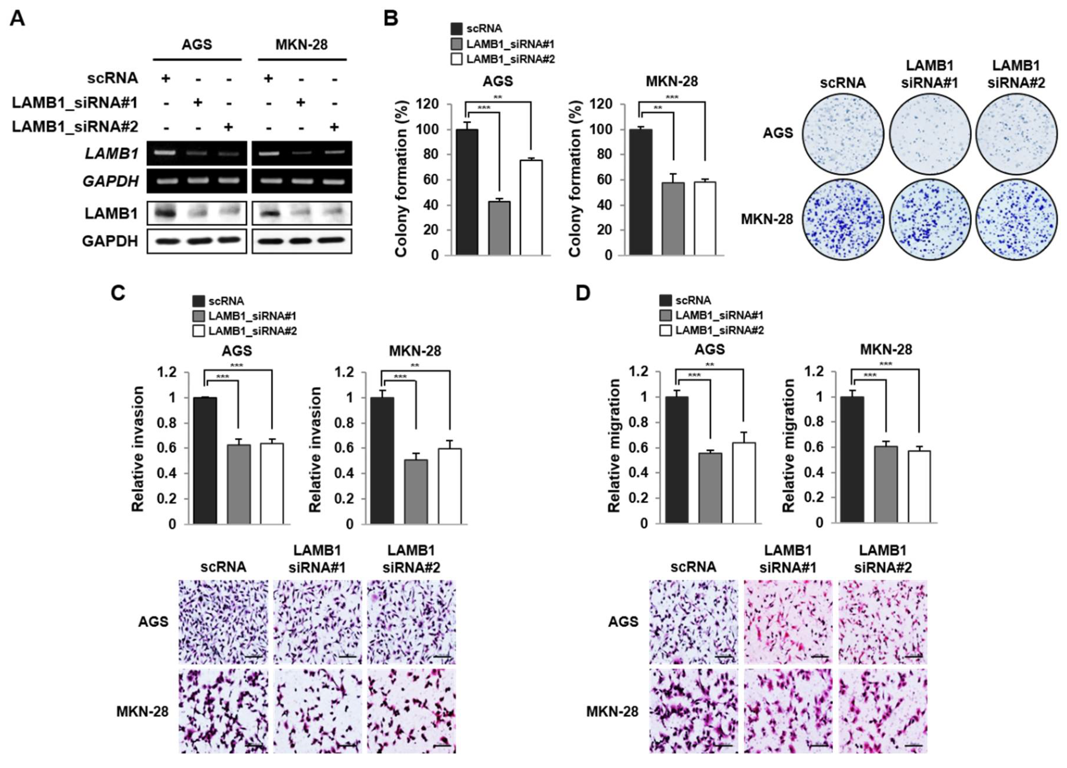
2.3. LAMB1 Silencing Suppresses Proliferation, Invasion and Migration in Gastric Cancer Cells
2.4. LAMB1 Enhances Proliferation, Invasion and Migration in Gastric Cancer Cells
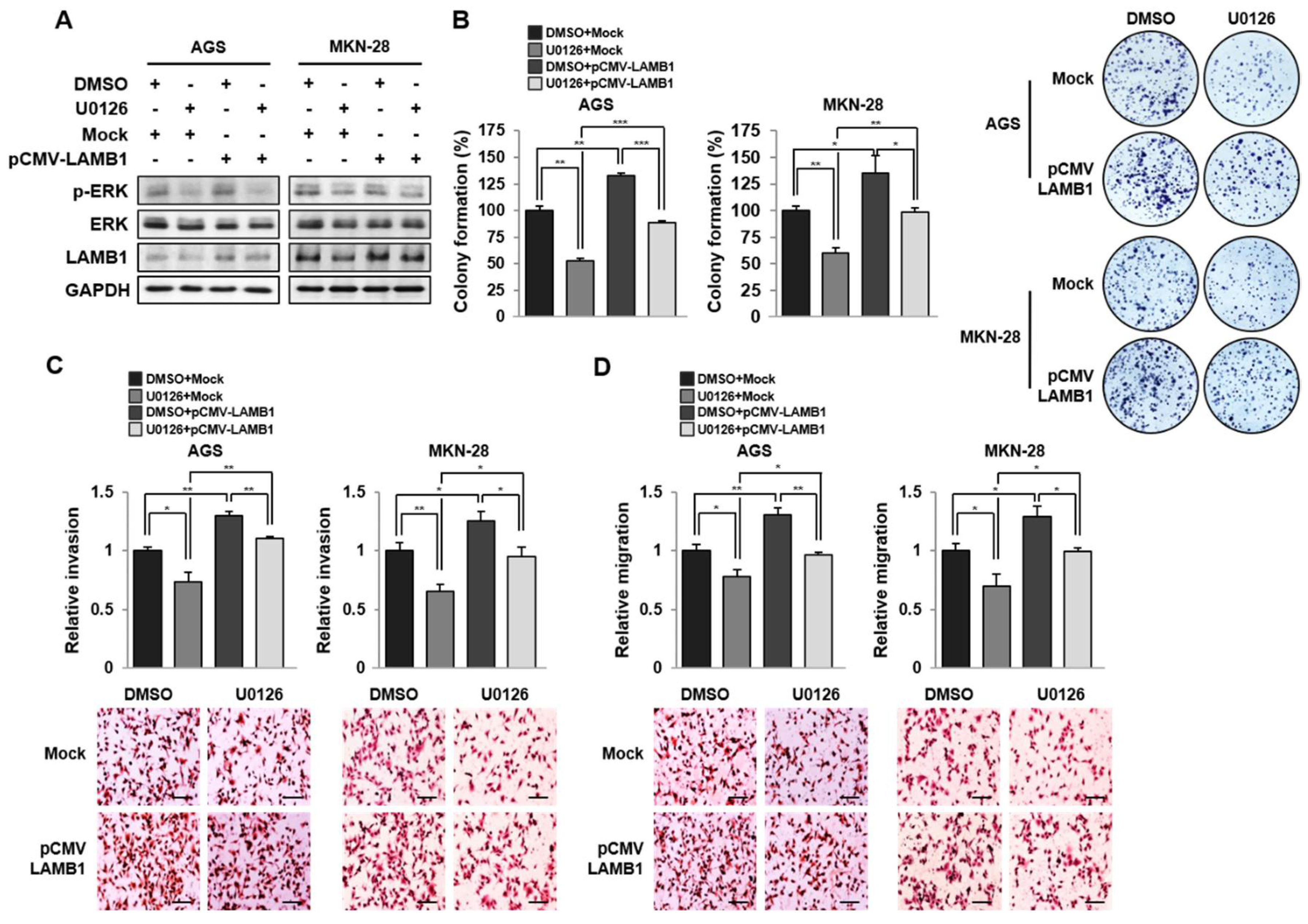
2.5. U0126 Inhibits LAMB1 Expression in Gastric Cancer Cells
2.6. c-Jun Binds to LAMB1 Promoter Activate Transcription in Gastric Cancer Cells
3. Discussion
4. Materials and Methods
4.1. Cell Lines and Patient Tissues
4.2. Plasmid Infection and Transient Transfection
4.3. Total RNA Isolation and Reverse Transcriptase–Polymerase Chain Reaction (RT–PCR)
4.4. Protein Preparation and Western Blotting
4.5. Antibodies
4.6. Colony-Formation Assay
4.7. Invasion and Migration Assay
4.8. Cell Cycle Analysis
4.9. Chromatin Immunoprecipitation (ChIP) Assay
4.10. Data Accession and Analysis
4.11. Statistical Analysis
5. Conclusions
Supplementary Materials
Author Contributions
Funding
Institutional Review Board Statement
Informed Consent Statement
Data Availability Statement
Conflicts of Interest
Abbreviations
| LAMB1 | Laminin subunit beta 1 |
| GEO | Gene expression omnibus |
| DEGs | Differentially expressed genes |
| ECM | Extracellular matrix |
| KEGG | Kyoto encyclopedia of genes and genomes |
| GO | Gene ontology |
| OS | Overall, survival |
| FP | First progression |
| PPS | Post-progression survival |
| MAPK | Mitogen-activated protein kinase |
| ERK | Extracellular signal-regulated kinase |
| RT–PCR | Reverse transcriptase-polymerase chain reaction |
| ChIP | Chromatin immunoprecipitation |
| scRNA | Small conditional RNA |
| siRNA | Small interfering RNA |
| GAPDH | Glyceraldehyde-3-phosphate dehydrogenase |
References
- Russo, A.E.; Strong, V.E. Gastric Cancer Etiology and Management in Asia and the West. Annu. Rev. Med. 2019, 70, 353–367. [Google Scholar] [CrossRef]
- Sitarz, R.; Skierucha, M.; Mielko, J.; Offerhaus, G.J.A.; Maciejewski, R.; Polkowski, W.P. Gastric cancer: Epidemiology, prevention, classification, and treatment. Cancer Manag. Res. 2018, 10, 239–248. [Google Scholar] [CrossRef]
- Allemani, C.; Weir, H.K.; Carreira, H.; Harewood, R.; Spika, D.; Wang, X.S.; Bannon, F.; Ahn, J.V.; Johnson, C.J.; Bonaventure, A.; et al. Global surveillance of cancer survival 1995-2009: Analysis of individual data for 25,676,887 patients from 279 population-based registries in 67 countries (CONCORD-2). Lancet 2015, 385, 977–1010. [Google Scholar] [CrossRef]
- Aumailley, M. The laminin family. Cell Adh. Migr. 2013, 7, 48–55. [Google Scholar] [CrossRef] [PubMed]
- Saykali, B.A.; El-Sibai, M. Invadopodia, regulation, and assembly in cancer cell invasion. Cell Commun. Adhes. 2014, 21, 207–212. [Google Scholar] [CrossRef] [PubMed]
- Maatta, M.; Virtanen, I.; Burgeson, R.; Autio-Harmainen, H. Comparative analysis of the distribution of laminin chains in the basement membranes in some malignant epithelial tumors: The alpha1 chain of laminin shows a selected expression pattern in human carcinomas. J. Histochem. Cytochem. 2001, 49, 711–726. [Google Scholar] [CrossRef]
- Yap, L.; Tay, H.G.; Nguyen, M.T.X.; Tjin, M.S.; Tryggvason, K. Laminins in Cellular Differentiation. Trends Cell Biol. 2019, 29, 987–1000. [Google Scholar] [CrossRef]
- Ii, M.; Yamamoto, H.; Taniguchi, H.; Adachi, Y.; Nakazawa, M.; Ohashi, H.; Tanuma, T.; Sukawa, Y.; Suzuki, H.; Sasaki, S.; et al. Co-expression of laminin beta3 and gamma2 chains and epigenetic inactivation of laminin alpha3 chain in gastric cancer. Int. J. Oncol. 2011, 39, 593–599. [Google Scholar]
- Lin, Y.; Ge, X.; Zhang, X.; Wu, Z.; Liu, K.; Lin, F.; Dai, C.; Guo, W.; Li, J. Protocadherin-8 promotes invasion and metastasis via laminin subunit gamma2 in gastric cancer. Cancer Sci. 2018, 109, 732–740. [Google Scholar] [CrossRef]
- Li, Y.; Guan, B.; Liu, J.; Zhang, Z.; He, S.; Zhan, Y.; Su, B.; Han, H.; Zhang, X.; Wang, B.; et al. MicroRNA-200b is downregulated and suppresses metastasis by targeting LAMA4 in renal cell carcinoma. EBioMedicine 2019, 44, 439–451. [Google Scholar] [CrossRef]
- Zhang, H.; Pan, Y.Z.; Cheung, M.; Cao, M.; Yu, C.; Chen, L.; Zhan, L.; He, Z.W.; Sun, C.Y. LAMB3 mediates apoptotic, proliferative, invasive, and metastatic behaviors in pancreatic cancer by regulating the PI3K/Akt signaling pathway. Cell Death Dis. 2019, 10, 230. [Google Scholar] [CrossRef] [PubMed]
- Petz, M.; Them, N.C.; Huber, H.; Mikulits, W. PDGF enhances IRES-mediated translation of Laminin B1 by cytoplasmic accumulation of La during epithelial to mesenchymal transition. Nucleic Acids Res. 2012, 40, 9738–9749. [Google Scholar] [CrossRef] [PubMed]
- Lin, Q.; Lim, H.S.; Lin, H.L.; Tan, H.T.; Lim, T.K.; Cheong, W.K.; Cheah, P.Y.; Tang, C.L.; Chow, P.K.; Chung, M.C. Analysis of colorectal cancer glyco-secretome identifies laminin beta-1 (LAMB1) as a potential serological biomarker for colorectal cancer. Proteomics 2015, 15, 3905–3920. [Google Scholar] [CrossRef] [PubMed]
- Berardi, D.E.; Raffo, D.; Todaro, L.B.; Simian, M. Laminin Modulates the Stem Cell Population in LM05-E Murine Breast Cancer Cells through the Activation of the MAPK/ERK Pathway. Cancer Res. Treat. 2017, 49, 869–879. [Google Scholar] [CrossRef] [PubMed]
- Katiyar, S.; Jiao, X.; Wagner, E.; Lisanti, M.P.; Pestell, R.G. Somatic excision demonstrates that c-Jun induces cellular migration and invasion through induction of stem cell factor. Mol. Cell Biol. 2007, 27, 1356–1369. [Google Scholar] [CrossRef][Green Version]
- Peng, Y.; Zhang, P.; Huang, X.; Yan, Q.; Wu, M.; Xie, R.; Wu, Y.; Zhang, M.; Nan, Q.; Zhao, J.; et al. Direct regulation of FOXK1 by C-jun promotes proliferation, invasion and metastasis in gastric cancer cells. Cell Death Dis. 2016, 7, e2480. [Google Scholar] [CrossRef] [PubMed]
- Zhao, Y.; Luo, A.; Li, S.; Zhang, W.; Chen, H.; Li, Y.; Ding, F.; Huang, F.; Liu, Z. Inhibitor of Differentiation/DNA Binding 1 (ID1) Inhibits Etoposide-induced Apoptosis in a c-Jun/c-Fos-dependent Manner. J. Biol. Chem. 2016, 291, 6831–6842. [Google Scholar] [CrossRef]
- Kimura, R.; Ishikawa, C.; Rokkaku, T.; Janknecht, R.; Mori, N. Phosphorylated c-Jun and Fra-1 induce matrix metalloproteinase-1 and thereby regulate invasion activity of 143B osteosarcoma cells. Biochim. Biophys. Acta 2011, 1813, 1543–1553. [Google Scholar] [CrossRef]
- Mruthyunjaya, S.; Rumma, M.; Ravibhushan, G.; Anjali, S.; Padma, S. c-Jun/AP-1 transcription factor regulates laminin-1-induced neurite outgrowth in human bone marrow mesenchymal stem cells: Role of multiple signaling pathways. FEBS Lett. 2011, 585, 1915–1922. [Google Scholar] [CrossRef][Green Version]
- Jung, H.Y.; Fattet, L.; Yang, J. Molecular pathways: Linking tumor microenvironment to epithelial-mesenchymal transition in metastasis. Clin. Cancer Res. 2015, 21, 962–968. [Google Scholar] [CrossRef]
- Zhang, Z.; Yi, P.; Tu, C.; Zhan, J.; Jiang, L.; Zhang, F. Curcumin Inhibits ERK/c-Jun Expressions and Phosphorylation against Endometrial Carcinoma. BioMed Res. Int. 2019, 2019, 8912961. [Google Scholar] [CrossRef] [PubMed]
- Xia, Y.; Wu, Q.; Wang, H.; Zhang, S.; Jiang, Y.; Gong, T.; Xu, X.; Chang, Q.; Niu, K.; Zhao, Y. Global, regional and national burden of gout, 1990-2017: A systematic analysis of the Global Burden of Disease Study. Rheumatology 2020, 59, 1529–1538. [Google Scholar] [CrossRef] [PubMed]
- Matsuoka, T.; Yashiro, M. Biomarkers of gastric cancer: Current topics and future perspective. World J. Gastroenterol. 2018, 24, 2818–2832. [Google Scholar] [CrossRef] [PubMed]
- Lu, W.; Kang, Y. Epithelial-Mesenchymal Plasticity in Cancer Progression and Metastasis. Dev. Cell 2019, 49, 361–374. [Google Scholar] [CrossRef] [PubMed]
- Pickup, M.W.; Mouw, J.K.; Weaver, V.M. The extracellular matrix modulates the hallmarks of cancer. EMBO Rep. 2014, 15, 1243–1253. [Google Scholar] [CrossRef]
- Walker, C.; Mojares, E.; Del Rio Hernandez, A. Role of Extracellular Matrix in Development and Cancer Progression. Int. J. Mol. Sci. 2018, 19, 3028. [Google Scholar] [CrossRef]
- Lu, P.; Takai, K.; Weaver, V.M.; Werb, Z. Extracellular matrix degradation and remodeling in development and disease. Cold Spring Harb. Perspect. Biol. 2011, 3, a005058. [Google Scholar] [CrossRef]
- Engbring, J.A.; Kleinman, H.K. The basement membrane matrix in malignancy. J. Pathol. 2003, 200, 465–470. [Google Scholar] [CrossRef]
- Reich, R.; Blumenthal, M.; Liscovitch, M. Role of phospholipase D in laminin-induced production of gelatinase A (MMP-2) in metastatic cells. Clin. Exp. Metastasis 1995, 13, 134–140. [Google Scholar] [CrossRef]
- De Arcangelis, A.; Lefebvre, O.; Mechine-Neuville, A.; Arnold, C.; Klein, A.; Remy, L.; Kedinger, M.; Simon-Assmann, P. Overexpression of laminin alpha1 chain in colonic cancer cells induces an increase in tumor growth. Int. J. Cancer 2001, 94, 44–53. [Google Scholar] [CrossRef]
- Moon, Y.W.; Rao, G.; Kim, J.J.; Shim, H.S.; Park, K.S.; An, S.S.; Kim, B.; Steeg, P.S.; Sarfaraz, S.; Changwoo Lee, L.; et al. LAMC2 enhances the metastatic potential of lung adenocarcinoma. Cell Death Differ. 2015, 22, 1341–1352. [Google Scholar] [CrossRef] [PubMed]
- Huang, D.; Du, C.; Ji, D.; Xi, J.; Gu, J. Overexpression of LAMC2 predicts poor prognosis in colorectal cancer patients and promotes cancer cell proliferation, migration, and invasion. Tumour Biol. 2017, 39, 1010428317705849. [Google Scholar] [CrossRef] [PubMed]
- Govaere, O.; Petz, M.; Wouters, J.; Vandewynckel, Y.P.; Scott, E.J.; Topal, B.; Nevens, F.; Verslype, C.; Anstee, Q.M.; Van Vlierberghe, H.; et al. The PDGFRalpha-laminin B1-keratin 19 cascade drives tumor progression at the invasive front of human hepatocellular carcinoma. Oncogene 2017, 36, 6605–6616. [Google Scholar] [CrossRef] [PubMed]
- Finlay, D.; Healy, V.; Furlong, F.; O’Connell, F.C.; Keon, N.K.; Martin, F. MAP kinase pathway signalling is essential for extracellular matrix determined mammary epithelial cell survival. Cell Death Differ. 2000, 7, 302–313. [Google Scholar] [CrossRef] [PubMed]
- Yang, M.; Huang, C.Z. Mitogen-activated protein kinase signaling pathway and invasion and metastasis of gastric cancer. World J. Gastroenterol. 2015, 21, 11673–11679. [Google Scholar] [CrossRef]
- Weeks, B.S.; DiSalvo, J.; Kleinman, H.K. Laminin-mediated process formation in neuronal cells involves protein dephosphorylation. J. Neurosci. Res. 1990, 27, 418–426. [Google Scholar] [CrossRef]
- Gloe, T.; Riedmayr, S.; Sohn, H.Y.; Pohl, U. The 67-kDa laminin-binding protein is involved in shear stress-dependent endothelial nitric-oxide synthase expression. J. Biol. Chem. 1999, 274, 15996–16002. [Google Scholar] [CrossRef]
- Jang, M.; Koh, I.; Lee, J.E.; Lim, J.Y.; Cheong, J.H.; Kim, P. Increased extracellular matrix density disrupts E-cadherin/beta-catenin complex in gastric cancer cells. Biomater. Sci. 2018, 6, 2704–2713. [Google Scholar] [CrossRef]
- Matsui, T. Differential activation of the murine laminin B1 gene promoter by RAR alpha, ROR alpha, and AP-1. Biochem. Biophys. Res. Commun. 1996, 220, 405–410. [Google Scholar] [CrossRef]
- Olsen, J.; Lefebvre, O.; Fritsch, C.; Troelsen, J.T.; Orian-Rousseau, V.; Kedinger, M.; Simon-Assmann, P. Involvement of activator protein 1 complexes in the epithelium-specific activation of the laminin gamma2-chain gene promoter by hepatocyte growth factor (scatter factor). Biochem. J. 2000, 347, 407–417. [Google Scholar] [CrossRef]
- Jaakkola, P.; Maatta, A.; Jalkanen, M. The activation and composition of FiRE (an FGF-inducible response element) differ in a cell type- and growth factor-specific manner. Oncogene 1998, 17, 1279–1286. [Google Scholar] [CrossRef] [PubMed][Green Version]
- Hsieh, Y.S.; Chu, S.C.; Yang, S.F.; Chen, P.N.; Liu, Y.C.; Lu, K.H. Silibinin suppresses human osteosarcoma MG-63 cell invasion by inhibiting the ERK-dependent c-Jun/AP-1 induction of MMP-2. Carcinogenesis 2007, 28, 977–987. [Google Scholar] [CrossRef] [PubMed]
- Frezzetti, D.; De Luca, A.; Normanno, N. Extracellular matrix proteins as circulating biomarkers for the diagnosis of non-small cell lung cancer patients. J. Thorac. Dis. 2019, 11, S1252–S1256. [Google Scholar] [CrossRef] [PubMed]







| GEO Accession | Contributors, Year | Country | Platform | Total Samples | Cancer Tissue | Normal Tissue |
|---|---|---|---|---|---|---|
| GSE2685 | Hippo, Y. et al., 2002 | Japan | GPL80 | 30 | 22 | 8 |
| GSE13861 | Cho, J. et al., 2011 | USA | GPL6884 | 90 | 71 | 19 |
| GSE33651 | Park, D. et al., 2011 | South Korea | GPL2895 | 52 | 40 | 12 |
| GSE63089 | Zhang, X. et al., 2014 | China | GPL5175 | 90 | 45 | 45 |
Publisher’s Note: MDPI stays neutral with regard to jurisdictional claims in published maps and institutional affiliations. |
© 2021 by the authors. Licensee MDPI, Basel, Switzerland. This article is an open access article distributed under the terms and conditions of the Creative Commons Attribution (CC BY) license (http://creativecommons.org/licenses/by/4.0/).
Share and Cite
Lee, H.; Kim, W.-J.; Kang, H.-G.; Jang, J.-H.; Choi, I.J.; Chun, K.-H.; Kim, S.-J. Upregulation of LAMB1 via ERK/c-Jun Axis Promotes Gastric Cancer Growth and Motility. Int. J. Mol. Sci. 2021, 22, 626. https://doi.org/10.3390/ijms22020626
Lee H, Kim W-J, Kang H-G, Jang J-H, Choi IJ, Chun K-H, Kim S-J. Upregulation of LAMB1 via ERK/c-Jun Axis Promotes Gastric Cancer Growth and Motility. International Journal of Molecular Sciences. 2021; 22(2):626. https://doi.org/10.3390/ijms22020626
Chicago/Turabian StyleLee, Hana, Won-Jin Kim, Hyeon-Gu Kang, Jun-Ho Jang, Il Ju Choi, Kyung-Hee Chun, and Seok-Jun Kim. 2021. "Upregulation of LAMB1 via ERK/c-Jun Axis Promotes Gastric Cancer Growth and Motility" International Journal of Molecular Sciences 22, no. 2: 626. https://doi.org/10.3390/ijms22020626
APA StyleLee, H., Kim, W.-J., Kang, H.-G., Jang, J.-H., Choi, I. J., Chun, K.-H., & Kim, S.-J. (2021). Upregulation of LAMB1 via ERK/c-Jun Axis Promotes Gastric Cancer Growth and Motility. International Journal of Molecular Sciences, 22(2), 626. https://doi.org/10.3390/ijms22020626

