Loss of HCN2 in Dorsal Hippocampus of Young Adult Mice Induces Specific Apoptosis of the CA1 Pyramidal Neuron Layer
Abstract
1. Introduction
2. Results
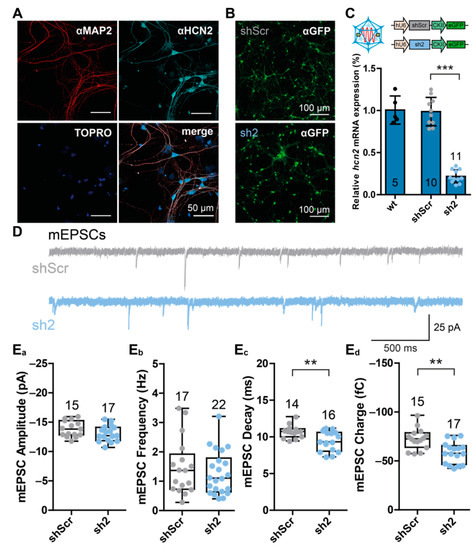
2.1. RNAi-Mediated Knock-Down of the HCN2 Subunit in PHNs
2.2. In Vivo HCN2 Knock-Down by Stereotaxic Intrahippocampal rAAV Injections
2.3. Molecular and Immunological Analyses of HCN2 Knock-Down
3. Discussion
3.1. In Vitro HCN2 Knock-Down in PHNs
3.2. HCN2 Knock-Down in the Dorsal Hippocampus of Young Adult Mice
4. Materials and Methods
4.1. Primary Hippocampal Neuron Culture
4.2. Immunocytochemistry
4.3. Preparation of Tissue
4.4. Immunohistochemistry
4.5. Whole-Cell Patch-Clamp Recordings
4.6. Production and Purification of Recombinant Adeno-Associated Viruses (rAAVs)
4.7. Stereotaxic Injections of rAAV Vectors
4.8. Spatial Object Recognition
4.9. Quantification of Gene Expression by Real-Time PCR
| Target Gene | Sequence | Tm (°C) | Fragment Length (bp) |
|---|---|---|---|
| eGFP/GCaMP6f JQ064510.1/MW139900.1 | F: GACGTAAACGGCCACAAGTTC R: GAAGTCGTGCTGCTTCATGTG | 60 | 189 |
| mGAPDH NM_008084.2 | F: GGCATTGTGGAAGGGCTCATG R: GCCCACAGCCTTGGCAGC | 62 | 150 |
| mHCN1 NM_010408.3 | F: CTCAGTCTCTTGCGGTTATTACG R: TGGCGAGGTCATAGGTCATG | 62 | 91 |
| mHCN2 NM_008226.2 | F: ATCGCATAGGCAAGAAGAACTC R: CAATCTCCTGGATGATGGCATT | 60 | 102 |
| mHCN4 NM_001081192.1 | F: GCATGATGCTTCTGCTGTGT R: GCTTCCCCCAGGAGTTATTC | 60 | 123 |
4.10. Data Analysis
Supplementary Materials
Author Contributions
Funding
Institutional Review Board Statement
Informed Consent Statement
Data Availability Statement
Acknowledgments
Conflicts of Interest
Abbreviations
| AAV | Adeno-associated virus |
| EPSP | excitatory postsynaptic potential |
| EZM | elevated zero maze test |
| FC | fear conditioning test |
| FCS | fetal calf serum |
| GFP | green fluorescent protein |
| HCN | hyperpolarization-activated and cyclic nucleotide-gated ion channel |
| HEK293 | human embryonic kidney cells |
| OF | open field test |
| PHN | primary hippocampal neuron |
| qRT-PCR | quantitative real-time polymerase chain reaction |
| RNAi | inhibitory RNA |
| shRNA | short hairpin RNA |
| SOR | spatial object recognition test |
| TTX | tetrodotoxin |
References
- Kase, D.; Imoto, K. The role of HCN channels on membrane excitability in the nervous system. J. Signal Transduct. 2012, 2012, 619747. [Google Scholar] [CrossRef] [PubMed]
- DiFrancesco, D. Characterization of single pacemaker channels in cardiac sino-atrial node cells. Nature 1986, 324, 470–473. [Google Scholar] [CrossRef] [PubMed]
- McCormick, D.A.; Pape, H.C. Properties of a hyperpolarization-activated cation current and its role in rhythmic oscillation in thalamic relay neurones. J. Physiol. 1990, 431, 291–318. [Google Scholar] [CrossRef] [PubMed]
- Sunkara, M.R.; Schwabe, T.; Ehrlich, G.; Kusch, J.; Benndorf, K. All four subunits of HCN2 channels contribute to the activation gating in an additive but intricate manner. J. Gen. Physiol. 2018, 150, 1261–1271. [Google Scholar] [CrossRef]
- DiFrancesco, D.; Tortora, P. Direct activation of cardiac pacemaker channels by intracellular cyclic AMP. Nature 1991, 351, 145–147. [Google Scholar] [CrossRef]
- Pape, H.C. Queer current and pacemaker: The hyperpolarization-activated cation current in neurons. Annu. Rev. Physiol. 1996, 58, 299–327. [Google Scholar] [CrossRef]
- Wahl-Schott, C.; Biel, M. HCN channels: Structure, cellular regulation and physiological function. Cell. Mol. Life Sci. 2009, 66, 470–494. [Google Scholar] [CrossRef]
- Bender, R.A.; Brewster, A.; Santoro, B.; Ludwig, A.; Hofmann, F.; Biel, M.; Baram, T.Z. Differential and age-dependent expression of hyperpolarization-activated, cyclic nucleotide-gated cation channel isoforms 1–4 suggests evolving roles in the developing rat hippocampus. Neuroscience 2001, 106, 689–698. [Google Scholar] [CrossRef]
- Brewster, A.L.; Chen, Y.; Bender, R.A.; Yeh, A.; Shigemoto, R.; Baram, T.Z. Quantitative analysis and subcellular distribution of mRNA and protein expression of the hyperpolarization-activated cyclic nucleotide-gated channels throughout development in rat hippocampus. Cereb. Cortex 2007, 17, 702–712. [Google Scholar] [CrossRef]
- Sartiani, L.; Mannaioni, G.; Masi, A.; Novella Romanelli, M.; Cerbai, E. The hyperpolarization-activated cyclic nucleotide-gated channels: From biophysics to pharmacology of a unique family of ion channels. Pharmacol. Rev. 2017, 69, 354–395. [Google Scholar] [CrossRef]
- Monteggia, L.M.; Eisch, A.J.; Tang, M.D.; Kaczmarek, L.K.; Nestler, E.J. Cloning and localization of the hyperpolarization-activated cyclic nucleotide-gated channel family in rat brain. Mol. Brain Res. 2000, 81, 129–139. [Google Scholar] [CrossRef]
- Jarrard, L.E. On the role of the hippocampus in learning and memory in the rat. Behav. Neural Biol. 1993, 60, 9–26. [Google Scholar] [CrossRef]
- Seo, H.; Seol, M.J.; Lee, K. Differential expression of hyperpolarization-activated cyclic nucleotide-gated channel subunits during hippocampal development in the mouse. Mol. Brain 2015, 8, 13. [Google Scholar] [CrossRef] [PubMed][Green Version]
- Magee, J.C. Dendritic hyperpolarization-activated currents modify the integrative properties of hippocampal CA1 pyramidal neurons. J. Neurosci. 1998, 18, 7613–7624. [Google Scholar] [CrossRef]
- Huang, Z.; Walker, M.C.; Shah, M.M. Loss of dendritic HCN1 subunits enhances cortical excitability and epileptogenesis. J. Neurosci. 2009, 29, 10979–10988. [Google Scholar] [CrossRef]
- Lörincz, A.; Notomi, T.; Tamas, G.; Shigemoto, R.; Nusser, Z. Polarized and compartment-dependent distribution of HCN1 in pyramidal cell dendrites. Nat. Neurosci. 2002, 5, 1185–1193. [Google Scholar] [CrossRef] [PubMed]
- Notomi, T.; Shigemoto, R. Immunohistochemical localization of Ih channel subunits, HCN1-4, in the rat brain. J. Comp. Neurol. 2004, 471, 241–276. [Google Scholar] [CrossRef]
- Robinson, R.B.; Siegelbaum, S.A. Hyperpolarization-activated cation currents: From molecules to physiological function. Annu. Rev. Physiol. 2003, 65, 453–480. [Google Scholar] [CrossRef]
- Magee, J.C. Dendritic Ih normalizes temporal summation in hippocampal CA1 neurons. Nat. Neurosci. 1999, 2, 508–514. [Google Scholar] [CrossRef]
- Shah, M.M. Cortical HCN channels: Function, trafficking and plasticity. J. Physiol. 2014, 592, 2711–2719. [Google Scholar] [CrossRef]
- Deutsch, M.; Günther, A.; Lerchundi, R.; Rose, C.R.; Balfanz, S.; Baumann, A. AAV-mediated CRISPRi and RNAi based gene silencing in mouse hippocampal neurons. Cells 2021, 10, 324. [Google Scholar] [CrossRef]
- Aschauer, D.F.; Kreuz, S.; Rumpel, S. Analysis of transduction efficiency, tropism and axonal transport of AAV serotypes 1, 2, 5, 6, 8 and 9 in the mouse brain. PLoS ONE 2013, 8, e76310. [Google Scholar] [CrossRef]
- Matsumoto-Makidono, Y.; Nakayama, H.; Yamasaki, M.; Miyazaki, T.; Kobayashi, K.; Watanabe, M.; Kano, M.; Sakimura, K.; Hashimoto, K. Ionic basis for membrane potential resonance in neurons of the inferior olive. Cell Rep. 2016, 16, 994–1004. [Google Scholar] [CrossRef]
- Stieber, J.; Stockl, G.; Herrmann, S.; Hassfurth, B.; Hofmann, F. Functional expression of the human HCN3 channel. J. Biol. Chem. 2005, 280, 34635–34643. [Google Scholar] [CrossRef]
- Lesburgueres, E.; Tsokas, P.; Sacktor, T.C.; Fenton, A.A. The object context-place-location paradigm for testing spatial memory in mice. Bio-Protocal 2017, 7, e2231. [Google Scholar] [CrossRef]
- Günther, A.; Luczak, V.; Abel, T.; Baumann, A. Caspase-3 and GFAP as early markers for apoptosis and astrogliosis in shRNA-induced hippocampal cytotoxicity. J. Exp. Biol. 2017, 220, 1400–1404. [Google Scholar] [CrossRef]
- Porter, A.G.; Janicke, R.U. Emerging roles of caspase-3 in apoptosis. Cell Death Differ. 1999, 6, 99–104. [Google Scholar] [CrossRef]
- Ludwig, A.; Zong, X.; Jeglitsch, M.; Hofmann, F.; Biel, M. A family of hyperpolarization-activated mammalian cation channels. Nature 1998, 393, 587–591. [Google Scholar] [CrossRef] [PubMed]
- Ludwig, A.; Budde, T.; Stieber, J.; Moosmang, S.; Wahl, C.; Holthoff, K.; Langebartels, A.; Wotjak, C.; Munsch, T.; Zong, X.; et al. Absence epilepsy and sinus dysrhythmia in mice lacking the pacemaker channel HCN2. EMBO J. 2003, 22, 216–224. [Google Scholar] [CrossRef]
- Michels, G.; Er, F.; Khan, I.; Sudkamp, M.; Herzig, S.; Hoppe, U.C. Single-channel properties support a potential contribution of hyperpolarization-activated cyclic nucleotide-gated channels and If to cardiac arrhythmias. Circulation 2005, 111, 399–404. [Google Scholar] [CrossRef][Green Version]
- Chen, S.; Wang, J.; Siegelbaum, S.A. Properties of hyperpolarization-activated pacemaker current defined by coassembly of HCN1 and HCN2 subunits and basal modulation by cyclic nucleotide. J. Gen. Physiol. 2001, 117, 491–504. [Google Scholar] [CrossRef] [PubMed]
- Ulens, C.; Tytgat, J. Functional heteromerization of HCN1 and HCN2 pacemaker channels. J. Biol. Chem. 2001, 276, 6069–6072. [Google Scholar] [CrossRef] [PubMed]
- Whitaker, G.M.; Angoli, D.; Nazzari, H.; Shigemoto, R.; Accili, E.A. HCN2 and HCN4 isoforms self-assemble and co-assemble with equal preference to form functional pacemaker channels. J. Biol. Chem. 2007, 282, 22900–22909. [Google Scholar] [CrossRef] [PubMed]
- Altomare, C.; Terragni, B.; Brioschi, C.; Milanesi, R.; Pagliuca, C.; Viscomi, C.; Moroni, A.; Baruscotti, M.; DiFrancesco, D. Heteromeric HCN1-HCN4 channels: A comparison with native pacemaker channels from the rabbit sinoatrial node. J. Physiol. 2003, 549, 347–359. [Google Scholar] [CrossRef]
- Much, B.; Wahl-Schott, C.; Zong, X.; Schneider, A.; Baumann, L.; Moosmang, S.; Ludwig, A.; Biel, M. Role of subunit heteromerization and N-linked glycosylation in the formation of functional hyperpolarization-activated cyclic nucleotide-gated channels. J. Biol. Chem. 2003, 278, 43781–43786. [Google Scholar] [CrossRef]
- Nolan, M.F.; Dudman, J.T.; Dodson, P.D.; Santoro, B. HCN1 channels control resting and active integrative properties of stellate cells from layer II of the entorhinal cortex. J. Neurosci. 2007, 27, 12440–12451. [Google Scholar] [CrossRef]
- Doan, T.N.; Kunze, D.L. Contribution of the hyperpolarization-activated current to the resting membrane potential of rat nodose sensory neurons. J. Physiol. 1999, 514, 125–138. [Google Scholar] [CrossRef]
- Biel, M.; Wahl-Schott, C.; Michalakis, S.; Zong, X. Hyperpolarization-activated cation channels: From genes to function. Physiol. Rev. 2009, 89, 847–885. [Google Scholar] [CrossRef]
- Bender, R.A.; Baram, T.Z. Hyperpolarization activated cyclic-nucleotide gated (HCN) channels in developing neuronal networks. Prog. Neurobiol. 2008, 86, 129–140. [Google Scholar] [CrossRef]
- Nolan, M.F.; Malleret, G.; Dudman, J.T.; Buhl, D.L.; Santoro, B.; Gibbs, E.; Vronskaya, S.; Buzsaki, G.; Siegelbaum, S.A.; Kandel, E.R.; et al. A behavioral role for dendritic integration: HCN1 channels constrain spatial memory and plasticity at inputs to distal dendrites of CA1 pyramidal neurons. Cell 2004, 119, 719–732. [Google Scholar]
- Matt, L.; Michalakis, S.; Hofmann, F.; Hammelmann, V.; Ludwig, A.; Biel, M.; Kleppisch, T. HCN2 channels in local inhibitory interneurons constrain LTP in the hippocampal direct perforant path. Cell. Mol. Life Sci. 2011, 68, 125–137. [Google Scholar] [CrossRef]
- Lewis, A.S.; Vaidya, S.P.; Blaiss, C.A.; Liu, Z.; Stoub, T.R.; Brager, D.H.; Chen, X.; Bender, R.A.; Estep, C.M.; Popov, A.B.; et al. Deletion of the hyperpolarization-activated cyclic nucleotide-gated channel auxiliary subunit TRIP8b impairs hippocampal Ih localization and function and promotes antidepressant behavior in mice. J. Neurosci. 2011, 31, 7424–7440. [Google Scholar] [CrossRef]
- Nolan, M.F.; Malleret, G.; Lee, K.H.; Gibbs, E.; Dudman, J.T.; Santoro, B.; Yin, D.Q.; Thompson, R.F.; Siegelbaum, S.A.; Kandel, E.R.; et al. The hyperpolarization-activated HCN1 channel is important for motor learning and neuronal integration by cerebellar Purkinje cells. Cell 2003, 115, 551–564. [Google Scholar] [CrossRef]
- Tzeng, T.T.; Tsay, H.J.; Chang, L.; Hsu, C.L.; Lai, T.H.; Huang, F.L.; Shiao, Y.J. Caspase 3 involves in neuroplasticity, microglial activation and neurogenesis in the mice hippocampus after intracerebral injection of kainic acid. J. Biomed. Sci. 2013, 20, 90. [Google Scholar] [CrossRef]
- Dougherty, K.A.; Nicholson, D.A.; Diaz, L.; Buss, E.W.; Neuman, K.M.; Chetkovich, D.M.; Johnston, D. Differential expression of HCN subunits alters voltage-dependent gating of h-channels in CA1 pyramidal neurons from dorsal and ventral hippocampus. J. Neurophysiol. 2013, 109, 1940–1953. [Google Scholar] [CrossRef]
- Moser, M.B.; Moser, E.I.; Forrest, E.; Andersen, P.; Morris, R.G. Spatial learning with a minislab in the dorsal hippocampus. Proc. Natl. Acad. Sci. USA 1995, 92, 9697–9701. [Google Scholar] [CrossRef]
- Henke, P.G. Hippocampal pathway to the amygdala and stress ulcer development. Brain Res. Bull. 1990, 25, 691–695. [Google Scholar] [CrossRef]
- Bannerman, D.M.; Grubb, M.; Deacon, R.M.J.; Yee, B.K.; Feldon, J.; Rawlins, J.N.P. Ventral hippocampal lesions affect anxiety but not spatial learning. Behav. Brain Res. 2003, 139, 197–213. [Google Scholar] [CrossRef]
- Surges, R.; Brewster, A.L.; Bender, R.A.; Beck, H.; Feuerstein, T.J.; Baram, T.Z. Regulated expression of HCN channels and cAMP levels shape the properties of the h current in developing rat hippocampus. Eur. J. Neurosci. 2006, 24, 94–104. [Google Scholar] [CrossRef] [PubMed]
- Pemberton, J.M.; Pogmore, J.P.; Andrews, D.W. Neuronal cell life, death, and axonal degeneration as regulated by the BCL-2 family proteins. Cell Death Differ. 2021, 28, 108–122. [Google Scholar] [CrossRef]
- Shin, M.; Chetkovich, D.M. Activity-dependent regulation of h channel distribution in hippocampal CA1 pyramidal neurons. J. Biol. Chem. 2007, 282, 33168–33180. [Google Scholar] [CrossRef] [PubMed]
- van Welie, I.; van Hooft, J.A.; Wadman, W.J. Homeostatic scaling of neuronal excitability by synaptic modulation of somatic hyperpolarization-activated Ih channels. Proc. Natl. Acad. Sci. USA 2004, 101, 5123–5128. [Google Scholar] [CrossRef]
- Pavlov, I.; Scimemi, A.; Savtchenko, L.; Kullmann, D.M.; Walker, M.C. I(h)-mediated depolarization enhances the temporal precision of neuronal integration. Nat. Commun. 2011, 2, 199. [Google Scholar] [CrossRef]
- Lewerenz, J.; Maher, P. Chronic glutamate toxicity in neurodegenerative diseases—What is the evidence? Front. Neurosci. 2015, 9, 469. [Google Scholar] [CrossRef] [PubMed]
- Cacheaux, L.P.; Topf, N.; Tibbs, G.R.; Schaefer, U.R.; Levi, R.; Harrison, N.L.; Abbott, G.W.; Goldstein, P.A. Impairment of hyperpolarization-activated, cyclic nucleotide-gated channel function by the intravenous general anesthetic propofol. J. Pharmacol. Exp. Ther. 2005, 315, 517–525. [Google Scholar] [CrossRef] [PubMed]
- Yan, Y.; Qiao, S.; Kikuchi, C.; Zaja, I.; Logan, S.; Jiang, C.; Arzua, T.; Bai, X. Propofol induces apoptosis of neurons but not astrocytes, oligodendrocytes, or neural stem cells in the neonatal mouse hippocampus. Brain Sci. 2017, 7, 130. [Google Scholar] [CrossRef] [PubMed]
- Dibbens, L.M.; Reid, C.A.; Hodgson, B.; Thomas, E.A.; Phillips, A.M.; Gazina, E.; Cromer, B.A.; Clarke, A.L.; Baram, T.Z.; Scheffer, I.E.; et al. Augmented currents of an HCN2 variant in patients with febrile seizure syndromes. Ann. Neurol. 2010, 67, 542–546. [Google Scholar] [CrossRef] [PubMed]
- Tang, B.; Sander, T.; Craven, K.B.; Hempelmann, A.; Escayg, A. Mutation analysis of the hyperpolarization-activated cyclic nucleotide-gated channels HCN1 and HCN2 in idiopathic generalized epilepsy. Neurobiol. Dis. 2008, 29, 59–70. [Google Scholar] [CrossRef]
- DiFrancesco, J.C.; Barbuti, A.; Milanesi, R.; Coco, S.; Bucchi, A.; Bottelli, G.; Ferrarese, C.; Franceschetti, S.; Terragni, B.; Baruscotti, M.; et al. Recessive loss-of-function mutation in the pacemaker HCN2 channel causing increased neuronal excitability in a patient with idiopathic generalized epilepsy. J. Neurosci. 2011, 31, 17327–17337. [Google Scholar] [CrossRef]
- Hamill, O.P.; Marty, A.; Neher, E.; Sakmann, B.; Sigworth, F.J. Improved patch-clamp techniques for high-resolution current recording from cells and cell-free membrane patches. Pflug. Arch. 1981, 391, 85–100. [Google Scholar] [CrossRef]
- Guzman, R.E.; Schwarz, Y.N.; Rettig, J.; Bruns, D. SNARE force synchronizes synaptic vesicle fusion and controls the kinetics of quantal synaptic transmission. J. Neurosci. 2010, 30, 10272–10281. [Google Scholar] [CrossRef]
- Chen, C.; Okayama, H. High-efficiency transformation of mammalian cells by plasmid DNA. Mol. Cell Biol. 1987, 7, 2745–2752. [Google Scholar] [CrossRef]
- Barker, G.R.; Warburton, E.C. When is the hippocampus involved in recognition memory? J. Neurosci. 2011, 31, 10721–10731. [Google Scholar] [CrossRef] [PubMed]
- Nolan, T.; Hands, R.E.; Bustin, S.A. Quantification of mRNA using real-time RT-PCR. Nat. Protoc. 2006, 1, 1559–1582. [Google Scholar] [CrossRef]






| Antigen | Source | Dilution | Supplier |
|---|---|---|---|
| GFP | ch | 1:1000 | Chemicon (ab16901) |
| HCN1 | gp | 1:500 | in house |
| HCN2 | rb | 1:500 | in house |
| HCN4 | rb | 1:500 | in house |
| MAP2 | rb | 1:1000 | Synaptic Systems (188 002) |
| TOPRO-3 | 1:1000 | Invitrogen (T3605) |
| Antibody | Source | Dilution | Supplier |
|---|---|---|---|
| α ch Cy2 | dk | 1:200 | Dianova (703-225-155) |
| α gb Cy3 | dk | 1:500 | Dianova (706-165-148) |
| α rb Cy3 | dk | 1:500 | Dianova (711-165-152) |
| α rb Dy488 | dk | 1:500 | Dianova (711-485-152) |
| Antigen | Source | Dilution | Supplier |
|---|---|---|---|
| Cleaved caspase-3 | rb | 1:50 | Abcam (ab2302) |
| GFAP | ms | 1:500 | Merck/Sigma-Aldrich (G3893) |
| GFP | ch | 1:1000 | Chemicon (ab16901) |
| HCN1 7C3 | rt | 1:5 | in house |
| HCN2 3G7 | rt | 1:10 | in house |
| HCN4 PG2-1A4 | rt | 1:2 | in house |
| NeuN | rb | 1:500 | Abcam (ab104225) |
| TOPRO-3 | 1:1000 | Invitrogen (T3605) |
| Antigen | Source | Dilution | Supplier |
|---|---|---|---|
| α ch Cy2 | dk | 1:200 | Dianova (703-225-155) |
| α ms Cy3 | dk | 1:400 | Dianova (715-165-150) |
| α rb Cy3 | dk | 1:400 | Dianova (711-165-152) |
| α rt Cy3 | dk | 1:400 | Dianova (712-165-153) |
Publisher’s Note: MDPI stays neutral with regard to jurisdictional claims in published maps and institutional affiliations. |
© 2021 by the authors. Licensee MDPI, Basel, Switzerland. This article is an open access article distributed under the terms and conditions of the Creative Commons Attribution (CC BY) license (https://creativecommons.org/licenses/by/4.0/).
Share and Cite
Deutsch, M.; Stegmayr, C.; Balfanz, S.; Baumann, A. Loss of HCN2 in Dorsal Hippocampus of Young Adult Mice Induces Specific Apoptosis of the CA1 Pyramidal Neuron Layer. Int. J. Mol. Sci. 2021, 22, 6699. https://doi.org/10.3390/ijms22136699
Deutsch M, Stegmayr C, Balfanz S, Baumann A. Loss of HCN2 in Dorsal Hippocampus of Young Adult Mice Induces Specific Apoptosis of the CA1 Pyramidal Neuron Layer. International Journal of Molecular Sciences. 2021; 22(13):6699. https://doi.org/10.3390/ijms22136699
Chicago/Turabian StyleDeutsch, Matthias, Carina Stegmayr, Sabine Balfanz, and Arnd Baumann. 2021. "Loss of HCN2 in Dorsal Hippocampus of Young Adult Mice Induces Specific Apoptosis of the CA1 Pyramidal Neuron Layer" International Journal of Molecular Sciences 22, no. 13: 6699. https://doi.org/10.3390/ijms22136699
APA StyleDeutsch, M., Stegmayr, C., Balfanz, S., & Baumann, A. (2021). Loss of HCN2 in Dorsal Hippocampus of Young Adult Mice Induces Specific Apoptosis of the CA1 Pyramidal Neuron Layer. International Journal of Molecular Sciences, 22(13), 6699. https://doi.org/10.3390/ijms22136699

