Serratia symbiotica Enhances Fatty Acid Metabolism of Pea Aphid to Promote Host Development
Abstract
1. Introduction
2. Results
2.1. Serratia Infection Improved Growth and Development of Pea Aphids
2.2. Serratia Promoted Fatty Acid Synthesis and Lipid Accumulation in the Fat Body of Pea Aphid
2.3. More Fatty Acids Accumulated in Serratia-Infected Aphids, Which Facilitated Aphid Growth
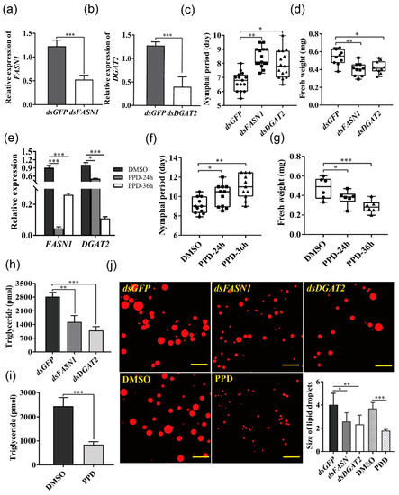
2.4. Silencing FASN1 and DGAT2 Suppressed Lipogenesis and Reduced Fitness of Serratia-Infected Aphids
2.5. Supplementation with Myristic Acid Rescued the Fitness of Serratia-Infected Aphids Impaired by RNAi or PPD
3. Discussion
4. Materials and Methods
4.1. Aphid Rearing
4.2. Comparison of Life History Parameters
4.3. Fluorescence In Situ Hybridization (FISH)
4.4. RNA Extraction and Reverse Transcription Quantitative PCR
4.5. Determination of Free Fatty Acid Levels
4.6. Triacylglycerol Measurements
4.7. Nile red Staining
4.8. Inhibition of Fatty Acid Synthesis in Aphids
4.9. Exogenous Myristic Acid Supplementation
4.10. Data Analysis
Supplementary Materials
Author Contributions
Funding
Institutional Review Board Statement
Informed Consent Statement
Data Availability Statement
Conflicts of Interest
References
- Nikoh, N.; Hosokawa, T.; Moriyama, M.; Oshima, K.; Hattori, M.; Fukatsu, T. Evolutionary origin of insect-Wolbachia nutritional mutualism. Proc. Natl. Acad. Sci. USA 2014, 111, 10257–10262. [Google Scholar] [CrossRef] [PubMed]
- Salem, H.; Bauer, E.; Kirsch, R.; Berasategui, A.; Cripps, M.; Weiss, B.; Koga, R.; Fukumori, K.; Vogel, H.; Fukatsu, T.; et al. Drastic Genome Reduction in an Herbivore’s Pectinolytic Symbiont. Cell 2017, 171, 1520–1531. [Google Scholar] [CrossRef] [PubMed]
- Moran, N.A.; McCutcheon, J.P.; Nakabachi, A. Genomics and Evolution of Heritable Bacterial Symbionts. Annu. Rev. Genet. 2008, 42, 165–190. [Google Scholar] [CrossRef]
- Moya, A.; Pereto, J.; Gil, R.; Latorre, A. Learning how to live together: Genomic insights into prokaryote-animal symbioses. Nat. Rev. Genet. 2008, 9, 218–229. [Google Scholar] [CrossRef]
- Douglas, A.E.; Prosser, W.A. Synthesis of the essential amino-acid tryptophan in the pea aphid (Acyrthosiphon-pisum) symbiosis. J. Insect Physiol. 1992, 38, 565–568. [Google Scholar] [CrossRef]
- de la Pena, E.; Vandomme, V.; Frago, E. Facultative endosymbionts of aphid populations from coastal dunes of the North Sea. Belg. J. Zool. 2014, 144, 41–50. [Google Scholar] [CrossRef][Green Version]
- Douglas, A.E. Nutritional interactions in insect-microbial symbioses: Aphids and their symbiotic bacteria Buchnera. Annu. Rev. Entomol. 1998, 43, 17–37. [Google Scholar] [CrossRef] [PubMed]
- Vorburger, C.; Gehrer, L.; Rodriguez, P. A strain of the bacterial symbiont Regiella insecticola protects aphids against parasitoids. Biol. Lett. 2010, 6, 109–111. [Google Scholar] [CrossRef]
- Lukasik, P.; van Asch, M.; Guo, H.F.; Ferrari, J.; Godfray, H.C.J. Unrelated facultative endosymbionts protect aphids against a fungal pathogen. Ecol. Lett. 2013, 16, 214–218. [Google Scholar] [CrossRef]
- Oliver, K.M.; Russell, J.A.; Moran, N.A.; Hunter, M.S. Facultative bacterial symbionts in aphids confer resistance to parasitic wasps. Proc. Natl. Acad. Sci. USA 2003, 100, 1803–1807. [Google Scholar] [CrossRef]
- Doremus, M.R.; Oliver, K.M. Aphid Heritable Symbiont Exploits Defensive Mutualism. Appl. Env. Microb. 2017, 83, 15. [Google Scholar] [CrossRef]
- Vorburger, C.; Ganesanandamoorthy, P.; Kwiatkowski, M. Comparing constitutive and induced costs of symbiont-conferred resistance to parasitoids in aphids. Ecol. Evol. 2013, 3, 706–713. [Google Scholar] [CrossRef] [PubMed]
- Koga, R.; Tsuchida, T.; Fukatsu, T. Changing partners in an obligate symbiosis: A facultative endosymbiont can compensate for loss of the essential endosymbiont Buchnera in an aphid. Proc. R. Soc. B-Biol. Sci. 2003, 270, 2543–2550. [Google Scholar] [CrossRef] [PubMed]
- Herren, J.K.; Paredes, J.C.; Schupfer, F.; Arafah, K.; Bulet, P.; Lemaitre, B. Insect endosymbiont proliferation is limited by lipid availability. Elife 2014, 3, 20. [Google Scholar] [CrossRef]
- Cayetano, L.; Rothacher, L.; Simon, J.C.; Vorburger, C. Cheaper is not always worse: Strongly protective isolates of a defensive symbiont are less costly to the aphid host. Proc. R. Soc. B-Biol. Sci. 2015, 282, 10. [Google Scholar] [CrossRef] [PubMed]
- Manzano-Marin, A.; d’acier, A.C.; Clamens, A.L.; Orvain, C.; Cruaud, C.; Barbe, V.; Jousselin, E. Serial horizontal transfer of vitamin-biosynthetic genes enables the establishment of new nutritional symbionts in aphids’ di-symbiotic systems. ISME J. 2020, 14, 259–273. [Google Scholar] [CrossRef] [PubMed]
- Ren, F.R.; Sun, X.; Wang, T.Y.; Yao, Y.L.; Huang, Y.Z.; Zhang, X.; Luan, J.B. Biotin provisioning by horizontally transferred genes from bacteria confers animal fitness benefits. ISME J. 2020, 14, 2542–2553. [Google Scholar] [CrossRef] [PubMed]
- Ridley, E.V.; Wong, A.C.N.; Westmiller, S.; Douglas, A.E. Impact of the Resident Microbiota on the Nutritional Phenotype of Drosophila melanogaster. PLoS ONE 2012, 7. [Google Scholar] [CrossRef]
- Li, C.F.; He, M.; Yun, Y.L.; Peng, Y. Co-infection with Wolbachia and Cardinium may promote the synthesis of fat and free amino acids in a small spider, Hylyphantes graminicola. J. Invertebr. Pathol. 2020, 169, 9. [Google Scholar] [CrossRef] [PubMed]
- White, J.; Prell, J.; James, E.K.; Poole, P. Nutrient sharing between symbionts. Plant Physiol. 2007, 144, 604–614. [Google Scholar] [CrossRef]
- Russell, C.W.; Bouvaine, S.; Newell, P.D.; Douglas, A.E. Shared Metabolic Pathways in a Coevolved Insect-Bacterial Symbiosis. Appl. Environ. Microb. 2013, 79, 6117–6123. [Google Scholar] [CrossRef] [PubMed]
- Houk, E.J.; Griffiths, G.W.; Beck, S.D. Lipid-metabolism in symbiotes of pea aphid, Acyrthosiphon-pisum. Comp. Biochem. Physiol. B-Biochem. Mol. Biol. 1976, 54, 427–431. [Google Scholar] [CrossRef]
- Houk, E.J.; McLean, D.L.; Criddle, R.S. Pea aphid primary symbiote deoxyribonucleic-acid. J. Invertebr. Pathol. 1980, 35, 105–106. [Google Scholar] [CrossRef]
- Montllor, C.B.; Maxmen, A.; Purcell, A.H. Facultative bacterial endosymbionts benefit pea aphids Acyrthosiphon pisum under heat stress. Ecol. Entomol. 2002, 27, 189–195. [Google Scholar] [CrossRef]
- Hopper, K.R.; Kuhn, K.L.; Lanier, K.; Rhoades, J.H.; Oliver, K.M.; White, J.A.; Asplen, M.K.; Heimpel, G.E. The defensive aphid symbiont Hamiltonella defensa affects host quality differently for Aphelinus glycinis versus Aphelinus atriplicis. Biol. Control 2018, 116, 3–9. [Google Scholar] [CrossRef]
- Wang, Q.Y.; Yuan, E.L.; Ling, X.Y.; Zhu-Salzman, K.; Guo, H.J.; Ge, F.; Sun, Y.C. An aphid facultative symbiont suppresses plant defence by manipulating aphid gene expression in salivary glands. Plant Cell Environ. 2020, 43, 2311–2322. [Google Scholar] [CrossRef]
- Gai, Y.N.; Li, Y.S.; Xu, Z.L.; Chen, J. Pseudoprotodioscin inhibits SREBPs and microRNA 33a/b levels and reduces the gene expression regarding the synthesis of cholesterol and triglycerides. Fitoterapia 2019, 139, 6. [Google Scholar] [CrossRef]
- Sakurai, M.; Koga, R.; Tsuchida, T.; Meng, X.Y.; Fukatsu, T. Rickettsia symbiont in the pea aphid Acyrthosiphon pisum: Novel cellular tropism, effect on host fitness, and interaction with the essential symbiont Buchnera. Appl. Environ. Microbiol. 2005, 71, 4069–4075. [Google Scholar] [CrossRef] [PubMed]
- Mathe-Hubert, H.; Kaech, H.; Ganesanandamoorthy, P.; Vorburger, C. Evolutionary Costs and Benefits of Infection with Diverse Strains of Spiroplasma in Pea Aphids. Evolution 2019, 73, 1466–1481. [Google Scholar] [CrossRef]
- Leybourne, D.J.; Bos, J.I.B.; Valentine, T.A.; Karley, A.J. The price of protection: A defensive endosymbiont impairs nymph growth in the bird cherry-oat aphid, Rhopalosiphum padi. Insect. Sci. 2020, 27, 69–85. [Google Scholar] [CrossRef] [PubMed]
- Lamelas, A.; Jose Gosalbes, M.; Manzano-Marin, A.; Pereto, J.; Moya, A.; Latorre, A. Serratia Symbiotica from the Aphid Cinara cedri: A Missing Link from Facultative to Obligate Insect Endosymbiont. PLoS Genet. 2011, 7. [Google Scholar] [CrossRef] [PubMed]
- Burke, G.R.; Moran, N.A. Massive Genomic Decay in Serratia symbiotica, a Recently Evolved Symbiont of Aphids. Genome Biol. Evol. 2011, 3, 195–208. [Google Scholar] [CrossRef]
- McLean, A.H.C.; Parker, B.J.; Hrcek, J.; Kavanagh, J.C.; Wellham, P.A.D.; Godfray, H.C.J. Consequences of symbiont co-infections for insect host phenotypes. J. Anim. Ecol. 2018, 87, 478–488. [Google Scholar] [CrossRef] [PubMed]
- Canavoso, L.E.; Jouni, Z.E.; Karnas, K.J.; Pennington, J.E.; Wells, M.A. Fat metabolism in insects. Annu. Rev. Nutr. 2001, 21, 23–46. [Google Scholar] [CrossRef] [PubMed]
- Gao, X.K.; Luo, J.Y.; Zhu, X.Z.; Wang, L.; Ji, J.C.; Zhang, L.J.; Zhang, S.; Cui, J.J. Growth and Fatty Acid Metabolism of Aphis gossypii Parasitized by the Parasitic Wasp Lysiphlebia japonica. J. Agric. Food Chem. 2019, 67, 8756–8765. [Google Scholar] [CrossRef]
- Molloy, J.C.; Sommer, U.; Viant, M.R.; Sinkins, S.P. Wolbachia Modulates Lipid Metabolism in Aedes albopictus Mosquito Cells. Appl. Environ. Microb. 2016, 82, 3109–3120. [Google Scholar] [CrossRef] [PubMed]
- Rodriguez-Carrio, J.; Salazar, N.; Margolles, A.; Gonzalez, S.; Gueimonde, M.; de los Reyes-Gavilan, C.G.; Suarez, A. Free Fatty Acids Profiles Are Related to Gut Microbiota Signatures and Short-Chain Fatty Acids. Front. Immunol. 2017, 8, 13. [Google Scholar] [CrossRef]
- Arrese, E.L.; Soulages, J.L. Insect Fat Body: Energy, Metabolism, and Regulation. Annu. Rev. Entomol. 2010, 55, 207–225. [Google Scholar] [CrossRef] [PubMed]
- Caragata, E.P.; Rances, E.; Hedges, L.M.; Gofton, A.W.; Johnson, K.N.; O’Neill, S.L.; McGraw, E.A. Dietary Cholesterol Modulates Pathogen Blocking by Wolbachia. PLoS Pathog. 2013, 9. [Google Scholar] [CrossRef]
- Nikoh, N.; Koga, R.; Oshima, K.; Hattori, M.; Fukatsu, T. Genome Sequence of “Candidatus Serratia symbiotica” Strain IS, a Facultative Bacterial Symbiont of the Pea Aphid Acyrthosiphon pisum. Microbiol. Resour. Ann. 2019, 8, 3. [Google Scholar] [CrossRef]
- Hubhachen, Z.; Madden, R.D.; Dillwith, J.W. Influence of rearing temperature on triacylglycerol storage in the pea aphid, Acyrthosiphon pisum. Arch. Insect. Biochem. Physiol. 2018, 99, 12. [Google Scholar] [CrossRef] [PubMed]
- Yen, C.L.E.; Stone, S.J.; Koliwad, S.; Harris, C.; Farese, R.V. DGAT enzymes and triacylglycerol biosynthesis. J. Lipid Res. 2008, 49, 2283–2301. [Google Scholar] [CrossRef] [PubMed]
- Flavin, R.; Zadra, G.; Loda, M. Metabolic alterations and targeted therapies in prostate cancer. J. Pathol. 2011, 223, 283–294. [Google Scholar] [CrossRef] [PubMed]
- Sugiura, Y.; Akiyama, R.; Tanaka, S.; Yano, K.; Kameoka, H.; Marui, S.; Saito, M.; Kawaguchi, M.; Akiyama, K.; Saito, K. Myristate can be used as a carbon and energy source for the asymbiotic growth of arbuscular mycorrhizal fungi. Proc. Natl. Acad. Sci. USA 2020, 117, 25779–25788. [Google Scholar] [CrossRef]
- Monnin, D.; Jackson, R.; Kiers, E.T.; Bunker, M.; Ellers, J.; Henry, L.M. Parallel Evolution in the Integration of a Co-obligate Aphid Symbiosis. Curr. Biol. 2020, 30, 1949. [Google Scholar] [CrossRef] [PubMed]
- Newton, I.L.G.; Rice, D.W. The Jekyll and Hyde Symbiont: Could Wolbachia Be a Nutritional Mutualist? J. Bacteriol. 2020, 202, 8. [Google Scholar] [CrossRef] [PubMed]
- Wang, X.; Hou, Y.; Saha, T.T.; Pei, G.; Raikhel, A.S.; Zou, Z. Hormone and receptor interplay in the regulation of mosquito lipid metabolism. Proc. Natl. Acad. Sci. USA 2017, 114, E2709–E2718. [Google Scholar] [CrossRef] [PubMed]





Publisher’s Note: MDPI stays neutral with regard to jurisdictional claims in published maps and institutional affiliations. |
© 2021 by the authors. Licensee MDPI, Basel, Switzerland. This article is an open access article distributed under the terms and conditions of the Creative Commons Attribution (CC BY) license (https://creativecommons.org/licenses/by/4.0/).
Share and Cite
Zhou, X.; Ling, X.; Guo, H.; Zhu-Salzman, K.; Ge, F.; Sun, Y. Serratia symbiotica Enhances Fatty Acid Metabolism of Pea Aphid to Promote Host Development. Int. J. Mol. Sci. 2021, 22, 5951. https://doi.org/10.3390/ijms22115951
Zhou X, Ling X, Guo H, Zhu-Salzman K, Ge F, Sun Y. Serratia symbiotica Enhances Fatty Acid Metabolism of Pea Aphid to Promote Host Development. International Journal of Molecular Sciences. 2021; 22(11):5951. https://doi.org/10.3390/ijms22115951
Chicago/Turabian StyleZhou, Xiaofei, Xiaoyu Ling, Huijuan Guo, Keyan Zhu-Salzman, Feng Ge, and Yucheng Sun. 2021. "Serratia symbiotica Enhances Fatty Acid Metabolism of Pea Aphid to Promote Host Development" International Journal of Molecular Sciences 22, no. 11: 5951. https://doi.org/10.3390/ijms22115951
APA StyleZhou, X., Ling, X., Guo, H., Zhu-Salzman, K., Ge, F., & Sun, Y. (2021). Serratia symbiotica Enhances Fatty Acid Metabolism of Pea Aphid to Promote Host Development. International Journal of Molecular Sciences, 22(11), 5951. https://doi.org/10.3390/ijms22115951

