Expression and Prognostic Characteristics of Ferroptosis-Related Genes in Colon Cancer
Abstract
1. Introduction
2. Results
2.1. The Landscape of Genetic Variation of Prognostic Ferroptosis-Related Genes in Colon Cancer
2.2. Construction of Two Molecular Subgroups of Colon Cancer Using Fifteen Ferroptosis-Related Genes with Prognoses
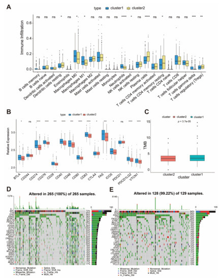
2.3. The Characteristics of Two Molecular Subgroups of Colon Cancer
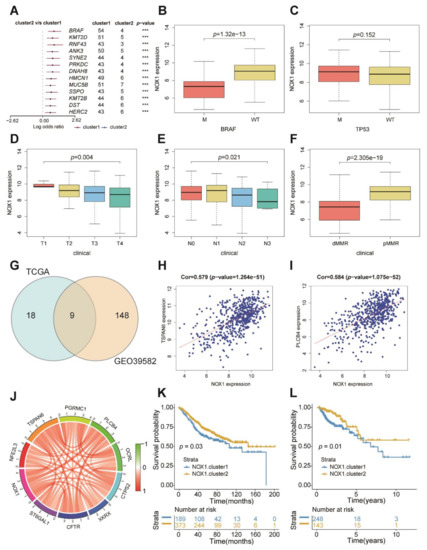
2.4. The Role of Nox1 in Survival
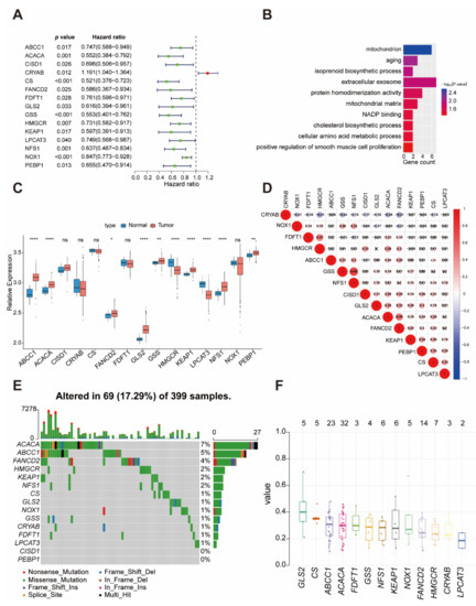
2.5. Establishment of the Prognostic Model
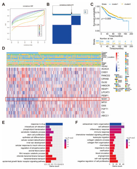
2.6. Verification of Ferroptosis Risk Score
3. Discussion
4. Materials and Methods
4.1. Colon Cancer Dataset and Preprocessing
4.2. Unsupervised Clustering for 15 Prognostic Ferroptosis-Related Genes
4.3. Immune Profiles in Colon Molecular Subtypes
4.4. Identification of Differentially Expressed Genes (DEGs) between Two Molecular Subgroups of Colon Cancer
4.5. Functional Enrichment Analysis
4.6. Verification of the Ferroptosis Risk Score
4.7. Statistical Analysis
5. Conclusions
Supplementary Materials
Author Contributions
Funding
Institutional Review Board Statement
Informed Consent Statement
Data Availability Statement
Conflicts of Interest
References
- Sarvestani, K.S.; DeHaan, R.K.; Miller, P.G.; Bose, S.; Shen, X.; Shuler, M.L.; Huang, E.H. A Tissue Engineering Approach to Metastatic Colon Cancer. iScience 2020, 23, 101719. [Google Scholar] [CrossRef] [PubMed]
- Van Cutsem, E.; Cervantes, A.; Adam, R.; Sobrero, A.; van Krieken, J.H.; Aderka, D.; Aguilar, E.A.; Bardelli, A.; Benson, A.; Bodoky, G.; et al. Esmo Consensus Guidelines for the Management of Patients with Metastatic Colorectal Cancer. Ann. Oncol. 2016, 27, 386–422. [Google Scholar] [CrossRef] [PubMed]
- Siegel, R.L.; Miller, K.D.; Sauer, A.G.; Fedewa, S.A.; Butterly, L.F.; Anderson, J.C.; Cercek, A.; Smith, R.A.; Jemal, A. Colorectal Cancer Statistics, 2020. CA Cancer J. Clin. 2020, 70, 145–164. [Google Scholar] [CrossRef] [PubMed]
- Lech, G.; Slotwinski, R.; Slodkowski, M.; Krasnodebski, I.W. Colorectal Cancer Tumour Markers and Biomarkers: Recent Therapeutic Advances. World J. Gastroenterol. 2016, 22, 1745–1755. [Google Scholar] [CrossRef] [PubMed]
- Chan, A.T.; Giovannucci, E.L. Primary Prevention of Colorectal Cancer. Gastroenterology 2010, 138, 2029–2043.e10. [Google Scholar] [CrossRef] [PubMed]
- Wei, E.K.; Giovannucci, E.; Wu, K.; Rosner, B.; Fuchs, C.S.; Willett, W.C.; Colditz, G.A. Comparison of Risk Factors for Colon and Rectal Cancer. Int. J. Cancer 2004, 108, 433–442. [Google Scholar] [CrossRef] [PubMed]
- Dixon, S.J.; Lemberg, K.M.; Lamprecht, M.R.; Skouta, R.; Zaitsev, E.M.; Gleason, C.E.; Patel, D.N.; Bauer, A.J.; Cantley, A.M.; Yang, W.S.; et al. Ferroptosis: An Iron-Dependent Form of Nonapoptotic Cell Death. Cell 2012, 149, 1060–1072. [Google Scholar] [CrossRef] [PubMed]
- Xie, Y.; Hou, W.; Song, X.; Yu, Y.; Huang, J.; Sun, X.; Kang, R.; Tang, D. Ferroptosis: Process and Function. Cell Death Differ. 2016, 23, 369–379. [Google Scholar]
- Li, J.; Cao, F.; Yin, H.L.; Huang, Z.J.; Lin, Z.T.; Mao, N.; Sun, B.; Wang, G. Ferroptosis: Past, Present and Future. Cell Death Dis. 2020, 11, 88. [Google Scholar] [CrossRef]
- Stockwell, B.R.; Angeli, J.P.F.; Bayir, H.; Bush, A.I.; Conrad, M.; Dixon, S.J.; Fulda, S.; Gascon, S.; Hatzios, S.K.; Kagan, V.E.; et al. Ferroptosis: A Regulated Cell Death Nexus Linking Metabolism, Redox Biology, and Disease. Cell 2017, 171, 273–285. [Google Scholar] [CrossRef]
- Liu, J.; Kuang, F.; Kroemer, G.; Klionsky, D.J.; Kang, R.; Tang, D. Autophagy-Dependent Ferroptosis: Machinery and Regulation. Cell Chem. Biol. 2020, 27, 420–435. [Google Scholar] [CrossRef] [PubMed]
- Xie, Y.; Zhu, S.; Song, X.; Sun, X.; Fan, Y.; Liu, J.; Zhong, M.; Yuan, H.; Zhang, L.; Billiar, T.R.; et al. The Tumor Suppressor P53 Limits Ferroptosis by Blocking Dpp4 Activity. Cell. Rep. 2017, 20, 1692–1704. [Google Scholar] [CrossRef] [PubMed]
- Guo, J.; Xu, B.; Han, Q.; Zhou, H.; Xia, Y.; Gong, C.; Dai, X.; Li, Z.; Wu, G. Ferroptosis: A Novel Anti-Tumor Action for Cisplatin. Cancer Res. Treat. 2018, 50, 445–460. [Google Scholar] [CrossRef] [PubMed]
- Topalian, S.L.; Hodi, F.S.; Brahmer, J.R.; Gettinger, S.N.; Smith, D.C.; McDermott, D.F.; Powderly, J.D.; Carvajal, R.D.; Sosman, J.A.; Atkins, M.B.; et al. Safety, Activity, and Immune Correlates of Anti-Pd-1 Antibody in Cancer. N. Engl. J. Med. 2012, 26, 2443–2454. [Google Scholar] [CrossRef]
- Wang, W.; Green, M.; Choi, J.E.; Gijon, M.; Kennedy, P.D.; Johnson, J.K.; Liao, P.; Lang, X.; Kryczek, I.; Sell, A.; et al. Cd8(+) T Cells Regulate Tumour Ferroptosis During Cancer Immunotherapy. Nature 2019, 569, 270–274. [Google Scholar] [CrossRef]
- Stockwell, R.B.; Jiang, X. A Physiological Function for Ferroptosis in Tumor Suppression by the Immune System. Cell. Metab. 2019, 30, 14–15. [Google Scholar] [CrossRef]
- Liang, J.Y.; Wang, D.S.; Lin, H.C.; Chen, X.X.; Yang, H.; Zheng, Y.; Li, Y.H. A Novel Ferroptosis-Related Gene Signature for Overall Survival Prediction in Patients with Hepatocellular Carcinoma. Int. J. Biol. Sci. 2020, 13, 2430–2441. [Google Scholar] [CrossRef]
- Barroso-Sousa, R.; Keenan, T.E.; Pernas, S.; Exman, P.; Jain, E.; Garrido-Castro, A.C.; Hughes, M.; Bychkovsky, B.; Umeton, R.; Files, J.L.; et al. Tumor Mutational Burden and PTEN Alterations as Molecular Correlates of Response to PD-1/L1 Blockade in Metastatic Triple-Negative Breast Cancer. Clin. Cancer Res. 2020, 26, 2565–2572. [Google Scholar]
- Subbiah, V.; Kreitman, R.J.; Wainberg, Z.A.; Cho, J.Y.; Schellens, J.H.M.; Soria, J.C.; Wen, P.Y.; Zielinski, C.; Cabanillas, M.E.; Urbanowitz, G.; et al. Dabrafenib and Trametinib Treatment in Patients with Locally Advanced or Metastatic Braf V600-Mutant Anaplastic Thyroid Cancer. J. Clin. Oncol. 2018, 36, 7–13. [Google Scholar] [CrossRef]
- Echizen, K.; Oshima, H.; Nakayama, M.; Oshima, M. The Inflammatory Microenvironment That Promotes Gastrointestinal Cancer Development and Invasion. Adv. Biol. Regul. 2018, 68, 39–45. [Google Scholar] [CrossRef]
- Urakawa, H.; Nishida, Y.; Naruse, T.; Nakashima, H.; Ishiguro, N. Cyclooxygenase-2 Overexpression Predicts Poor Survival in Patients with High-Grade Extremity Osteosarcoma: A Pilot Study. Clin. Orthop. Relat. Res. 2009, 467, 2932–2938. [Google Scholar] [CrossRef]
- Naruse, T.; Nishida, Y.; Hosono, K.; Ishiguro, N. Meloxicam Inhibits Osteosarcoma Growth, Invasiveness and Metastasis by Cox-2-Dependent and Independent Routes. Carcinogenesis 2006, 27, 584–592. [Google Scholar] [CrossRef]
- Duan, D.P.; Dang, X.Q.; Wang, K.Z.; Wang, Y.P.; Zhang, H.; You, W.L. The Cyclooxygenase-2 Inhibitor Ns-398 Inhibits Proliferation and Induces Apoptosis in Human Osteosarcoma Cells Via Downregulation of the Survivin Pathway. Oncol. Rep. 2012, 28, 1693–16700. [Google Scholar] [CrossRef]
- Soto, M.S.; O’Brien, E.R.; Andreou, K.; Scrace, S.F.; Zakaria, R.; Jenkinson, M.D.; O’Neill, E.; Sibson, N.R. Disruption of Tumour-Host Communication by Downregulation of Lfa-1 Reduces Cox-2 and E-Nos Expression and Inhibits Brain Metastasis Growth. Oncotarget 2016, 7, 52375–52391. [Google Scholar] [CrossRef]
- Yang, W.S.; Stockwell, B.R. Ferroptosis: Death by Lipid Peroxidation. Trends Cell. Biol. 2016, 26, 165–176. [Google Scholar] [CrossRef]
- Friedmann Angeli, J.P.; Schneider, M.; Proneth, B.; Tyurina, Y.Y.; Tyurin, V.A.; Hammond, V.J.; Herbach, N.; Aichler, M.; Walch, A.; Eggenhofer, E.; et al. Inactivation of the Ferroptosis Regulator Gpx4 Triggers Acute Renal Failure in Mice. Nat. Cell. Biol. 2014, 16, 1180–1191. [Google Scholar] [CrossRef]
- Landry, A.P.; Wang, Y.; Cheng, Z.; Crochet, R.B.; Lee, Y.H.; Ding, H. Flavin Nucleotides Act as Electron Shuttles Mediating Reduction of the [2fe-2s] Clusters in Mitochondrial Outer Membrane Protein Mitoneet. Free Radic. Biol. Med. 2017, 102, 240–247. [Google Scholar] [CrossRef]
- Yuan, H.; Li, X.; Zhang, X.; Kang, R.; Tang, D. Cisd1 Inhibits Ferroptosis by Protection against Mitochondrial Lipid Peroxidation. Biochem. Biophys. Res. Commun. 2016, 472, 838–844. [Google Scholar] [CrossRef]
- Wang, Y.; Landry, A.P.; Ding, H. The Mitochondrial Outer Membrane Protein Mitoneet Is a Redox Enzyme Catalyzing Electron Transfer from Fmnh2 to Oxygen or Ubiquinone. J. Biol. Chem. 2017, 292, 10061–10067. [Google Scholar] [CrossRef]
- Liu, Y.; Xu, Z.; Jin, T.; Xu, K.; Liu, M.; Xu, H. Ferroptosis in Low-Grade Glioma: A New Marker for Diagnosis and Prognosis. Med. Sci. Monit. 2020, 26, e921947. [Google Scholar] [CrossRef]
- Zhuo, S.; Chen, Z.; Yang, Y.; Zhang, J.; Tang, J.; Yang, K. Clinical and Biological Significances of a Ferroptosis-Related Gene Signature in Glioma. Front. Oncol. 2020, 10, 590861. [Google Scholar] [CrossRef] [PubMed]
- Gunduz, M.; Unal, O.; Kavurt, S.; Turk, E.; Mungan, N.O. Clinical Findings and Effect of Sodium Hydrogen Carbonate in Patients with Glutathione Synthetase Deficiency. J. Pediatr. Endocrinol. Metab. 2016, 29, 481–485. [Google Scholar] [CrossRef] [PubMed]
- Weng, M.L.; Chen, W.K.; Chen, X.Y.; Lu, H.; Sun, Z.R.; Yu, Q.; Sun, P.F.; Xu, Y.J.; Zhu, M.M.; Jiang, N.; et al. Fasting Inhibits Aerobic Glycolysis and Proliferation in Colorectal Cancer Via the Fdft1-Mediated Akt/Mtor/Hif1alpha Pathway Suppression. Nat. Commun. 2020, 11, 1869. [Google Scholar] [CrossRef] [PubMed]
- Wenzel, S.E.; Tyurina, Y.Y.; Zhao, J.; Croix, C.M.S.; Dar, H.H.; Mao, G.; Tyurin, V.A.; Anthonymuthu, T.S.; Kapralov, A.A.; Amoscato, A.A.; et al. Pebp1 Wardens Ferroptosis by Enabling Lipoxygenase Generation of Lipid Death Signals. Cell 2017, 171, 628–641.e26. [Google Scholar] [CrossRef] [PubMed]
- Schoentgen, F.; Jonic, S. Pebp1/Rkip Behavior: A Mirror of Actin-Membrane Organization. Cell. Mol. Life Sci. 2020, 77, 859–874. [Google Scholar] [CrossRef] [PubMed]
- Rajkumar, K.; Nichita, A.; Anoor, P.K.; Raju, S.; Singh, S.S.; Burgula, S. Understanding Perspectives of Signalling Mechanisms Regulating Pebp1 Function. Cell Biochem. Funct. 2016, 34, 394–403. [Google Scholar] [CrossRef] [PubMed]
- Cross-Knorr, S.; Lu, S.; Perez, K.; Guevara, S.; Brilliant, K.; Pisano, C.; Quesenberry, P.J.; Resnick, M.B.; Chatterjee, D. Rkip Phosphorylation and Stat3 Activation Is Inhibited by Oxaliplatin and Camptothecin and Are Associated with Poor Prognosis in Stage Ii Colon Cancer Patients. BMC Cancer 2013, 13, 463. [Google Scholar] [CrossRef] [PubMed]
- Huang da, W.; Sherman, B.T.; Lempicki, R.A. Systematic and Integrative Analysis of Large Gene Lists Using David Bioinformatics Resources. Nat. Protoc. 2009, 4, 44–57. [Google Scholar] [CrossRef]






| Characteristics | TCGA Cohort | GSE39582 (n = 531) | |
|---|---|---|---|
| Training Set (n = 196) | Test Set (n = 195) | ||
| Age (mean) | 67.05 | 65.77 | 66.77 |
| Gender (%) | |||
| female | 84 | 94 | 244 |
| male | 112 | 101 | 287 |
| Stage | |||
| I | 41 | 25 | 31 |
| II | 71 | 80 | 251 |
| III | 49 | 63 | 190 |
| IV | 26 | 25 | 59 |
| unknown | 9 | 2 | 0 |
| T | |||
| T1 | 8 | 1 | 11 |
| T2 | 40 | 27 | 43 |
| T3 | 121 | 145 | 360 |
| T4 | 27 | 21 | 117 |
| Tis | 0 | 1 | 0 |
| N | |||
| N0 | 122 | 108 | 294 |
| N1 | 41 | 53 | 133 |
| N2 | 33 | 34 | 104 |
Publisher’s Note: MDPI stays neutral with regard to jurisdictional claims in published maps and institutional affiliations. |
© 2021 by the authors. Licensee MDPI, Basel, Switzerland. This article is an open access article distributed under the terms and conditions of the Creative Commons Attribution (CC BY) license (https://creativecommons.org/licenses/by/4.0/).
Share and Cite
Zhu, J.; Kong, W.; Xie, Z. Expression and Prognostic Characteristics of Ferroptosis-Related Genes in Colon Cancer. Int. J. Mol. Sci. 2021, 22, 5652. https://doi.org/10.3390/ijms22115652
Zhu J, Kong W, Xie Z. Expression and Prognostic Characteristics of Ferroptosis-Related Genes in Colon Cancer. International Journal of Molecular Sciences. 2021; 22(11):5652. https://doi.org/10.3390/ijms22115652
Chicago/Turabian StyleZhu, Jie, Weikaixin Kong, and Zhengwei Xie. 2021. "Expression and Prognostic Characteristics of Ferroptosis-Related Genes in Colon Cancer" International Journal of Molecular Sciences 22, no. 11: 5652. https://doi.org/10.3390/ijms22115652
APA StyleZhu, J., Kong, W., & Xie, Z. (2021). Expression and Prognostic Characteristics of Ferroptosis-Related Genes in Colon Cancer. International Journal of Molecular Sciences, 22(11), 5652. https://doi.org/10.3390/ijms22115652

