A Pre-Existing Myogenic Temporomandibular Disorder Increases Trigeminal Calcitonin Gene-Related Peptide and Enhances Nitroglycerin-Induced Hypersensitivity in Mice
Abstract
1. Introduction
2. Results
2.1. MMTL Produces a Myogenic TMD in Mice
2.2. MMTL Enhances NTG-Induced Migraine-Like Hypersensitivity
2.3. Sumatriptan Inhibits MMTL-Enhanced Migraine-Like Hypersensitivity
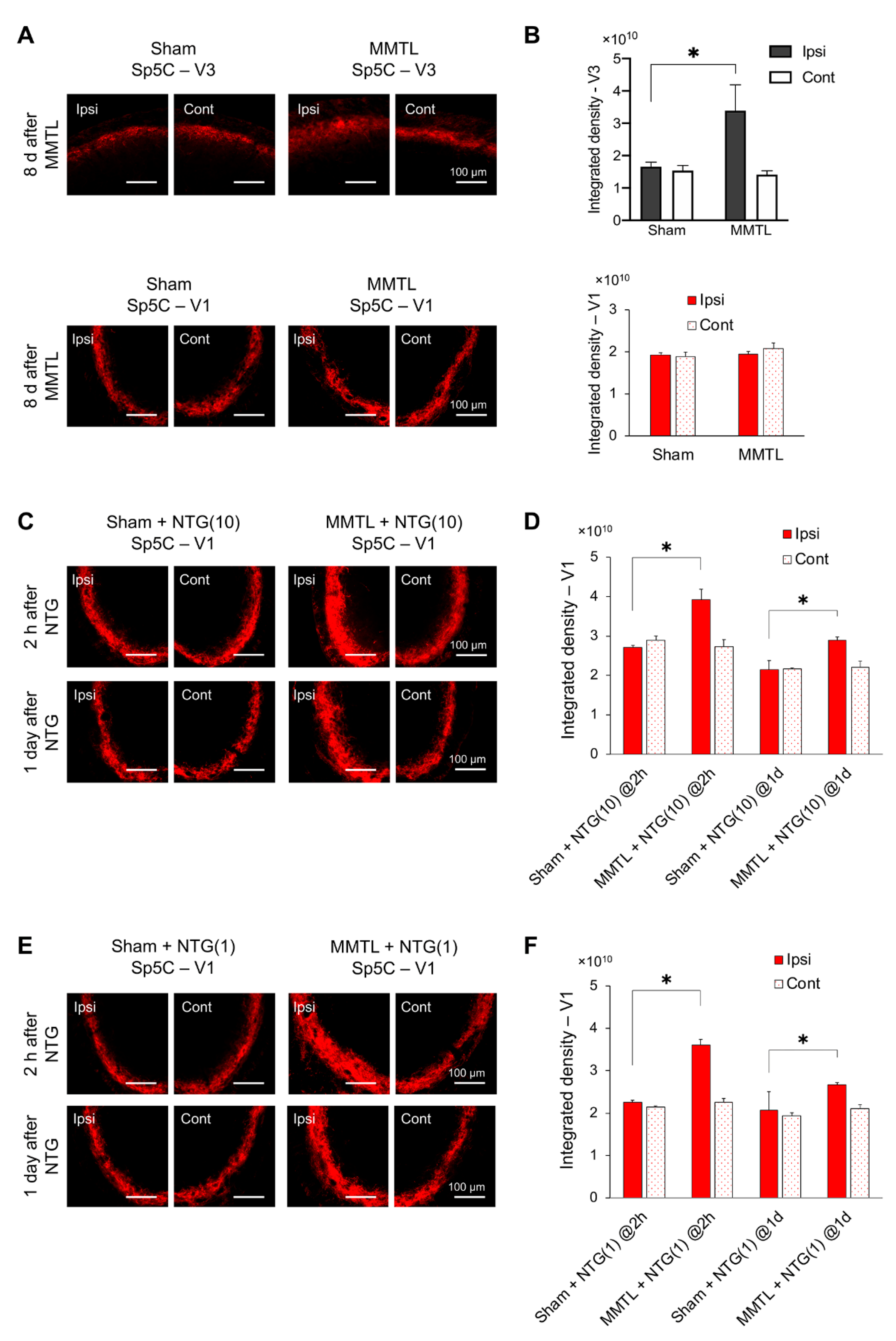
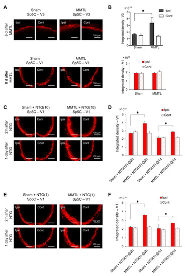
2.4. MMTL Upregulates NTG-Induced CGRP in the Sp5C
3. Discussion
4. Materials and Methods
4.1. Animals
4.2. MMTL Surgery
4.3. Drug Administration
4.4. Functional Allodynia Test
4.5. Facial Mechanical Allodynia Test
4.6. Light-Aversive Behavior Test
4.7. Hematoxylin and Eosin (H&E) Staining
4.8. Immunohistochemistry
4.9. Statistical Analysis
Supplementary Materials
Author Contributions
Funding
Conflicts of Interest
Abbreviation List
| CGRP | calcitonin gene-related peptide |
| MMTL | masseter muscle tendon ligation |
| NTG | nitroglycerin |
| Sp5C | spinal trigeminal nucleus caudalis |
| TMD | temporomandibular disorders |
| TMJ | temporomandibular joint |
References
- Burch, R.C.; Loder, S.; Loder, E.; Smitherman, T.A. The prevalence and burden of migraine and severe headache in the United States: Updated statistics from government health surveillance studies. Headache 2015, 55, 21–34. [Google Scholar] [CrossRef]
- Schiffman, E.; Ohrbach, R.; Truelove, E.; Look, J.; Anderson, G.; Goulet, J.P.; List, T.; Svensson, P.; Gonzalez, Y.; Lobbezoo, F.; et al. Diagnostic Criteria for Temporomandibular Disorders (DC/TMD) for Clinical and Research Applications: Recommendations of the International RDC/TMD Consortium Network* and Orofacial Pain Special Interest Groupdagger. J. Oral Facial Pain Headache 2014, 28, 6–27. [Google Scholar] [CrossRef] [PubMed]
- Maixner, W.; Diatchenko, L.; Dubner, R.; Fillingim, R.B.; Greenspan, J.D.; Knott, C.; Ohrbach, R.; Weir, B.; Slade, G.D. Orofacial Pain Prospective Evaluation and Risk Assessment Study—The OPPERA Study. J. Pain 2011, 12, T4–T11.e2. [Google Scholar] [CrossRef]
- National Institute of Dental and Craniofacial Research. Prevalence of TMJD and Its Signs and Symptoms. Available online: https://www.nidcr.nih.gov/research/data-statistics/facial-pain/prevalence (accessed on 16 May 2020).
- Tjakkes, G.H.; Reinders, J.J.; Tenvergert, E.M.; Stegenga, B. TMD pain: The effect on health related quality of life and the influence of pain duration. Health Qual. Life Outcomes 2010, 8, 46. [Google Scholar] [CrossRef] [PubMed]
- Feigin, V.L.; Abajobir, A.A.; Abate, K.H.; Abd-Allah, F.; Abdulle, A.M.; Abera, S.F.; Abyu, G.Y.; Ahmed, M.B.; Aichour, A.N.; Aichour, I. Global, regional, and national burden of neurological disorders during 1990–2015: A systematic analysis for the Global Burden of Disease Study 2015. Lancet Neurol. 2017, 16, 877–897. [Google Scholar] [CrossRef]
- Vos, T.; Barber, R.M.; Bell, B.; Bertozzi-Villa, A.; Biryukov, S.; Bolliger, I.; Charlson, F.; Davis, A.; Degenhardt, L.; Dicker, D. Global Burden of Disease Study C. Global, regional, and national incidence, prevalence, and years lived with disability for 301 acute and chronic diseases and injuries in 188 countries, 1990-2013: A systematic analysis for the Global Burden of Disease Study 2013. Lancet 2015, 386, 743–800. [Google Scholar]
- Ballegaard, V.; Thede-Schmidt-Hansen, P.; Svensson, P.; Jensen, R. Are headache and temporomandibular disorders related? A blinded study. Cephalalgia 2008, 28, 832–841. [Google Scholar] [CrossRef]
- Mitrirattanakul, S.; Merrill, R.L. Headache impact in patients with orofacial pain. J. Am. Dent. Assoc. 2006, 137, 1267–1274. [Google Scholar] [CrossRef] [PubMed]
- Tchivileva, I.E.; Ohrbach, R.; Fillingim, R.B.; Greenspan, J.D.; Maixner, W.; Slade, G.D. Temporal change in headache and its contribution to the risk of developing first-onset temporomandibular disorder in the Orofacial Pain. Pain 2017, 158, 120–129. [Google Scholar] [CrossRef]
- Goncalves, D.A.; Bigal, M.E.; Jales, L.C.; Camparis, C.M.; Speciali, J.G. Headache and symptoms of temporomandibular disorder: An epidemiological study. Headache 2010, 50, 231–241. [Google Scholar] [CrossRef]
- Dahan, H.; Shir, Y.; Velly, A.; Allison, P. Specific and number of comorbidities are associated with increased levels of temporomandibular pain intensity and duration. J. Headache Pain 2015, 16, 528. [Google Scholar] [CrossRef] [PubMed]
- Contreras, E.F.R.; Fernandes, G.; Ongaro, P.C.J.; Campi, L.B.; Goncalves, D.A.G. Systemic diseases and other painful conditions in patients with temporomandibular disorders and migraine. Braz. Oral Res. 2018, 32, e77. [Google Scholar] [CrossRef] [PubMed]
- Speciali, J.G.; Dach, F. Temporomandibular dysfunction and headache disorder. Headache 2015, 55, 72–83. [Google Scholar] [CrossRef]
- Guo, W.; Wang, H.; Zou, S.; Wei, F.; Dubner, R.; Ren, K. Long lasting pain hypersensitivity following ligation of the tendon of the masseter muscle in rats: A model of myogenic orofacial pain. Mol. Pain 2010, 6, 40. [Google Scholar] [CrossRef] [PubMed]
- Kramer, P.R.; Bellinger, L.L. Infusion of Gabralpha6 siRNA into the trigeminal ganglia increased the myogenic orofacial nociceptive response of ovariectomized rats treated with 17beta-estradiol. Neuroscience 2014, 278, 144–153. [Google Scholar] [CrossRef]
- Bates, E.A.; Nikai, T.; Brennan, K.C.; Fu, Y.H.; Charles, A.C.; Basbaum, A.I.; Ptacek, L.J.; Ahn, A.H. Sumatriptan alleviates nitroglycerin-induced mechanical and thermal allodynia in mice. Cephalalgia 2010, 30, 170–178. [Google Scholar] [CrossRef]
- Farkas, S.; Bolcskei, K.; Markovics, A.; Varga, A.; Kis-Varga, A.; Kormos, V.; Gaszner, B.; Horvath, C.; Tuka, B.; Tajti, J.; et al. Utility of different outcome measures for the nitroglycerin model of migraine in mice. J. Pharmacol. Toxicol. Methods 2016, 77, 33–44. [Google Scholar] [CrossRef]
- Markovics, A.; Kormos, V.; Gaszner, B.; Lashgarara, A.; Szoke, E.; Sandor, K.; Szabadfi, K.; Tuka, B.; Tajti, J.; Szolcsanyi, J.; et al. Pituitary adenylate cyclase-activating polypeptide plays a key role in nitroglycerol-induced trigeminovascular activation in mice. Neurobiol. Dis. 2012, 45, 633–644. [Google Scholar] [CrossRef]
- Tang, Y.; Liu, S.; Shu, H.; Xing, Y.; Tao, F. AMPA receptor GluA1 Ser831 phosphorylation is critical for nitroglycerin-induced migraine-like pain. Neuropharmacology 2018, 133, 462–469. [Google Scholar] [CrossRef]
- Dong, X.; Hu, Y.; Jing, L.; Chen, J. Role of phosphorylated extracellular signal-regulated kinase, calcitonin gene-related peptide and cyclooxygenase-2 in experimental rat models of migraine. Mol. Med. Rep. 2015, 12, 1803–1809. [Google Scholar] [CrossRef]
- Greco, R.; Demartini, C.; Zanaboni, A.M.; Tassorelli, C. Chronic and intermittent administration of systemic nitroglycerin in the rat induces an increase in the gene expression of CGRP in central areas: Potential contribution to pain processing. J. Headache Pain 2018, 19, 51. [Google Scholar] [CrossRef] [PubMed]
- Yao, G.; Han, X.; Hao, T.; Huang, Q.; Yu, T. Effects of rizatriptan on the expression of calcitonin gene-related peptide and cholecystokinin in the periaqueductal gray of a rat migraine model. Neurosci. Lett. 2015, 587, 29–34. [Google Scholar] [CrossRef] [PubMed]
- Dym, H.; Israel, H. Diagnosis and treatment of temporomandibular disorders. Dent. Clin. N. Am. 2012, 56, 149–161. [Google Scholar] [CrossRef] [PubMed]
- Gauer, R.L.; Semidey, M.J. Diagnosis and treatment of temporomandibular disorders. Am. Fam. Physician 2015, 91, 378–386. [Google Scholar] [PubMed]
- Ouanounou, A.; Goldberg, M.; Haas, D.A. Pharmacotherapy in Temporomandibular Disorders: A Review. J. Can. Dent. Assoc. 2017, 83, 1488–2159. [Google Scholar]
- Hersh, E.V.; Balasubramaniam, R.; Pinto, A. Pharmacologic management of temporomandibular disorders. Oral Maxillofac. Surg. Clin. N. Am. 2008, 20, 197–210. [Google Scholar] [CrossRef]
- Ho, T.W.; Edvinsson, L.; Goadsby, P.J. CGRP and its receptors provide new insights into migraine pathophysiology. Nat. Rev. Neurol. 2010, 6, 573–582. [Google Scholar] [CrossRef]
- Bender, S.D. Orofacial Pain and Headache: A Review and Look at the Commonalities. Curr. Pain Headache Rep. 2014, 18, 400. [Google Scholar] [CrossRef]
- Dando, W.E.; Branch, M.A.; Maye, J.P. Headache disability in orofacial pain patients. Headache 2006, 46, 322–326. [Google Scholar] [CrossRef]
- Stuginski-Barbosa, J.; Macedo, H.R.; Bigal, M.E.; Speciali, J.G. Signs of temporomandibular disorders in migraine patients: A prospective, controlled study. Clin. J. Pain 2010, 26, 418–421. [Google Scholar] [CrossRef]
- Suzuki, A.; Iwata, J. Mouse genetic models for temporomandibular joint development and disorders. Oral Dis. 2016, 22, 33–38. [Google Scholar] [CrossRef] [PubMed]
- Kumagai, K.; Suzuki, S.; Kanri, Y.; Matsubara, R.; Fujii, K.; Wake, M.; Suzuki, R.; Hamada, Y. Spontaneously developed osteoarthritis in the temporomandibular joint in STR/ort mice. Biomed. Rep. 2015, 3, 453–456. [Google Scholar] [CrossRef] [PubMed]
- Xu, L.; Polur, I.; Lim, C.; Servais, J.M.; Dobeck, J.; Li, Y.; Olsen, B.R. Early-onset osteoarthritis of mouse temporomandibular joint induced by partial discectomy. Osteoarthr. Cartil. 2009, 17, 917–922. [Google Scholar] [CrossRef]
- Romero-Reyes, M.; Pardi, V.; Akerman, S. A potent and selective calcitonin gene-related peptide (CGRP) receptor antagonist, MK-8825, inhibits responses to nociceptive trigeminal activation: Role of CGRP in orofacial pain. Exp. Neurol. 2015, 271, 95–103. [Google Scholar] [CrossRef] [PubMed]
- Bai, Q.; Liu, S.; Shu, H.; Tang, Y.; George, S.; Dong, T.; Schmidt, B.L.; Tao, F. TNFalpha in the Trigeminal Nociceptive System Is Critical for Temporomandibular Joint Pain. Mol. Neurobiol. 2019, 56, 278–291. [Google Scholar] [CrossRef]
- Widmer, C.G.; Morris-Wiman, J. Assessment of incising ethology in the absence and presence of jaw muscle hyperalgesia in a mouse home cage environment. Physiol. Behav. 2015, 149, 229–238. [Google Scholar] [CrossRef]
- Wong, H.; Kang, I.; Dong, X.D.; Christidis, N.; Ernberg, M.; Svensson, P.; Cairns, B.E. NGF-induced mechanical sensitization of the masseter muscle is mediated through peripheral NMDA receptors. Neuroscience 2014, 269, 232–244. [Google Scholar] [CrossRef]
- Hansdottir, R.; Bakke, M. Joint tenderness, jaw opening, chewing velocity, and bite force in patients with temporomandibular joint pain and matched healthy control subjects. J. Orofac. Pain 2004, 18, 108–113. [Google Scholar]
- Bakke, M.; Hansdottir, R. Mandibular function in patients with temporomandibular joint pain: A 3-year follow-up. Oral Surg. Oral Med. Oral Pathol. Oral Radiol. Endod. 2008, 106, 227–234. [Google Scholar] [CrossRef]
- Dolan, J.C.; Lam, D.K.; Achdjian, S.H.; Schmidt, B.L. The dolognawmeter: A novel instrument and assay to quantify nociception in rodent models of orofacial pain. J. Neurosci. Methods 2010, 187, 207–215. [Google Scholar] [CrossRef]
- Ackermann, P.W.; Franklin, S.L.; Dean, B.J.; Carr, A.J.; Salo, P.T.; Hart, D.A. Neuronal pathways in tendon healing and tendinopathy—Update. Front Biosci. 2014, 19, 1251–1278. [Google Scholar] [CrossRef]
- Tang, Y.; Liu, S.; Shu, H.; Yanagisawa, L.; Tao, F. Gut Microbiota Dysbiosis Enhances Migraine-Like Pain Via TNFalpha Upregulation. Mol. Neurobiol. 2020, 57, 461–468. [Google Scholar] [CrossRef] [PubMed]
- Farajdokht, F.; Babri, S.; Karimi, P.; Mohaddes, G. Ghrelin attenuates hyperalgesia and light aversion-induced by nitroglycerin in male rats. Neurosci. Lett. 2016, 630, 30–37. [Google Scholar] [CrossRef] [PubMed]
- Harris, H.M.; Carpenter, J.M.; Black, J.R.; Smitherman, T.A.; Sufka, K.J. The effects of repeated nitroglycerin administrations in rats; modeling migraine-related endpoints and chronification. J. Neurosci. Methods 2017, 284, 63–70. [Google Scholar] [CrossRef] [PubMed]
- Sufka, K.J.; Staszko, S.M.; Johnson, A.P.; Davis, M.E.; Davis, R.E.; Smitherman, T.A. Clinically relevant behavioral endpoints in a recurrent nitroglycerin migraine model in rats. J. Headache Pain 2016, 17, 40. [Google Scholar] [CrossRef]
- Thomsen, L.L.; Kruuse, C.; Iversen, H.K.; Olesen, J. A nitric oxide donor (nitroglycerin) triggers genuine migraine attacks. Eur. J. Neurol. 1994, 1, 73–80. [Google Scholar] [CrossRef]
- Neeb, L.; Reuter, U. Nitric oxide in migraine. CNS Neurol. Disord. Drug Targets 2007, 6, 258–264. [Google Scholar] [CrossRef]
- Silberstein, S.D.; Marcus, D.A. Sumatriptan: Treatment across the full spectrum of migraine. Expert Opin. Pharmacother. 2013, 14, 1659–1667. [Google Scholar] [CrossRef]
- Napoletano, F.; Lionetto, L.; Martelletti, P. Sumatriptan in clinical practice: Effectiveness in migraine and the problem of psychiatric comorbidity. Expert Opin. Pharmacother. 2014, 15, 303–305. [Google Scholar] [CrossRef]
- Fullerton, T.; Komorowski-Swiatek, D.; Forrest, A.; Gengo, F.M. The pharmacodynamics of sumatriptan in nitroglycerin-induced headache. J. Clin. Pharmacol. 1999, 39, 17–29. [Google Scholar] [CrossRef]
- Ikeda, Y.; Jimbo, H.; Shimazu, M.; Satoh, K. Sumatriptan scavenges superoxide, hydroxyl, and nitric oxide radicals: In vitro electron spin resonance study. Headache 2002, 42, 888–892. [Google Scholar] [CrossRef] [PubMed]
- Read, S.J.; Manning, P.; McNeil, C.J.; Hunter, A.J.; Parsons, A.A. Effects of sumatriptan on nitric oxide and superoxide balance during glyceryl trinitrate infusion in the rat. Implications for antimigraine mechanisms. Brain Res. 1999, 847, 1–8. [Google Scholar] [CrossRef]
- Ahn, A.H.; Basbaum, A.I. Where do triptans act in the treatment of migraine? Pain 2005, 115, 1–4. [Google Scholar] [CrossRef] [PubMed]
- Amara, S.G.; Arriza, J.L.; Leff, S.E.; Swanson, L.W.; Evans, R.M.; Rosenfeld, M.G. Expression in brain of a messenger RNA encoding a novel neuropeptide homologous to calcitonin gene-related peptide. Science 1985, 229, 1094–1097. [Google Scholar] [CrossRef] [PubMed]
- Iyengar, S.; Johnson, K.W.; Ossipov, M.H.; Aurora, S.K. CGRP and the Trigeminal System in Migraine. Headache 2019, 59, 659–681. [Google Scholar] [CrossRef] [PubMed]
- Pardutz, A.; Multon, S.; Malgrange, B.; Parducz, A.; Vecsei, L.; Schoenen, J. Effect of systemic nitroglycerin on CGRP and 5-HT afferents to rat caudal spinal trigeminal nucleus and its modulation by estrogen. Eur. J. Neurosci. 2002, 15, 1803–1809. [Google Scholar] [CrossRef]
- Csati, A.; Edvinsson, L.; Vecsei, L.; Toldi, J.; Fulop, F.; Tajti, J.; Warfvinge, K. Kynurenic acid modulates experimentally induced inflammation in the trigeminal ganglion. J. Headache Pain 2015, 16, 99. [Google Scholar] [CrossRef]
- Spears, R.; Dees, L.A.; Sapozhnikov, M.; Bellinger, L.L.; Hutchins, B. Temporal changes in inflammatory mediator concentrations in an adjuvant model of temporomandibular joint inflammation. J. Orofac. Pain 2005, 19, 34–40. [Google Scholar]
- Lukacs, M.; Haanes, K.A.; Majlath, Z.; Tajti, J.; Vecsei, L.; Warfvinge, K.; Edvinsson, L. Dural administration of inflammatory soup or Complete Freund’s Adjuvant induces activation and inflammatory response in the rat trigeminal ganglion. J. Headache Pain 2015, 16, 564. [Google Scholar] [CrossRef]
- Edvinsson, L.; Haanes, K.A.; Warfvinge, K. Does inflammation have a role in migraine? Nat. Rev. Neurol. 2019, 15, 483–490. [Google Scholar] [CrossRef]
- Alagan, A.; Jantan, I.; Kumolosasi, E.; Ogawa, S.; Abdullah, M.A.; Azmi, N. Protective Effects of Phyllanthus amarus Against Lipopolysaccharide-Induced Neuroinflammation and Cognitive Impairment in Rats. Front Pharmacol. 2019, 10, 632. [Google Scholar] [CrossRef] [PubMed]
- Bastaki, S.M.A.; Padol, I.T.; Amir, N.; Hunt, R.H. Effect of Aspirin and ibuprofen either alone or in combination on gastric mucosa and bleeding time and on serum prostaglandin E2 and thromboxane A2 levels in the anaesthetized rats in vivo. Mol. Cell. Biochem. 2018, 438, 25–34. [Google Scholar] [CrossRef] [PubMed]
- Giannakis, N.; Sansbury, B.E.; Patsalos, A.; Hays, T.T.; Riley, C.O.; Han, X.; Spite, M.; Nagy, L. Dynamic changes to lipid mediators support transitions among macrophage subtypes during muscle regeneration. Nat. Immunol. 2019, 20, 626–636. [Google Scholar] [CrossRef] [PubMed]
- Montilla-Garcia, A.; Tejada, M.A.; Perazzoli, G.; Entrena, J.M.; Portillo-Salido, E.; Fernandez-Segura, E.; Canizares, F.J.; Cobos, E.J. Grip strength in mice with joint inflammation: A rheumatology function test sensitive to pain and analgesia. Neuropharmacology 2017, 125, 231–242. [Google Scholar] [CrossRef]
- Salama, R.A.M.; El Gayar, N.H.; Georgy, S.S.; Hamza, M. Equivalent intraperitoneal doses of ibuprofen supplemented in drinking water or in diet: A behavioral and biochemical assay using antinociceptive and thromboxane inhibitory dose-response curves in mice. Peer J. 2016, 4, e2239. [Google Scholar] [CrossRef]
- Huang, D.; Ren, L.; Qiu, C.S.; Liu, P.; Peterson, J.; Yanagawa, Y.; Cao, Y.Q. Characterization of a mouse model of headache. Pain 2016, 157, 1744–1760. [Google Scholar] [CrossRef]
- Mitsikostas, D.D.; Sanchez del Rio, M.; Waeber, C. 5-Hydroxytryptamine(1B/1D) and 5-hydroxytryptamine1F receptors inhibit capsaicin-induced c-fos immunoreactivity within mouse trigeminal nucleus caudalis. Cephalalgia 2002, 22, 384–394. [Google Scholar] [CrossRef]
- Ferrari, L.F.; Levine, J.D.; Green, P.G. Mechanisms mediating nitroglycerin-induced delayed-onset hyperalgesia in the rat. Neuroscience 2016, 317, 121–129. [Google Scholar] [CrossRef]
- Khalilzadeh, M.; Panahi, G.; Rashidian, A.; Hadian, M.R.; Abdollahi, A.; Afshari, K.; Shakiba, S.; Norouzi-Javidan, A.; Rahimi, N.; Momeny, M.; et al. The protective effects of sumatriptan on vincristine—Induced peripheral neuropathy in a rat model. Neurotoxicology 2018, 67, 279–286. [Google Scholar] [CrossRef]
- Nation, K.M.; Dodick, D.W.; Navratilova, E.; Porreca, F. Sustained exposure to acute migraine medications combined with repeated noxious stimulation dysregulates descending pain modulatory circuits: Relevance to medication overuse headache. Cephalalgia 2019, 39, 617–625. [Google Scholar] [CrossRef]
- Sandweiss, A.J.; Cottier, K.E.; McIntosh, M.I.; Dussor, G.; Davis, T.P.; Vanderah, T.W.; Largent-Milnes, T.M. 17-beta-Estradiol induces spreading depression and pain behavior in alert female rats. Oncotarget. 2017, 8, 114109–114122. [Google Scholar] [CrossRef] [PubMed]
- Elliott, M.B.; Oshinsky, M.L.; Amenta, P.S.; Awe, O.O.; Jallo, J.I. Nociceptive neuropeptide increases and periorbital allodynia in a model of traumatic brain injury. Headache 2012, 52, 966–984. [Google Scholar] [CrossRef] [PubMed]
- Romero-Reyes, M.; Ye, Y. Pearls and pitfalls in experimental in vivo models of headache: Conscious behavioral research. Cephalalgia 2013, 33, 566–576. [Google Scholar] [CrossRef] [PubMed]
- Abdallah, K.; Artola, A.; Monconduit, L.; Dallel, R.; Luccarini, P. Bilateral descending hypothalamic projections to the spinal trigeminal nucleus caudalis in rats. PLoS ONE 2013, 8, e73022. [Google Scholar] [CrossRef]
- Faul, F.; Erdfelder, E.; Lang, A.G.; Buchner, A. G*Power 3: A flexible statistical power analysis program for the social, behavioral, and biomedical sciences. Behav. Res. Methods 2007, 39, 175–191. [Google Scholar] [CrossRef]





© 2020 by the authors. Licensee MDPI, Basel, Switzerland. This article is an open access article distributed under the terms and conditions of the Creative Commons Attribution (CC BY) license (http://creativecommons.org/licenses/by/4.0/).
Share and Cite
Shu, H.; Liu, S.; Tang, Y.; Schmidt, B.L.; Dolan, J.C.; Bellinger, L.L.; Kramer, P.R.; Bender, S.D.; Tao, F. A Pre-Existing Myogenic Temporomandibular Disorder Increases Trigeminal Calcitonin Gene-Related Peptide and Enhances Nitroglycerin-Induced Hypersensitivity in Mice. Int. J. Mol. Sci. 2020, 21, 4049. https://doi.org/10.3390/ijms21114049
Shu H, Liu S, Tang Y, Schmidt BL, Dolan JC, Bellinger LL, Kramer PR, Bender SD, Tao F. A Pre-Existing Myogenic Temporomandibular Disorder Increases Trigeminal Calcitonin Gene-Related Peptide and Enhances Nitroglycerin-Induced Hypersensitivity in Mice. International Journal of Molecular Sciences. 2020; 21(11):4049. https://doi.org/10.3390/ijms21114049
Chicago/Turabian StyleShu, Hui, Sufang Liu, Yuanyuan Tang, Brian L. Schmidt, John C. Dolan, Larry L. Bellinger, Phillip R. Kramer, Steven D. Bender, and Feng Tao. 2020. "A Pre-Existing Myogenic Temporomandibular Disorder Increases Trigeminal Calcitonin Gene-Related Peptide and Enhances Nitroglycerin-Induced Hypersensitivity in Mice" International Journal of Molecular Sciences 21, no. 11: 4049. https://doi.org/10.3390/ijms21114049
APA StyleShu, H., Liu, S., Tang, Y., Schmidt, B. L., Dolan, J. C., Bellinger, L. L., Kramer, P. R., Bender, S. D., & Tao, F. (2020). A Pre-Existing Myogenic Temporomandibular Disorder Increases Trigeminal Calcitonin Gene-Related Peptide and Enhances Nitroglycerin-Induced Hypersensitivity in Mice. International Journal of Molecular Sciences, 21(11), 4049. https://doi.org/10.3390/ijms21114049

