miR-27a-5p Attenuates Hypoxia-induced Rat Cardiomyocyte Injury by Inhibiting Atg7
Abstract
1. Introduction
2. Results
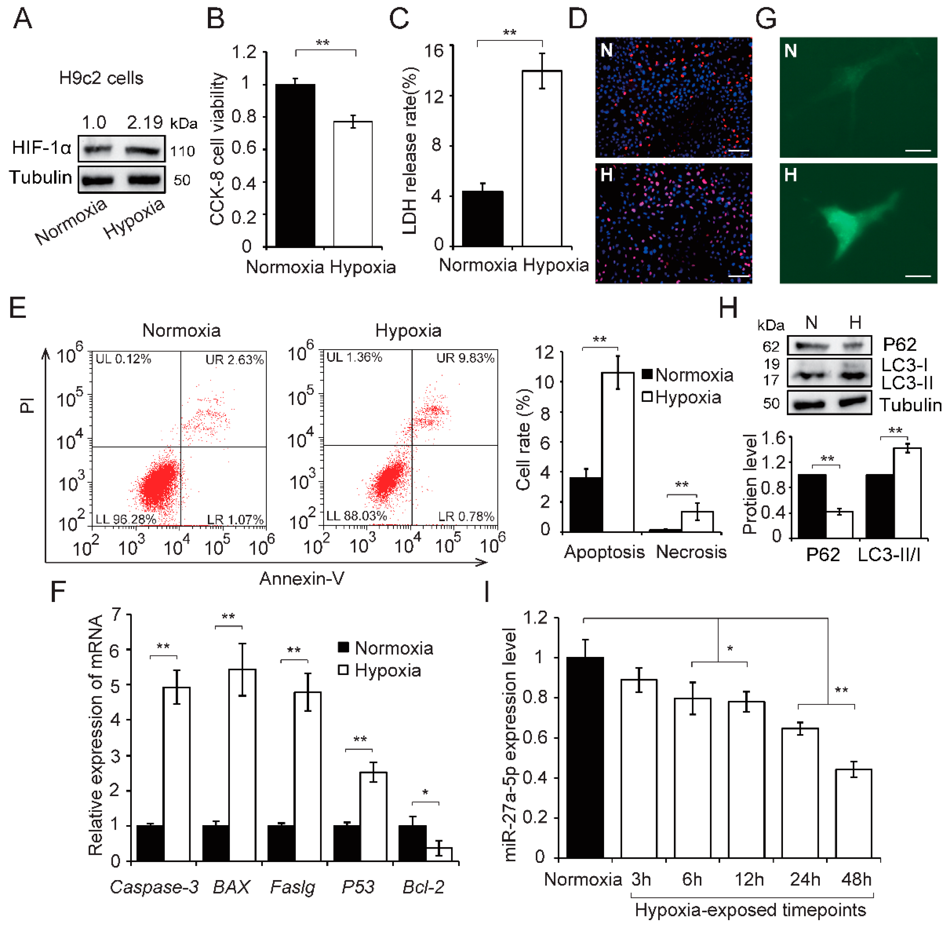
2.1. Hypoxia Induces H9c2 Cells Injury and Reduces miR-27a-5p Expression
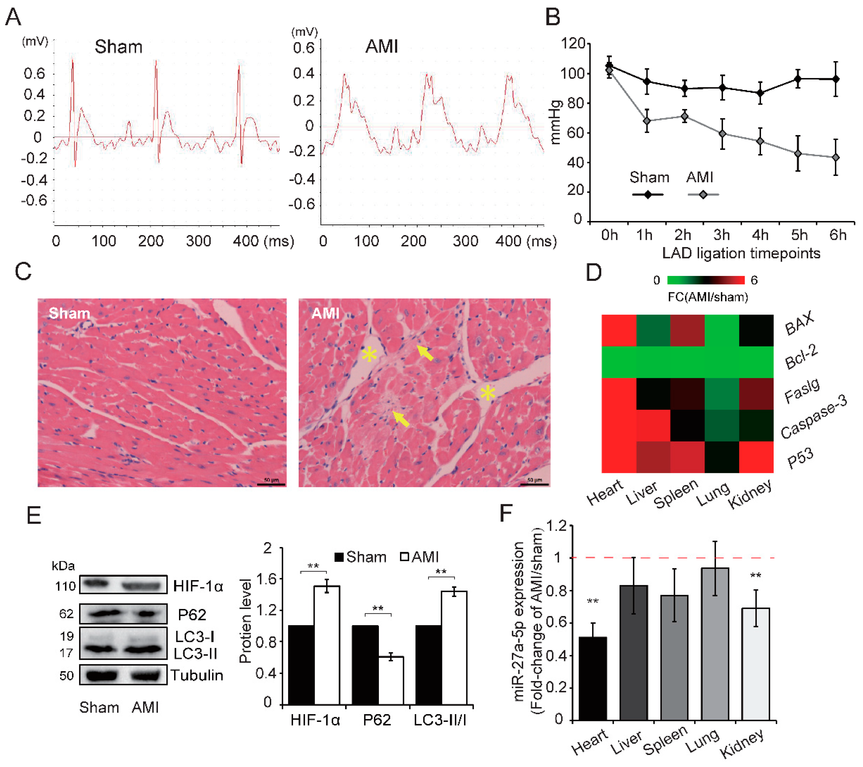
2.2. AMI Triggers Widespread Injury Accompanied by Downregulation of miR-27a-5p in Rats
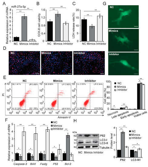
2.3. Upregulation of miR-27a-5p Attenuates Hypoxia-Induced Excessive Autophagy and Apoptosis
2.4. Atg7 is The Target of miR-27a-5p
3. Discussion
4. Materials and Methods
4.1. Rat AMI Model
4.2. H9c2 Cell Culture and Hypoxia Treatment
4.3. H9c2 Cell Transfection
4.4. Cell Counting Kit-8 (CCK8) and Lactate Dehydrogenase (LDH) Release Assay
4.5. Cell Apoptosis Analysis
4.6. HE Staining and Fluorescence Staining of Apoptosis
4.7. Detection of Autophagosome Formation
4.8. Luciferase Reporter Assay
4.9. Total RNA Extraction and qRT-PCR
4.10. Western Blot Analysis
4.11. Statistical Analysis
5. Conclusions
Supplementary Materials
Author Contributions
Funding
Conflicts of Interest
Abbreviations
| AMI | acute myocardial infarction | 
| miRNA | microRNA | 
| LAD | left anterior descending | 
| CCK8 | cell counting kit-8 | 
| LDH | lactate dehydrogenase | 
| ECG | electrocardiogram | 
| BP | blood pressure | 
| NC | negative control | 
| FBS | fetal bovine serum | 
| PBS | phosphate buffered saline | 
| PI | propidium iodide | 
| OD | optical density | 
| HE staning | hematoxylin & eosin staning | 
| MSC | multiple cloning site | 
| kDa | kilodalton | 
| UL | upper left | 
| UR | upper right | 
| LL | lower left | 
| LR | lower right | 
| SD | standard deviation | 
| mfe | minimum free energy | 
| WT/Mut | wild-type/mutant | 
| qRT-PCR | quantitative reverse-transcription polymerase chain reaction | 
| ANOVA | analysis of variance | 
References
- Benjamin, E.J.; Virani, S.S.; Callaway, C.W.; Chamberlain, A.M.; Chang, A.R.; Cheng, S.; de Ferranti, S.D. Heart disease and stroke statistics—2018 update: A report from the American Heart Association. Circulation 2018, 137, e67–e492. [Google Scholar] [CrossRef]
 - Anderson, J.L.; Morrow, D.A. Acute Myocardial Infarction. New Engl. J. Med. 2017, 376, 2053. [Google Scholar] [CrossRef]
 - Nikoletopoulou, V.; Markaki, M.; Palikaras, K.; Tavernarakis, N. Crosstalk between apoptosis, necrosis and autophagy. BBA-Mol. Cell Res. 2013, 1833, 3448–3459. [Google Scholar] [CrossRef]
 - Sermersheim, M.A.; Park, K.H.; Gumpper, K.; Adesanya, T.M.; Song, K.; Tan, T.; Ren, X.; Yang, J.M.; Zhu, H. MicroRNA regulation of autophagy in cardiovascular disease. Front Biosci. 2017, 22, 48. [Google Scholar]
 - Nishida, K.; Kyoi, S.; Yamaguchi, O.; Sadoshima, J.; Otsu, K. The role of autophagy in the heart. Cell Death Differ. 2009, 16, 31–38. [Google Scholar] [CrossRef]
 - Hongxin, Z.; Paul, T.; Johnstone, J.L.; Yongli, K.; Shelton, J.M.; Richardson, J.A.; Vien, L.; Beth, L.; Rothermel, B.A.; Hill, J.A. Cardiac autophagy is a maladaptive response to hemodynamic stress. J. Clin. Invest. 2007, 117, 1782–1793. [Google Scholar]
 - Krol, J.; Loedige, I.W. The widespread regulation of microRNA biogenesis, function and decay. Nat. Rev. Genet. 2010, 11, 597–610. [Google Scholar] [CrossRef]
 - Ucar, A.; Gupta, S.K.; Fiedler, J.; Erikci, E.; Kardasinski, M.; Batkai, S.; Dangwal, S.; Kumarswamy, R.; Bang, C.; Holzmann, A. The miRNA-212/132 family regulates both cardiac hypertrophy and cardiomyocyte autophagy. Nat. Commun. 2012, 3, 1078. [Google Scholar] [CrossRef]
 - Wang, K.; Liu, C.Y.; Zhou, L.Y.; Wang, J.X.; Wang, M.; Zhao, B.; Zhao, W.K.; Xu, S.J.; Fan, L.H.; Zhang, X.J. APF lncRNA regulates autophagy and myocardial infarction by targeting miR-188-3p. Nat. Commun. 2015, 6, 6779. [Google Scholar] [CrossRef]
 - Huang, Z.; Wu, S.; Kong, F.; Cai, X.; Ye, B.; Shan, P.; Huang, W. MicroRNA-21 protects against cardiac hypoxia/reoxygenation injury by inhibiting excessive autophagy in H9c2 cells via the Akt/mTOR pathway. J. Cell Mol. Med. 2017, 21, 467–474. [Google Scholar] [CrossRef]
 - Qiu, R.; Wen, L.; Liu, Y. MicroRNA-204 protects H9C2 cells against hypoxia/reoxygenation-induced injury through regulating SIRT1-mediated autophagy. Biomed. Pharmacol. 2018, 100, 15–19. [Google Scholar] [CrossRef]
 - Liu, X.; Deng, Y.; Xu, Y.; Jin, W.; Li, H. MicroRNA-223 protects neonatal rat cardiomyocytes and H9c2 cells from hypoxia-induced apoptosis and excessive autophagy via the Akt/mTOR pathway by targeting PARP-1. J. Mol. Cell Cardiol. 2018, 118, 133–146. [Google Scholar] [CrossRef]
 - Zhang, J.; Ma, J.; Long, K.; Qiu, W.; Wang, Y.; Hu, Z.; Liu, C.; Luo, Y.; Jiang, A.; Jin, L. Overexpression of Exosomal Cardioprotective miRNAs Mitigates Hypoxia-Induced H9c2 Cells Apoptosis. Int. J. Mol. Sci. 2017, 18, 711. [Google Scholar] [CrossRef] [PubMed]
 - Gao, Y.H.; Qian, J.Y.; Chen, Z.W.; Fu, M.Q.; Xu, J.F.; Xia, Y.; Ding, X.F.; Yang, X.D.; Cao, Y.Y.; Zou, Y.Z. Suppression of Bim by microRNA-19a may protect cardiomyocytes against hypoxia-induced cell death via autophagy activation. Toxicol. Lett. 2016, 257, 72–83. [Google Scholar] [CrossRef]
 - Yutaka, M.; Hiromitsu, T.; Xueping, Q.; Maha, A.; Hideyuki, S.; Tomoichiro, A.; Beth, L.; Junichi, S. Distinct roles of autophagy in the heart during ischemia and reperfusion: Roles of AMP-activated protein kinase and Beclin 1 in mediating autophagy. Circ. Res. 2007, 100, 914–922. [Google Scholar]
 - Boon, R.A.; Kazuma, I.; Stefanie, L.; Timon, S.; Ariane, F.; Susanne, H.; David, K.; Karine, T.; Guillaume, C.; Angelika, B. MicroRNA-34a regulates cardiac ageing and function. Nature 2013, 495, 107–110. [Google Scholar] [CrossRef] [PubMed]
 - Nishida, K.; Yamaguchi, O.; Otsu, K. Crosstalk between autophagy and apoptosis in heart disease. Circ. Res. 2008, 103, 343–351. [Google Scholar] [CrossRef] [PubMed]
 - Li, M.; Gao, P.; Zhang, J. Crosstalk between Autophagy and Apoptosis: Potential and Emerging Therapeutic Targets for Cardiac Diseases. Int. J. Mol. Sci. 2016, 17, 332. [Google Scholar] [CrossRef] [PubMed]
 - Sai, M.; Yabin, W.; Yundai, C.; Feng, C. The role of the autophagy in myocardial ischemia/reperfusion injury. BBA-Mol. Basis Dis. 2015, 1852, 271–276. [Google Scholar]
 - Maziere, P.; Enright, A.J. Prediction of microRNA targets. Drug Discov. Today 2007, 12, 452–458. [Google Scholar] [CrossRef]
 - Jan, K.; Marc, R. RNAhybrid: MicroRNA target prediction easy, fast and flexible. Nucleic Acids Res. 2006, 34, W451–W454. [Google Scholar]
 - Xiong, J. Atg7 in development and disease: Panacea or pandora’s box? Protein Cell 2015, 6, 722–734. [Google Scholar] [CrossRef]
 - Piletič, K.; Kunej, T. Minimal standards for reporting microRNA: Target interactions. Omics 2017, 21, 197–206. [Google Scholar] [CrossRef]
 - Desvignes, T.; Batzel, P.; Berezikov, E.; Eilbeck, K.; Eppig, J.T.; McAndrews, M.S.; Singer, A.; Postlethwait, J. miRNA nomenclature: A view incorporating genetic origins, biosynthetic pathways, and sequence variants. Trends Genet. 2015, 31, 613–626. [Google Scholar] [CrossRef]
 - Chhabra, R.; Dubey, R.; Saini, N. Cooperative and individualistic functions of the microRNAs in the miR-23a~27a~24-2 cluster and its implication in human diseases. Mol. Cancer 2010, 9, 232. [Google Scholar] [CrossRef]
 - Li, Q.; Van Laake, L.W.; Yu, H.; Siyuan, L.; Wendland, M.F.; Deepak, S. miR-24 inhibits apoptosis and represses Bim in mouse cardiomyocytes. J. Exp. Med. 2011, 208, 549–560. [Google Scholar]
 - Zhiqiang, L.; Iram, M.; Kun, W.; Jianqin, J.; Jie, G.; Pei-Feng, L. miR-23a functions downstream of NFATc3 to regulate cardiac hypertrophy. Proc. Natl. Acad. Sci. USA 2009, 106, 12103–12108. [Google Scholar]
 - Kun, W.; Zhi-Qiang, L.; Bo, L.; Jian-Hui, L.; Jing, Z.; Pei-Feng, L. Cardiac hypertrophy is positively regulated by MicroRNA miR-23a. J. Biol. Chem. 2012, 287, 589–599. [Google Scholar]
 - Yeh, C.H.; Chen, T.P.; Wang, Y.C.; Lin, Y.M.; Fang, S.W. MicroRNA-27a regulates cardiomyocytic apoptosis during cardioplegia-induced cardiac arrest by targeting interleukin 10-related pathways. Shock 2012, 38, 607–614. [Google Scholar] [CrossRef] [PubMed]
 - Kroemer, G.; Mariño, G.; Levine, B. Autophagy and the integrated stress response. Mol. Cell 2010, 40, 280–293. [Google Scholar] [CrossRef]
 - Chun, Y.; Kim, J. Autophagy: An Essential Degradation Program for Cellular Homeostasis and Life. Cells 2018, 7, 278. [Google Scholar] [CrossRef]
 - In Hye, L.; Yoshichika, K.; Fergusson, M.M.; Rovira, I.I.; Bishop, A.J.R.; Noboru, M.; Liu, C.; Toren, F. Atg7 modulates p53 activity to regulate cell cycle and survival during metabolic stress. Science 2012, 336, 225–228. [Google Scholar]
 - Li, Y.; Ajjai, A.; Helen, S.; Parmesh, D.; Eric, F.; Sarah, W.; Baehrecke, E.H.; Lenardo, M.J. Regulation of an ATG7-beclin 1 program of autophagic cell death by caspase-8. Science 2004, 304, 1500–1502. [Google Scholar]
 - Ma, W.; Ding, F.; Wang, X.; Huang, Q.; Zhang, L.; Bi, C.; Hua, B.; Yuan, Y.; Han, Z.; Jin, M. By Targeting Atg7 MicroRNA-143 Mediates Oxidative Stress-Induced Autophagy of c-Kit + Mouse Cardiac Progenitor Cells. EBioMedicine 2018, 32, 182–191. [Google Scholar] [CrossRef] [PubMed]
 - Xin, L.; Baoqiu, W.; Hairong, C.; Yue, D.; Yang, S.; Lei, Y.; Qi, Z.; Fei, S.; Dan, L.; Chaoqian, X. Let-7e replacement yields potent anti-arrhythmic efficacy via targeting beta 1-adrenergic receptor in rat heart. J. Cell Mol. Med. 2014, 18, 1334–1343. [Google Scholar]
 - Ma, J.; Zhang, J.; Wang, Y.; Long, K.; Wang, X.; Jin, L.; Tang, Q.; Zhu, L.; Tang, G.; Li, X. MiR-532-5p alleviates hypoxia-induced cardiomyocyte apoptosis by targeting PDCD4. Gene 2018, 675, 36–43. [Google Scholar] [CrossRef]
 - Basic Functions for Power Analysis. Available online: https://cran.r-project.org/web/packages/pwr/index.html (accessed on 5 May 2019).
 





© 2019 by the authors. Licensee MDPI, Basel, Switzerland. This article is an open access article distributed under the terms and conditions of the Creative Commons Attribution (CC BY) license (http://creativecommons.org/licenses/by/4.0/).
Share and Cite
Zhang, J.; Qiu, W.; Ma, J.; Wang, Y.; Hu, Z.; Long, K.; Wang, X.; Jin, L.; Tang, Q.; Tang, G.; et al. miR-27a-5p Attenuates Hypoxia-induced Rat Cardiomyocyte Injury by Inhibiting Atg7. Int. J. Mol. Sci. 2019, 20, 2418. https://doi.org/10.3390/ijms20102418
Zhang J, Qiu W, Ma J, Wang Y, Hu Z, Long K, Wang X, Jin L, Tang Q, Tang G, et al. miR-27a-5p Attenuates Hypoxia-induced Rat Cardiomyocyte Injury by Inhibiting Atg7. International Journal of Molecular Sciences. 2019; 20(10):2418. https://doi.org/10.3390/ijms20102418
Chicago/Turabian StyleZhang, Jinwei, Wanling Qiu, Jideng Ma, Yujie Wang, Zihui Hu, Keren Long, Xun Wang, Long Jin, Qianzi Tang, Guoqing Tang, and et al. 2019. "miR-27a-5p Attenuates Hypoxia-induced Rat Cardiomyocyte Injury by Inhibiting Atg7" International Journal of Molecular Sciences 20, no. 10: 2418. https://doi.org/10.3390/ijms20102418
APA StyleZhang, J., Qiu, W., Ma, J., Wang, Y., Hu, Z., Long, K., Wang, X., Jin, L., Tang, Q., Tang, G., Zhu, L., Li, X., Shuai, S., & Li, M. (2019). miR-27a-5p Attenuates Hypoxia-induced Rat Cardiomyocyte Injury by Inhibiting Atg7. International Journal of Molecular Sciences, 20(10), 2418. https://doi.org/10.3390/ijms20102418
        
