Transcriptome Profile in Unilateral Adrenalectomy-Induced Compensatory Adrenal Growth in the Rat
Abstract
:1. Introduction
2. Results
2.1. Unilateral Adrenalectomy-Induced Compensatory Adrenal Growth Increases the Weight of the Remaining Gland 24 and 72 h after Hemiadrenalectomy
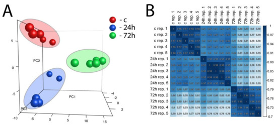
2.2. Unilateral Adrenalectomy Exerts a Modest Influence on the Entire Adrenal Gland Gene Expression Profile
2.3. Unilateral Adrenalectomy-Induced Compensatory Growth Affects the Expression of Genes Involved in Lipid and Steroid, Circadian Rhythm, Stress, and Cell Cycle Regulations
3. Discussion
4. Materials and Methods
4.1. Animals and Experiments
4.2. Reagents
4.3. Unilateral Adrenalectomy
4.4. RNA Extraction
4.5. Microarray Expression Study
4.6. Microarray Data Analysis
4.7. Assignment of Differentially Expressed Genes to Relevant Gene Ontology (GO) Terms
4.8. Statistics
5. Conclusions
Supplementary Materials
Acknowledgments
Author Contributions
Conflicts of Interest
Abbreviations
| ACTH | adrenocorticotropic hormone |
| DEG | differentially expressed genes |
| FDR | false discovery rate |
| GO | gene ontology |
| DAVID | database for annotation, visualization and integrated discovery |
| BP | biological process |
| Cyp51 | cytochrome P450, family 51, subfamily A, polypeptide 1 |
| Slfn13 | Schlafen family member 13 |
| Aox1 | aldehyde oxidase 1 |
| Arntl | aryl hydrocarbon receptor nuclear translocator-like protein 1 |
| Nr1d1 | nuclear receptor subfamily 1 group D member 1 |
| Nr1d2 | nuclear receptor subfamily 1 group D member 2 |
| Ki-67 | marker of proliferation Ki-67 |
| Ccna2 | cyclin A2 |
| Cdkn1c | cyclin-dependent kinase inhibitor 1C |
| StAR | steroidogenic acute regulatory protein |
| Cyp11a1 | cytochrome P450 family 11 subfamily A member 1 (cholesterol 20–22 desmolase) |
| Cyp11b1 | cytochrome P450 family 11 subfamily B member 1 |
| Cyp11b2 | cytochrome P450 family 11 subfamily B member 2 (aldosterone synthase) |
| Lipe | hormone-sensitive lipase |
| Uts2 | urotensin 2 |
| Y1 | mouse adrenocortical cell line |
| Clock | Clock circadian regulator |
| Bmal1 | brain and muscle ARNT-like 1 |
| Cry1 | cryptochrome circadian clock 1 |
| Cry2 | cryptochrome circadian clock 2 |
| Per1 | period circadian clock 1 |
| Per2 | period circadian clock 2 |
| Per3 | period circadian clock 3 |
| C57BL/6J | inbred strain of laboratory mouse |
| POMC | pro-opiomelanocortin |
| MSH | melanocyte-stimulating hormone (melanotropin) |
| CEL | Affymetrix data file format |
| RMA | robust multi-array average |
| FC | fold change |
References
- Dallman, M.F. Control of adrenocortical growth in vivo. Endocr. Res. 1984, 10, 213–242. [Google Scholar] [CrossRef] [PubMed]
- Majchrzak, M.; Malendowicz, L.K. Sex differences in adrenocortical structure and function. XII. Stereologic studies of rat adrenal cortex in the course of maturation. Cell Tissue Res. 1983, 232, 457–469. [Google Scholar] [CrossRef] [PubMed]
- Nikicicz, H.; Kasprzak, A.; Majchrzak, M.; Malendowicz, L.K. Sex differences in adrenocortical structure and function. XVII. Analysis of adrenal growth rate in maturing male and female rats and hamsters. Gegenbaurs Morphol. Jahrb. 1984, 130, 573–582. [Google Scholar] [PubMed]
- Mackay, E.M.; Mackay, L.L. Compensatory Hypertrophy of the Adrenal Cortex. J. Exp. Med. 1926, 43, 395–402. [Google Scholar] [CrossRef] [PubMed]
- Nussdorfer, G.G. Cytophysiology of the adrenal cortex. Int. Rev. Cytol. 1986, 98, 1–405. [Google Scholar] [PubMed]
- Ehrhart-Bornstein, M.; Hinson, J.P.; Bornstein, S.R.; Scherbaum, W.A.; Vinson, G.P. Intraadrenal interactions in the regulation of adrenocortical steroidogenesis. Endocr. Rev. 1998, 19, 101–143. [Google Scholar] [CrossRef] [PubMed]
- Vinson, G.P.; Hinson, J.P.; Toth, I.E. The neuroendocrinology of the adrenal cortex. J. Neuroendocrinol. 1994, 6, 235–246. [Google Scholar] [CrossRef] [PubMed]
- Ehrhart-Bornstein, M.; Bornstein, S.R.; Scherbaum, W.A. Sympathoadrenal system and immune system in the regulation of adrenocortical function. Eur. J. Endocrinol. 1996, 135, 19–26. [Google Scholar] [CrossRef] [PubMed]
- Engeland, W.C.; Arnhold, M.M. Neural circuitry in the regulation of adrenal corticosterone rhythmicity. Endocrine 2005, 28, 325–332. [Google Scholar] [CrossRef]
- Hornsby, P.J. 1—The regulation of adrenocortical function by control of growth and structure. In Adrenal Cortex; Winter, J.S.D., Ed.; Butterworth-Heinemann: Oxford, UK, 1985; pp. 1–31. [Google Scholar]
- McNicol, A.M.; Duffy, A.E.; Penman, I.D. Compensatory adrenal growth in dexamethasone treated rats. Virchows Arch. B 1989, 56, 317–320. [Google Scholar] [CrossRef] [PubMed]
- Malendowicz, L.K.; Guidolin, D.; Trejter, M.; Rucinski, M.; Porzionato, A.; de Caro, R.; Nowak, M. Neuromedin-U inhibits unilateral adrenalectomy-induced compensatory adrenal growth in the rat. Peptides 2009, 30, 935–939. [Google Scholar] [CrossRef] [PubMed]
- Edwards, A.V.; Jones, C.T. The effect of splanchnic nerve stimulation on adrenocortical activity in conscious calves. J. Physiol. 1987, 382, 385–396. [Google Scholar] [CrossRef] [PubMed]
- Edwards, A.V.; Jones, C.T.; Bloom, S.R. Reduced adrenal cortical sensitivity to ACTH in lambs with cut splanchnic nerves. J. Endocrinol. 1986, 110, 81–85. [Google Scholar] [CrossRef] [PubMed]
- Dijkstra, I.; Binnekade, R.; Tilders, F.J. Diurnal variation in resting levels of corticosterone is not mediated by variation in adrenal responsiveness to adrenocorticotropin but involves splanchnic nerve integrity. Endocrinology 1996, 137, 540–547. [Google Scholar] [CrossRef] [PubMed]
- Leliavski, A.; Dumbell, R.; Ott, V.; Oster, H. Adrenal clocks and the role of adrenal hormones in the regulation of circadian physiology. J. Biol. Rhythms 2015, 30, 20–34. [Google Scholar] [CrossRef] [PubMed]
- Chung, S.; Son, G.H.; Kim, K. Circadian rhythm of adrenal glucocorticoid: Its regulation and clinical implications. Biochim. Biophys. Acta 2011, 1812, 581–591. [Google Scholar] [CrossRef] [PubMed]
- Stratmann, M.; Schibler, U. Properties, entrainment, and physiological functions of mammalian peripheral oscillators. J. Biol. Rhythms 2006, 21, 494–506. [Google Scholar] [CrossRef] [PubMed]
- Buijs, R.M.; Wortel, J.; Van Heerikhuize, J.J.; Feenstra, M.G.; Ter Horst, G.J.; Romijn, H.J.; Kalsbeek, A. Anatomical and functional demonstration of a multisynaptic suprachiasmatic nucleus adrenal (cortex) pathway. Eur. J. Neurosci. 1999, 11, 1535–1544. [Google Scholar] [CrossRef] [PubMed]
- Fahrenkrug, J.; Hannibal, J.; Georg, B. Diurnal rhythmicity of the canonical clock genes Per1, Per2 and Bmal1 in the rat adrenal gland is unaltered after hypophysectomy. J. Neuroendocrinol. 2008, 20, 323–329. [Google Scholar] [CrossRef] [PubMed]
- Grizzle, W.E.; Dunlap, N.E. Aldosterone blocks adrenal compensatory hypertrophy in the rat. Am. J. Physiol. 1984, 246 Pt 1, E306–E310. [Google Scholar] [CrossRef] [PubMed]
- Okamura, H. Clock genes in cell clocks: Roles, actions, and mysteries. J. Biol. Rhythms 2004, 19, 388–399. [Google Scholar] [CrossRef] [PubMed]
- Reppert, S.M.; Weaver, D.R. Molecular analysis of mammalian circadian rhythms. Annu. Rev. Physiol. 2001, 63, 647–676. [Google Scholar] [CrossRef] [PubMed]
- Oster, H.; Damerow, S.; Kiessling, S.; Jakubcakova, V.; Abraham, D.; Tian, J.; Hoffmann, M.W.; Eichele, G. The circadian rhythm of glucocorticoids is regulated by a gating mechanism residing in the adrenal cortical clock. Cell. Metab. 2006, 4, 163–173. [Google Scholar] [CrossRef] [PubMed]
- Oster, H.; Damerow, S.; Hut, R.A.; Eichele, G. Transcriptional profiling in the adrenal gland reveals circadian regulation of hormone biosynthesis genes and nucleosome assembly genes. J. Biol. Rhythms 2006, 21, 350–361. [Google Scholar] [CrossRef] [PubMed]
- Gamble, K.L.; Berry, R.; Frank, S.J.; Young, M.E. Circadian clock control of endocrine factors. Nat. Rev. Endocrinol. 2014, 10, 466–475. [Google Scholar] [CrossRef] [PubMed]
- Valenzuela, F.J.; Torres-Farfan, C.; Richter, H.G.; Mendez, N.; Campino, C.; Torrealba, F.; Valenzuela, G.J.; Seron-Ferre, M. Clock gene expression in adult primate suprachiasmatic nuclei and adrenal: Is the adrenal a peripheral clock responsive to melatonin? Endocrinology 2008, 149, 1454–1461. [Google Scholar] [CrossRef] [PubMed]
- Richter, H.G.; Torres-Farfan, C.; Garcia-Sesnich, J.; Abarzua-Catalan, L.; Henriquez, M.G.; Alvarez-Felmer, M.; Gaete, F.; Rehren, G.E.; Seron-Ferre, M. Rhythmic expression of functional MT1 melatonin receptors in the rat adrenal gland. Endocrinology 2008, 149, 995–1003. [Google Scholar] [CrossRef] [PubMed]
- Nicolaides, N.C.; Charmandari, E.; Chrousos, G.P.; Kino, T. Circadian endocrine rhythms: The hypothalamic-pituitary-adrenal axis and its actions. Ann. N. Y. Acad. Sci. 2014, 1318, 71–80. [Google Scholar] [CrossRef] [PubMed]
- Otsuka, T.; Goto, M.; Kawai, M.; Togo, Y.; Sato, K.; Katoh, K.; Furuse, M.; Yasuo, S. Photoperiod regulates corticosterone rhythms by altered adrenal sensitivity via melatonin-independent mechanisms in Fischer 344 rats and C57BL/6J mice. PLoS ONE 2012, 7, e39090. [Google Scholar] [CrossRef] [PubMed]
- Dallman, M.F.; Engeland, W.C.; Holzwarth, M.A.; Scholz, P.M. Adrenocorticotropin inhibits compensatory adrenal growth after unilateral adrenalectomy. Endocrinology 1980, 107, 1397–1404. [Google Scholar] [CrossRef] [PubMed]
- Engeland, W.C.; Dallman, M.F. Neural mediation of compensatory adrenal growth. Endocrinology 1976, 99, 1659–1662. [Google Scholar] [CrossRef] [PubMed]
- Lowry, P.J.; Silas, L.; McLean, C.; Linton, E.A.; Estivariz, F.E. Pro-gamma-melanocyte-stimulating hormone cleavage in adrenal gland undergoing compensatory growth. Nature 1983, 306, 70–73. [Google Scholar] [CrossRef] [PubMed]
- Holzwarth, M.A. Evidence for fibroblast growth factor mediation of compensatory adrenocortical proliferation. Endocr. Res. 1995, 21, 115–119. [Google Scholar] [CrossRef] [PubMed]
- Boyd, G.S.; Trzeciak, W.H. Cholesterol metabolism in the adrenal cortex: Studies on the mode of action of ACTH. Ann. N. Y. Acad. Sci. 1973, 212, 361–377. [Google Scholar] [CrossRef] [PubMed]
- Trzeciak, W.H.; Malendowicz, L.K. Sex differences in adrenocortical structure and function. VII. Adrenal sterol ester hydrolase activity in the rat and its dependence on gonadal hormones. Horm. Metab. Res. 1981, 13, 519–522. [Google Scholar] [CrossRef] [PubMed]
- Kraemer, F.B.; Shen, W.J.; Harada, K.; Patel, S.; Osuga, J.; Ishibashi, S.; Azhar, S. Hormone-sensitive lipase is required for high-density lipoprotein cholesteryl ester-supported adrenal steroidogenesis. Mol. Endocrinol. 2004, 18, 549–557. [Google Scholar] [CrossRef] [PubMed]
- Jopek, K.; Celichowski, P.; Szyszka, M.; Tyczewska, M.; Milecka, P.; Malendowicz, L.K.; Rucinski, M. Transcriptome Profile of Rat Adrenal Evoked by Gonadectomy and Testosterone or Estradiol Replacement. Front. Endocrinol. 2017, 8, 26. [Google Scholar] [CrossRef] [PubMed]
- Trejter, M.; Jopek, K.; Celichowski, P.; Tyczewska, M.; Malendowicz, L.K.; Rucinski, M. Expression of estrogen, estrogen related and androgen receptors in adrenal cortex of intact adult male and female rats. Folia Histochem. Cytobiol. 2015, 53, 133–144. [Google Scholar] [CrossRef] [PubMed]
- Trejter, M.; Hochol, A.; Tyczewska, M.; Ziolkowska, A.; Jopek, K.; Szyszka, M.; Malendowicz, L.K.; Rucinski, M. Sex-related gene expression profiles in the adrenal cortex in the mature rat: Microarray analysis with emphasis on genes involved in steroidogenesis. Int. J. Mol. Med. 2015, 35, 702–714. [Google Scholar] [CrossRef] [PubMed]
- Trejter, M.; Hochol, A.; Tyczewska, M.; Ziolkowska, A.; Jopek, K.; Szyszka, M.; Malendowicz, L.K.; Rucinski, M. Visinin-like peptide 1 in adrenal gland of the rat. Gene expression and its hormonal control. Peptides 2015, 63, 22–29. [Google Scholar] [CrossRef] [PubMed]
- Gautier, L.; Cope, L.; Bolstad, B.M.; Irizarry, R.A. affy—Analysis of Affymetrix GeneChip data at the probe level. Bioinformatics 2004, 20, 307–315. [Google Scholar] [CrossRef] [PubMed]
- Ritchie, M.E.; Phipson, B.; Wu, D.; Hu, Y.; Law, C.W.; Shi, W.; Smyth, G.K. limma powers differential expression analyses for RNA-sequencing and microarray studies. Nucleic Acids Res. 2015, 43, e47. [Google Scholar] [CrossRef] [PubMed]
- Weiner, J. pca3d: Three Dimensional PCA Plots. R. Available online: https://CRAN.R-project.org/package=pca3d (accessed on 25 March 2018).
- Wei, T.; Simko, R. Package “corrplot”: Visualization of a Correlation Matrix. Available online: https://github.com/taiyun/corrplot (accessed on 25 March 2018).
- Dennis, G., Jr.; Sherman, B.T.; Hosack, D.A.; Yang, J.; Gao, W.; Lane, H.C.; Lempicki, R.A. DAVID: Database for Annotation, Visualization, and Integrated Discovery. Genome Biol. 2003, 4, R60. [Google Scholar] [CrossRef]
- Fresno, C.; Fernandez, E.A. RDAVIDWebService: A versatile R interface to DAVID. Bioinformatics 2013, 29, 2810–2811. [Google Scholar] [CrossRef] [PubMed]
- Benjamini, Y.; Cohen, R. Weighted false discovery rate controlling procedures for clinical trials. Biostatistics 2017, 18, 91–104. [Google Scholar] [CrossRef] [PubMed]
- Walter, W.; Sanchez-Cabo, F.; Ricote, M. GOplot: An R package for visually combining expression data with functional analysis. Bioinformatics 2015, 31, 2912–2914. [Google Scholar] [CrossRef] [PubMed]






| 24 h/c | 72 h/c | ||||||
|---|---|---|---|---|---|---|---|
| Gene Symbol | Gene Name | Fold Change | Adj. p Value | Gene Symbol | Gene Name | Fold Change | Adj. p Value |
| Uts2 | urotensin 2 | 3.52 | 0.00147 | Terc | telomerase RNA component | 5.31 | 0.00134 |
| Per2 | period circadian clock 2 | 2.61 | 0.01402 | Spetex-2H | Spetex-2H protein | 3.92 | 0.00154 |
| Qrfpr | pyroglutamylated RFamide peptide receptor | 2.35 | 0.03213 | Olr522 | olfactory receptor 522 | 3.79 | 0.09894 |
| Ptprn | protein tyrosine phosphatase, receptor type, N | 2.20 | 0.01550 | Spetex-2D | Spetex-2D protein | 3.76 | 0.00134 |
| Slfn13 | schlafen family member 13 | 2.14 | 0.09564 | Spetex-2F | Spetex-2F protein | 3.71 | 0.00402 |
| Hsd17b7 | hydroxysteroid (17-beta) dehydrogenase 7 | 2.13 | 0.06722 | Spetex-2G | Spetex-2G protein | 2.98 | 0.01111 |
| Per3 | period circadian clock 3 | 1.98 | 0.00954 | Slfn13 | schlafen family member 13 | 2.64 | 0.00333 |
| Cyp51 | cytochrome P450, family 51 | 1.93 | 0.03407 | Igha | immunoglobulin heavy chain, alpha | 2.11 | 0.01254 |
| Ezh2 | enhancer of zeste 2 polycomb repressive complex 2 subunit | 1.85 | 0.03407 | Vom2r73 | vomeronasal 2 receptor, 73 | 2.10 | 0.02229 |
| Giotl | gonadotropin inducible ovarian transcription factor 1 | 1.83 | 0.06722 | Vom2r72 | vomeronasal 2 receptor, 72 | 1.93 | 0.04645 |
| Cyp4f4 | cytochrome P450, family 4, subfamily f, polypeptide 4 | −1.51 | 0.31696 | Hhex | hematopoietically expressed homeobox | −2.07 | 0.00573 |
| Adamts2 | ADAM metallopeptidase with thrombospondin type 1 motif, 2 | −1.51 | 0.03504 | Pletl | placenta expressed transcript 1 | −2.20 | 0.09155 |
| Cox8b | cytochrome c oxidase, subunit Vlllb | −1.52 | 0.23584 | Ass1 | argininosuccinate synthase 1 | −2.21 | 0.07197 |
| MiR3120 | microRNA miR-3120 | −1.54 | 0.14294 | Osbpl6 | oxysterol binding protein-like 6 | −2.22 | 0.08097 |
| Ass1 | argininosuccinate synthase 1 | −1.58 | 0.64063 | Perl | period circadian clock 1 | −2.23 | 0.00748 |
| Aox1 | aldehyde oxidase 1 | −1.62 | 0.06324 | Cyp4f4 | cytochrome P450, family 4, subfamily f, polypeptide 4 | −2.32 | 0.00161 |
| Sult1a1 | sulfotransferase family, cytosolic, 1A, phenol-preferring, member 1 | −1.84 | 0.01553 | Gadd45g | growth arrest and DNA-damage-inducible, gamma | −2.53 | 0.02125 |
| H23r | interleukin 23 receptor | −2.04 | 0.01550 | Nr4a1 | nuclear receptor subfamily 4, group A, member 1 | −2.74 | 0.01979 |
| Arntl | aryl hydrocarbon receptor nuclear translocator-like | −2.16 | 0.00954 | Slc9a3 | solute carrier family 9, subfamily A (NHE3, cation proton antiporter 3), member 3 | −2.88 | 0.00048 |
| Npas2 | neuronal PAS domain protein 2 | −2.18 | 0.00147 | Ddit4 | DNA-damage-inducible transcript 4 | −4.04 | 0.00344 |
© 2018 by the authors. Licensee MDPI, Basel, Switzerland. This article is an open access article distributed under the terms and conditions of the Creative Commons Attribution (CC BY) license (http://creativecommons.org/licenses/by/4.0/).
Share and Cite
Jopek, K.; Tyczewska, M.; Celichowski, P.; Malendowicz, L.K.; Rucinski, M. Transcriptome Profile in Unilateral Adrenalectomy-Induced Compensatory Adrenal Growth in the Rat. Int. J. Mol. Sci. 2018, 19, 1111. https://doi.org/10.3390/ijms19041111
Jopek K, Tyczewska M, Celichowski P, Malendowicz LK, Rucinski M. Transcriptome Profile in Unilateral Adrenalectomy-Induced Compensatory Adrenal Growth in the Rat. International Journal of Molecular Sciences. 2018; 19(4):1111. https://doi.org/10.3390/ijms19041111
Chicago/Turabian StyleJopek, Karol, Marianna Tyczewska, Piotr Celichowski, Ludwik K. Malendowicz, and Marcin Rucinski. 2018. "Transcriptome Profile in Unilateral Adrenalectomy-Induced Compensatory Adrenal Growth in the Rat" International Journal of Molecular Sciences 19, no. 4: 1111. https://doi.org/10.3390/ijms19041111
APA StyleJopek, K., Tyczewska, M., Celichowski, P., Malendowicz, L. K., & Rucinski, M. (2018). Transcriptome Profile in Unilateral Adrenalectomy-Induced Compensatory Adrenal Growth in the Rat. International Journal of Molecular Sciences, 19(4), 1111. https://doi.org/10.3390/ijms19041111

