Histone H3 Methyltransferase Suv39h1 Prevents Myogenic Terminal Differentiation by Repressing MEF2 Activity in Muscle Cells
Abstract
:1. Introduction
2. Results
2.1. Suv39h1 Was Differentially Expressed during Myoblasts Differentiation
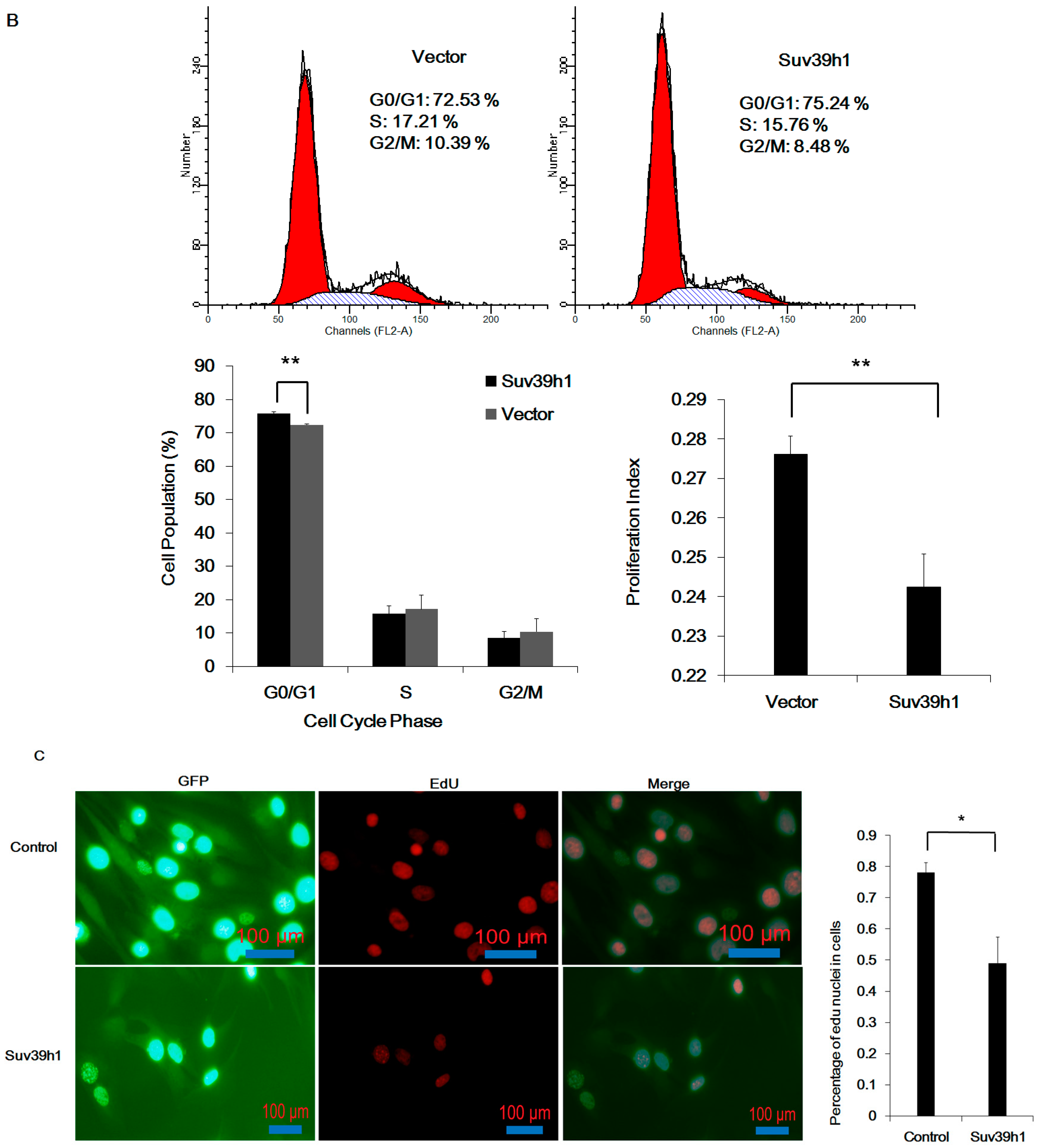
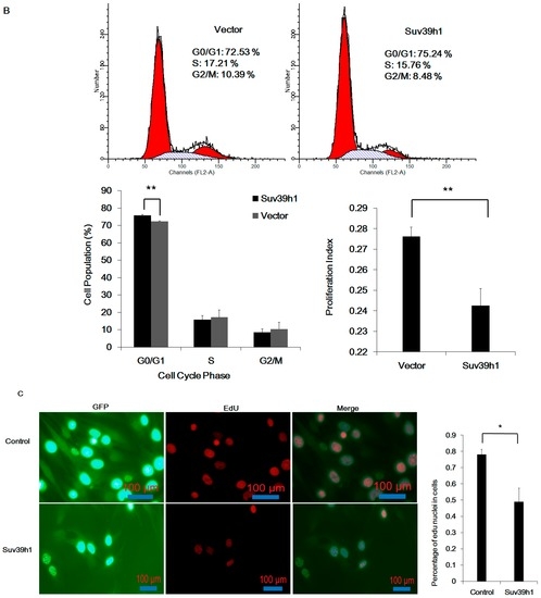
2.2. Suv39h1 Inhibited Myoblast Differentiation
2.3. Suv39h1 Directly Interacted with MEF2C in Undifferentiated Muscle Cells
2.4. Suv39h1 Suppressed MEF2-Dependent Transcription
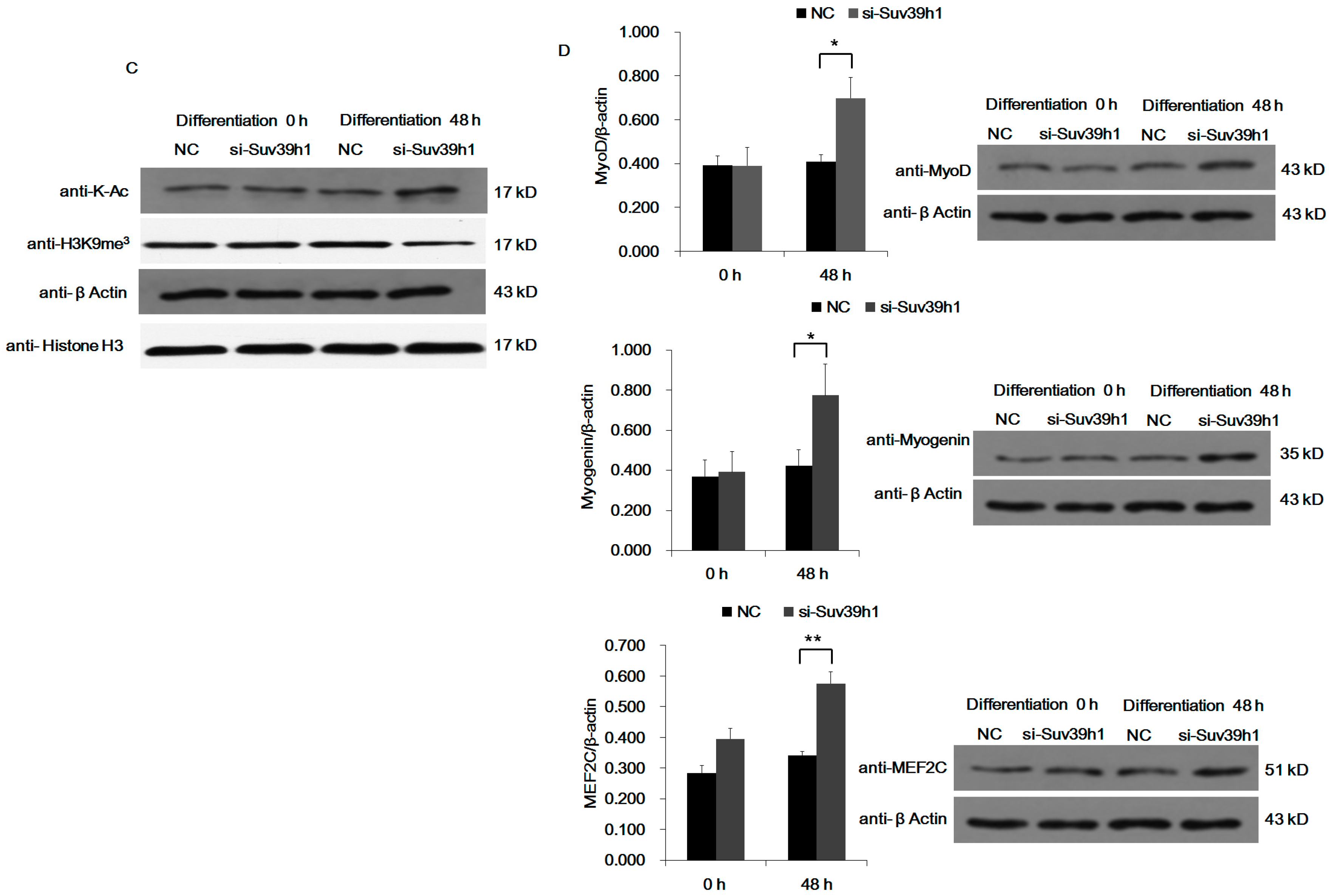
2.5. HP1α Suppressed MEF2C Transcription
3. Discussion
4. Materials and Methods
4.1. Plasmids Construction
4.2. Cell Culture and Transfection
4.3. Immunofluorescence (IF) and Co-Immunoprecipitation (Co-IP) Assays
4.4. Chromatin Immunoprecipitation (ChIP) Assays
4.5. RNA Interference
4.6. Western Blot and Quantitative Real-Time PCR (qRT-PCR)
5. Conclusions
Supplementary Materials
Acknowledgments
Author Contributions
Conflicts of Interest
References
- Mal, A.K. Histone methyltransferase Suv39h1 represses MyoD-stimulated myogenic differentiation. EMBO J. 2006, 25, 3323–3334. [Google Scholar] [CrossRef] [PubMed]
- Dodou, E.; Xu, S.M.; Black, B.L. MEF2C is activated directly by myogenic basic helix-loop-helix proteins during skeletal muscle development in vivo. Mech. Dev. 2003, 120, 1021–1032. [Google Scholar] [CrossRef]
- Olson, E.N.; Klein, W.H. bHLH factors in muscle development: Dead lines and commitments, what to leave in and what to leave out. Genes Dev. 1994, 8, 1–8. [Google Scholar] [CrossRef] [PubMed]
- Sabourin, L.A.; Rudnicki, M.A. The molecular regulation of myogenesis. Clin. Genet. 2000, 57, 16–25. [Google Scholar] [CrossRef] [PubMed]
- Tapscott, S.J. The circuitry of a master switch: Myod and the regulation of skeletal muscle gene transcription. Development 2005, 132, 2685–2695. [Google Scholar] [CrossRef] [PubMed]
- Black, B.L.; Olson, E.N. Transcriptional control of muscle development by myocyte enhancer factor-2 (MEF2) proteins. Annu. Rev. Cell Dev. Biol. 1998, 14, 167–196. [Google Scholar] [CrossRef] [PubMed]
- Molkentin, J.D.; Black, B.L.; Martin, J.F.; Olson, E.N. Cooperative activation of muscle gene expression by MEF2 and myogenic bHLH proteins. Cell 1995, 83, 1125–1136. [Google Scholar] [CrossRef]
- Potthoff, M.J.; Olson, E.N. MEF2: A central regulator of diverse developmental programs. Development 2007, 134, 4131–4140. [Google Scholar] [CrossRef] [PubMed]
- Kouzarides, T. Chromatin modifications and their function. Cell 2007, 128, 693–705. [Google Scholar] [CrossRef] [PubMed]
- Krishnan, S.; Horowitz, S.; Trievel, R.C. Structure and function of histone H3 lysine 9 methyltransferases and demethylases. Chembiochem. 2011, 12, 254–263. [Google Scholar] [CrossRef] [PubMed]
- Lu, J.; McKinsey, T.A.; Zhang, C.L.; Olson, E.N. Regulation of skeletal myogenesis by association of the MEF2 transcription factor with class II histone deacetylases. Mol. Cell 2000, 6, 233–244. [Google Scholar] [CrossRef]
- Zhang, C.L.; McKinsey, T.A.; Olson, E.N. Association of class II histone deacetylases with heterochromatin protein 1: Potential role for histone methylation in control of muscle differentiation. Mol. Cell. Biol. 2002, 22, 7302–7312. [Google Scholar] [CrossRef] [PubMed]
- Martin, C.; Zhang, Y. The diverse functions of histone lysine methylation. Nat. Rev. Mol. Cell Biol. 2005, 6, 838–849. [Google Scholar] [CrossRef] [PubMed]
- Lachner, M.; O’Carroll, D.; Rea, S.; Mechtler, K.; Jenuwein, T. Methylation of histone H3 lysine 9 creates a binding site for HP1 proteins. Nature 2001, 410, 116–120. [Google Scholar] [CrossRef] [PubMed]
- Lachner, M.; Jenuwein, T. The many faces of histone lysine methylation. Curr. Opin. Cell Biol. 2002, 14, 286–298. [Google Scholar] [CrossRef]
- Esteve, P.O.; Patnaik, D.; Chin, H.G.; Benner, J.; Teitell, M.A.; Pradhan, S. Functional analysis of the N- and C-terminus of mammalian G9a histone H3 methyltransferase. Nucleic Acids Res. 2005, 33, 3211–3223. [Google Scholar] [CrossRef] [PubMed]
- Yokoyama, S.; Asahara, H. The myogenic transcriptional network. Cell Mol. Life Sci. 2011, 68, 1843–1849. [Google Scholar] [CrossRef] [PubMed]
- Ohkawa, Y.; Marfella, C.G.; Imbalzano, A.N. Skeletal muscle specification by myogenin and Mef2D via the SWI/SNF ATPase Brg1. EMBO J. 2006, 25, 490–501. [Google Scholar] [CrossRef] [PubMed]
- Singh, K.; Dilworth, F.J. Differential modulation of cell cycle progression distinguishes members of the myogenic regulatory factor family of transcription factors. FEBS J. 2013, 280, 3991–4003. [Google Scholar] [CrossRef] [PubMed]
- Ait-Si-Ali, S.; Guasconi, V.; Fritsch, L.; Yahi, H.; Sekhri, R.; Naguibneva, I.; Robin, P.; Cabon, F.; Polesskaya, A.; Harel-Bellan, A. A Suv39h-dependent mechanism for silencing S-phase genes in differentiating but not in cycling cells. EMBO J. 2004, 23, 605–615. [Google Scholar] [CrossRef] [PubMed]
- Battisti, V.; Pontis, J.; Boyarchuk, E.; Fritsch, L.; Robin, P.; Ait-Si-Ali, S.; Joliot, V. Unexpected distinct roles of the related histone H3 lysine 9 methyltransferases G9a and G9a-like protein in Myoblasts. J. Mol. Biol. 2016, 428, 2329–2343. [Google Scholar] [CrossRef] [PubMed]
- Schotta, G.; Ebert, A.; Reuter, G. SU(VAR)3-9 is a conserved key function in heterochromatic gene silencing. Genetica 2003, 117, 149–158. [Google Scholar] [CrossRef] [PubMed]
- Stewart, M.D.; Li, J.; Wong, J. Relationship between histone H3 lysine 9 methylation, transcription repression, and heterochromatin protein 1 recruitment. Mol. Cell. Biol. 2005, 25, 2525–2538. [Google Scholar] [CrossRef] [PubMed]
- Binda, O. On your histone mark, SET, methylate! Epigenetics 2013, 8, 457–463. [Google Scholar] [CrossRef] [PubMed]
- Cheng, T.C.; Wallace, M.C.; Merlie, J.P.; Olson, E.N. Separable regulatory elements governing myogenin transcription in mouse embryogenesis. Science 1993, 261, 215–218. [Google Scholar] [CrossRef] [PubMed]
- Walsh, K.; Perlman, H. Cell cycle exit upon myogenic differentiation. Curr. Opin. Genet. Dev. 1997, 7, 597–602. [Google Scholar] [CrossRef]
- Buttitta, L.A.; Edgar, B.A. Mechanisms controlling cell cycle exit upon terminal differentiation. Curr. Opin. Cell Biol. 2007, 19, 697–704. [Google Scholar] [CrossRef] [PubMed]
- Wang, D.Z.; Valdez, M.R.; McAnally, J.; Richardson, J.; Olson, E.N. The Mef2c gene is a direct transcriptional target of myogenic bHLH and MEF2 proteins during skeletal muscle development. Development 2001, 128, 4623–4633. [Google Scholar] [PubMed]
- Cripps, R.M.; Lovato, T.L.; Olson, E.N. Positive autoregulation of the Myocyte enhancer factor-2 myogenic control gene during somatic muscle development in Drosophila. Dev. Biol. 2004, 267, 536–547. [Google Scholar] [CrossRef] [PubMed]
- Haberland, M.; Arnold, M.A.; McAnally, J.; Phan, D.; Kim, Y.; Olson, E.N. Regulation of HDAC9 gene expression by MEF2 establishes a negative-feedback loop in the transcriptional circuitry of muscle differentiation. Mol. Cell. Biol. 2007, 27, 518–525. [Google Scholar] [CrossRef] [PubMed]
- Tao, H.; Mei, S.; Zhang, X.; Peng, X.; Yang, J.; Zhu, L.; Zhou, J.; Wu, H.; Wang, L.; Hua, L.; et al. Transcription factor C/EBPβ and 17β-estradiol promote transcription of the porcine p53 gene. Int. J. Biochem. Cell Biol. 2014, 47, 76–82. [Google Scholar] [CrossRef] [PubMed]
- Albacker, C.E.; Storer, N.Y.; Langdon, E.M.; Dibiase, A.; Zhou, Y.; Langenau, D.M.; Zon, L.I. The histone methyltransferase SUV39H1 suppresses embryonal rhabdomyosarcoma formation in zebrafish. PLoS ONE 2013, 8, e64969. [Google Scholar] [CrossRef] [PubMed]
- Zhang, Z.C.; Liu, Y.; Li, S.F.; Guo, L.; Zhao, Y.; Qian, S.W.; Wen, B.; Tang, Q.Q.; Li, X. Suv39h1 mediates AP-2α-dependent inhibition of C/EBPα expression during adipogenesis. Mol. Cell. Biol. 2014, 34, 2330–2338. [Google Scholar] [CrossRef] [PubMed]










| Primer Name | Primer Sequences (5′–3′) | Size (bp) | AT (°C) |
|---|---|---|---|
| SF1 | CCGCTCGAGATGGCGGAAAATTTAAAAGGA | 1239 | 68 |
| SR1 | GGAATTCCTAGAAGAGGTATTTGCGGCA | ||
| SF2 | GGAATTCATGGCGGAAAATTTAAAAGGAT | ||
| SR2 | CCCTGCGAGCTAGAAGAGGTATTTGCGGCA | ||
| SF3 | GCGTCGACgccgccaccATGGCGGAAAATTTAAAAGGAT | ||
| SR3 | TTGCGGCCGCCTAGAAGAGGTATTTGCGGCA | ||
| MF1 | GCGTCGACgccgccaccATGGGGAGAAAAAAGATT | 1313 | 64 |
| MR1 | TTGCGGCCGCTCATGTTGCCCATCCTTCAG | ||
| HF1 | CTAGCTAGCATGGGAAAGAAAACCAA | 576 | 68 |
| HR1 | CCGCTCGAGTTAGCTCTTTGCTGTTTCTT | ||
| HF2 | GGAATTCATGGGAAAGAAAACCAA | ||
| HR2 | CCGCTCGAGTTAGCTCTTTGCTGTTTCTT | ||
| HF3 | GCGTCGACgccgccaccATGGGAAAGAAAACCAA | ||
| HR3 | TTGCGGCCGCTTAGCTCTTTGCTGTTTCTT |
| Gene | Primer Sequences (5′–3′) | Size (bp) | AT (°C) |
|---|---|---|---|
| Suv39h1 | ACCTGTGCCGACTAGCCAAGCCACGCCACTTAACCAGGTA | 136 | 60 |
| Mef2c | TGTGCGACTGTGAGATTGTCTCGTGCGGCTCGTTGT | 123 | 59 |
| β-actin | GGCACCACACCTTCTACAATGGGGGTGTTGAAGGTCTCAAAC | 133 | 60 |
© 2016 by the authors; licensee MDPI, Basel, Switzerland. This article is an open access article distributed under the terms and conditions of the Creative Commons Attribution (CC-BY) license (http://creativecommons.org/licenses/by/4.0/).
Share and Cite
Jin, W.; Shang, Y.; Peng, J.; Jiang, S. Histone H3 Methyltransferase Suv39h1 Prevents Myogenic Terminal Differentiation by Repressing MEF2 Activity in Muscle Cells. Int. J. Mol. Sci. 2016, 17, 1908. https://doi.org/10.3390/ijms17121908
Jin W, Shang Y, Peng J, Jiang S. Histone H3 Methyltransferase Suv39h1 Prevents Myogenic Terminal Differentiation by Repressing MEF2 Activity in Muscle Cells. International Journal of Molecular Sciences. 2016; 17(12):1908. https://doi.org/10.3390/ijms17121908
Chicago/Turabian StyleJin, Wei, Yangyang Shang, Jian Peng, and Siwen Jiang. 2016. "Histone H3 Methyltransferase Suv39h1 Prevents Myogenic Terminal Differentiation by Repressing MEF2 Activity in Muscle Cells" International Journal of Molecular Sciences 17, no. 12: 1908. https://doi.org/10.3390/ijms17121908
APA StyleJin, W., Shang, Y., Peng, J., & Jiang, S. (2016). Histone H3 Methyltransferase Suv39h1 Prevents Myogenic Terminal Differentiation by Repressing MEF2 Activity in Muscle Cells. International Journal of Molecular Sciences, 17(12), 1908. https://doi.org/10.3390/ijms17121908
