Evolutionary Analysis of the B56 Gene Family of PP2A Regulatory Subunits
Abstract
:1. Introduction
2. Results and Discussion
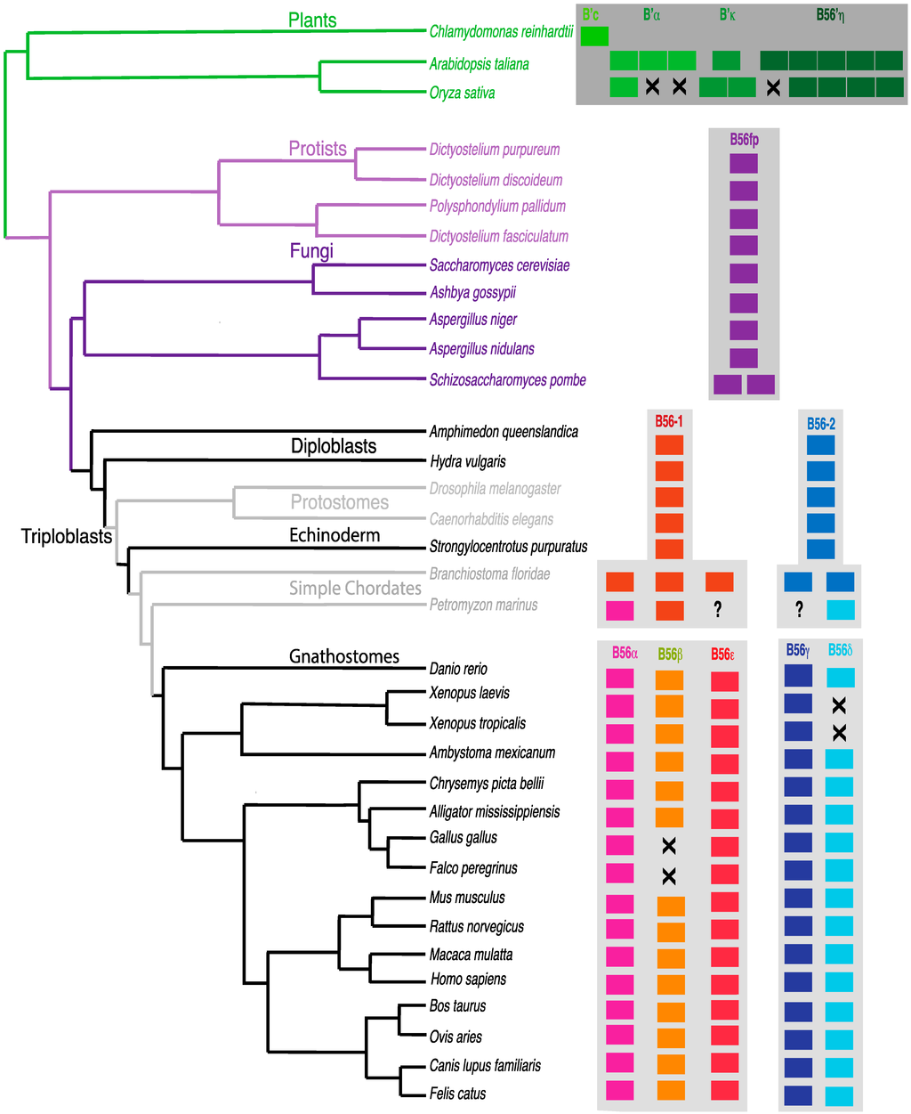
2.1. Identification of B56 Gene Family Homologs
| Group | Species | Isoforms/Species | Total Sequences | 
|---|---|---|---|
| Plants | 3 | 1–9 | 17 | 
| Protists | 4 | 1 | 4 | 
| Fungi | 5 | 1–2 | 6 | 
| Diploblasts | 2 | 2 | 4 | 
| Protostomes | 2 | 2 | 4 | 
| Echinoderm | 1 | 2 | 2 | 
| Gnathostomes | 16 | 4–5 | 68 | 
| Total | 33 | 1–9 | 105 | 
| Query | Species | Class | Isoform | Accession # | E | M | Q | % I | % S | 
|---|---|---|---|---|---|---|---|---|---|
| α | Mus musculus | Mammalia | α | NP_659129.2 | 0 | 976 | 100 | 97.7 | 98.8 | 
| β | β | NP_937811.1 | 0 | 1006 | 100 | 98.8 | 99.2 | ||
| γ | γ | XP_006515983.1 | 0 | 1014 | 100 | 92.2 | 93.1 | ||
| δ | δ | BAB62015.1 | 0 | 1178 | 100 | 96.0 | 97.3 | ||
| γ | δ/γ | XP_006515987.1 | 0 | 978 | 96 | 91.9 | 93.1 | ||
| ε | ε | NP_036154.1 | 0 | 955 | 100 | 99.8 | 100.0 | ||
| α | Felis catus | Mammalia | α | XP_003999369.2 ^ | 0 | 820 | 100 | 99.5 | 99.5 | 
| β | β | XP_003993624.1 | 0 | 1012 | 100 | 99.2 | 99.6 | ||
| γ | γ | XP_006933193.1 ^ | 0 | 905 | 90 | 88.2 | 89.6 | ||
| δ | δ | XP_003986198.1 | 0 | 1217 | 88 | 98.7 | 99.0 | ||
| ε | ε | XP_003987771.1 | 0 | 954 | 100 | 99.8 | 99.8 | ||
| α | Macaca mulatta | Mammalia | α | NP_001244568.1 | 0 | 998 | 100 | 99.8 | 100.0 | 
| β | β | XP_001118226.1 | 0 | 692 | 88 | 83.6 | 86.1 | ||
| γ | γ | XP_002805259.1 | 0 | 1052 | 100 | 99.2 | 99.4 | ||
| δ | δ | XP_001087636.2 | 0 | 1177 | 100 | 95.3 | 95.8 | ||
| γ | δ/γ | XP_001112240.1 ^ | 0 | 1020 | 96 | 98.6 | 99.2 | ||
| ε | ε | NP_001253672.1 | 0 | 956 | 100 | 100.0 | 100.0 | ||
| α | Ovis aries | Mammalia | α | XP_004013951.1 | 0 | 978 | 99 | 98.4 | 98.8 | 
| β | β | XP_004019707.1 | 0 | 953 | 100 | 94.6 | 95.6 | ||
| γ | γ | XP_004018041.1 ^ | 0 | 888 | 96 | 99.5 | 99.5 | ||
| δ | δ | XP_004019269.1 | 0 | 1164 | 98 | 96.5 | 96.8 | ||
| ε | ε | XP_004010759.1 | 0 | 956 | 100 | 100.0 | 100.0 | ||
| α | Bos taurus | Mammalia | α | NP_001075197.1 | 0 | 978 | 99 | 98.4 | 98.8 | 
| β | β | NP_001068700.1 | 0 | 1006 | 100 | 99.0 | 99.4 | ||
| γ | γ | NP_001076845.1 | 0 | 1024 | 98 | 96.9 | 97.9 | ||
| δ | δ | NP_001193287.1 | 0 | 1214 | 100 | 98.8 | 99.2 | ||
| γ | δ/γ | XP_005222201.1 | 0 | 962 | 99 | 94.7 | 96.5 | ||
| ε | ε | NP_001076937.1 | 0 | 956 | 100 | 100.0 | 100.0 | ||
| α | Canis lupus | Mammalia | α | XP_005622406.1 ^ | 0 | 820 | 100 | 99.5 | 99.5 | 
| β | familiaris | β | XP_540876.1 | 0 | 1013 | 100 | 99.2 | 99.6 | |
| γ | γ | XP_854560.1 | 0 | 1031 | 100 | 97.5 | 97.7 | ||
| δ | δ | XP_005627428.1 | 0 | 1195 | 100 | 97.5 | 98.0 | ||
| γ | δ/γ | XP_005623875.1 | 0 | 996 | 96 | 97.2 | 97.8 | ||
| ε | ε | XP_537472.2 | 0 | 956 | 100 | 100.0 | 100.0 | ||
| α | Rattus | Mammalia | α | NP_001101361.1 | 0 | 980 | 100 | 97.9 | 98.8 | 
| β | norvegicus | β | NP_852044.1 | 0 | 1008 | 100 | 99.0 | 99.4 | |
| γ | γ | NP_001178041.1 | 0 | 1028 | 100 | 96.9 | 97.5 | ||
| δ | N/A | AAH99800.1 | 0 | 1195 | 95 | 97.5 | 98.2 | ||
| γ | δ/γ | XP_001077680.1 | 0 | 994 | 96 | 96.4 | 97.2 | ||
| ε | ε | XP_006240284.1 | 0 | 955 | 100 | 99.8 | 100.0 | ||
| α | Falco | Aves | α | XP_005238767.1 | 0 | 874 | 97 | 95.4 | 97.9 | 
| γ | peregrinus | γ | XP_005243013.1 | 0 | 980 | 100 | 94.7 | 96.7 | |
| δ | δ | XP_005242599.1 | 0 | 984 | 85 | 94.8 | 97.8 | ||
| γ | δ/γ | XP_005243015.1 ^ | 0 | 848 | 87 | 94.2 | 96.4 | ||
| ε | ε | XP_005241867 ^ | 0 | 956 | 100 | 100.0 | 100.0 | ||
| α | Gallus gallus | Aves | α | XP_419432.2 | 0 | 872 | 97 | 95.0 | 97.7 | 
| γ | γ | NP_001072950.1 | 0 | 977 | 99 | 94.9 | 96.9 | ||
| δ | δ | XP_419321.3 | 0 | 1086 | 98 | 90.9 | 93.9 | ||
| ε | ε | XP_421412.2 | 0 | 956 | 100 | 100.0 | 100.0 | ||
| α | Alligator | Reptilia | α | XP_006268191.1 | 0 | 858 | 96 | 94.9 | 97.7 | 
| β | mississippiensis | β | XP_006265023.1 | 0 | 806 | 92 | 90.5 | 94.8 | |
| γ | γ | XP_006270473.1 | 0 | 978 | 99 | 95.1 | 97.1 | ||
| δ | δ | XP_006268832.1 | 0 | 1082 | 91 | 94.7 | 98.2 | ||
| γ | δ/γ | XP_006270474.1 ^ | 0 | 847 | 87 | 94.6 | 96.9 | ||
| ε | ε | XP_006264307.1 ^ | 0 | 739 | 100 | 78.3 | 80.2 | ||
| α | Chrysemys picta | Reptilia | α | XP_005306377.1 | 0 | 874 | 97 | 95.2 | 97.7 | 
| β | bellii | β | XP_005307965.1 | 0 | 876 | 100 | 88.0 | 94.4 | |
| γ | γ | XP_005285849.1 | 0 | 977 | 99 | 94.3 | 96.7 | ||
| δ | δ | XP_005293566.1 | 0 | 1088 | 100 | 91.1 | 94.4 | ||
| γ | δ/γ | XP_005285851.1 ^ | 0 | 845 | 87 | 94.0 | 96.4 | ||
| ε | ε | XP_008166448.1 | 0 | 937 | 100 | 98.7 | 98.7 | ||
| α | Xenopus laevis | Amphibia | α | NP_001108316.1 | 0 | 838 | 88 | 92.3 | 97.2 | 
| β | β | rXL259o17ex °^ | 3 × 10−20 | 70.5 | 9 | 88.9 | 100.0 | ||
| γ | γ | [3] ^ | 0 | 875 | 89 | 97.7 | 99.3 | ||
| γ | δ/γ | NP_001087638.1 ^ | 0 | 840 | 85 | 97.6 | 99.5 | ||
| ε | ε | NP_001088245.1 | 0 | 937 | 100 | 97.2 | 98.9 | ||
| α | Xenopus | Amphibia | α | NP_001072157.1 | 0 | 844 | 97 | 90.3 | 95.6 | 
| β | tropicalis | β | NP_001093749.1 | 0 | 830 | 96 | 85.8 | 93.5 | |
| γ | δ/γ | Q6P3P7 2 | 0 | 942 | 96 | 93.3 | 97.0 | ||
| ε | ε | NP_989253.1 | 0 | 929 | 100 | 97.4 | 98.5 | ||
| α | Ambystoma | Amphibia | α | contig314980 *^ | 0 | 743 | 82 | 92.6 | 96.8 | 
| β | mexicanum | β | contig328022 *^ | 0 | 655 | 72 | 87.2 | 94.4 | |
| γ | γ | contig314598 *^ | 0 | 950 | 99 | 91.6 | 94.9 | ||
| δ | δ | contig133764 *^ | 0 | 739 | 64 | 95.9 | 99.2 | ||
| ε | ε | contig190869 *^ | 0 | 865 | 92 | 97.7 | 99.3 | ||
| α | Danio rerio | Actino-pterygii | α | XP_690932.3 | 0 | 791 | 97 | 82.1 | 91.4 | 
| β | β | XP_690770.2 | 0 | 787 | 96 | 81.2 | 89.7 | ||
| γ | γ | XP_005160957.1 | 0 | 950 | 99 | 89.3 | 94.4 | ||
| δ | δ | NP_998483.1 | 0 | 1043 | 97 | 84.9 | 91.0 | ||
| δ | δ/γ | A4QP33 2 | 0 | 914 | 98 | 75.3 | 84.4 | ||
| ε | ε | NP_919396.1 | 0 | 871 | 100 | 90.2 | 95.3 | 
| Query | Species | Class | Isoform | Accession # | E | M | Q | % I | % S | 
|---|---|---|---|---|---|---|---|---|---|
| α | Petromyzon | Cephalaspidomorphi | N/A | S4RHV1 2 | 0 | 706 | 93 | 74.6 | 89.0 | 
| γ | marinus | N/A | S4RN43 2 | 0 | 830 | 95 | 81.3 | 88.6 | |
| ε | N/A | S4RGA7 2 | 9 × 10−138 | 388 | 56 | 81.9 | 94.4 | ||
| γ | Branchiostoma | Leptocardii | N/A | BF237525 1 | 0 | 775 | 94 | 78.6 | 87.4 | 
| γ | floridae | N/A | BF252487 1 | 0 | 691 | 95 | 70.1 | 81.1 | |
| ε | N/A | BF112597 1 | 1 × 10−55 | 171 | 36 | 59.1 | 77.3 | ||
| ε | N/A | BF284583 1 | 0 | 645 | 88 | 77.3 | 89.0 | ||
| ε | N/A | BF237518 1 | 0 | 685 | 81 | 84.4 | 93.9 | ||
| δ | Strongylocentrotus | Echinoidea | δ | XP_003730246.1 | 0 | 797 | 90 | 72.2 | 81.9 | 
| ε | purpuratus | α | XP_780697.2 | 0 | 713 | 97 | 75.3 | 87.7 | |
| α | Hydra vulgaris | Hydrozoa | α | XP_002154794.2 | 0 | 725 | 94 | 74.0 | 88.1 | 
| γ | δ | XP_004208357.1 | 0 | 687 | 78 | 83.0 | 92.7 | ||
| γ | Amphimedon | Demospongiae | β | XP_003386538.1 | 0 | 558 | 87 | 65.5 | 79.0 | 
| γ | queenslandica | δ | XP_003384582.1 | 0 | 678 | 93 | 67.0 | 79.0 | |
| δ | Caenorhabditis | Chromadorea | PPTR-2 | NP_505808.1 | 0 | 741 | 88 | 65.6 | 79.4 | 
| ε | elegans | PPTR-1 | NP_507133.4 | 0 | 641 | 95 | 69.0 | 82.7 | |
| α | Drosophila | Insecta | wdb | NP_733219.1 | 0 | 689 | 86 | 78.1 | 87.7 | 
| γ | melanogaster | B56-1 | CAB86364.1 | 0 | 701 | 79 | 79.5 | 92.2 | |
| γ | Aspergillus niger | Eurotiomycetes | N/A | EHA23297.1 | 0 | 599 | 90 | 61.4 | 77.8 | 
| γ | Aspergillus nidulans | Eurotiomycetes | parA | XP_868849.1 | 0 | 608 | 94 | 62.1 | 79.5 | 
| γ | Ashbya gossypii | Saccharomycetes | RTS1 | NP_984527 | 0 | 521 | 83 | 56.5 | 72.2 | 
| γ | Saccharomyces cerevisiae | Saccharomycetes | RTS1 | AAB38372.1 | 3 × 10−176 | 508 | 80 | 56.0 | 72.4 | 
| γ | Schizosaccharomyces | Schizosaccharomycetes | par1 | NP_588206.1 | 1 × 10−178 | 506 | 79 | 60.6 | 78.2 | 
| γ | pombe | mycetes | par2 | NP_593298.1 | 1 × 10−167 | 481 | 79 | 54.8 | 76.3 | 
| δ | Dictyostelium discoideum | Dictyostelia | psrA | XP_641193.1 | 9 × 10−147 | 431 | 75 | 51.3 | 68.9 | 
| γ | Dictyostelium purpureum | Dictyostelia | N/A | XP_003290675.1 | 8 × 10−149 | 430 | 75 | 53.1 | 72.9 | 
| γ | Dictyostelium fasciculatum | Dictyostelia | N/A | XP_004360558.1 | 2 × 10−149 | 433 | 77 | 53.1 | 72.1 | 
| γ | Polysphondylium pallidum | Dictyostelia | N/A | EFA76858.1 | 1 × 10−149 | 431 | 76 | 53.9 | 74.0 | 
| Query | Species | Class | Isoform | Accession # | E | M | Q | % I | % S | 
|---|---|---|---|---|---|---|---|---|---|
| γ | Chlamydomonas reinhardtii | Chlorophyceae | wdb | XP_001693445.1 | 0 | 775 | 94 | 57.1 | 76.5 | 
| γ | Arabidopsis thaliana | Dicot | θ | NP_973816.1 | 1 × 10−170 | 484 | 82 | 54.8 | 72.2 | 
| γ | ζ | NP_188802.1 | 2 × 10−165 | 473 | 83 | 53.2 | 70.3 | ||
| γ | N/A | NP_197933.1 | 7 × 10−154 | 441 | 80 | 50.2 | 70.7 | ||
| δ | α | NP_195967.1 | 2 × 10−161 | 464 | 71 | 54.5 | 74.9 | ||
| δ | β | NP_187599.1 | 5 × 10−166 | 475 | 68 | 55.4 | 75.3 | ||
| δ | δ | AAD02810.1 | 2 × 10−165 | 473 | 72 | 51.6 | 70.2 | ||
| δ | γ | NP_849390.1 | 2 × 10−168 | 483 | 70 | 54.0 | 72.4 | ||
| ε | ε | NP_191053.1 | 1 × 10−155 | 444 | 96 | 50.7 | 67.0 | ||
| ε | η | NP_001154648.1 | 1 × 10−140 | 407 | 88 | 47.0 | 60.6 | ||
| α | Oryza sativa | Monocot | N/A | NP_001059361.1 | 9 × 10−161 | 459 | 81 | 52.0 | 71.6 | 
| γ | N/A | AAP68376.1 | 3 × 10−160 | 459 | 79 | 52.1 | 71.7 | ||
| γ | κ | CAC85920.1 | 5 × 10−149 | 429 | 80 | 49.8 | 68.8 | ||
| δ | ζ | CAC85921.1 | 1 × 10−171 | 491 | 68 | 56.4 | 73.8 | ||
| δ | θ | CAC85922.1 | 1 × 10−166 | 478 | 68 | 53.8 | 73.8 | ||
| δ | N/A | NP_001054799.1 | 8 × 10−136 | 398 | 67 | 49.3 | 69.9 | ||
| ε | η | NP_001053130.1 | 5 × 10−171 | 484 | 88 | 55.3 | 72.8 | 
2.2. Hierarchical Clustering

2.3. B56 Gene Family Phylogeny
2.3.1. Plants


2.3.2. Protists and Fungi

2.3.3. Animals


2.4. The B56αβε Subfamily

2.5. The B56γδ Subfamily

2.6. The Loss of Vertebrate B56 Genes

3. Experimental Section
3.1. Identification of B56 Gene Homologs
3.2. Hierarchical Clustering
3.3. Phylogenetic Analysis
4. Conclusions
Supplementary Materials
Acknowledgments
Author Contributions
Conflicts of Interest
References
- McCright, B.; Rivers, A.M.; Audlin, S.; Virshup, D.M. The B56 family of protein phosphatase 2A (PP2A) regulatory subunits encodes differentiation-induced phosphoproteins that target PP2A to both nucleus and cytoplasm. J. Biol. Chem. 1996, 271, 22081–22089. [Google Scholar] [CrossRef] [PubMed]
 - Cegielska, A.; Shaffer, S.; Derua, R.; Goris, J.; Virshup, D.M. Different oligomeric forms of protein phosphatase 2A activate and inhibit simian virus 40 DNA replication. Mol. Cell. Biol. 1994, 14, 4616–4623. [Google Scholar] [PubMed]
 - Baek, S.; Seeling, J.M. Identification of a novel conserved mixed-isoform B56 regulatory subunit and spatiotemporal regulation of protein phosphatase 2A during xenopus laevis development. BMC Dev. Biol. 2007, 7, 139. [Google Scholar] [CrossRef] [PubMed]
 - Seeling, J.M.; Miller, J.R.; Gil, R.; Moon, R.T.; White, R.; Virshup, D.M. Regulation of beta-catenin signaling by the B56 subunit of protein phosphatase 2A. Science 1999, 283, 2089–2091. [Google Scholar] [CrossRef] [PubMed]
 - Li, X.; Yost, H.J.; Virshup, D.M.; Seeling, J.M. Protein phosphatase 2A and its B56 regulatory subunit inhibit wnt signaling in xenopus. EMBO J. 2001, 20, 4122–4131. [Google Scholar] [CrossRef] [PubMed]
 - Yang, J.; Wu, J.; Tan, C.; Klein, P.S. PP2A: B56ε is required for Wnt/β-catenin signaling during embryonic development. Development 2003, 130, 5569–5578. [Google Scholar] [CrossRef] [PubMed]
 - Walter, G.; Ruediger, R. Mouse model for probing tumor suppressor activity of protein phosphatase 2A in diverse signaling pathways. Cell Cycle 2012, 11, 451–459. [Google Scholar] [CrossRef] [PubMed]
 - Arnold, H.K.; Sears, R.C. Protein phosphatase 2A regulatory subunit b56α associates with c-Myc and negatively regulates c-Myc accumulation. Mol. Cell. Biol. 2006, 26, 2832–2844. [Google Scholar] [CrossRef] [PubMed]
 - To, A.; Kataoka, T.R.; Watanabe, M.; Nishiyama, K.; Mazaki, Y.; Sabe, H.; Kitamura, Y.; Nojima, H. A truncated isoform of the PP2A B56 subunit promotes cell motility through paxillin phosphorylation. EMBO J. 2000, 19, 562–571. [Google Scholar] [CrossRef] [PubMed]
 - Rorick, A.M.; Mei, W.; Liette, N.L.; Phiel, C.; El-Hodiri, H.M.; Yang, J. PP2A: B56ε is required for eye induction and eye field separation. Dev. Biol. 2007, 302, 477–493. [Google Scholar] [CrossRef] [PubMed]
 - XDB3.2. Available online: http://xenopus.nibb.ac.jp/ (accessed on 1 August 2014).
 - Sal-Site. Available online: http://www.ambystoma.org/ (accessed on 2 August 2014).
 - UniProt Consortium. Uniprot: A hub for protein information. Nucleic Acids Res. 2015, 43, D204–D212. [Google Scholar]
 - Grigoriev, I.V.; Nordberg, H.; Shabalov, I.; Aerts, A.; Cantor, M.; Goodstein, D.; Kuo, A.; Minovitsky, S.; Nikitin, R.; Ohm, R.A.; et al. The genome portal of the department of energy joint genome institute. Nucleic Acids Res. 2012, 40, D26–D32. [Google Scholar]
 - Latorre, K.A.; Harris, D.M.; Rundle, S.J. Differential expression of three arabidopsis genes encoding the B' regulatory subunit of protein phosphatase 2A. Eur. J. Biochem. 1997, 245, 156–163. [Google Scholar] [CrossRef] [PubMed]
 - Willis, K.; McElwain, J. The Evolution of Plants; Oxford University Press: Oxford, UK, 2002. [Google Scholar]
 - Hannus, M.; Feiguin, F.; Heisenberg, C.P.; Eaton, S. Planar cell polarization requires widerborst, a B' regulatory subunit of protein phosphatase 2A. Development 2002, 129, 3493–3503. [Google Scholar] [PubMed]
 - Terol, J.; Bargues, M.; Carrasco, P.; Perez-Alonso, M.; Paricio, N. Molecular characterization and evolution of the protein phosphatase 2A B' regulatory subunit family in plants. Plant Physiol. 2002, 129, 808–822. [Google Scholar] [CrossRef] [PubMed]
 - Slot, J.C.; Rokas, A. Horizontal transfer of a large and highly toxic secondary metabolic gene cluster between fungi. Curr. Biol. 2011, 21, 134–139. [Google Scholar] [CrossRef] [PubMed]
 - Fitzpatrick, D.A. Horizontal gene transfer in fungi. FEMS Microb. Lett. 2012, 329, 1–8. [Google Scholar] [CrossRef]
 - Kuraku, S.; Meyer, A.; Kuratani, S. Timing of genome duplications relative to the origin of the vertebrates: Did cyclostomes diverge before or after? Mol. Biol. Evol. 2009, 26, 47–59. [Google Scholar] [CrossRef] [PubMed]
 - Putnam, N.H.; Butts, T.; Ferrier, D.E.; Furlong, R.F.; Hellsten, U.; Kawashima, T.; Robinson-Rechavi, M.; Shoguchi, E.; Terry, A.; Yu, J.K.; et al. The amphioxus genome and the evolution of the chordate karyotype. Nature 2008, 453, 1064–1071. [Google Scholar]
 - Smith, J.J.; Kuraku, S.; Holt, C.; Sauka-Spengler, T.; Jiang, N.; Campbell, M.S.; Yandell, M.D.; Manousaki, T.; Meyer, A.; Bloom, O.E.; et al. Sequencing of the sea lamprey (Petromyzon marinus) genome provides insights into vertebrate evolution. Nat. Genet. 2013, 45, 415–421. [Google Scholar]
 - e!Ensembl. Available online: http://useast.ensembl.org/Petromyzon_marinus/Info./Index (accessed on 31 December 2014).
 - Maddison, D.R.; Schulz, K.-S. The Tree of Life Web Project, 2007. Available online: http://tolweb.org (accessed on 15 December 2014).
 - Altschul, S.F.; Gish, W.; Miller, W.; Myers, E.W.; Lipman, D.J. Basic local alignment search tool. J. Mol. Biol. 1990, 215, 403–410. [Google Scholar] [CrossRef] [PubMed]
 - DʼHaeseleer, P. How does gene expression clustering work? Nat. Biotechnol. 2005, 23, 1499–1501. [Google Scholar] [CrossRef] [PubMed]
 - Eisen, M.B.; Spellman, P.T.; Brown, P.O.; Botstein, D. Cluster analysis and display of genome-wide expression patterns. Proc. Natl. Acad. Sci. USA 1998, 95, 14863–14868. [Google Scholar] [CrossRef] [PubMed]
 - Kearse, M.; Moir, R.; Wilson, A.; Stones-Havas, S.; Cheung, M.; Sturrock, S.; Buxton, S.; Cooper, A.; Markowitz, S.; Duran, C.; et al. Geneious basic: An integrated and extendable desktop software platform for the organization and analysis of sequence data. Bioinformatics 2012, 28, 1647–1649. [Google Scholar]
 - Edgar, R.C. Muscle: A multiple sequence alignment method with reduced time and space complexity. BMC Bioinform. 2004, 5, 113. [Google Scholar] [CrossRef]
 - Price, M.N.; Dehal, P.S.; Arkin, A.P. Fasttree 2—Approximately maximum-likelihood trees for large alignments. PLoS ONE 2010, 5, e9490. [Google Scholar] [CrossRef] [PubMed]
 - Stamatakis, A. RAxML-VI-HPC: Maximum likelihood-based phylogenetic analyses with thousands of taxa and mixed models. Bioinformatics 2006, 22, 2688–2690. [Google Scholar] [CrossRef] [PubMed]
 - Shimodaira, H.; Hasegawa, M. Multiple comparisons of log-likelihoods with applications to phylogenetic inference. Mol. Biol. Evol. 1999, 16, 1114–1116. [Google Scholar] [CrossRef]
 - Guindon, S.; Delsuc, F.; Dufayard, J.F.; Gascuel, O. Estimating maximum likelihood phylogenies with phyml. Methods Mol. Biol. 2009, 537, 113–137. [Google Scholar] [PubMed]
 
© 2015 by the authors; licensee MDPI, Basel, Switzerland. This article is an open access article distributed under the terms and conditions of the Creative Commons Attribution license (http://creativecommons.org/licenses/by/4.0/).
Share and Cite
Sommer, L.M.; Cho, H.; Choudhary, M.; Seeling, J.M. Evolutionary Analysis of the B56 Gene Family of PP2A Regulatory Subunits. Int. J. Mol. Sci. 2015, 16, 10134-10157. https://doi.org/10.3390/ijms160510134
Sommer LM, Cho H, Choudhary M, Seeling JM. Evolutionary Analysis of the B56 Gene Family of PP2A Regulatory Subunits. International Journal of Molecular Sciences. 2015; 16(5):10134-10157. https://doi.org/10.3390/ijms160510134
Chicago/Turabian StyleSommer, Lauren M., Hyuk Cho, Madhusudan Choudhary, and Joni M. Seeling. 2015. "Evolutionary Analysis of the B56 Gene Family of PP2A Regulatory Subunits" International Journal of Molecular Sciences 16, no. 5: 10134-10157. https://doi.org/10.3390/ijms160510134
APA StyleSommer, L. M., Cho, H., Choudhary, M., & Seeling, J. M. (2015). Evolutionary Analysis of the B56 Gene Family of PP2A Regulatory Subunits. International Journal of Molecular Sciences, 16(5), 10134-10157. https://doi.org/10.3390/ijms160510134
        
                                                