Efficient Consecutive Synthesis of Fluorinated Isoflavone Analogs, X-Ray Structures, Hirshfeld Analysis, and Anticancer Activity Assessment
Abstract
1. Introduction
2. Results
3. Crystal Structure Description
4. Topology Analysis
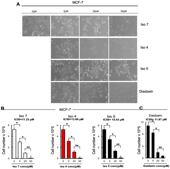
5. Anticancer Activity
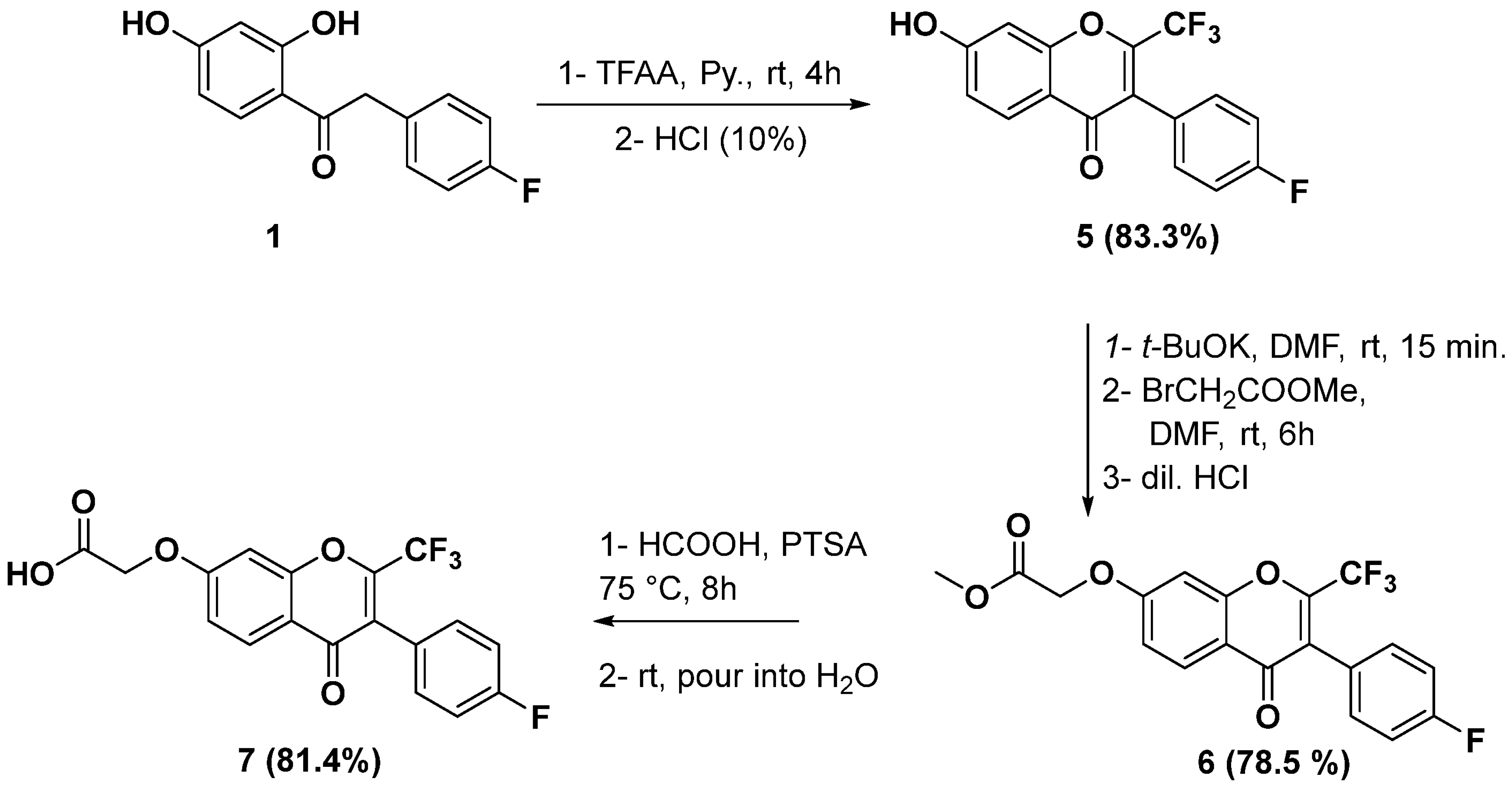
6. Experimental Section
6.1. Material and Measurement Details Are Reported in the Supplementary Information
6.2. Chemistry
6.2.1. 4′-Fluoro7-hydroxyisoflavone (2)
6.2.2. Methyl 2-((3-(4-fluorophenyl)-4-oxo-4H-chromen-7-yl)oxy)acetate (3)
6.2.3. 2-((3-(4-Fluorophenyl)-4-oxo-4H-chromen-7-yl)oxy)acetic Acid 4
6.2.4. 7-Hydroxy-3-(4-fluorophenyl)-2-(trifluoromethyl)-4H-chromen-4-one (5)
6.2.5. Methyl 2-((3-(4-fluorophenyl)-4-oxo-2-(trifluoromethyl)-4H-chromen-7-yl)oxy)acetate (6)
6.2.6. 2-((3-(4-Fluorophenyl)-4-oxo-2-(trifluoromethyl)-4H-chromen-7-yl)oxy)acetic Acid 7
6.3. Crystal Structure Determination
6.4. Hirshfeld Surface Analysis
6.5. Anticancer Activity and Statistical Analysis
7. Conclusions
Supplementary Materials
Author Contributions
Funding
Institutional Review Board Statement
Informed Consent Statement
Data Availability Statement
Acknowledgments
Conflicts of Interest
References
- Veitch, N.C. Isoflavonoids of the leguminosae. Nat. Prod. Rep. 2009, 26, 776–802. [Google Scholar] [CrossRef]
- Veitch, N.C. Isoflavonoids of the leguminosae. Nat. Prod. Rep. 2013, 30, 988–1027. [Google Scholar] [CrossRef] [PubMed]
- Al-Maharik, N. Isolation of naturally occurring novel isoflavonoids: An update. Nat. Prod. Rep. 2019, 36, 1156. [Google Scholar] [CrossRef] [PubMed]
- Huang, R.; Ding, Z.G.; Long, Y.F.; Zhao, J.Y.; Li, M.G.; Cui, X.L.; Wen, M.L. A new isoflavone derivative from Streptomyces sp. YIM GS3536. Chem. Nat. Compd. 2013, 48, 966–969. [Google Scholar] [CrossRef]
- Wang, J.F.; Liu, S.S.; Song, Z.Q.; Xu, T.C.; Liu, C.S.; Hou, Y.G.; Huang, R.; Wu, S.H. Naturally Occurring Flavonoids and Isoflavonoids and Their Microbial Transformation: A Review. Molecules 2020, 25, 5112. [Google Scholar] [CrossRef]
- Kopustinskiene, D.M.; Jakstas, V.; Savickas, A.; Bernatoniene, J. Flavonoids as Anticancer Agents. Nutrients 2020, 12, 457. [Google Scholar] [CrossRef]
- Dixon, R.A.; Steele, C.L. Flavonoids and isoflavonoids—A gold mine for metabolic engineering. Trends Plant Sci. 1999, 4, 394–400. [Google Scholar] [CrossRef] [PubMed]
- Novelli, S.; Gismondi, A.; Di Marco, G.; Canuti, L.; Nanni, V.; Canini, A. Plant defense factors involved in Olea europaea resistance against Xylella fastidiosa infection. J. Plant Res. 2019, 132, 439–455. [Google Scholar] [CrossRef]
- Sajid, M.; Stone, S.R.; Kaur, P. Recent Advances in Heterologous Synthesis Paving Way for Future Green-Modular Bioindustries: A Review With Special Reference to Isoflavonoids. Front. Bioeng. Biotechnol. 2021, 9, 673270. [Google Scholar] [CrossRef] [PubMed] [PubMed Central]
- Mukne, A.P.; Viswanathan, V.; Phadatare, A.G. Structure pre-requisites for isoflavones as effective antibacterial agents. Pharmacogn. Rev. 2011, 5, 13–18. [Google Scholar] [CrossRef] [PubMed] [PubMed Central]
- Aboody, M.S.A.; Mickymaray, S. Anti-Fungal Efficacy and Mechanisms of Flavonoids. Antibiotics 2020, 9, 45. [Google Scholar] [CrossRef] [PubMed] [PubMed Central]
- Wang, L.; Song, J.; Liu, A.; Xiao, B.; Li, S.; Wen, Z.; Lu, Y.; Du, G. Research Progress of the Antiviral Bioactivities of Natural Flavonoids. Nat. Prod. Bioprospect. 2020, 10, 271–283. [Google Scholar] [CrossRef]
- Bellou, S.; Karali, E.; Bagli, E.; Al-Maharik, N.; Morbidelli, L.; Ziche, M.; Adlercreutz, H.; Murphy, C.; Fotsis, T. The Isoflavone Metabolite 6-Methoxyequol Inhibits Angiogenesis and Suppresses Tumor Growth. Mol. Cancer 2012, 11, 35–46. [Google Scholar] [CrossRef] [PubMed]
- Al-Maharik, N.; Jaradat, N.; Hedmi, A. Synthesis of nitro- and aminoisoflavone and their effects on the proliferation of endothelial cells. J. Chem. Soc. Pak. 2020, 42, 572–580. [Google Scholar]
- Basu, P.; Maier, C. Phytoestrogens and breast cancer: In vitro anticancer activities of isoflavones, lignans, coumestans, stilbenes and their analogs and derivatives. Biomed. Pharmacother. 2018, 107, 1648–1666. [Google Scholar] [CrossRef]
- Danciu, C.; Avram, S.; Pavel, I.Z.; Ghiulai, R.; Dehelean, C.A.; Ersilia, A.; Minda, D.; Petrescu, C.; Moaca, E.-A.; Soica, C. Main Isoflavones Found in Dietary Sources as Natural Anti-inflammatory Agents. Curr. Drug Targets 2018, 19, 841–853. [Google Scholar] [CrossRef] [PubMed]
- Liu, M.; Wang, G.; Xu, R.; Shen, C.; Ni, H.; Lai, R. Soy Isoflavones Inhibit Both GPIb-IX Signaling and αIIbβ3 Outside-In Signaling via 14-3-3ζ in Platelet. Molecules 2021, 26, 4911. [Google Scholar] [CrossRef] [PubMed]
- Rizzo, J.; Min, M.; Adnan, S.; Afzal, N.; Maloh, J.; Chambers, C.J.; Fam, V.; Sivamani, R.K. Soy Protein Containing Isoflavones Improves Facial Signs of Photoaging and Skin Hydration in Postmenopausal Women: Results of a Prospective Randomized Double-Blind Controlled Trial. Nutrients 2023, 15, 4113. [Google Scholar] [CrossRef]
- Lecomte, S.; Demay, F.; Ferrière, F.; Pakdel, F. Phytochemicals Targeting Estrogen Receptors: Beneficial Rather Than Adverse Effects? Int. J. Mol. Sci. 2017, 18, 1381. [Google Scholar] [CrossRef] [PubMed]
- Mense, S.M.; Hei, T.K.; Ganju, R.K.; Bhat, H.K. Phytoestrogens and breast cancer prevention: Possible mechanisms of action. Environ. Health Perspect. 2008, 116, 426–433. [Google Scholar] [CrossRef] [PubMed]
- Bilal, I.; Chowdhury, A.; Davidson, J.; Whitehead, S. Phytoestrogens and prevention of breast cancer: The contentious debate. World J. Clin. Oncol. 2014, 5, 705–712. [Google Scholar] [CrossRef] [PubMed]
- Selepe, M.A. Isoflavone Derivatives as Potential Anticancer Agents: Synthesis and Bioactivity Studies. ChemMedChem 2024, 19, e202400420. [Google Scholar] [CrossRef] [PubMed]
- Inoue, M.; Sumii, Y.; Shibata, N. Contribution of Organofluorine Compounds to Pharmaceuticals. ACS Omega 2020, 5, 10633–10640. [Google Scholar] [CrossRef] [PubMed]
- Meanwell, N.A. Fluorine and Fluorinated Motifs in the Design and Application of Bioisosteres for Drug Design. J. Med. Chem. 2018, 61, 5822–5880. Available online: https://pubs.acs.org/doi/10.1021/acs.jmedchem.7b01788 (accessed on 3 February 2025). [CrossRef] [PubMed]
- Awad, L.F.; Ayoup, M.S. Fluorinated phenylalanines: Synthesis and pharmaceutical applications. Beilstein J. Org. Chem. 2020, 16, 1022–1050. [Google Scholar] [CrossRef] [PubMed]
- Yadav, S.K. Process for the preparation of chromones, isoflavones and homoisoflavones using Vilsmeier reagent generated from phthaloyl dichloride and DMF. Int. J. Org. Chem. 2014, 4, 236–246. [Google Scholar] [CrossRef]
- Spackman, M.A.; Jayatilaka, D. Hirshfeld surface analysis. CrystEngComm 2009, 11, 19–32. [Google Scholar] [CrossRef]
- Spackman, M.A.; McKinnon, J.J.; Jayatilaka, D. Electrostatic potentials mapped on Hirshfeld surfaces provide direct insight into intermolecular interactions in crystals. CrystEngComm 2008, 10, 377–388. [Google Scholar] [CrossRef]
- Wilkinson, L.; Gathani, T. Understanding breast cancer as a global health concern. Br. J. Radiol. 2022, 95, 20211033. [Google Scholar] [CrossRef] [PubMed]
- Bray, F.; Ferlay, J.; Soerjomataram, I.; Siegel, R.L.; Torre, L.A.; Jemal, A. Global cancer statistics 2018: GLOBOCAN estimates of incidence and mortality worldwide for 36 cancers in 185 countries. CA Cancer J. Clin. 2018, 68, 394–424. [Google Scholar] [CrossRef]
- Dai, X.; Cheng, H.; Bai, Z.; Li, J. Breast cancer cell line classification and its relevance with breast tumor subtyping. J. Cancer 2017, 8, 3131–3134. [Google Scholar] [CrossRef]
- Lopes, C.; Piairo, P.; Chícharo, A.; Abalde-Cela, S.; Pires, L.R.; Corredeira, P.; Alves, P.; Muinelo-Romay, L.; Costa, L.; Diéguez, L. HER2 Expression in Circulating Tumour Cells Isolated from Metastatic Breast Cancer Patients Using a Size-Based Microfluidic Device. Cancers 2021, 13, 4446. [Google Scholar] [CrossRef] [PubMed]
- Ilieș, M.; Uifălean, A.; Pașca, S.; Dhople, V.M.; Lalk, M.; Iuga, C.A.; Hammer, E. From Proteomics to Personalized Medicine: The Importance of Isoflavone Dose and Estrogen Receptor Status in Breast Cancer Cells. J. Pers. Med. 2020, 10, 292. [Google Scholar] [CrossRef] [PubMed]
- Poschner, S.; Maier-Salamon, A.; Zehl, M.; Wackerlig, J.; Dobusch, D.; Pachmann, B.; Sterlini, K.L.; Jäger, W. The Impacts of Genistein and Daidzein on Estrogen Conjugations in Human Breast Cancer Cells: A Targeted Metabolomics Approach. Front. Pharmacol. 2017, 8, 699. [Google Scholar] [CrossRef]
- Sotoca, A.M.; van den Berg, H.; Vervoort, J.; van der Saag, P.; Ström, A.; Gustafsson, J.A.; Rietjens, I.; Murk, A.J. Influence of cellular ERalpha/ERbeta ratio on the ERalpha-agonist induced proliferation of human T47D breast cancer cells. Toxicol. Sci. Off. J. Soc. Toxicol. 2008, 105, 303–311. [Google Scholar] [CrossRef]
- Hatono, M.; Ikeda, H.; Suzuki, Y.; Kajiwara, Y.; Kawada, K.; Tsukioki, T.; Kochi, M.; Suzawa, K.; Iwamoto, T.; Yamamoto, H.; et al. Effect of isoflavones on breast cancer cell development and their impact on breast cancer treatments. Breast Cancer Res. Treat. 2021, 185, 307–316. [Google Scholar] [CrossRef] [PubMed]
- Al-Maharik, N.; Salama, Y.; Al-Hajj, N.; Jaradat, N.; Jobran, N.T.; Warad, I.; Hamdan, L.; Alrob, M.A.; Sawafta, A.; Hidmi, A. Chemical composition, anticancer, antimicrobial activity of Aloysia citriodora Palau essential oils from four different locations in Palestine. BMC Complement. Med. Ther. 2024, 24, 94. [Google Scholar] [CrossRef] [PubMed]
- Turner, M.J.; McKinnon, J.J.; Wolff, S.K.; Grimwood, D.J.; Spackman, P.R.; Jayatilaka, D.; Spackman, M.A. Crystal Explorer17; University of Western Australia: Crawley, WA, Australia, 2017; Available online: http://hirshfeldsurface.net (accessed on 3 November 2024).
- Kumar, V.; Chauhan, S.S. Daidzein Induces Intrinsic Pathway of Apoptosis along with ER α/β Ratio Alteration and ROS Production. Asian Pac. J. Cancer Prev. APJCP 2021, 22, 603–610. [Google Scholar] [CrossRef] [PubMed]
- Rajabi, P.; Bagheri, M.; Hani, M. Expression of Estrogen Receptor Alpha in Malignant Melanoma. Adv. Biomed. Res. 2017, 6, 14. [Google Scholar] [CrossRef]













| Compound | 2 | 5 | 4 | 
|---|---|---|---|
| CCDC | 2382565 | 2382566 | 2382567 | 
| Empirical formula | C16H13FO4 | C16H8O3F4 | C18H15FO6 | 
| Formula weight | 288.26 | 324.22 | 346.3 | 
| Temperature/K | 100 | 173 | 173 | 
| Crystal system | monoclinic | orthorhombic | triclinic | 
| Space group | P21/c | Pccn | P-1 | 
| a/Å | 6.3586(2) | 26.4115(18) | 9.2015(5) | 
| b/Å | 33.5685(13) | 13.5418(11) | 9.2999(5) | 
| c/Å | 6.7957(4) | 7.7907(4) | 9.8368(6) | 
| α/° | 90 | 90 | 89.288(5) | 
| β/° | 107.328(5) | 90 | 71.493(5) | 
| γ/° | 90 | 90 | 86.818(5) | 
| Volume/Å3 | 1384.70(11) | 2786.4(3) | 796.99(8) | 
| Z | 4 | 8 | 2 | 
| ρcalcg/cm3 | 1.383 | 1.546 | 1.443 | 
| μ/mm−1 | 0.108 | 1.248 | 0.991 | 
| F(000) | 600 | 1312 | 360 | 
| Crystal size/mm3 | 0.2 × 0.04 × 0.02 | 0.14 × 0.08 × 0.015 | 0.14 × 0.06 × 0.04 | 
| Radiation | Mo Kα (λ = 0.71073) | Cu Kα (λ = 1.54184) | Cu Kα (λ = 1.54184) | 
| 2Θ range for data collection/° | 4.854 to 58.114 | 6.694 to 163.266 | 9.482 to 133.29 | 
| Index ranges | −8 ≤ h ≤ 8, −43 ≤ k ≤ 45, −9 ≤ l ≤ 9 | −30 ≤ h ≤ 32, −16 ≤ k ≤ 16, −9 ≤ l ≤ 9 | −10 ≤ h ≤ 9, −9 ≤ k ≤ 11, −11 ≤ l ≤ 11 | 
| Reflections collected | 27,429 | 25,327 | 14,066 | 
| Independent reflections | 3374 [Rint = 0.0848, Rsigma = 0.0681] | 2911 [Rint = 0.0847, Rsigma = 0.0312] | 2774 [Rint = 0.0258, Rsigma = 0.0183] | 
| Data/restraints/parameters | 3374/0/193 | 2911/1/212 | 2774/2/235 | 
| Goodness-of-fit on F2 | 1.218 | 1.07 | 1.039 | 
| Final R indexes [I ≥ 2σ (I)] | R1 = 0.1001, wR2 = 0.1961 | R1 = 0.0596, wR2 = 0.1810 | R1 = 0.0350, wR2 = 0.0981 | 
| Final R indexes [all data] | R1 = 0.1396, wR2 = 0.2092 | R1 = 0.0785, wR2 = 0.2073 | R1 = 0.0371, wR2 = 0.1002 | 
| Largest diff. peak/hole/e Å−3 | 0.42/−0.31 | 0.28/−0.33 | 0.27/−0.23 | 
| Bond | Length/Å | Bond | Length/Å | Bond | Length/Å | 
| 2 | 4 | 5 | |||
| F4-C14 | 1.365(4) | F1-C11 | 1.328(3) | C7-C8 | 1.409(3) | 
| O1-C2 | 1.346(4) | F2-C11 | 1.324(3) | C8-C9 | 1.381(3) | 
| O1-C10 | 1.375(4) | F3-C11 | 1.327(3) | O1-C2 | 1.360(3) | 
| O4-C4 | 1.251(4) | F4-C15 | 1.357(5) | O1-C10 | 1.379(3) | 
| O8-C8 | 1.343(4) | O8-C8 | 1.356(3) | O4-C4 | 1.234(3) | 
| Bond | Length/Å | Bonds | Angle/° | Bonds | Angle/° | 
| C2-O1-C10 | 118.9(2) | C2-O1-C10 | 118.93(18) | F3-C11-C2 | 112.3(2) | 
| C8-O8-H8 | 109.5(11) | C8-O8-H8 | 106.0(16) | F1-C11-F3 | 106.50(19) | 
| O1-C2-C3 | 125.7(3) | O1-C2-C11 | 108.1(2) | C3-C12-C17 | 121.2(2) | 
| C2-C3-C11 | 119.7(3) | C3-C2-C11 | 126.4(2) | C13-C12-C17 | 119.4(3) | 
| C2-O1-C10 | 118.9(2) | C2-O1-C10 | 118.93(18) | F3-C11-C2 | 112.3(2) | 
| D-H…A | d(D-H) | d(H…A) | d(D…A) | <(DHA) | Symm. Code | 
|---|---|---|---|---|---|
| 2 | |||||
| O8-H8…O20 | 0.75(4) | 1.91(4) | 2.664(4) | 175.7(16) | |
| O20-H20…O4 | 0.81(4) | 1.91(3) | 2.690(4) | 162(2) | −1 + x,1/2 − y, −1/2 + z | 
| C2-H2…O4 | 0.95 | 2.57 | 3.121(4) | 117 | −1 + x, y, z | 
| 4 | |||||
| O10-H10…O21 | 0.960(19) | 1.667(19) | 2.5945(18) | 161.2(18) | |
| O21-H21…O4 | 0.969(18) | 1.704(18) | 2.6674(14) | 171.8(17) | 1 + x, −1 + y, −1 + z | 
| C13-H13…O4 | 0.95 | 2.46 | 3.3157(16) | 150 | −x, 1 − y, 2 – z | 
| C16-H16…O9 | 0.95 | 2.59 | 3.2019(18) | 123 | −1 + x, 1 + y, z | 
| 5 | |||||
| O8-H8…O4 | 0.97(2) | 1.70(2) | 2.664(3) | 176.1(18) | −x, −1/2 + y, −1/2 − z | 
| C7-H7…O4 | 0.95 | 2.38 | 3.092(3) | 131 | −x, −1/2 + y, −1/2 − z | 
| 2 | 4 | 5 | ||||||
|---|---|---|---|---|---|---|---|---|
| C10…C10 | 3.432(5) | x, 1/2 − y, −1/2 + z | C16…C2 | 3.384(2) | −x, 1 − y, 1 − z | C4…C9 | 3.418(3) | x, 1/2 − y, −1/2 + z | 
| C6…C6 | 3.430(5) | x, 1/2 − y, −1/2 + z | C2…C15 | 3.328(2) | −x, 1 − y, 1 – z | C5…C10 | 3.464(3) | x, 1/2 − y, −1/2 + z | 
| C8…C4 | 3.498(5) | x, 1/2 − y, −1/2 + z | C8…C8 | 3.430(2) | 1 − x, −y, 1 − z | C6…C10 | 3.421(3) | x, 1/2 − y, −1/2 + z | 
| C7…C4 | 3.408(5) | x, 1/2 − y, −1/2 + z | C10…C4 | 3.490(2) | 1 − x, 1 − y, 1 − z | C15…C16 | 3.464(5) | x, 1.5 − y, −1/2 + z | 
| C8…C16 | 3.280(2) | 1 − x, 1 − y, 1 − z | 
| Contact | Distance | Contact | Distance | Contact | Distance | 
|---|---|---|---|---|---|
| 2 | 4 | 5 | |||
| O4…H2 | 2.511 | O8…H15 | 2.575 | O4…H7 | 2.299 | 
| O1…H6 | 2.56 | O9…H16 | 2.517 | O4…H8 | 1.683 | 
| O20…H8 | 1.684 | O4…H13 | 2.345 | F1…F2 | 2.837 | 
| O20…H7 | 2.541 | O4…H21 | 1.691 | ||
| O4…H20 | 1.745 | O4…H13 | 2.345 | ||
| F4…H15 | 2.481 | F1…H7 | 2.489 | ||
| C2…C15 | 3.280 | ||||
| C2…C16 | 3.384 | ||||
| C8…C16 | 3.280 | ||||
| Compounds # | IC50 (µM)/MCF-7 | IC50 (µM)/MEF-1 | SI (µM) | 
|---|---|---|---|
| 7 | 11.23 | 71.6 | 6.4 | 
| 4 | 13.66 | 75.2 | 5.5 | 
| 5 | 15.43 | 81.3 | 5.3 | 
| Daidzein | 11.87 | 77.1 | 6.5 | 
| Disclaimer/Publisher’s Note: The statements, opinions and data contained in all publications are solely those of the individual author(s) and contributor(s) and not of MDPI and/or the editor(s). MDPI and/or the editor(s) disclaim responsibility for any injury to people or property resulting from any ideas, methods, instructions or products referred to in the content. | 
© 2025 by the authors. Licensee MDPI, Basel, Switzerland. This article is an open access article distributed under the terms and conditions of the Creative Commons Attribution (CC BY) license (https://creativecommons.org/licenses/by/4.0/).
Share and Cite
Ayoup, M.S.; Daqa, M.; Salama, Y.; Hazzam, R.; Hawsawi, M.B.; Soliman, S.M.; Al-Maharik, N. Efficient Consecutive Synthesis of Fluorinated Isoflavone Analogs, X-Ray Structures, Hirshfeld Analysis, and Anticancer Activity Assessment. Molecules 2025, 30, 795. https://doi.org/10.3390/molecules30040795
Ayoup MS, Daqa M, Salama Y, Hazzam R, Hawsawi MB, Soliman SM, Al-Maharik N. Efficient Consecutive Synthesis of Fluorinated Isoflavone Analogs, X-Ray Structures, Hirshfeld Analysis, and Anticancer Activity Assessment. Molecules. 2025; 30(4):795. https://doi.org/10.3390/molecules30040795
Chicago/Turabian StyleAyoup, Mohammed Salah, Malak Daqa, Yousef Salama, Rand Hazzam, Mohammed B. Hawsawi, Saied M. Soliman, and Nawaf Al-Maharik. 2025. "Efficient Consecutive Synthesis of Fluorinated Isoflavone Analogs, X-Ray Structures, Hirshfeld Analysis, and Anticancer Activity Assessment" Molecules 30, no. 4: 795. https://doi.org/10.3390/molecules30040795
APA StyleAyoup, M. S., Daqa, M., Salama, Y., Hazzam, R., Hawsawi, M. B., Soliman, S. M., & Al-Maharik, N. (2025). Efficient Consecutive Synthesis of Fluorinated Isoflavone Analogs, X-Ray Structures, Hirshfeld Analysis, and Anticancer Activity Assessment. Molecules, 30(4), 795. https://doi.org/10.3390/molecules30040795
 
        




 
       