Photokinetics of Mixtures of Independent Photoreactions
Abstract
1. Introduction
2. Results and Discussion
2.1. General Considerations
2.2. The System of Fundamental Rate-Law Equations
2.3. The Model Integrated Rate-Law
2.4. Validation of the Explicit Model Equations
2.4.1. The Good Fitting of the Traces
2.4.2. The Correspondence of the Initial Rates
2.5. Variation in Reaction Rates of a Molecule When Alone and in a Mixture
2.6. Contribution of Spectator Molecules
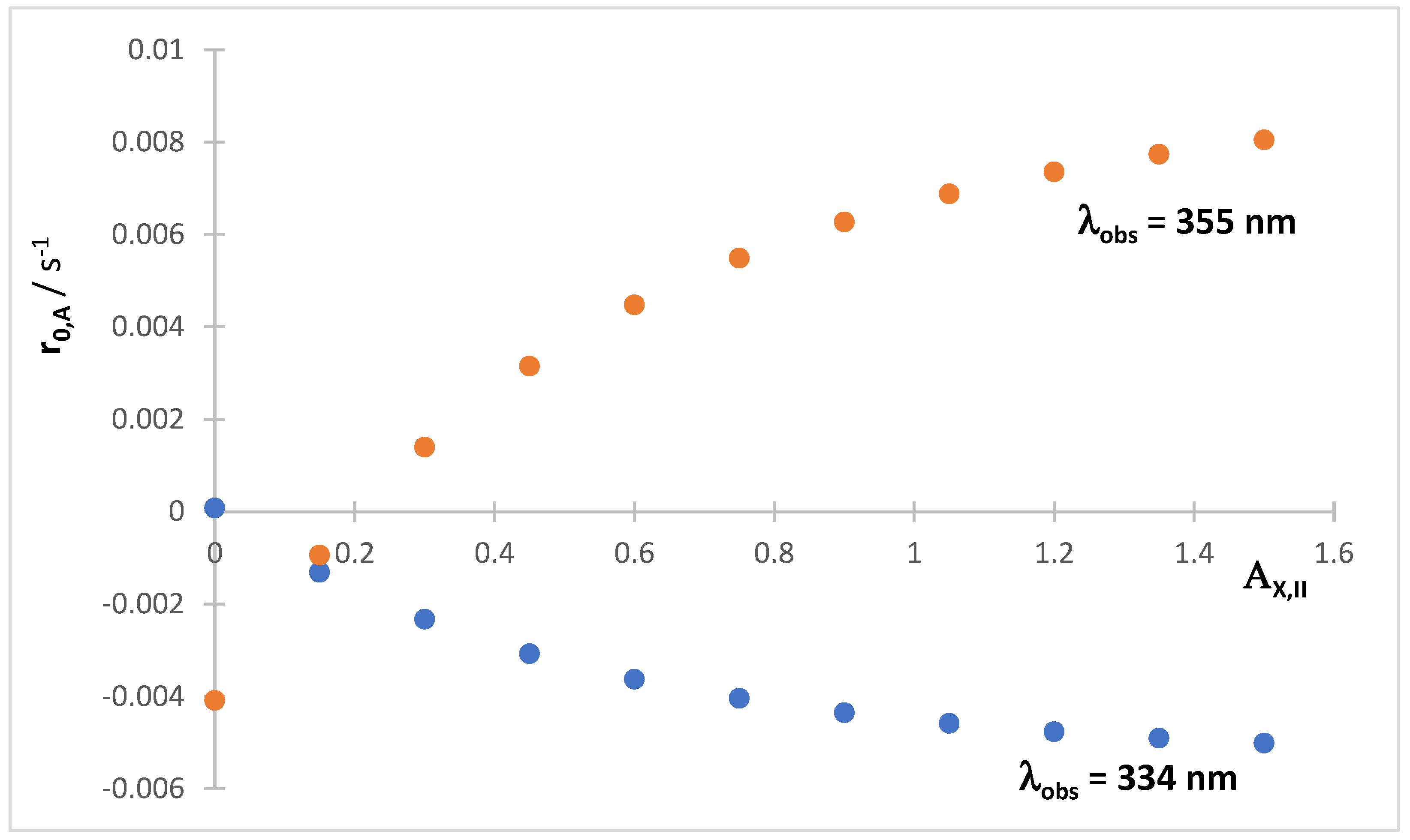
2.7. Initial Concentration Effects on Reactivity
2.7.1. A Binary Mixture Under Monochromatic Light
2.7.2. A Ternary Mixture Under Polychromatic Light
3. Experimentals
4. Conclusions
Supplementary Materials
Funding
Institutional Review Board Statement
Informed Consent Statement
Data Availability Statement
Conflicts of Interest
References
- Dubrovina, A.S.; Kiselev, K.V. Regulation of stilbene biosynthesis in plants. Planta 2017, 246, 597–623. [Google Scholar] [CrossRef]
- De Luca, M.; Ioele, G.; Grande, F.; Platikanov, S.; Tauler, R.; Ragno, G. Photostability study of multicomponent drug formulations via MCR-ALS: The case of the hydrochlorothiazide-amiloride mixture. J. Pharmaceut. Biomed. Anal. 2020, 186, 113332. [Google Scholar] [CrossRef] [PubMed]
- Gumieniczek, A.; Galeza, J.; Mroczek, T.; Wojtanowski, K.; Lipska, K.; Pietras, R. Kinetics and characterization of degradation products of dihydralazine and hydrochlorothiazide in binary mixture by HPLC-UV, LC-DAD and LC–MS methods. Chromatographia 2018, 81, 1147–1162. [Google Scholar] [CrossRef] [PubMed]
- Ahmad, I.; Fasihullah, Q.; Vaid, F.H.M. A study of simultaneous photolysis and photoaddition reactions of riboflavin in aqueous solution. J. Photochem. Photobiol. B Biol. 2004, 75, 13–20. [Google Scholar] [CrossRef] [PubMed]
- López-Corrales, M.; Marchán, V. New visible-light-sensitive dicyanocoumarin- and coupy-based caging groups with improved photolytic efficiency. Molecules 2025, 30, 2158. [Google Scholar] [CrossRef]
- Karcher, J.; Krichner, S.; Leistner, A.L.; Hald, C.; Geng, P.; Bantle, T.; Godtel, P.; Pfeifer, J.; Pianowski, Z.L. Selective release of a potent anticancer agent from a supramolecular hydrogel using green light. RSC Adv. 2021, 11, 8546–8551. [Google Scholar] [CrossRef]
- Rodrigues Júnior, S.J.; dos Santos, L.C.; Buchaim, D.V.; Duarte, M.A.H.; Alcalde, M.P.; Barraviera, B.; Ferreira Júnior, R.S.; Plepis, A.M.D.G.; Martins, V.d.C.A.; Santos, P.S.d.S.; et al. Efficacy of three-dimensional bioactive composites in long bone repair with photobiomodulation. Materials 2025, 18, 1704. [Google Scholar] [CrossRef]
- Freire, T.B.; Ribeiro de Castro Lima, C.R.; Sales de Oliveira Pinto, C.A.; Borge, L.F.; Baby, A.R.; Robles Velasco, M.V. Evaluation of interaction between natural antioxidants and chemical sunscreens aiming the photoprotective efficacy. J. Therm. Anal. Calorim. 2022, 147, 7829–7836. [Google Scholar] [CrossRef]
- Sohn, M.; Baptiste, L.; Quass, K.; Settels, V.; Herzog, B. Photokinetics of oil soluble 1,3,5-triazine UV filters in combination with butyl methoxydibenzoylmethane or with diethylamino hydroxybenzoyl hexyl benzoate. J. Photochem. Photobiol. 2021, 8, 100073. [Google Scholar] [CrossRef]
- Fernandez-Alvarez, M.; Llompart, M.; Sanchez-Prado, L.; Garcia-Jares, C.; Lores, M. Photochemical behavior of UV filter combinations. In Cosmetics: Allergies and Applications; Nova Science Publishers: Hauppauge, NY, USA, 2010; ISBN 978-1-61761-761-4. [Google Scholar]
- Janga, K.Y.; King, T.; Ji, N.; Sarabu, S.; Shadambikar, G.; Sawant, S.; Xu, P.; Repka, M.A.; Murthy, S.N. Photostability issues in pharmaceutical dosage forms and photostabilization. AAPS PharmSciTech 2018, 19, 48–59. [Google Scholar] [CrossRef]
- Buglioni, L.; Raymenants, F.; Slattery, A.; Zondag, S.D.A.; Noël, T. Technological innovations in photochemistry for organic synthesis: Flow chemistry, high-throughput experimentation, scale-up, and photoelectrochemistry. Chem. Rev. 2022, 122, 2752–2906. [Google Scholar] [CrossRef]
- Liu, W.; Li, J.; Huang, C.-Y.; Li, C.-J. Aromatic chemistry in the excited state: Facilitating metal-free substitutions and cross-couplings. Angew. Chem. Int. Ed. 2020, 135, 1802–1812. [Google Scholar] [CrossRef]
- Poliakoff, M.; George, M.W. Manufacturing chemicals with light: Any role in the circular economy? Philos. Trans. R. Soc. A 2020, 378, 20190260. [Google Scholar] [CrossRef]
- Cambié, D.; Bottecchia, C.; Straathof, N.J.W.; Hessel, V.; Noël, T. Applications of continuous flow photochemistry in organic synthesis, material science, and water treatment. Chem. Rev. 2016, 116, 10276–10341. [Google Scholar] [CrossRef]
- Fan, X.; Liu, H.; Song, W.; Chang, C.-Y. Enhanced Photodegradation of p-Nitrobenzoic Acid by Binary Mixtures with Ba2+/TiO2 and MCM-41. Materials 2021, 14, 2404. [Google Scholar] [CrossRef]
- Sabzehmeidani, M.M.; Karimi, H.; Ghaedi, M. Electrospinning preparation of NiO/ZnO composite nanofibers for photodegradation of binary mixture of rhodamine B and methylene blue in aqueous solution: Central composite optimization. Appl. Organometal. Chem. 2018, 32, e4335. [Google Scholar] [CrossRef]
- Skubi, K.L.; Blum, T.R.; Yoon, T.P. Dual catalysis strategies in photochemical synthesis. Chem. Rev. 2016, 116, 10035–10074. [Google Scholar] [CrossRef] [PubMed]
- Truong, V.X.; Ehrmann, K.; Seifermann, M.; Levkin, P.A.; Barner-Kowollik, C. Wavelength Orthogonal Photodynamic Networks. Chem. Eur. J. 2022, 28, e202104466. [Google Scholar] [CrossRef] [PubMed]
- Feringa, R.; Siebe, H.S.; Klement, W.J.N.; Steen, J.D.; Browne, W.R. Single wavelength colour tuning of spiropyran and dithienylethene based photochromic coatings. Mater. Adv. 2022, 3, 282–289. [Google Scholar] [CrossRef]
- Towns, A. Naphthopyran dyes. In Mixed Metal Oxide Pigments—Zinc Sulfide Pigments; Pfaff, G., Ed.; De Gruyter: Berlin, Germany; Boston, MA, USA, 2022; Volume 3, pp. 909–924. [Google Scholar] [CrossRef]
- Naz, F.; Nabi, G.A.K.; Nawaz, A.; Ali, S.; Siddique, M. A Novel Approach for the Photocatalytic Degradation of Binary Dyes Mixture Using SnO2 Nanoparticles as a Catalyst. J. Cluster Sci. 2023, 34, 2047–2066. [Google Scholar] [CrossRef]
- Alves, J.; Krappitz, T.; Feist, F.; Blinco, J.P.; Barner-Kowollik, C. Combining Photodeprotection and Ligation into a Dual-Color Gated Reaction System. Chem. Eur. J. 2020, 26, 16985–16989. [Google Scholar] [CrossRef]
- Chen, Y.; Lu, L.Q.; Yu, D.G.; Zhu, C.J.; Xiao, W.J. Visible light-driven organic photochemical synthesis in China. Sci. China Chem. 2019, 62, 24–57. [Google Scholar] [CrossRef]
- Boursalian, G.B.; Nijboer, E.R.; Dorel, R.; Pfeifer, L.; Markovitch, O.; Blokhuis, A.; Feringa, B.L. All-Photochemical rotation of molecular motors with a phosphorus stereoelement. J. Am. Chem. Soc. 2020, 142, 16868–16876. [Google Scholar] [CrossRef] [PubMed]
- Wang, L.; Li, Q. Photochromism into nanosystems: Towards lighting up the future nanoworld. Chem. Soc. Rev. 2018, 47, 1044–1097. [Google Scholar] [CrossRef] [PubMed]
- Royes, J.; Courtine, C.; Lorenzo, C.; Lauth de Viguerie, N.; Mingotaud, A.F.; Pimienta, V. Quantitative kinetic modeling in photoresponsive supramolecular chemistry: The case of water-soluble azobenzene/cyclodextrin complexes. J. Org. Chem. 2020, 85, 6509–6518. [Google Scholar] [CrossRef]
- Torrecilla, J.S.; Vidal, S.; Aroca-Santos, R.; Wang, S.C.; Cancilla, J.C. Spectroscopic determination of the photodegradation of monovarietal extra virgin olive oils and their binary mixtures through intelligent systems. Talanta 2015, 144, 363–368. [Google Scholar] [CrossRef]
- Li, Q.; Schenning, A.P.H.J.; Bunning, T.J. Light-responsive smart soft matter technologies. Adv. Optical Mater. 2019, 7, 1901160. [Google Scholar] [CrossRef]
- Ollis, D.F. Kinetics of photocatalyzed reactions: Five lessons learned. Front. Chem. 2018, 6, 378. [Google Scholar] [CrossRef]
- Montalti, M.; Credi, A.; Prodi, L.; Gondolfi, M.T. Handbook of Photochemistry; CRC Press, Taylor & Francis: Boca Raton, FL, USA, 2006. [Google Scholar] [CrossRef]
- Tonnesen, H.H. (Ed.) Photostability of Drugs and Drug Formulations; CRC Press: Boca Raton, FL, USA, 2004. [Google Scholar] [CrossRef]
- Ahmad, I.; Bano, R.; Musharraf, S.G.; Sheraz, M.A.; Ahmed, S.; Tahir, H.; Arfeen, Q.U.; Bhatti, M.S.; Shad, Z.; Hussain, S.F. Photodegradation of norfloxacin in aqueous and organic solvents: A kinetic study. J. Photochem. Photobiol. A Chem. 2015, 302, 1–10. [Google Scholar] [CrossRef]
- Mohapatra, S.; Snow, D.; Shea, P.; Galvez-Rodríguez, A.; Kumar, M.; Padhye, L.P.; Mukherji, S. Photodegradation of a mixture of five pharmaceuticals commonly found in wastewater: Experimental and computational analysis. Environ. Res. 2023, 216, 114659. [Google Scholar] [CrossRef]
- Gmurek, M.; Rossi, A.F.; Martins, R.C.; Quinta-Ferreira, R.M.; Ledakowicz, S. Photodegradation of single and mixture of parabens—Kinetic, by-products identification and cost-efficiency analysis. Chem. Eng. J. 2015, 276, 303–314. [Google Scholar] [CrossRef]
- Murtaza, S.Z.M.; Shomal, R.; Sabouni, R.; Ghommem, M. Facile metal organic framework composites as photocatalysts for lone/simultaneous photodegradation of naproxen, ibuprofen and methyl orange. Environ. Technol. Innov. 2022, 27, 102751. [Google Scholar] [CrossRef]
- Herzog, B.; Wehrle, M.; Quass, K. Photostability of UV absorber systems in sunscreens. Photochem. Photobiol. 2009, 85, 869–878. [Google Scholar] [CrossRef] [PubMed]
- Lerch, M.; Hansen, M.; Velema, W.; Szymanski, V.; Feringa, B.L. Orthogonal photoswitching in a multifunctional molecular system. Nat. Commun. 2016, 7, 12054. [Google Scholar] [CrossRef]
- Ajibade, P.A.; Oluwalana, A.E. Photocatalytic degradation of single and binary mixture of brilliant green and rhodamine B dyes by zinc sulfide quantum dots. Molecules 2021, 26, 7686. [Google Scholar] [CrossRef]
- Herzog, B.; Amorós-Galicia, L.; Sohn, M.; Hofer, M.; Quassa, K.; Giesingera, J. Analysis of photokinetics of 2′-ethylhexyl-4-methoxycinnamate in sunscreens. Photochem. Photobiol. Sci. 2019, 18, 1773–1781. [Google Scholar] [CrossRef]
- Akter, S.; Islam, M.S.; Kabir, M.H.; Shaikh, M.A.A.; Gafur, M.A. UV/TiO2 photodegradation of metronidazole, ciprofloxacin and sulfamethoxazole in aqueous solution: An optimization and kinetic study. Arab. J. Chem. 2022, 15, 103900. [Google Scholar] [CrossRef]
- Sajjadi, S.M.; Asadollah-Pour, Z.; Sajjadi, S.H.; Nabavi, S.N.; Abed, Z.; Farzin, F.; Emadia, A.; Abdous, B. A thorough investigation of photo-catalytic degradation of ortho and para-nitro phenols in binary mixtures: New insights into evaluating degradation progress using chemometrics approaches. New J. Chem. 2021, 45, 12974–12985. [Google Scholar] [CrossRef]
- Rodil, R.; Moeder, M.; Altenburger, R.; Schmitt-Jansen, M. Photostability and phytotoxicity of selected sunscreen agents and their degradation mixtures in water. Anal. Bioanal. Chem. 2009, 395, 1513–1524. [Google Scholar] [CrossRef]
- Gaspar, L.R.; Campos, P.M.B.G.M. Evaluation of the photostability of different UV filter combinations in a sunscreen. Int. J. Pharm. 2006, 307, 123–128. [Google Scholar] [CrossRef]
- Cowden, A.M.; Whittock, A.L.; Holt, E.L.; Stavros, V.G.; Wills, M. Synthesis and characterisation of novel composite sunscreens containing both avobenzone and octocrylene motifs. RSC Adv. 2023, 13, 17017–17027. [Google Scholar] [CrossRef]
- Zhang, S.; Chen, J.; Qiao, X.; Ge, L.; Cai, X.; Na, G. Quantum chemical investigation and experimental verification on the aquatic photochemistry of the sunscreen 2-phenylbenzimidazole-5-sulfonic acid. Environ. Sci. Technol. 2010, 44, 7484–7490. [Google Scholar] [CrossRef]
- Zhang, Y.N.; Wang, J.; Chen, J.; Zhou, C.; Xie, Q. Phototransformation of 2,3-Dibromopropyl-2,4,6-tribromophenyl ether (DPTE) in Natural Waters: Important Roles of Dissolved Organic Matter and Chloride Ion. Environ. Sci. Technol. 2018, 52, 10490–10499. [Google Scholar] [CrossRef]
- Benitez, F.J.; Beltran-Heredia, J.; Gonzalez, T.; Real, F. UV photodegradation of phenolic aldehydes present in industrial wastewaters. II. Simultaneous degradation of a mixture. J. Environ. Sci. Health Part A 1998, 33, 425–439. [Google Scholar] [CrossRef]
- Mauser, H.; Gauglitz, G.; Compton, R.G.; Hancock, G. (Eds.) Comprehensive Chemical Kinetics, Photokinetics: Theoretical Fundamentals and Applications; Elsevier: Amsterdam, The Netherlands, 1998; Volume 36, ISBN 9780080538853. [Google Scholar]
- Van Stokkum, I.H.M.; Larsen, D.S.; Van Grondelle, R. Global and target analysis of time-resolved spectra. Biochim. Biophys. Acta (BBA)—Bioenerg. 2004, 1657, 82–104. [Google Scholar] [CrossRef] [PubMed]
- Park, B.S.; Park, T.J. Chemical kinetics of consecutive and parallel reactions both with a reversible first step. Bull. Korean Chem. Soc. 2015, 36, 2221–2223. [Google Scholar] [CrossRef]
- Anderson, D.H. Compartmental Modeling and Tracer Kinetics; Springer: Berlin/Heidenberg, Germany; New York, NY, USA; Tokyo, Japan, 1983; ISBN 9783540123033. [Google Scholar]
- Maafi, M. On photokinetics under monochromatic light. Front. Chem. 2023, 11, 1233151. [Google Scholar] [CrossRef] [PubMed]
- Maafi, M. On photokinetics under polychromatic light. Front. Chem. 2024, 12, 1367276. [Google Scholar] [CrossRef]
- Maafi, M. Photokinetics of Photothermal Reactions. Molecules 2025, 30, 330. [Google Scholar] [CrossRef]
- Maafi, M. Excitation Wavelength-Dependent Photochemistry. Photochem 2024, 4, 233–270. [Google Scholar] [CrossRef]
- Maafi, M.; Brown, R.G. The kinetic model for AB(1ϕ) systems: A closed-form integration of the differential equation with a variable photokinetic factor. J. Photochem. Photobiol. A Chem. 2007, 187, 319–324. [Google Scholar] [CrossRef]
- Maafi, M. Photokinetics: A New Perspective; Springer: Berlin/Heidelberg, Germany, 2025; ISBN 978-3-031-98984-1. [Google Scholar]
- Crano, J.C.; Guglielmetti, R.J. (Eds.) Organic Photochromic and Thermochromic Compounds; Plenum: New York, NY, USA, 2003; ISBN 978-0306469114. [Google Scholar]
- Maafi, M.; Al-Qarni, M.A. Φ-order spectrophotokinetic characterisation and quantification of trans-cis oxyresveratrol reactivity, photodegradation and actinometry. Spectrochim. Acta A Mol. Biomed. Spect. 2018, 188, 64–71. [Google Scholar] [CrossRef] [PubMed]
- Maafi, M.; Maafi, W. Modelling and elucidation of the kinetics of multiple consecutive photoreactions AB4(4Φ) with Φ-order kinetics. Application to the photodegradation of ribofavin. J. Pharm. Sci. 2016, 105, 3537–3548. [Google Scholar] [CrossRef]
- Maafi, M.; Maafi, W. Φ-Order kinetics of photoreversible-drug reactions. Int. J. Pharm. 2014, 471, 536–543. [Google Scholar] [CrossRef]
- Maafi, M.; Maafi, W. Montelukast photodegradation: Elucidation of F-order kinetics, determination of quantum yields and application to actinometry. Int. J. Pharm. 2014, 471, 544–552. [Google Scholar] [CrossRef]
- Maafi, M.; Maafi, W. Modelling nifedipine photodegradation, photostability and actinometry properties. Int. J. Pharm. 2013, 456, 153–164. [Google Scholar] [CrossRef]
- Fabian, I.; Lente, G. Light-induced multistep redox reactions: The diode-array spectrophotometer as a photoreactor. Pure Appl. Chem. 2010, 82, 1957–1973. [Google Scholar] [CrossRef]
- Lente, G. Deterministic Kinetics in Chemistry and Systems Biology: The Dynamics of Complex Reaction Networks; Springer: Cham, Switzerland; Heidelberg, Germany; New York, NY, USA; Dordrecht, The Netherlands; London, UK, 2015. [Google Scholar] [CrossRef]
- Lewis, B.J.; Onder, E.N.; Prudil, A.A. Advanced Mathematics for Engineering Students; Butterworth-Heinemann, Elsevier: Oxford, UK, 2022. [Google Scholar] [CrossRef]
- Brunner, H. Volterra Integral Equations; Cambridge University Press: Cambridge, UK, 2017. [Google Scholar] [CrossRef]
- Pezzella, M. High order positivity-preserving numerical methods for a non-local photochemical model. arXiv 2025. [Google Scholar] [CrossRef]
- Fernandez-Acebes, A.; Lehn, J.M. Combinatorial color generation with mixtures of dithienyl photochromes. Adv. Mater. 1999, 11, 910–913. [Google Scholar] [CrossRef]
- Neghi, N.; Kumar, M. Performance analysis of photolytic, photocatalytic, and adsorption systems in the degradation of metronidazole on the perspective of removal rate and energy consumption. Water Air Soil Pollut. 2017, 228, 339. [Google Scholar] [CrossRef]
- Alzahrani, E. Photodegradation of binary azo dyes using core-shell Fe3O4/SiO2/TiO2 nanospheres. Am. J. Anal. Chem. 2017, 8, 95–115. [Google Scholar] [CrossRef]
- Maafi, R.G. Brown. Analysis of diarylnaphthopyran kinetics. Degeneracy of the kinetic solution. Int. J. Chem. Kinet. 2005, 37, 717–727. [Google Scholar] [CrossRef]
- Vajda, S.; Rabitz, H. Identifiability and distinguishability of first-order reaction systems. J. Phys. Chem. 1988, 92, 701–707. [Google Scholar] [CrossRef]
- Hattersley, J.G.; Pérez-Velázquez, J.; Chappell, M.J.; Bearup, D.; Roper, D.; Dowson, C.; Bugg, T.; Evans, N.D. Indistinguishability and identifiability of kinetic models for the MurC reaction in peptidoglycan biosynthesis. Comput. Methods Programs Biomed. 2011, 104, 70–80. [Google Scholar] [CrossRef] [PubMed]
- Ovchinnikov, A.; Pogudin, G.; Thompson, P. Input-output equations and identifiability of linear ODE models. IEEE Trans. Automat. Contr. 2023, 68, 812–824. [Google Scholar] [CrossRef]
- Maafi, M.; Maafi, W. Quantitative assessment of photostability and photostabilisation of Fluvoxamine and its design for actinometry. Photochem. Photobiol. Sci. 2015, 14, 982–994. [Google Scholar] [CrossRef]
- Hanari, N.; Falandysz, J.; Yamazaki, E.; Yamashita, N. Photodegradation of polychlorinated naphthalene in mixtures. Environ. Pollut. 2020, 263, 114672. [Google Scholar] [CrossRef]
- Nguyen, A.T.; Hsieh, C.T.; Juang, R.S. Substituent effects on photodegradation of phenols in binary mixtures by hybrid H2O2 and TiO2 suspensions under UV irradiation. J. Taiwan Inst. Chem. Eng. 2016, 62, 68–75. [Google Scholar] [CrossRef]
- Ollis, D.; Silva, C.G.; Faria, J. Simultaneous photochemical and photocatalyzed liquid phase reactions: Dye decolorization kinetics. Cat. Today 2015, 240, 80–85. [Google Scholar] [CrossRef]
- Kodikara, D.; Guo, Z.; Yoshimura, C. Effect of benzophenone type UV filters on photodegradation of co-existing sulfamethoxazole in water. Photochem 2023, 3, 288–300. [Google Scholar] [CrossRef]
- Banaszak-Léonard, E. Photochromes Integrating the Concept of Sustainable Development; Our Knowledge Publishing: Chisinau, Moldavia, 2021; ISBN 978-6204096117. [Google Scholar]
- Bamfield, P.; Hutchings, M. Chromic Phenomena: Technological Applications of Colour Chemistry; Royal Society of Chemistry: London, UK, 2018; pp. 8–74, Chapter 2. [Google Scholar] [CrossRef]















| Case → Parameters ↓ | 1 | 2 | 3 | 4 | 5 | 6 |
|---|---|---|---|---|---|---|
| 1.2 × 10−5 | 3 × 10−5 | 2.8 × 10−5 | 6.5 × 10−5 | 7 × 10−5 | 4.4 × 10−5 | |
| 1.3 × 10−4 | 2.7 × 10−4 | 2.21 × 10−4 | 2.22 × 10−4 | 1.01 × 10−4 | 6.04 × 10−6 | |
| 10.83 | 9 | 7.9 | 3.42 | 1.44 | 0.137 | |
| 4.743 | 3.941 | 3.456 | 1.495 | 0.631 | 0.0601 |
Disclaimer/Publisher’s Note: The statements, opinions and data contained in all publications are solely those of the individual author(s) and contributor(s) and not of MDPI and/or the editor(s). MDPI and/or the editor(s) disclaim responsibility for any injury to people or property resulting from any ideas, methods, instructions or products referred to in the content. |
© 2025 by the author. Licensee MDPI, Basel, Switzerland. This article is an open access article distributed under the terms and conditions of the Creative Commons Attribution (CC BY) license (https://creativecommons.org/licenses/by/4.0/).
Share and Cite
Maafi, M. Photokinetics of Mixtures of Independent Photoreactions. Molecules 2025, 30, 4122. https://doi.org/10.3390/molecules30204122
Maafi M. Photokinetics of Mixtures of Independent Photoreactions. Molecules. 2025; 30(20):4122. https://doi.org/10.3390/molecules30204122
Chicago/Turabian StyleMaafi, Mounir. 2025. "Photokinetics of Mixtures of Independent Photoreactions" Molecules 30, no. 20: 4122. https://doi.org/10.3390/molecules30204122
APA StyleMaafi, M. (2025). Photokinetics of Mixtures of Independent Photoreactions. Molecules, 30(20), 4122. https://doi.org/10.3390/molecules30204122

