Naphthalimide-Based Fluorescent Probe for Portable and Rapid Response to γ-Glutamyl Transpeptidase
Abstract
1. Introduction
2. Results and Discussion
2.1. Optical Characteristics of Fluorophore MDA and Probe Glu-MDA
2.2. Probe Glu-MDA and GGT Simulated Molecular Docking
2.3. Spectral Response of Probe Glu-MDA to GGT
2.4. Reaction Mechanism
2.5. Kinetics
2.6. Limit of Detection
2.7. Selectivity and Anti-Interference
2.8. Cytotoxicity
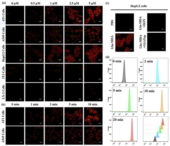
2.9. Fluorescence Imaging in Living Cells
2.10. Flow Cytometry
2.11. Cell Imaging Under Sodium Butyrate Stimulation
2.12. Retention Ability of Fluorescent Reaction Products
2.13. Intracellular Product Distribution
2.14. Test Strip Experiment
3. Materials and Methods
3.1. Materials and Instruments
3.2. Synthesis of Glu-MDA
3.3. Molecular Docking Experiment
3.4. General Procedure for GGT Detection
3.5. Determination of the Detection Limit
3.6. Cell Culture
3.7. Cytotoxicity Assay
3.8. Cell Imaging
3.9. Flow Cytometry Experiment
3.10. Detection of GGT Under External Stimulation
3.11. Cell Retention of Fluorescent Reaction Products
3.12. Fluorescence Reaction Product Distribution Experiment
3.13. Test Strips Experiment
4. Conclusions
Supplementary Materials
Author Contributions
Funding
Data Availability Statement
Conflicts of Interest
References
- Jin, C.; Cao, Z.; Zhu, H.-L.; Li, Z. γ-Glutamyltranspeptidase Fluorescence Lifetime Response Probe for Precision Tumor Detection Unveiling A549 Cancer Cell Specificity. Biosens. Bioelectron. 2024, 261, 116484. [Google Scholar] [CrossRef]
- Shen, H.; Du, L.; Xu, C.; Wang, B.; Zhou, Q.; Ye, R.; Kwok, R.T.K.; Lam, J.W.Y.; Xing, G.; Sun, J.; et al. A Near-Infrared-II Excitable Pyridinium Probe with 1000-Fold ON/OFF Ratio for γ-Glutamyltranspeptidase and Cancer Detection. ACS Nano 2024, 18, 20268–20282. [Google Scholar] [CrossRef]
- Saleem, M.; Hanif, M.; Bonne, S.; Zeeshan, M.; Khan, S.; Rafiq, M.; Tahir, T.; Lu, C.; Cai, R. Turn-On Fluorescence Probe for Cancer-Related γ-Glutamyltranspeptidase Detection. Molecules 2024, 29, 4776. [Google Scholar] [CrossRef] [PubMed]
- Ikeda, Y.; Fujii, J. The Emerging Roles of γ-Glutamyl Peptides Produced by γ-Glutamyltransferase and the Glutathione Synthesis System. Cells 2023, 12, 2831. [Google Scholar] [CrossRef] [PubMed]
- Cheng, P.; Miao, Q.; Huang, J.; Li, J.; Pu, K. Multiplex Optical Urinalysis for Early Detection of Drug-Induced Kidney Injury. Anal. Chem. 2020, 92, 6166–6172. [Google Scholar] [CrossRef] [PubMed]
- Wang, K.; Wang, W.; Chen, X.-Y.; Yang, Y.-S.; Zhu, H.-L. Constructing a Novel Fluorescence Detection Method for γ-Glutamyltranspeptidase and Application on Visualizing Liver Injury. Biosens. Bioelectron. 2023, 219, 114767. [Google Scholar] [CrossRef]
- Huang, Z.; An, R.; Wei, S.; Wang, J.; Ye, D. Noninvasive Ratiometric Fluorescence Imaging of γ-Glutamyltransferase Activity Using an Activatable Probe. Analyst 2021, 146, 1865–1871. [Google Scholar] [CrossRef]
- Yan, H.; Ma, H.; He, B.; Yu, B.; Shen, Y.; Cong, H. Research on GGT-Responsive Drug Carrier with Active Transport Effect. Nano Res. 2023, 16, 7075–7084. [Google Scholar] [CrossRef]
- Zhang, W.; Wang, F.; Hu, C.; Zhou, Y.; Gao, H.; Hu, J. The Progress and Perspective of Nanoparticle-Enabled Tumor Metastasis Treatment. Acta Pharm. Sin. B 2020, 10, 2037–2053. [Google Scholar] [CrossRef]
- Kong, X.; Cheng, R.; Wang, J.; Fang, Y.; Hwang, K.C. Nanomedicines Inhibiting Tumor Metastasis and Recurrence and their Clinical Applications. Nano Today 2021, 36, 101004. [Google Scholar] [CrossRef]
- Shi, L.; Wang, L.; Yu, X.; Kuang, D.; Huang, Y.; Yang, N.; Yang, J.; Li, G. Colorimetric Detection of Furin Based on Enhanced Catalytic Activity of G-Quadruplex/hemin DNAzyme. Anal. Chim. Acta 2024, 1323, 343070. [Google Scholar] [CrossRef] [PubMed]
- Zhang, W.; Chen, L.; Liu, J.; Chen, B.; Shi, H.; Chen, H.; Qi, H.; Wu, Z.; Mao, X.; Wang, X.; et al. Inhibition of Autophagy-related Protein 7 Enhances Anti-Tumor Immune Response and Improves Efficacy of Immune Checkpoint Blockade in Microsatellite Instability Colorectal Cancer. J. Exp. Clin. Cancer Res. 2024, 43, 114. [Google Scholar] [CrossRef] [PubMed]
- Shin, J.; Park, K.; Park, S.; Yang, H. Trypsin Detection Using Electrochemical Reduction-based Redox Cycling. Bull. Korean Chem. Soc. 2021, 42, 37–42. [Google Scholar] [CrossRef]
- Wu, M.; Gong, D.; Zhou, Y.; Zha, Z.; Xia, X. Activatable Probes with Potential for Intraoperative Tumor-Specific Fluorescence-Imaging Guided Surgery. J. Mater. Chem. B 2023, 11, 9777–9797. [Google Scholar] [CrossRef] [PubMed]
- Fan, Y.; Zhang, F.; Hao, Y.; Chen, L.; Zhou, Q.; Zeng, H.; Song, Y.; Guo, Z.; Peng, X.; Ge, G. Fluorogenic Probes for Functional Imaging of Endoplasmic Reticulum-Resident Proteins: From Molecular Engineering to Biomedical Applications. Adv. Funct. Mater. 2025, 35, 2416057. [Google Scholar] [CrossRef]
- Sharma, A.; Verwilst, P.; Li, M.; Ma, D.; Singh, N.; Yoo, J.; Kim, Y.; Yang, Y.; Zhu, J.-H.; Huang, H.; et al. Theranostic Fluorescent Probes. Chem. Rev. 2024, 124, 2699–2804. [Google Scholar] [CrossRef]
- Hu, Z.-Y.; Chen, X.-Y.; Yang, Y.-S.; Wang, S.-J.; Hu, Z.-G.; Wang, K. Recent Advances in the Development of Fluorescent Probes for γ-Glutamyltranspeptidase. Coord. Chem. Rev. 2024, 501, 215562. [Google Scholar] [CrossRef]
- Tong, H.; Zheng, Y.; Zhou, L.; Li, X.; Qian, R.; Wang, R.; Zhao, J.; Lou, K.; Wang, W. Enzymatic Cleavage and Subsequent Facile Intramolecular Transcyclization for in Situ Fluorescence Detection of γ-Glutamyltranspetidase Activities. Anal. Chem. 2016, 88, 10816–10820. [Google Scholar] [CrossRef]
- Arslan, B.; Bilici, K.; Demirci, G.; Almammadov, T.; Khan, M.; Sennaroglu, A.; Acar, H.Y.; Kolemen, S. A Leucine Aminopeptidase Activatable Photosensitizer for Cancer Cell Selective Photodynamic Therapy Action. Dye. Pigment. 2021, 195, 109735. [Google Scholar] [CrossRef]
- Grover, K.; Koblova, A.; Pezacki, A.T.; Chang, C.J.; New, E.J. Small-Molecule Fluorescent Probes for Binding- and Activity-Based Sensing of Redox-Active Biological Metals. Chem. Rev. 2024, 124, 5846–5929. [Google Scholar] [CrossRef]
- Dai, Y.; Huang, H.; Gao, H.; Zhu, K.; Zhang, L.; Li, H.; Zhang, X. Rational Design of a 1,8-Naphthalimide-Based Fluorescent Probe and its Application in Liquid Food Detection of Viscosity and Living Cells. J. Mol. Struct. 2025, 1340, 142529. [Google Scholar] [CrossRef]
- Gao, M.; Yin, J.; Jia, X.; Gao, Y.; Jiao, Y. On-Target Site Enriching Fluorescent Bioprobe for Imaging of Receptor Tyrosine Kinase in Tumor. Chin. Chem. Lett. 2025, 36, 110297. [Google Scholar] [CrossRef]
- Liu, J.; Xu, Z.; Meng, C.; Wusiman, S.; Xie, X.; Wang, Y.; Xiao, F.; Gu, C.; Chen, J.; Ling, C.-C.; et al. Acidic Tumor Microenvironment-Activatable Fluorescent Diagnostic Probe for the Rapid Identification and Resection of Human Tumors Via Spraying. Biosens. Bioelectron. 2023, 234, 115343. [Google Scholar] [CrossRef]
- Wu, S.; Li, X.; Zhou, M.; Cui, Y.; Wu, W.; Ping, J.; Guo, X.; Hu, Q. pH-Triggered Hydrophility-Adjustable Fluorescent Probes for Simultaneously Imaging Lipid Droplets and Lysosomes and the Application in Fatty Liver Detection. Biosens. Bioelectron. 2024, 251, 116084. [Google Scholar] [CrossRef] [PubMed]
- Fan, S.-H.; Wang, W.-Q.; Zhou, Y.-W.; Gao, X.-J.; Zhang, Q.; Zhang, M.-H. Research on the Interaction Mechanism and Structural Changes in Human Serum Albumin with Hispidin Using Spectroscopy and Molecular Docking. Molecules 2024, 29, 655. [Google Scholar] [CrossRef] [PubMed]
- Wang, X.; Wang, L.; Xie, L.; Xie, Z.; Li, L.; Bui, D.; Yin, T.; Gao, S.; Hu, M. Design and Synthesis of a Novel NIR Celecoxib-Based Fluorescent Probe for Cyclooxygenase-2 Targeted Bioimaging in Tumor Cells. Molecules 2020, 25, 4037. [Google Scholar] [CrossRef]
- West, M.B.; Chen, Y.; Wickham, S.; Heroux, A.; Cahill, K.; Hanigan, M.H.; Mooers, B.H.M. Novel Insights into Eukaryotic γ-Glutamyltranspeptidase 1 from the Crystal Structure of the Glutamate-bound Human Enzyme*. J. Biol. Chem. 2013, 288, 31902–31913. [Google Scholar] [CrossRef]
- Terzyan, S.S.; Burgett, A.W.G.; Heroux, A.; Smith, C.A.; Mooers, B.H.M.; Hanigan, M.H. Human γ-Glutamyl Transpeptidase 1: Structures of the Free Enzyme, Inhibitor-Bound Tetrahedral Transition States, and Glutamate-Bound Enzyme Reveal Novel Movement Within the Active Site During Catalysis*. J. Biol. Chem. 2015, 290, 17576–17586. [Google Scholar] [CrossRef]
- Castonguay, R.; Halim, D.; Morin, M.; Furtos, A.; Lherbet, C.; Bonneil, E.; Thibault, P.; Keillor, J.W. Kinetic Characterization and Identification of the Acylation and Glycosylation Sites of Recombinant Human γ-Glutamyltranspeptidase. Biochemistry 2007, 46, 12253–12262. [Google Scholar] [CrossRef]
- Zheng, S.; Dadina, N.; Mozumdar, D.; Lesiak, L.; Martinez, K.N.; Miller, E.W.; Schepartz, A. Long-term Super-Resolution Inner Mitochondrial Membrane Imaging with a Lipid Probe. Nat. Chem. Biol. 2024, 20, 83–92. [Google Scholar] [CrossRef]
- Li, L.; Li, J.; Liu, X.; Zhao, X.; Zhang, A.; Deng, Y.; Peng, C.; Cao, Z.; Dehaen, W.; Fang, Y. Shortening the Early Diagnostic Window of Hg2+-Induced Liver Injury with a H2O2-Activated Fluorescence/Afterglow Imaging Assay. J. Hazard. Mater. 2024, 480, 136059. [Google Scholar] [CrossRef]
- Gui, L.; Li, W.; Pan, Y.; Zhao, J.; Kong, X.; Liu, J.; Zuo, K.; Yan, J.; Ling, Y.; Ling, C.; et al. γ-Glutamyl Transpeptidase Activatable Probe for Fluorescence-Assisted Guiding Surgery and Imaging of Human Tumors Via Spraying. Sens. Actuators B Chem. 2024, 398, 134718. [Google Scholar] [CrossRef]
- Yang, Y.; Zhang, M.; Zhang, W.; Chen, Y.; Zhang, T.; Chen, S.; Yuan, Y.; Liang, G.; Zhang, S. Sensitive Sensing of Alkaline Phosphatase and γ-Glutamyltranspeptidase Activity for Tumor Imaging. Analyst 2022, 147, 1544–1550. [Google Scholar] [CrossRef]
- Wu, X.; Ding, L.; Yang, S.; Tian, H.; Sun, B. Three Benzo-Nitrogen-Containing Heterocyclic Probes for Gradually Improving the Activity of γ-Glutamyltranspeptidase Detection and its Application. J. Mol. Struct. 2025, 1331, 141587. [Google Scholar] [CrossRef]
- Huo, R.; Zheng, X.; Liu, W.; Zhang, L.; Wu, J.; Li, F.; Zhang, W.; Lee, C.-S.; Wang, P. A Two-Photon Fluorescent Probe for Sensitive Detection and Imaging of γ-Glutamyl Transpeptidase. Chem. Commun. 2020, 56, 10902–10905. [Google Scholar] [CrossRef]
- Jiao, Y.; Zhang, L.; Gao, X.; Si, W.; Duan, C. A Cofactor-Substrate-Based Supramolecular Fluorescent Probe for the Ultrafast Detection of Nitroreductase under Hypoxic Conditions. Angew. Chem. Int. Ed. 2020, 59, 6021–6027. [Google Scholar] [CrossRef] [PubMed]
- Wang, L.; Shi, J.; Wang, P.; Rong, R. High-Sensitive Detection of H2O2 in Biological Systems by Persistent Luminescent NanoProbes. Chem. Eng. J. 2024, 486, 150291. [Google Scholar] [CrossRef]
- Zhou, W.; Gong, J.; Lu, S.; Li, Z.; Long, Y.; Li, X.; Li, R.; Shang, X.; Liu, Y.; Tu, D.; et al. Cypate-Sensitized Upconversion Nanoprobes for Intracellular and In-Vivo ATP Ratiometric Detection. Chem. Eng. J. 2024, 492, 152332. [Google Scholar] [CrossRef]
- Xu, C.; He, S.; Wei, X.; Huang, J.; Xu, M.; Pu, K. Activatable Sonoafterglow Nanoprobes for T-Cell Imaging. Adv. Mater. 2023, 35, 2211651. [Google Scholar] [CrossRef]
- Ye, S.; Wang, S.; Gao, D.; Li, K.; Liu, Q.; Feng, B.; Qiu, L.; Lin, J. A New γ-Glutamyltranspeptidase-Based Intracellular Self-Assembly of Fluorine-18 Labeled Probe for Enhancing PET Imaging in Tumors. Bioconj. Chem. 2020, 31, 174–181. [Google Scholar] [CrossRef]
- Berndt, D.; Glaap, D.; Jennings, T.; Dose, C.; Werz, D.B.; Reckert, D.N.H. Water-Soluble Fluorescent Polymer Dyes with Tunable Emission Spectra for Flow Cytometry Applications. Angew. Chem. Int. Ed. 2024, 63, e202402616. [Google Scholar] [CrossRef]
- Kharazi, D.M.; Karam, L.; El Boustany, C.; Ibrahim, J.-N. Sodium Butyrate and Sodium Propionate Inhibit Breast Cancer Cell Migration and Invasion through Regulation of Epithelial-to-Mesenchymal Transition and Suppression of MEK/ERK Signaling Pathway. Front. Cell Dev. Biol. 2025, 13, 1535563. [Google Scholar] [CrossRef]
- Obara, R.; Kamiya, M.; Tanaka, Y.; Abe, A.; Kojima, R.; Kawaguchi, T.; Sugawara, M.; Takahashi, A.; Noda, T.; Urano, Y. γ-Glutamyltranspeptidase (GGT)-Activatable Fluorescence Probe for Durable Tumor Imaging. Angew. Chem. Int. Ed. 2021, 60, 2125–2129. [Google Scholar] [CrossRef]
- Dong, H.; Tang, M.-Y.; Shen, S.; Cao, X.-Q.; Zhang, X.-F. A Small-Molecule Fluorescent Probe for the Detection of Mitochondrial Peroxynitrite. Molecules 2023, 28, 7976. [Google Scholar] [CrossRef]







Disclaimer/Publisher’s Note: The statements, opinions and data contained in all publications are solely those of the individual author(s) and contributor(s) and not of MDPI and/or the editor(s). MDPI and/or the editor(s) disclaim responsibility for any injury to people or property resulting from any ideas, methods, instructions or products referred to in the content. |
© 2025 by the authors. Licensee MDPI, Basel, Switzerland. This article is an open access article distributed under the terms and conditions of the Creative Commons Attribution (CC BY) license (https://creativecommons.org/licenses/by/4.0/).
Share and Cite
Wang, J.; Jia, X.; Zhang, Y.; Gao, Y.; Zhang, L.; Meng, C.; Wang, Z.; Jiao, Y. Naphthalimide-Based Fluorescent Probe for Portable and Rapid Response to γ-Glutamyl Transpeptidase. Molecules 2025, 30, 3174. https://doi.org/10.3390/molecules30153174
Wang J, Jia X, Zhang Y, Gao Y, Zhang L, Meng C, Wang Z, Jiao Y. Naphthalimide-Based Fluorescent Probe for Portable and Rapid Response to γ-Glutamyl Transpeptidase. Molecules. 2025; 30(15):3174. https://doi.org/10.3390/molecules30153174
Chicago/Turabian StyleWang, Jinhu, Xianchao Jia, Yihao Zhang, Ye Gao, Lei Zhang, Changgong Meng, Zhaohui Wang, and Yang Jiao. 2025. "Naphthalimide-Based Fluorescent Probe for Portable and Rapid Response to γ-Glutamyl Transpeptidase" Molecules 30, no. 15: 3174. https://doi.org/10.3390/molecules30153174
APA StyleWang, J., Jia, X., Zhang, Y., Gao, Y., Zhang, L., Meng, C., Wang, Z., & Jiao, Y. (2025). Naphthalimide-Based Fluorescent Probe for Portable and Rapid Response to γ-Glutamyl Transpeptidase. Molecules, 30(15), 3174. https://doi.org/10.3390/molecules30153174

