Trastuzumab Potentiates Antitumor Activity of Thiopyrano[2,3-d]Thiazole Derivative in AGS Gastric Cancer Cells
Abstract
1. Introduction
2. Results
2.1. LES-6400 Is Highly Cytotoxic to Cancer Cell Lines
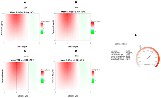
2.2. The Combination Treatment with the LES-6400 and the Trastuzumab Shows a More Potent Cytotoxic Effect on Gastric Cancer Cells
2.3. Trastuzumab Enhances the Anti-Proliferative Effect of the Compound LES-6400
2.4. Clonogenic Assay
2.5. Trastuzumab Potentiates ROS Generation
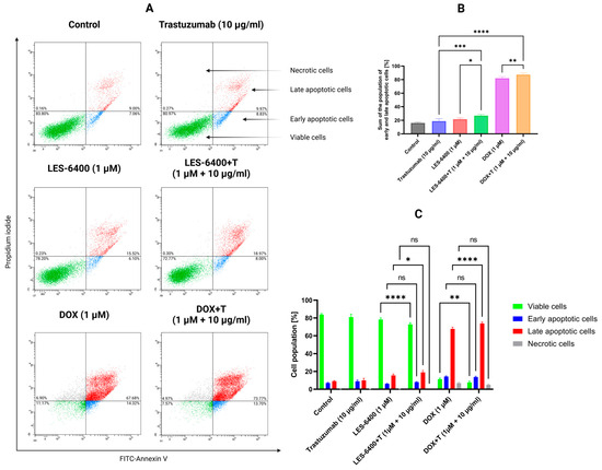
2.6. Trastuzumab Enhances the Proapoptotic Effect of the Compound LES-6400
2.7. Determination of Inflammatory Cytokines
2.8. Combination of LES-6400 with Anti-HER2 Monoclonal Antibody Decreases the Concentration of IL-6 in Human Gastric Cancer Cells
3. Discussion
4. Materials and Methods
4.1. Compounds
4.2. Cell Culture
4.3. Cell Viability Assay
4.4. Evaluation of the Synergistic Effect of LES-6400 and Trastuzumab on AGS Gastric Cancer Cells
4.5. [3H]-Thymidine Incorporation Assay
4.6. Clonogenic Assay
4.7. Reactive Oxygen Species Assessment
4.8. Influence on the Apoptosis
4.9. Effect on Mitochondrial Membrane Potential (MMP)
4.10. Determination of Inflammatory Cytokines
4.11. Determination of IL-6, p53, and Cytochrome C Concentration
4.12. Statistical Analysis
5. Conclusions
Author Contributions
Funding
Institutional Review Board Statement
Informed Consent Statement
Data Availability Statement
Conflicts of Interest
Abbreviations
| Akt | protein kinase B |
| Apaf-1 | apoptosis protease-activating factor-1 |
| CD8+ T | cytotoxic T lymphocytes |
| DAPI | 4′,6-diamidino-2-phenylindole |
| DOX | doxorubicin |
| ELISA | enzyme-linked immunosorbent assay |
| FDA | The Food and Drug Administration |
| H2DCFDA | 2′,7′-dichlorodihydrofluorescein diacetate |
| HER2 | human epidermal growth factor receptor 2 |
| IC50 | half-maximal inhibitory concentration |
| IFNγ | interferon gamma |
| IL-10 | interleukin-10 |
| IL-12 | interleukin-12 |
| IL-1β | interleukin-1β |
| IL-6 | interleukin 6 |
| JC-1 | 5,5′,6,6′-Tetrachloro-1,1′,3,3′-tetraethylbenzimidazolylcarbocyanine, iodide |
| MMP | mitochondrial membrane potential |
| mTOR | mammalian target of rapamycin kinase |
| MTT | (3-(4,5-dimethylthiazolyl-2)-2,5-diphenyltetrazolium bromide) assay |
| NK | natural killer cells |
| p53 | tumor protein P53 |
| PARP1/2 | poly ADP-ribose polymerase |
| PBS | phosphate buffered saline |
| PI3K | phosphoinositide 3-kinase |
| PPAR | peroxisome proliferator-activated receptors |
| ROS | reactive oxygen species |
| RTK | receptor tyrosine kinase |
| TNF | tumor necrosis factor |
References
- Ferlay, J.; Ervik, M.; Lam, F.; Laversanne, M.; Colombet, M.; Mery, L.; Piñeros, M.; Znaor, A.; Soerjomataram, I.; Bray, F. Global Cancer Observatory: Cancer Today; International Agency for Research on Cancer: Lyon, France, 2024; Available online: https://gco.iarc.who.int/today/ (accessed on 15 August 2024).
- Ferlay, J.; Colombet, M.; Soerjomataram, I.; Parkin, D.M.; Piñeros, M.; Znaor, A.; Bray, F. Cancer Statistics for the Year 2020: An Overview. Int. J. Cancer 2021, 149, 778–789. [Google Scholar] [CrossRef] [PubMed]
- Sung, H.; Ferlay, J.; Siegel, R.L.; Laversanne, M.; Soerjomataram, I.; Jemal, A.; Bray, F. Global Cancer Statistics 2020: GLOBOCAN Estimates of Incidence and Mortality Worldwide for 36 Cancers in 185 Countries. CA. Cancer J. Clin. 2021, 71, 209–249. [Google Scholar] [CrossRef] [PubMed]
- Kayl, A.E.; Meyers, C.A. Side-Effects of Chemotherapy and Quality of Life in Ovarian and Breast Cancer Patients. Curr. Opin. Obstet. Gynecol. 2006, 18, 24–28. [Google Scholar] [CrossRef]
- Lang, D.K.; Kaur, R.; Arora, R.; Saini, B.; Arora, S. Nitrogen-Containing Heterocycles as Anticancer Agents: An Overview. Anticancer Agents Med. Chem. 2020, 20, 2150–2168. [Google Scholar] [CrossRef] [PubMed]
- Dong, J.; Zhang, Q.; Wang, Z.; Huang, G.; Li, S. Recent Advances in the Development of Indazole-based Anticancer Agents. ChemMedChem. 2018, 13, 1490–1507. [Google Scholar] [CrossRef] [PubMed]
- Huang, G.; Cierpicki, T.; Grembecka, J. 2-Aminobenzothiazoles in Anticancer Drug Design and Discovery. Bioorg. Chem. 2023, 135, 106477. [Google Scholar] [CrossRef]
- Kryshchyshyn, A.; Roman, O.; Lozynskyi, A.; Lesyk, R. Thiopyrano [2,3-d] Thiazoles as New Efficient Scaffolds in Medicinal Chemistry. Sci. Pharm. 2018, 86, 26. [Google Scholar] [CrossRef]
- Lozynskyi, A.; Golota, S.; Zimenkovsky, B.; Atamanyuk, D.; Gzella, A.; Lesyk, R. Synthesis, Anticancer and Antiviral Activities of Novel Thiopyrano [2,3-d] Thiazole-6-Carbaldehydes. Phosphorus Sulfur Silicon Relat. Elem. 2016, 191, 1245–1249. [Google Scholar] [CrossRef]
- Zelisko, N.; Atamanyuk, D.; Vasylenko, O.; Grellier, P.; Lesyk, R. Synthesis and Antitrypanosomal Activity of New 6, 6, 7-Trisubstituted Thiopyrano [2,3-d][1,3] Thiazoles. Bioorg. Med. Chem. Lett. 2012, 22, 7071–7074. [Google Scholar] [CrossRef]
- Lozynskyi, A.; Zasidko, V.; Atamanyuk, D.; Kaminskyy, D.; Derkach, H.; Karpenko, O.; Ogurtsov, V.; Kutsyk, R.; Lesyk, R. Synthesis, Antioxidant and Antimicrobial Activities of Novel Thiopyrano [2,3-d] Thiazoles Based on Aroylacrylic Acids. Mol. Divers. 2017, 21, 427–436. [Google Scholar] [CrossRef]
- Zhang, Y.; Wang, S.; Wu, S.; Zhu, S.; Dong, G.; Miao, Z.; Yao, J.; Zhang, W.; Sheng, C.; Wang, W. Facile Construction of Structurally Diverse Thiazolidinedione-Derived Compounds via Divergent Stereoselective Cascade Organocatalysis and Their Biological Exploratory Studies. ACS Comb. Sci. 2013, 15, 298–308. [Google Scholar] [CrossRef] [PubMed]
- Ivasechko, I.; Lozynskyi, A.; Senkiv, J.; Roszczenko, P.; Kozak, Y.; Finiuk, N.; Klyuchivska, O.; Kashchak, N.; Manko, N.; Maslyak, Z.; et al. Molecular Design, Synthesis and Anticancer Activity of New Thiopyrano [2,3-d] Thiazoles Based on 5-Hydroxy-1,4-Naphthoquinone (Juglone). Eur. J. Med. Chem. 2023, 252, 115304. [Google Scholar] [CrossRef] [PubMed]
- Metwally, N.H.; Badawy, M.A.; Okpy, D.S. Synthesis, Biological Evaluation of Novel Thiopyrano [2,3-d] Thiazoles Incorporating Arylsulfonate Moiety as Potential Inhibitors of Tubulin Polymerization, and Molecular Modeling Studies. J. Mol. Struct. 2022, 1258, 132648. [Google Scholar] [CrossRef]
- Szychowski, K.A.; Skóra, B.; Kryshchyshyn-Dylevych, A.; Kaminskyy, D.; Tobiasz, J.; Lesyk, R.B.; Gmiński, J. 4-Thiazolidinone-Based Derivatives Do Not Affect Differentiation of Mouse Embryo Fibroblasts (3T3-L1 Cell Line) into Adipocytes. Chem. Biol. Interact. 2021, 345, 109538. [Google Scholar] [CrossRef]
- Tang, Y.T.; Li, Y.; Chu, P.; Ma, X.D.; Tang, Z.Y.; Sun, Z.L. Molecular Biological Mechanism of Action in Cancer Therapies: Juglone and Its Derivatives, the Future of Development. Biomed. Pharmacother. 2022, 148, 112785. [Google Scholar] [CrossRef]
- Krishnamurti, U.; Silverman, J.F. HER2 in Breast Cancer: A Review and Update. Adv. Anat. Pathol. 2014, 21, 100–107. [Google Scholar] [CrossRef]
- Meric-Bernstam, F.; Johnson, A.M.; Dumbrava, E.E.I.; Raghav, K.; Balaji, K.; Bhatt, M.; Murthy, R.K.; Rodon, J.; Piha-Paul, S.A. Advances in HER2-Targeted Therapy: Novel Agents and Opportunities Beyond Breast and Gastric Cancer. Clin. Cancer Res. 2019, 25, 2033–2041. [Google Scholar] [CrossRef]
- Boku, N. HER2-Positive Gastric Cancer. Gastric Cancer 2014, 17, 1–12. [Google Scholar] [CrossRef]
- Garnock-Jones, K.P.; Keating, G.M.; Scott, L.J. Trastuzumab: A Review of Its Use as Adjuvant Treatment in Human Epidermal Growth Factor Receptor 2 (HER2)-Positive Early Breast Cancer. Drugs 2010, 70, 215–239. [Google Scholar] [CrossRef]
- Eiermann, W. Trastuzumab Combined with Chemotherapy for the Treatment of HER2-Positive Metastatic Breast Cancer: Pivotal Trial Data. Ann. Oncol. 2001, 12, S57–S62. [Google Scholar] [CrossRef]
- Boekhout, A.H.; Beijnen, J.H.; Schellens, J.H.M. Trastuzumab. Oncol. 2011, 16, 800–810. [Google Scholar] [CrossRef] [PubMed]
- Carpenter, R.L.; Lo, H.-W. Regulation of Apoptosis by HER2 in Breast Cancer. J. Carcinog. Mutagen. 2013, 2013 (Suppl. S7), 3. [Google Scholar] [CrossRef]
- Pistritto, G.; Trisciuoglio, D.; Ceci, C.; Garufi, A.; D’Orazi, G. Apoptosis as Anticancer Mechanism: Function and Dysfunction of Its Modulators and Targeted Therapeutic Strategies. Aging 2016, 8, 603–619. [Google Scholar] [CrossRef] [PubMed]
- Kashyap, D.; Garg, V.K.; Goel, N. Intrinsic and Extrinsic Pathways of Apoptosis: Role in Cancer Development and Prognosis. In Advances in Protein Chemistry and Structural Biology; Elsevier: Amsterdam, The Netherlands, 2021; Volume 125, pp. 73–120. ISBN 978-0-323-85315-6. [Google Scholar]
- Tang, J.; Wennerberg, K.; Aittokallio, T. What Is Synergy? The Saariselkä Agreement Revisited. Front. Pharmacol. 2015, 6, 181. [Google Scholar] [CrossRef] [PubMed]
- Gornowicz, A.; Szymanowski, W.; Czarnomysy, R.; Bielawski, K.; Bielawska, A. Anti-HER2 Monoclonal Antibodies Intensify the Susceptibility of Human Gastric Cancer Cells to Etoposide by Promoting Apoptosis, but Not Autophagy. PLoS ONE 2021, 16, e0255585. [Google Scholar] [CrossRef]
- Haupt, S.; Berger, M.; Goldberg, Z.; Haupt, Y. Apoptosis-the P53 Network. J. Cell Sci. 2003, 116, 4077–4085. [Google Scholar] [CrossRef]
- Shoja, E.; Razavi, G. Emerging Role of Interleukins in Cancer Treatment. Immunome Res. 2014, 11, 1. [Google Scholar] [CrossRef]
- Manore, S.G.; Doheny, D.L.; Wong, G.L.; Lo, H.-W. IL-6/JAK/STAT3 Signaling in Breast Cancer Metastasis: Biology and Treatment. Front. Oncol. 2022, 12, 866014. [Google Scholar] [CrossRef]
- Carlini, V.; Noonan, D.M.; Abdalalem, E.; Goletti, D.; Sansone, C.; Calabrone, L.; Albini, A. The Multifaceted Nature of IL-10: Regulation, Role in Immunological Homeostasis and Its Relevance to Cancer, COVID-19 and Post-COVID Conditions. Front. Immunol. 2023, 14, 1161067. [Google Scholar] [CrossRef]
- Nguyen, K.G.; Vrabel, M.R.; Mantooth, S.M.; Hopkins, J.J.; Wagner, E.S.; Gabaldon, T.A.; Zaharoff, D.A. Localized Interleukin-12 for Cancer Immunotherapy. Front. Immunol. 2020, 11, 575597. [Google Scholar] [CrossRef]
- Wajant, H. The Role of TNF in Cancer. In Death Receptors and Cognate Ligands in Cancer; Kalthoff, H., Ed.; Results and Problems in Cell Differentiation; Springer: Berlin/Heidelberg, Germany, 2009; Volume 49, pp. 1–15. ISBN 978-3-642-03044-4. [Google Scholar]
- Zheng, S.; Wang, W.; Aldahdooh, J.; Malyutina, A.; Shadbahr, T.; Tanoli, Z.; Pessia, A.; Tang, J. SynergyFinder Plus: Toward Better Interpretation and Annotation of Drug Combination Screening Datasets. Genomics Proteomics Bioinform. 2022, 20, 587–596. [Google Scholar] [CrossRef] [PubMed]
- Berenbaum, M.C. What Is Synergy? Pharmacol. Rev. 1989, 41, 93–141. [Google Scholar] [PubMed]
- Loewe, S. The Problem of Synergism and Antagonism of Combined Drugs. Arzneim. Forsch. 1953, 3, 285–290. [Google Scholar]
- Bliss, C.I. The Toxicity of Poisons Applied Jointly1. Ann. Appl. Biol. 1939, 26, 585–615. [Google Scholar] [CrossRef]
- Yadav, B.; Wennerberg, K.; Aittokallio, T.; Tang, J. Searching for Drug Synergy in Complex Dose–Response Landscapes Using an Interaction Potency Model. Comput. Struct. Biotechnol. J. 2015, 13, 504–513. [Google Scholar] [CrossRef]












| Cell Line/Compound | LES-6400 | DOX |
|---|---|---|
| AGS | 1.88 ± 0.23 | 1.09 ± 0.23 |
| DLD-1 | 2.10 ± 0.26 | 2.83 ± 0.47 |
| HT-29 | 3.19 ± 0.41 | 0.73 ± 0.13 |
| HCC1954 | 2.05 ± 0.38 | 3.17 ± 0.58 |
| MCF-7 | 2.94 ± 0.62 | 0.55 ± 0.17 |
| MDA-MB-231 | 10.02 ± 1.75 | 0.77 ± 0.23 |
Disclaimer/Publisher’s Note: The statements, opinions and data contained in all publications are solely those of the individual author(s) and contributor(s) and not of MDPI and/or the editor(s). MDPI and/or the editor(s) disclaim responsibility for any injury to people or property resulting from any ideas, methods, instructions or products referred to in the content. |
© 2024 by the authors. Licensee MDPI, Basel, Switzerland. This article is an open access article distributed under the terms and conditions of the Creative Commons Attribution (CC BY) license (https://creativecommons.org/licenses/by/4.0/).
Share and Cite
Roszczenko, P.; Szewczyk-Roszczenko, O.K.; Gornowicz, A.; Czarnomysy, R.; Lozynskyi, A.; Bielawski, K.; Lesyk, R.; Bielawska, A. Trastuzumab Potentiates Antitumor Activity of Thiopyrano[2,3-d]Thiazole Derivative in AGS Gastric Cancer Cells. Molecules 2024, 29, 5117. https://doi.org/10.3390/molecules29215117
Roszczenko P, Szewczyk-Roszczenko OK, Gornowicz A, Czarnomysy R, Lozynskyi A, Bielawski K, Lesyk R, Bielawska A. Trastuzumab Potentiates Antitumor Activity of Thiopyrano[2,3-d]Thiazole Derivative in AGS Gastric Cancer Cells. Molecules. 2024; 29(21):5117. https://doi.org/10.3390/molecules29215117
Chicago/Turabian StyleRoszczenko, Piotr, Olga Klaudia Szewczyk-Roszczenko, Agnieszka Gornowicz, Robert Czarnomysy, Andrii Lozynskyi, Krzysztof Bielawski, Roman Lesyk, and Anna Bielawska. 2024. "Trastuzumab Potentiates Antitumor Activity of Thiopyrano[2,3-d]Thiazole Derivative in AGS Gastric Cancer Cells" Molecules 29, no. 21: 5117. https://doi.org/10.3390/molecules29215117
APA StyleRoszczenko, P., Szewczyk-Roszczenko, O. K., Gornowicz, A., Czarnomysy, R., Lozynskyi, A., Bielawski, K., Lesyk, R., & Bielawska, A. (2024). Trastuzumab Potentiates Antitumor Activity of Thiopyrano[2,3-d]Thiazole Derivative in AGS Gastric Cancer Cells. Molecules, 29(21), 5117. https://doi.org/10.3390/molecules29215117

