Next Challenges for the Comprehensive Molecular Characterization of Complex Organic Mixtures in the Field of Sustainable Energy
Abstract
1. Introduction
2. Ion Sources Used in Petroleomics and Relation with the Compound Properties
2.1. Electrospray Ionization
2.2. Atmospheric Pressure Photoionization and Chemical Ionization
2.3. Laser Desorption-Ionization LDI
2.4. Ion Source Complementarity
3. Chromatographic Methods
4. Fractionation by Chemical Classes
4.1. Fractionation Methods
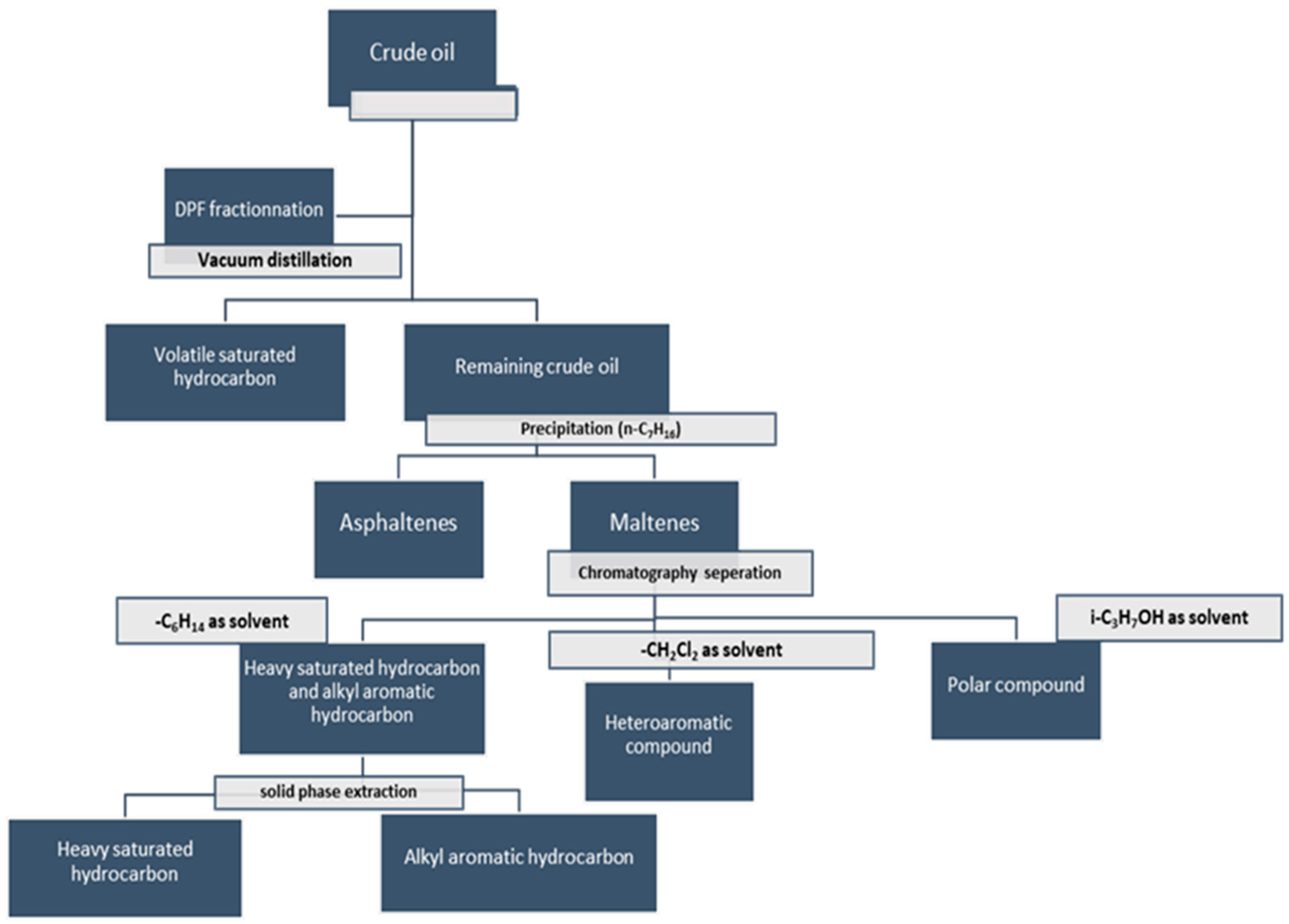
4.2. Distillation, Precipitation and Fractionation Method (DPF) Mass Spectrometry
5. Getting Chemical Characteristics beyond the Isobaric Level
Ion Mobility Spectrometry IMS
6. Tandem Mass Spectrometry
6.1. Carbohydrates
6.2. Lignin
7. Specific Reactants to Chemical Functions
7.1. Carbonyls
7.2. Phenols and Alcohols
7.3. Carboxylic Acids
| Functional Group | Derivatization Reagent | Sample | References |
|---|---|---|---|
| Carbonyls | 2,4 Dinitophenylhydrazine (2,4 DNPH) | Petroleum resin and Asphaltene | [47,148,149] |
| Girard T | Crude oils | [38,151,165] | |
| Quaternary aminoxy (QAO) | [151] | ||
| Aniline | Bio-oils | [47,166] | |
| 3-Chloroanaline | Bio-oils | ||
| Amplifex keto | Naphthenic acids | [152] | |
| Phenols and alcohol | Ferrocene carboxylic acid chloride | Pyrolysis oil and petrochemical sample | |
| (3-(4-(Bromomethyl) benzyl)-1-methylimidazolium) | Jet fuel | [73,154,155] | |
| Acetic anhydride | One-step and stepwise laboratory batch vacuum pyrolysis of a mixture of birch bark and birch sapwood | [156] | |
| Butyl chloroformate | Fuels and engine oils | [157] | |
| Pentafluoropyridine | Bio-oils | [167] | |
| Carboxylic acid | Alkylation (benzyl ester) | oak-maple, pine and straw oils | [57,161,163,164] |
| Tetramethyl-p-phenylenediamine (TMPD) | Pyrolysis bio-oil | ||
| 2-chloro-1,3,2-dioxaphospholane | |||
| 1,2,3-Dioxaphosphalane | |||
| 2-chloro-4,4,5,tetramethyl-1,3,2-dioxaphospholane | |||
| Diazomethane | Bio-Oils Derived from Lignocellulosic Biomass | [147,168]] | |
| BF3/methanol | |||
| BSTFA | |||
| Tetramethylammonium acetate | Humins | [169] |
8. Isotopic Labelling
9. Towards a Quantitative Approach to Petroleomic Data
10. Conclusions
Author Contributions
Funding
Institutional Review Board Statement
Informed Consent Statement
Data Availability Statement
Acknowledgments
Conflicts of Interest
Abbreviations
| 2D-GC | Two-dimensional gas chromatography |
| 2D-LC | Two-dimensional liquid chromatography |
| APCI | Atmospheric pressure chemical ionization |
| APPI | Atmospheric pressure photo-ionization |
| ASAP | Atmospheric solid analysis probe |
| CCS | Collision cross-Section |
| CID | Collision induced dissociation |
| cIMS | Cyclic ion mobility high-resolution mass spectrometry |
| CPC | Centrifugal partition chromatography |
| CPWR | Co-pyrolysis of wood and rubber |
| DBE | Double bond equivalent |
| DPF | Distillation, precipitation and fractionation |
| ECD | Electron capture dissociation |
| E-SARA | Extended saturate aromatic resin asphaltene |
| ESI | Electrospray ionization |
| ERMS | Energy-resolved mass spectrometry |
| ETD | Electron transfer dissociation |
| FAIMS | High field asymmetric waveform ion mobility spectrometry |
| FT-ICR MS | Fourier transform ion cyclotron resonance mass spectrometry |
| FWHM | Full width at half maximum |
| GC | Gaz chromatography |
| GPC | Gel permeation chromatography |
| HDX | H/D exchange |
| HHV | High heating value |
| HPTLC | High-performance thin-layer chromatography |
| HRMS | High-resolution mass spectrometry |
| IM | Ion mobility |
| IRMPD | Infrared multi-photon dissociation. |
| LDI | Laser Desorption/ionization |
| MALDI | Matrix-assisted laser Desorption/ionization |
| MAPS | Modified aminopropyl silica |
| MLR | Multiple linear regression |
| NCD | Nitrogen chemiluminescent detection |
| NMR | Nuclear magnetic resonance |
| PAH | Polycyclic aromatic hydrocarbons |
| PASH | Polycyclic aromatic sulfur heterocycles |
| PW | Pyrolysis wood |
| QcIMS | Quadrupole-selected cyclic ion mobility mass spectrometry |
| Q-TOF | Quadrupole time of flight |
| RPLC | Reversed phase liquid chromatography |
| SARA | Saturate aromatic resin asphaltene |
| SEC | Size exclusion chromatography |
| SFC | Supercritical fluid chromatography |
| TIMS | Trapped ion mobility mass spectrometry |
| TOF-MS | Time of flight mass spectrometry |
| TWIMS | Traveling wave ion mobility spectrometry |
| UHPLC | Ultra-high-performance liquid chromatography |
| UVPD | Ultraviolet photodissociation |
| VUV | Vacuum ultraviolet |
| VGO | Vacuum gasoline |
References
- Statistical Review of World Energy. Available online: https://www.bp.com/content/dam/bp/business-sites/en/global/corporate/pdfs/energy-economics/statistical-review/bp-stats-review-2021-full-report.pdf (accessed on 29 November 2022).
- Altgelt, K.H. Composition and Analysis of Heavy Petroleum Fractions; CRC Press: Boca Raton, FL, USA, 2016; ISBN 978-1-4822-7740-1. [Google Scholar]
- Hunt, J.M. Petroleum Geochemistry and Geology, 2nd ed.; W.H. Freeman: New York, NY, USA, 1996; ISBN 978-0-7167-2441-4. [Google Scholar]
- Roman-Hubers, A.T.; Cordova, A.C.; Rohde, A.M.; Chiu, W.A.; McDonald, T.J.; Wright, F.A.; Dodds, J.N.; Baker, E.S.; Rusyn, I. Characterization of Compositional Variability in Petroleum Substances. Fuel 2022, 317, 123547. [Google Scholar] [CrossRef]
- Kumar, R.; Strezov, V.; Weldekidan, H.; He, J.; Singh, S.; Kan, T.; Dastjerdi, B. Lignocellulose Biomass Pyrolysis for Bio-Oil Production: A Review of Biomass Pre-Treatment Methods for Production of Drop-in Fuels. Renew. Sustain. Energy Rev. 2020, 123, 109763. [Google Scholar] [CrossRef]
- Pandey, A.; Lee, D.J.; Chang, J.-S.; Chisti, Y.; Soccol, C.R. Biomass, Biofuels, Biochemicals: Biofuels from Algae; Elsevier: Amsterdam, The Netherlands, 2018; ISBN 978-0-444-64214-1. [Google Scholar]
- Adams, P.; Bridgwater, T.; Lea-Langton, A.; Ross, A.; Watson, I. Biomass Conversion Technologies. In Greenhouse Gas Balances of Bioenergy Systems; Thornley, P., Adams, P., Eds.; Academic Press: Cambridge, MA, USA, 2018; Chapter 8; pp. 107–139. ISBN 978-0-08-101036-5. [Google Scholar]
- Lee, R.A.; Lavoie, J.-M. From First- to Third-Generation Biofuels: Challenges of Producing a Commodity from a Biomass of Increasing Complexity. Anim. Front. 2013, 3, 6–11. [Google Scholar] [CrossRef]
- Paramasivam, B.; Kasimani, R.; Rajamohan, S. Analytical Characterization of the Aegle Marmelos Pyrolysis Products and Investigation on the Suitability of Bio-oil as a Third Generation Bio-fuel for C.I Engine. Environ. Prog. Sustain. Energy 2018, 38, 13116. [Google Scholar] [CrossRef]
- Panga, K.; Saranga, V.; Verma, K.; Pooja, K.; Bhagawan, D.; Srilatha, K.; Vurimindi, H. Bio Oil Production from Microalgae via Hydrothermal Liquefaction Technology under Subcritical Water Conditions. J. Microbiol. Methods 2018, 153, 108–117. [Google Scholar] [CrossRef]
- de Caprariis, B.; De Filippis, P.; Petrullo, A.; Scarsella, M. Hydrothermal Liquefaction of Biomass: Influence of Temperature and Biomass Composition on the Bio-Oil Production. Fuel 2017, 208, 618–625. [Google Scholar] [CrossRef]
- Czernik, S.; Bridgwater, A.V. Overview of Applications of Biomass Fast Pyrolysis Oil. Energy Fuels 2004, 18, 590–598. [Google Scholar] [CrossRef]
- Elliott, D.C.; Beckman, D.; Bridgwater, A.V.; Diebold, J.P.; Gevert, S.B.; Solantausta, Y. Developments in Direct Thermochemical Liquefaction of Biomass: 1983-1990. Energy Fuels 1991, 5, 399–410. [Google Scholar] [CrossRef]
- Schmitt-Kopplin, P.; Kanawati, B. Fundamentals and Applications of Fourier Transform Mass Spectrometry; Elsevier: Amsterdam, The Netherlands, 2019; ISBN 978-0-12-814014-7. [Google Scholar]
- Marshall, A.G.; Rodgers, R.P. Petroleomics: The Next Grand Challenge for Chemical Analysis. Acc. Chem. Res. 2004, 37, 53–59. [Google Scholar] [CrossRef]
- Marshall, A.G.; Rodgers, R.P. Petroleomics: Chemistry of the Underworld. Proc. Natl. Acad. Sci. USA 2008, 105, 18090–18095. [Google Scholar] [CrossRef]
- Hertzog, J.; Carré, V.; Le Brech, Y.; Mackay, C.L.; Dufour, A.; Mašek, O.; Aubriet, F. Combination of Electrospray Ionization, Atmospheric Pressure Photoionization and Laser Desorption Ionization Fourier Transform Ion Cyclotronic Resonance Mass Spectrometry for the Investigation of Complex Mixtures – Application to the Petroleomic Analysis of Bio-Oils. Anal. Chim. Acta 2017, 969, 26–34. [Google Scholar] [CrossRef] [PubMed]
- Soares, R.; Franco, C.; Pires, E.; Ventosa, M.; Palhinhas, R.; Koci, K.; Martinho de Almeida, A.; Varela Coelho, A. Mass Spectrometry and Animal Science: Protein Identification Strategies and Particularities of Farm Animal Species. J. Proteom. 2012, 75, 4190–4206. [Google Scholar] [CrossRef] [PubMed]
- Palacio Lozano, D.C.; Thomas, M.J.; Jones, H.E.; Barrow, M.P. Petroleomics: Tools, Challenges, and Developments. Annu. Rev. Anal. Chem. 2020, 13, 405–430. [Google Scholar] [CrossRef]
- Ryan, D.J.; Qian, K. Laser-Based Ionization: A Review on the Use of Matrix-Assisted Laser Desorption/Ionization and Laser Desorption/Ionization Mass Spectrometry in Petroleum Research. Energy Fuels 2020, 34, 11887–11896. [Google Scholar] [CrossRef]
- Pereira, I.; de Aguiar, D.V.A.; Vasconselos, G.; Vaz, B.G. Fourier Transform Mass Spectrometry Applied to Petroleomics. In Fundamentals and Applications of Fourier Transform Mass Spectrometry; Elsevier: Amsterdam, The Netherlands, 2019; pp. 509–528. ISBN 978-0-12-814013-0. [Google Scholar]
- Borisov, R.S.; Kulikova, L.N.; Zaikin, V.G. Mass Spectrometry in Petroleum Chemistry (Petroleomics) (Review). Pet. Chem. 2019, 59, 1055–1076. [Google Scholar] [CrossRef]
- Niyonsaba, E.; Manheim, J.M.; Yerabolu, R.; Kenttämaa, H.I. Recent Advances in Petroleum Analysis by Mass Spectrometry. Anal. Chem. 2019, 91, 156–177. [Google Scholar] [CrossRef]
- Gutiérrez Sama, S.; Farenc, M.; Barrère-Mangote, C.; Lobinski, R.; Afonso, C.; Bouyssière, B.; Giusti, P. Molecular Fingerprints and Speciation of Crude Oils and Heavy Fractions Revealed by Molecular and Elemental Mass Spectrometry: Keystone between Petroleomics, Metallopetroleomics, and Petrointeractomics. Energy Fuels 2018, 32, 4593–4605. [Google Scholar] [CrossRef]
- Wilkes, H. (Ed.) Hydrocarbons, Oils and Lipids: Diversity, Origin, Chemistry and Fate; Springer International Publishing: Cham, Switzerland, 2020; ISBN 978-3-319-90568-6. [Google Scholar]
- Cho, Y.; Ahmed, A.; Islam, A.; Kim, S. Developments in FT-ICR MS Instrumentation, Ionization Techniques, and Data Interpretation Methods for Petroleomics. Mass Spectrom. Rev. 2015, 34, 248–263. [Google Scholar] [CrossRef]
- Krajewski, L.C.; Rodgers, R.P.; Marshall, A.G. 126 264 Assigned Chemical Formulas from an Atmospheric Pressure Photoionization 9.4 T Fourier Transform Positive Ion Cyclotron Resonance Mass Spectrum. Anal. Chem. 2017, 89, 11318–11324. [Google Scholar] [CrossRef]
- Guigue, J.; Harir, M.; Mathieu, O.; Lucio, M.; Ranjard, L.; Lévêque, J.; Schmitt-Kopplin, P. Ultrahigh-Resolution FT-ICR Mass Spectrometry for Molecular Characterisation of Pressurised Hot Water-Extractable Organic Matter in Soils. Biogeochemistry 2016, 128, 307–326. [Google Scholar] [CrossRef]
- W, V.K.D. Graphical-Statistical Method for the Study of Structure and Reaction Processes of Coal. Fuel 1950, 29, 269–284. [Google Scholar]
- Kim, S.; Kramer, R.W.; Hatcher, P.G. Graphical Method for Analysis of Ultrahigh-Resolution Broadband Mass Spectra of Natural Organic Matter, the Van Krevelen Diagram. Anal. Chem. 2003, 75, 5336–5344. [Google Scholar] [CrossRef] [PubMed]
- Kendrick, E. A Mass Scale Based on CH2 = 14.0000 for High Resolution Mass Spectrometry of Organic Compounds. Anal. Chem. 1963, 35, 2146–2154. [Google Scholar] [CrossRef]
- Hertzog, J.; Mase, C.; Hubert-Roux, M.; Afonso, C.; Giusti, P.; Barrère-Mangote, C. Characterization of Heavy Products from Lignocellulosic Biomass Pyrolysis by Chromatography and Fourier Transform Mass Spectrometry: A Review. Energy Fuels 2021, 35, 17979–18007. [Google Scholar] [CrossRef]
- Bi, Y.; Wang, G.; Shi, Q.; Xu, C.; Gao, J. Compositional Changes during Hydrodeoxygenation of Biomass Pyrolysis Oil. Energy Fuels 2014, 28, 2571–2580. [Google Scholar] [CrossRef]
- Ruddy, B.M.; Hendrickson, C.L.; Rodgers, R.P.; Marshall, A.G. Positive Ion Electrospray Ionization Suppression in Petroleum and Complex Mixtures. Energy Fuels 2018, 32, 2901–2907. [Google Scholar] [CrossRef]
- Le Maître, J.; Hubert-Roux, M.; Paupy, B.; Marceau, S.; Rüger, C.P.; Afonso, C.; Giusti, P. Structural Analysis of Heavy Oil Fractions after Hydrodenitrogenation by High-Resolution Tandem Mass Spectrometry and Ion Mobility Spectrometry. Faraday Discuss. 2019, 218, 417–430. [Google Scholar] [CrossRef]
- Resolution, Elemental Composition, and Simultaneous Monitoring by Fourier Transform Ion Cyclotron Resonance Mass Spectrometry of Organosulfur Species before and after Diesel Fuel Processing | Analytical Chemistry. Available online: https://pubs.acs.org/doi/abs/10.1021/ac980487i (accessed on 28 October 2022).
- Qian, K. Molecular Characterization of Heavy Petroleum by Mass Spectrometry and Related Techniques. Energy Fuels 2021, 35, 18008–18018. [Google Scholar] [CrossRef]
- Shi, Q.; Zhang, Y.; Chung, K.H.; Zhao, S.; Xu, C. Molecular Characterization of Fossil and Alternative Fuels Using Electrospray Ionization Fourier Transform Ion Cyclotron Resonance Mass Spectrometry: Recent Advances and Perspectives. Energy Fuels 2021, 35, 18019–18055. [Google Scholar] [CrossRef]
- Palacio Lozano, D.C.; Ramírez, C.X.; Sarmiento Chaparro, J.A.; Thomas, M.J.; Gavard, R.; Jones, H.E.; Cabanzo Hernández, R.; Mejia-Ospino, E.; Barrow, M.P. Characterization of Bio-Crude Components Derived from Pyrolysis of Soft Wood and Its Esterified Product by Ultrahigh Resolution Mass Spectrometry and Spectroscopic Techniques. Fuel 2020, 259, 116085. [Google Scholar] [CrossRef]
- Barrow, M.P.; Peru, K.M.; McMartin, D.W.; Headley, J.V. Effects of Extraction PH on the Fourier Transform Ion Cyclotron Resonance Mass Spectrometry Profiles of Athabasca Oil Sands Process Water. Energy Fuels 2016, 30, 3615–3621. [Google Scholar] [CrossRef]
- Peru, K.M.; Thomas, M.J.; Palacio Lozano, D.C.; McMartin, D.W.; Headley, J.V.; Barrow, M.P. Characterization of Oil Sands Naphthenic Acids by Negative-Ion Electrospray Ionization Mass Spectrometry: Influence of Acidic versus Basic Transfer Solvent. Chemosphere 2019, 222, 1017–1024. [Google Scholar] [CrossRef]
- Mase, C.; Hubert-Roux, M.; Afonso, C.; Giusti, P. Contribution of Atmospheric Pressure Chemical Ionization Mass Spectrometry for the Characterization of Bio-Oils from Lignocellulosic Biomass: Comparison with Electrospray Ionization and Atmospheric Pressure Photoionization. J. Anal. Appl. Pyrolysis 2022, 167, 105694. [Google Scholar] [CrossRef]
- Hertzog, J.; Carré, V.; Aubriet, F. Contribution of Fourier Transform Mass Spectrometry to Bio-Oil Study. In Fundamentals and Applications of Fourier Transform Mass Spectrometry; Elsevier: Amsterdam, The Netherlands, 2019; pp. 679–733. ISBN 978-0-12-814013-0. [Google Scholar]
- Alsbou, E.; Helleur, B. Direct Infusion Mass Spectrometric Analysis of Bio-Oil Using ESI-Ion-Trap MS. Energy Fuels 2014, 28, 578–590. [Google Scholar] [CrossRef]
- Lobodin, V.V.; Juyal, P.; McKenna, A.M.; Rodgers, R.P.; Marshall, A.G. Tetramethylammonium Hydroxide as a Reagent for Complex Mixture Analysis by Negative Ion Electrospray Ionization Mass Spectrometry. Anal. Chem. 2013, 85, 7803–7808. [Google Scholar] [CrossRef]
- Vasconcelos, G.A.; Pereira, R.C.L.; de F. Santos, C.; Carvalho, V.V.; Tose, L.V.; Romão, W.; Vaz, B.G. Extraction and Fractionation of Basic Nitrogen Compounds in Vacuum Residue by Solid-Phase Extraction and Characterization by Ultra-High Resolution Mass Spectrometry. Int. J. Mass Spectrom. 2017, 418, 67–72. [Google Scholar] [CrossRef]
- Hertzog, J. Semi-Targeted Analysis of Complex Matrices by ESI FT-ICR MS or How an Experimental Bias May Be Used as an Analytical Tool. J. Am. Soc. Mass Spectrom. 2018, 29, 543–557. [Google Scholar] [CrossRef]
- Lobodin, V.V.; Juyal, P.; McKenna, A.M.; Rodgers, R.P.; Marshall, A.G. Silver Cationization for Rapid Speciation of Sulfur-Containing Species in Crude Oils by Positive Electrospray Ionization Fourier Transform Ion Cyclotron Resonance Mass Spectrometry. Energy Fuels 2014, 28, 447–452. [Google Scholar] [CrossRef]
- Zhang, Y.; Huang, C.; Kong, F.; Wang, Y.; Shi, Q.; Zhang, L. Selective Molecular Characterization of Olefins in Hydrocarbon Mixtures by Ag+ Complexation ESI High-Resolution Mass Spectrometry. Fuel 2022, 319, 123760. [Google Scholar] [CrossRef]
- Hommerson, P.; Khan, A.M.; de Jong, G.J.; Somsen, G.W. Ionization Techniques in Capillary Electrophoresis-Mass Spectrometry: Principles, Design, and Application. Mass Spectrom. Rev. 2011, 30, 1096–1120. [Google Scholar] [CrossRef]
- Raffaelli, A.; Saba, A. Atmospheric Pressure Photoionization Mass Spectrometry. Mass Spectrom. Rev. 2003, 22, 318–331. [Google Scholar] [CrossRef] [PubMed]
- Awad, H.; Khamis, M.M.; El-Aneed, A. Mass Spectrometry, Review of the Basics: Ionization. Appl. Spectrosc. Rev. 2015, 50, 158–175. [Google Scholar] [CrossRef]
- Purcell, J.M.; Hendrickson, C.L.; Rodgers, R.P.; Marshall, A.G. Atmospheric Pressure Photoionization Fourier Transform Ion Cyclotron Resonance Mass Spectrometry for Complex Mixture Analysis. Anal. Chem. 2006, 78, 5906–5912. [Google Scholar] [CrossRef] [PubMed]
- Qi, Y.; Volmer, D.A. Chemical Diversity of Lignin Degradation Products Revealed by Matrix-Optimized MALDI Mass Spectrometry. Anal. Bioanal. Chem. 2019, 411, 6031–6037. [Google Scholar] [CrossRef]
- Ware, R.L.; Rowland, S.M.; Rodgers, R.P.; Marshall, A.G. Advanced Chemical Characterization of Pyrolysis Oils from Landfill Waste, Recycled Plastics, and Forestry Residue. Energy Fuels 2017, 31, 8210–8216. [Google Scholar] [CrossRef]
- Jarvis, J.M.; Page-Dumroese, D.S.; Anderson, N.M.; Corilo, Y.; Rodgers, R.P. Characterization of Fast Pyrolysis Products Generated from Several Western USA Woody Species. Energy Fuels 2014, 28, 6438–6446. [Google Scholar] [CrossRef]
- Staš, M.; Kubička, D.; Chudoba, J.; Pospíšil, M. Overview of Analytical Methods Used for Chemical Characterization of Pyrolysis Bio-Oil. Energy Fuels 2014, 28, 385–402. [Google Scholar] [CrossRef]
- Dalluge, E.A. Bio-Mass for Biomass: Biological Mass Spectrometry Techniques for Biomass Fast Pyrolysis Oils. Ph.D. Thesis, Iowa State University, Digital Repository, Ames, IA, USA, 2013. [Google Scholar]
- Smith, E.A.; Lee, Y.J. Petroleomic Analysis of Bio-Oils from the Fast Pyrolysis of Biomass: Laser Desorption Ionization−Linear Ion Trap−Orbitrap Mass Spectrometry Approach. Energy Fuels 2010, 24, 5190–5198. [Google Scholar] [CrossRef]
- Giraldo-Dávila, D.; Chacón-Patiño, M.L.; Ramirez-Pradilla, J.S.; Blanco-Tirado, C.; Combariza, M.Y. Selective Ionization by Electron-Transfer MALDI-MS of Vanadyl Porphyrins from Crude Oils. Fuel 2018, 226, 103–111. [Google Scholar] [CrossRef]
- Olcese, R.; Carré, V.; Aubriet, F.; Dufour, A. Selectivity of Bio-Oils Catalytic Hydrotreatment Assessed by Petroleomic and GC*GC/MS-FID Analysis. Energy Fuels 2013, 27, 2135–2145. [Google Scholar] [CrossRef]
- Huba, A.K.; Huba, K.; Gardinali, P.R. Understanding the Atmospheric Pressure Ionization of Petroleum Components: The Effects of Size, Structure, and Presence of Heteroatoms. Sci. Total Environ. 2016, 568, 1018–1025. [Google Scholar] [CrossRef] [PubMed]
- Cao, D.; Huang, H.; Hu, M.; Cui, L.; Geng, F.; Rao, Z.; Niu, H.; Cai, Y.; Kang, Y. Comprehensive Characterization of Natural Organic Matter by MALDI- and ESI-Fourier Transform Ion Cyclotron Resonance Mass Spectrometry. Anal. Chim. Acta 2015, 866, 48–58. [Google Scholar] [CrossRef]
- Hertkorn, N.; Frommberger, M.; Witt, M.; Koch, B.P.; Schmitt-Kopplin, P.; Perdue, E.M. Natural Organic Matter and the Event Horizon of Mass Spectrometry. Anal. Chem. 2008, 80, 8908–8919. [Google Scholar] [CrossRef] [PubMed]
- Hertzog, J.; Carré, V.; Jia, L.; Mackay, C.L.; Pinard, L.; Dufour, A.; Mašek, O.; Aubriet, F. Catalytic Fast Pyrolysis of Biomass over Microporous and Hierarchical Zeolites: Characterization of Heavy Products. ACS Sustain. Chem. Eng. 2018, 6, 4717–4728. [Google Scholar] [CrossRef]
- Tang, K.; Page, J.S.; Smith, R.D. Charge Competition and the Linear Dynamic Range of Detection in Electrospray Ionization Mass Spectrometry. J. Am. Soc. Mass Spectrom. 2004, 15, 1416–1423. [Google Scholar] [CrossRef]
- Tessini, C.; Vega, M.; Müller, N.; Bustamante, L.; von Baer, D.; Berg, A.; Mardones, C. High Performance Thin Layer Chromatography Determination of Cellobiosan and Levoglucosan in Bio-Oil Obtained by Fast Pyrolysis of Sawdust. J. Chromatogr. A 2011, 1218, 3811–3815. [Google Scholar] [CrossRef]
- Undri, A.; Abou-Zaid, M.; Briens, C.; Berruti, F.; Rosi, L.; Bartoli, M.; Frediani, M.; Frediani, P. A Simple Procedure for Chromatographic Analysis of Bio-Oils from Pyrolysis. J. Anal. Appl. Pyrolysis 2015, 114, 208–221. [Google Scholar] [CrossRef]
- Ferreira, M.F.P.; Oliveira, B.F.H.; Pinheiro, W.B.S.; Correa, N.F.; França, L.F.; Ribeiro, N.F.P. Generation of Biofuels by Slow Pyrolysis of Palm Empty Fruit Bunches: Optimization of Process Variables and Characterization of Physical-Chemical Products. Biomass Bioenergy 2020, 140, 105707. [Google Scholar] [CrossRef]
- Garcia-Perez, M.; Chaala, A.; Pakdel, H.; Kretschmer, D.; Roy, C. Characterization of Bio-Oils in Chemical Families. Biomass Bioenergy 2007, 31, 222–242. [Google Scholar] [CrossRef]
- Choi, Y.S.; Johnston, P.A.; Brown, R.C.; Shanks, B.H.; Lee, K.-H. Detailed Characterization of Red Oak-Derived Pyrolysis Oil: Integrated Use of GC, HPLC, IC, GPC and Karl-Fischer. J. Anal. Appl. Pyrolysis 2014, 110, 147–154. [Google Scholar] [CrossRef]
- Dubuis, A.; Le Masle, A.; Chahen, L.; Destandau, E.; Charon, N. Off-Line Comprehensive Size Exclusion Chromatography × Reversed-Phase Liquid Chromatography Coupled to High Resolution Mass Spectrometry for the Analysis of Lignocellulosic Biomass Products. J. Chromatogr. A 2020, 1609, 460505. [Google Scholar] [CrossRef] [PubMed]
- Andersson, T.; Hyötyläinen, T.; Riekkola, M.-L. Analysis of Phenols in Pyrolysis Oils by Gel Permeation Chromatography and Multidimensional Liquid Chromatography. J. Chromatogr. A 2000, 896, 343–349. [Google Scholar] [CrossRef] [PubMed]
- Harman-Ware, A.E.; Ferrell, J.R. Methods and Challenges in the Determination of Molecular Weight Metrics of Bio-Oils. Energy Fuels 2018, 32, 8905–8920. [Google Scholar] [CrossRef]
- Reymond, C.; Le Masle, A.; Colas, C.; Charon, N. A Rational Strategy Based on Experimental Designs to Optimize Parameters of a Liquid Chromatography-Mass Spectrometry Analysis of Complex Matrices. Talanta 2019, 205, 120063. [Google Scholar] [CrossRef] [PubMed]
- Meile, K.; Zhurinsh, A.; Viksna, A. Comparison of Photodiode Array, Evaporative Light Scattering, and Single-Quadrupole Mass Spectrometric Detection Methods for the UPLC Analysis of Pyrolysis Liquids. J. Liq. Chromatogr. Relat. Technol. 2017, 40, 369–375. [Google Scholar] [CrossRef]
- Tomasini, D.; Cacciola, F.; Rigano, F.; Sciarrone, D.; Donato, P.; Beccaria, M.; Caramão, E.B.; Dugo, P.; Mondello, L. Complementary Analytical Liquid Chromatography Methods for the Characterization of Aqueous Phase from Pyrolysis of Lignocellulosic Biomasses. Anal. Chem. 2014, 86, 11255–11262. [Google Scholar] [CrossRef]
- Lazzari, E.; Arena, K.; Caramão, E.B.; Dugo, P.; Mondello, L.; Herrero, M. Comprehensive Two-dimensional Liquid Chromatography-based Quali-quantitative Screening of Aqueous Phases from Pyrolysis Bio-oils. Electrophoresis 2021, 42, 58–67. [Google Scholar] [CrossRef]
- Crepier, J.; Le Masle, A.; Charon, N.; Albrieux, F.; Duchene, P.; Heinisch, S. Ultra-High Performance Supercritical Fluid Chromatography Hyphenated to Atmospheric Pressure Chemical Ionization High Resolution Mass Spectrometry for the Characterization of Fast Pyrolysis Bio-Oils. J. Chromatogr. B 2018, 1086, 38–46. [Google Scholar] [CrossRef] [PubMed]
- Sarrut, M.; Corgier, A.; Crétier, G.; Le Masle, A.; Dubant, S.; Heinisch, S. Potential and Limitations of On-Line Comprehensive Reversed Phase Liquid Chromatography×supercritical Fluid Chromatography for the Separation of Neutral Compounds: An Approach to Separate an Aqueous Extract of Bio-Oil. J. Chromatogr. A 2015, 1402, 124–133. [Google Scholar] [CrossRef]
- Mohan, D.; Pittman, C.U.; Steele, P.H. Pyrolysis of Wood/Biomass for Bio-Oil: A Critical Review. Energy Fuels 2006, 20, 848–889. [Google Scholar] [CrossRef]
- Tessarolo, N.S.; Silva, R.V.S.; Vanini, G.; Casilli, A.; Ximenes, V.L.; Mendes, F.L.; de Rezende Pinho, A.; Romão, W.; de Castro, E.V.R.; Kaiser, C.R.; et al. Characterization of Thermal and Catalytic Pyrolysis Bio-Oils by High-Resolution Techniques: 1 H NMR, GC × GC-TOFMS and FT-ICR MS. J. Anal. Appl. Pyrolysis 2016, 117, 257–267. [Google Scholar] [CrossRef]
- Wang, Y.; Han, Y.; Hu, W.; Fu, D.; Wang, G. Analytical Strategies for Chemical Characterization of Bio-oil. J. Sep. Sci. 2020, 43, 360–371. [Google Scholar] [CrossRef] [PubMed]
- Staš, M.; Auersvald, M.; Vozka, P. Two-Dimensional Gas Chromatography Characterization of Pyrolysis Bio-Oils: A Review. Energy Fuels 2021, 35, 8541–8557. [Google Scholar] [CrossRef]
- Reymond, C.; Dubuis, A.; Le Masle, A.; Colas, C.; Chahen, L.; Destandau, E.; Charon, N. Characterization of Liquid–Liquid Extraction Fractions from Lignocellulosic Biomass by High Performance Liquid Chromatography Hyphenated to Tandem High-Resolution Mass Spectrometry. J. Chromatogr. A 2020, 1610, 460569. [Google Scholar] [CrossRef] [PubMed]
- Santos, J.M.; Vetere, A.; Wisniewski, A.; Eberlin, M.N.; Schrader, W. Modified SARA Method to Unravel the Complexity of Resin Fraction(s) in Crude Oil. Energy Fuels 2020, 34, 16006–16013. [Google Scholar] [CrossRef]
- Rezaee, S.; Tavakkoli, M.; Doherty, R.; Vargas, F.M. A New Experimental Method for a Fast and Reliable Quantification of Saturates, Aromatics, Resins, and Asphaltenes in Crude Oils. Pet. Sci. Technol. 2020, 38, 955–961. [Google Scholar] [CrossRef]
- Gaspar, A.; Zellermann, E.; Lababidi, S.; Reece, J.; Schrader, W. Characterization of Saturates, Aromatics, Resins, and Asphaltenes Heavy Crude Oil Fractions by Atmospheric Pressure Laser Ionization Fourier Transform Ion Cyclotron Resonance Mass Spectrometry. Energy Fuels 2012, 26, 3481–3487. [Google Scholar] [CrossRef]
- Verşan Kök, M.; Varfolomeev, M.A.; Nurgaliev, D.K. Determination of SARA Fractions of Crude Oils by NMR Technique. J. Pet. Sci. Eng. 2019, 179, 1–6. [Google Scholar] [CrossRef]
- Klein, G.C.; Angström, A.; Rodgers, R.P.; Marshall, A.G. Use of Saturates/Aromatics/Resins/Asphaltenes (SARA) Fractionation To Determine Matrix Effects in Crude Oil Analysis by Electrospray Ionization Fourier Transform Ion Cyclotron Resonance Mass Spectrometry. Energy Fuels 2006, 20, 668–672. [Google Scholar] [CrossRef]
- Islam, A.; Cho, Y.; Yim, U.H.; Shim, W.J.; Kim, Y.H.; Kim, S. The Comparison of Naturally Weathered Oil and Artificially Photo-Degraded Oil at the Molecular Level by a Combination of SARA Fractionation and FT-ICR MS. J. Hazard. Mater. 2013, 263, 404–411. [Google Scholar] [CrossRef]
- Cho, Y.; Na, J.-G.; Nho, N.-S.; Kim, S.; Kim, S. Application of Saturates, Aromatics, Resins, and Asphaltenes Crude Oil Fractionation for Detailed Chemical Characterization of Heavy Crude Oils by Fourier Transform Ion Cyclotron Resonance Mass Spectrometry Equipped with Atmospheric Pressure Photoionization. Energy Fuels 2012, 26, 2558–2565. [Google Scholar] [CrossRef]
- Qiao, P.; Harbottle, D.; Tchoukov, P.; Masliyah, J.; Sjoblom, J.; Liu, Q.; Xu, Z. Fractionation of Asphaltenes in Understanding Their Role in Petroleum Emulsion Stability and Fouling. Energy Fuels 2017, 31, 3330–3337. [Google Scholar] [CrossRef]
- Li, C.; Rajib, A.; Sarker, M.; Liu, R.; Fini, E.H.; Cai, J. Balancing the Aromatic and Ketone Content of Bio-Oils as Rejuvenators to Enhance Their Efficacy in Restoring Properties of Aged Bitumen. ACS Sustain. Chem. Eng. 2021, 9, 6912–6922. [Google Scholar] [CrossRef]
- Hertzog, J.; Garnier, C.; Mase, C.; Mariette, S.; Serve, O.; Hubert-Roux, M.; Afonso, C.; Giusti, P.; Barrère-Mangote, C. Fractionation by Flash Chromatography and Molecular Characterization of Bio-Oil by Ultra-High-Resolution Mass Spectrometry and NMR Spectroscopy. J. Anal. Appl. Pyrolysis 2022, 166, 105611. [Google Scholar] [CrossRef]
- Farrapeira, R.O.; Andrade, Y.B.; Schena, T.; Schneider, J.K.; von Muhlen, C.; Bjerk, T.R.; Krause, L.C.; Caramão, E.B. Characterization by Fast-GC × GC/TOFMS of the Acidic/Basic/Neutral Fractions of Bio-Oils from Fast Pyrolysis of Green Coconut Fibers. Ind. Eng. Chem. Res. 2022, 61, 9567–9574. [Google Scholar] [CrossRef]
- Wang, S.; Wang, Y.; Cai, Q.; Wang, X.; Jin, H.; Luo, Z. Multi-Step Separation of Monophenols and Pyrolytic Lignins from the Water-Insoluble Phase of Bio-Oil. Sep. Purif. Technol. 2014, 122, 248–255. [Google Scholar] [CrossRef]
- Yerabolu, R.; Kotha, R.R.; Niyonsaba, E.; Dong, X.; Manheim, J.M.; Kong, J.; Riedeman, J.S.; Romanczyk, M.; Johnston, C.T.; Kilaz, G.; et al. Molecular Profiling of Crude Oil by Using Distillation Precipitation Fractionation Mass Spectrometry (DPF-MS). Fuel 2018, 234, 492–501. [Google Scholar] [CrossRef]
- Niyonsaba, E. Development of Mass Spectrometric Methods for Fast Identification of Drug Metabolites and for Determination of the Chemical Compositions of Crude Oils of Different Api Gravities. Ph.D. Thesis, Purdue University, West Lafayette, IN, USA, 2019. [Google Scholar]
- Alzarieni, K.Z.; Zhang, Y.; Niyonsaba, E.; Wehde, K.E.; Johnston, C.T.; Kilaz, G.; Kenttämaa, H.I. Determination of the Chemical Compositions of Condensate-like Oils with Different API Gravities by Using the Distillation, Precipitation, Fractionation Mass Spectrometry (DPF MS) Method. Energy Fuels 2021, 35, 8646–8656. [Google Scholar] [CrossRef]
- Niyonsaba, E.; Wehde, K.E.; Yerabolu, R.; Kilaz, G.; Kenttämaa, H.I. Determination of the Chemical Compositions of Heavy, Medium, and Light Crude Oils by Using the Distillation, Precipitation, Fractionation Mass Spectrometry (DPF MS) Method. Fuel 2019, 255, 115852. [Google Scholar] [CrossRef]
- Manheim, J.; Zhang, Y.; Viidanoja, J.; Kenttämaa, H.I. An Automated Method for Chemical Composition Analysis of Lubricant Base Oils by Using Atmospheric Pressure Chemical Ionization Mass Spectrometry. J. Am. Soc. Mass Spectrom. 2019, 30, 2014–2021. [Google Scholar] [CrossRef]
- Jin, C.; Viidanoja, J.; Li, M.; Zhang, Y.; Ikonen, E.; Root, A.; Romanczyk, M.; Manheim, J.; Dziekonski, E.; Kenttämaa, H.I. Comparison of Atmospheric Pressure Chemical Ionization and Field Ionization Mass Spectrometry for the Analysis of Large Saturated Hydrocarbons. Anal. Chem. 2016, 88, 10592–10598. [Google Scholar] [CrossRef] [PubMed]
- Lalli, P.M.; Corilo, Y.E.; Rowland, S.M.; Marshall, A.G.; Rodgers, R.P. Isomeric Separation and Structural Characterization of Acids in Petroleum by Ion Mobility Mass Spectrometry. Energy Fuels 2015, 29, 3626–3633. [Google Scholar] [CrossRef]
- Lalli, P.M.; Jarvis, J.M.; Marshall, A.G.; Rodgers, R.P. Functional Isomers in Petroleum Emulsion Interfacial Material Revealed by Ion Mobility Mass Spectrometry and Collision-Induced Dissociation. Energy Fuels 2017, 31, 311–318. [Google Scholar] [CrossRef]
- Fernandez-Lima, F.A.; Becker, C.; McKenna, A.M.; Rodgers, R.P.; Marshall, A.G.; Russell, D.H. Petroleum Crude Oil Characterization by IMS-MS and FTICR MS. Anal. Chem. 2009, 81, 9941–9947. [Google Scholar] [CrossRef] [PubMed]
- Hernández-Mesa, M.; Ropartz, D.; García-Campaña, A.M.; Rogniaux, H.; Dervilly-Pinel, G.; Le Bizec, B. Ion Mobility Spectrometry in Food Analysis: Principles, Current Applications and Future Trends. Molecules 2019, 24, 2706. [Google Scholar] [CrossRef] [PubMed]
- Gabelica, V.; Marklund, E. Fundamentals of Ion Mobility Spectrometry. Curr. Opin. Chem. Biol. 2018, 42, 51–59. [Google Scholar] [CrossRef]
- May, J.C.; McLean, J.A. Ion Mobility-Mass Spectrometry: Time-Dispersive Instrumentation. Anal. Chem. 2015, 87, 1422–1436. [Google Scholar] [CrossRef] [PubMed]
- Farenc, M.; Paupy, B.; Marceau, S.; Riches, E.; Afonso, C.; Giusti, P. Effective Ion Mobility Peak Width as a New Isomeric Descriptor for the Untargeted Analysis of Complex Mixtures Using Ion Mobility-Mass Spectrometry. J. Am. Soc. Mass Spectrom. 2017, 28, 2476–2482. [Google Scholar] [CrossRef] [PubMed]
- Fasciotti, M.; Souza, G.H.M.F.; Astarita, G.; Costa, I.C.R.; Monteiro, T.V.C.; Teixeira, C.M.L.L.; Eberlin, M.N.; Sarpal, A.S. Investigating the Potential of Ion Mobility-Mass Spectrometry for Microalgae Biomass Characterization. Anal. Chem. 2019, 91, 9266–9276. [Google Scholar] [CrossRef]
- Le Maître, J.; Paupy, B.; Hubert-Roux, M.; Marceau, S.; Rüger, C.; Afonso, C.; Giusti, P. Structural Analysis of Neutral Nitrogen Compounds Refractory to the Hydrodenitrogenation Process of Heavy Oil Fractions by High-Resolution Tandem Mass Spectrometry and Ion Mobility–Mass Spectrometry. Energy Fuels 2020, 34, 9328–9338. [Google Scholar] [CrossRef]
- Szykuła, K.M.; Wicking, C.; Whitmarsh, S.; Creaser, C.S.; Reynolds, J.C. Characterization of Crude Oil and Its Saturate, Aromatic, and Resin Fractions by High-Field Asymmetric Waveform Ion Mobility Spectrometry–High-Resolution Mass Spectrometry. Energy Fuels 2018, 32, 11310–11316. [Google Scholar] [CrossRef]
- Maleki, H.; Ghassabi Kondalaji, S.; Khakinejad, M.; Valentine, S.J. Structural Assignments of Sulfur-Containing Compounds in Crude Oil Using Ion Mobility Spectrometry-Mass Spectrometry. Energy Energy Fuels 2016, 30, 9150–9161. [Google Scholar] [CrossRef]
- Dhungana, B.; Becker, C.; Zekavat, B.; Solouki, T.; Hockaday, W.C.; Chambliss, C.K. Characterization of Slow-Pyrolysis Bio-Oils by High-Resolution Mass Spectrometry and Ion Mobility Spectrometry. Energy Fuels 2015, 29, 744–753. [Google Scholar] [CrossRef]
- Cho, E.; Riches, E.; Palmer, M.; Giles, K.; Ujma, J.; Kim, S. Isolation of Crude Oil Peaks Differing by m/z ∼ 0.1 via Tandem Mass Spectrometry Using a Cyclic Ion Mobility-Mass Spectrometer. Anal. Chem. 2019, 91, 14268–14274. [Google Scholar] [CrossRef] [PubMed]
- Rüger, C.P.; Le Maître, J.; Maillard, J.; Riches, E.; Palmer, M.; Afonso, C.; Giusti, P. Exploring Complex Mixtures by Cyclic Ion Mobility High-Resolution Mass Spectrometry: Application Toward Petroleum. Anal. Chem. 2021, 93, 5872–5881. [Google Scholar] [CrossRef] [PubMed]
- Zhang, Y.; Han, Y.; Wu, J.; Wang, Y.; Li, J.; Shi, Q.; Xu, C.; Hsu, C.S. Comprehensive Composition, Structure, and Size Characterization for Thiophene Compounds in Petroleum Using Ultrahigh-Resolution Mass Spectrometry and Trapped Ion Mobility Spectrometry. Anal. Chem. 2021, 93, 5089–5097. [Google Scholar] [CrossRef] [PubMed]
- Maillard, J.F.; Le Maître, J.; Rüger, C.P.; Ridgeway, M.; Thompson, C.J.; Paupy, B.; Hubert-Roux, M.; Park, M.; Afonso, C.; Giusti, P. Structural Analysis of Petroporphyrins from Asphaltene by Trapped Ion Mobility Coupled with Fourier Transform Ion Cyclotron Resonance Mass Spectrometry. Analyst 2021, 146, 4161–4171. [Google Scholar] [CrossRef]
- Dodds, J.N.; May, J.C.; McLean, J.A. Correlating Resolving Power, Resolution and Collision Cross Section: Unifying Cross Platform Assessment of Separation Efficiency in Ion Mobility Spectrometry. Anal. Chem. 2017, 89, 12176–12184. [Google Scholar] [CrossRef]
- Cumeras, R.; Figueras, E.; Davis, C.E.; Baumbach, J.I.; Gràcia, I. Review on Ion Mobility Spectrometry. Part 1: Current Instrumentation. Analyst 2015, 140, 1376–1390. [Google Scholar] [CrossRef]
- Dodds, J.N.; Baker, E.S. Ion Mobility Spectrometry: Fundamental Concepts, Instrumentation, Applications, and the Road Ahead. Anal. Chem. 2017, 89, 12176–12184. [Google Scholar] [CrossRef]
- Kliman, M.; May, J.C.; McLean, J.A. Lipid Analysis and Lipidomics by Structurally Selective Ion Mobility-Mass Spectrometry. Biochim. Biophys. Acta 2011, 1811, 935–945. [Google Scholar] [CrossRef] [PubMed]
- Cooks, R.G. Special Feature: Historical. Collision-Induced Dissociation: Readings and Commentary. J. Mass Spectrom. 1995, 30, 1215–1221. [Google Scholar] [CrossRef]
- van Agthoven, M.A.; Lam, Y.P.Y.; O’Connor, P.B.; Rolando, C.; Delsuc, M.-A. Two-Dimensional Mass Spectrometry: New Perspectives for Tandem Mass Spectrometry. Eur. Biophys. J. 2019, 48, 213–229. [Google Scholar] [CrossRef]
- Zuber, J.; Rathsack, P.; Otto, M. Structural Characterization of Acidic Compounds in Pyrolysis Liquids Using Collision-Induced Dissociation and Fourier Transform Ion Cyclotron Resonance Mass Spectrometry. Anal. Chem. 2018, 90, 12655–12662. [Google Scholar] [CrossRef] [PubMed]
- Marzullo, B.P.; Morgan, T.E.; Theisen, A.; Haris, A.; Wootton, C.A.; Perry, S.J.; Saeed, M.; Barrow, M.P.; O’Connor, P.B. Combining Ultraviolet Photodissociation and Two-Dimensional Mass Spectrometry: A Contemporary Approach for Characterizing Singly Charged Agrochemicals. Anal. Chem. 2021, 93, 9462–9470. [Google Scholar] [CrossRef]
- Marzullo, B.P.; Morgan, T.E.; Wootton, C.A.; Li, M.; Perry, S.J.; Saeed, M.; Barrow, M.P.; O’Connor, P.B. Comparison of Fragmentation Techniques for the Structural Characterization of Singly Charged Agrochemicals. Anal. Chem. 2020, 92, 3143–3151. [Google Scholar] [CrossRef]
- Floris, F.; Vallotto, C.; Chiron, L.; Lynch, A.M.; Barrow, M.P.; Delsuc, M.-A.; O’Connor, P.B. Polymer Analysis in the Second Dimension: Preliminary Studies for the Characterization of Polymers with 2D MS. Anal. Chem. 2017, 89, 9892–9899. [Google Scholar] [CrossRef]
- Morgan, T.E.; Wootton, C.A.; Marzullo, B.; Paris, J.; Kerr, A.; Ellacott, S.H.; van Agthoven, M.A.; Barrow, M.P.; Bristow, A.W.T.; Perrier, S.; et al. Characterization Across a Dispersity: Polymer Mass Spectrometry in the Second Dimension. J. Am. Soc. Mass Spectrom. 2021, 32, 2153–2161. [Google Scholar] [CrossRef]
- Paris, J.; Theisen, A.; Marzullo, B.P.; Haris, A.; Morgan, T.E.; Barrow, M.P.; O’Hara, J.; O’Connor, P.B. Multimodal Tandem Mass Spectrometry Techniques for the Analysis of Phosphopeptides. J. Am. Soc. Mass Spectrom. 2022, 33, 1126–1133. [Google Scholar] [CrossRef]
- Zhurov, K.; Fornelli, L.; Wodrich, M.; Laskay, U.; Tsybin, Y. ChemInform Abstract: Principles of Electron Capture and Transfer Dissociation Mass Spectrometry Applied to Peptide and Protein Structure Analysis. Chem. Soc. Rev. 2013, 42, 5014–5030. [Google Scholar] [CrossRef]
- Cooper, H.J.; Håkansson, K.; Marshall, A.G. The Role of Electron Capture Dissociation in Biomolecular Analysis. Mass Spectrom. Rev. 2005, 24, 201–222. [Google Scholar] [CrossRef]
- Zhang, H.; Cui, W.; Wen, J.; Blankenship, R.E.; Gross, M.L. Native Electrospray and Electron-Capture Dissociation in FTICR Mass Spectrometry Provide Top-down Sequencing of a Protein Component in an Intact Protein Assembly. J. Am. Soc. Mass Spectrom. 2010, 21, 1966–1968. [Google Scholar] [CrossRef] [PubMed]
- Klemm, D.; Heublein, B.; Fink, H.-P.; Bohn, A. Cellulose: Fascinating Biopolymer and Sustainable Raw Material. Angew. Chem. Int. Ed. 2005, 44, 3358–3393. [Google Scholar] [CrossRef] [PubMed]
- Scheller, H.V.; Ulvskov, P. Hemicelluloses. Annu. Rev. Plant Biol. 2010, 61, 263–289. [Google Scholar] [CrossRef] [PubMed]
- Vinueza, N.R.; Gallardo, V.A.; Klimek, J.F.; Carpita, N.C.; Kenttämaa, H.I. Analysis of Carbohydrates by Atmospheric Pressure Chloride Anion Attachment Tandem Mass Spectrometry. Fuel 2013, 105, 235–246. [Google Scholar] [CrossRef]
- Yu, Z.; Murria, P.; Easton, M.W.; Degenstein, J.C.; Zhu, H.; Xu, L.; Agrawal, R.; Delgass, W.N.; Ribeiro, F.H.; Kenttämaa, H.I. Exploring the Reaction Mechanisms of Fast Pyrolysis of Xylan Model Compounds via Tandem Mass Spectrometry and Quantum Chemical Calculations. J. Phys. Chem. A 2019, 123, 9149–9157. [Google Scholar] [CrossRef]
- Zeng, J.; Yoo, C.G.; Wang, F.; Pan, X.; Vermerris, W.; Tong, Z. Biomimetic Fenton-Catalyzed Lignin Depolymerization to High-Value Aromatics and Dicarboxylic Acids. ChemSusChem 2015, 8, 861–871. [Google Scholar] [CrossRef]
- Liu, J.-Y.; Wu, S.; Lou, R. Chemical Structure and Pyrolysis Response of β-O-4 Lignin Model Polymer. BioResources 2011, 6, 1079–1093. [Google Scholar]
- Calvo-Flores, F.G.; Dobado, J.A. Lignin as Renewable Raw Material. ChemSusChem 2010, 3, 1227–1235. [Google Scholar] [CrossRef]
- Parthasarathi, R.; Romero, R.A.; Redondo, A.; Gnanakaran, S. Theoretical Study of the Remarkably Diverse Linkages in Lignin. J. Phys. Chem. Lett. 2011, 2, 2660–2666. Available online: https://pubs.acs.org/doi/full/10.1021/jz201201q (accessed on 24 October 2022). [CrossRef]
- Dong, X.; Mayes, H.; Morreel, K.; Katahira, R.; Li, Y.; Ralph, J.; Black, B.; Beckham, G. Energy-Resolved Mass Spectrometry as a Tool for Identification of Lignin Depolymerization Products. ChemSusChem 2022, 1–9. [Google Scholar] [CrossRef]
- Zhang, X.; Ma, H.; Wu, S.; Wei, W. Sequential Fractionation of Lignin-Derived Pyrolysis Oil via Extraction with a Combination of Water and Organic Solvents. Bioressources 2019, 16, 2144–2159. [Google Scholar]
- Abdelaziz, O.Y.; Li, K.; Tunå, P.; Hulteberg, C.P. Continuous Catalytic Depolymerisation and Conversion of Industrial Kraft Lignin into Low-Molecular-Weight Aromatics. Biomass Convers. Bioref. 2018, 8, 455–470. [Google Scholar] [CrossRef]
- Paris, J.; Morgan, T.E.; Wootton, C.A.; Barrow, M.P.; O’Hara, J.; O’Connor, P.B. Facile Determination of Phosphorylation Sites in Peptides Using Two-Dimensional Mass Spectrometry. Anal. Chem. 2020, 92, 6817–6821. [Google Scholar] [CrossRef] [PubMed]
- Kanaujia, P.K.; Sharma, Y.K.; Garg, M.O.; Tripathi, D.; Singh, R. Review of Analytical Strategies in the Production and Upgrading of Bio-Oils Derived from Lignocellulosic Biomass. J. Anal. Appl. Pyrolysis 2014, 105, 55–74. [Google Scholar] [CrossRef]
- Tessini, C.; Müller, N.; Mardones, C.; Meier, D.; Berg, A.; von Baer, D. Chromatographic Approaches for Determination of Low-Molecular Mass Aldehydes in Bio-Oil. J. Chromatogr. A 2012, 1219, 154–160. [Google Scholar] [CrossRef]
- Christensen, E.D.; Chupka, G.M.; Luecke, J.; Smurthwaite, T.; Alleman, T.L.; Iisa, K.; Franz, J.A.; Elliott, D.C.; McCormick, R.L. Analysis of Oxygenated Compounds in Hydrotreated Biomass Fast Pyrolysis Oil Distillate Fractions. Energy Fuels 2011, 25, 5462–5471. [Google Scholar] [CrossRef]
- Uchiyama, S.; Inaba, Y.; Kunugita, N. Derivatization of Carbonyl Compounds with 2,4-Dinitrophenylhydrazine and Their Subsequent Determination by High-Performance Liquid Chromatography. J. Chromatogr. B 2011, 879, 1282–1289. [Google Scholar] [CrossRef]
- Alhassan, A.; Andersson, J.T. Ketones in Fossil Materials—A Mass Spectrometric Analysis of a Crude Oil and a Coal Tar. Energy Fuels 2013, 27, 5770–5778. [Google Scholar] [CrossRef]
- Krajewski, L.C.; Lobodin, V.V.; Robbins, W.K.; Jin, P.; Bota, G.; Marshall, A.G.; Rodgers, R.P. Method for Isolation and Detection of Ketones Formed from High-Temperature Naphthenic Acid Corrosion. Energy Fuels 2017, 31, 10674–10679. [Google Scholar] [CrossRef]
- Staš, M.; Chudoba, J.; Kubička, D.; Blažek, J.; Pospíšil, M. Petroleomic Characterization of Pyrolysis Bio-Oils: A Review. Energy Fuels 2017, 31, 10283–10299. [Google Scholar] [CrossRef]
- Wasinski, F.A.H.; Andersson, J.T. Qualitative Analysis of Phenols and Alcohols in Complex Samples after Derivatization to Esters of Ferrocene Carboxylic Acid by Gas Chromatography with Mass Spectrometric Detection. J. Chromatogr. A 2007, 1157, 376–385. [Google Scholar] [CrossRef] [PubMed]
- Rolfes, J.; Andersson, J.T. Determination of Alkylphenols after Derivatization to Ferrocenecarboxylic Acid Esters with Gas Chromatography-Atomic Emission Detection. Anal. Chem. 2001, 73, 3073–3082. [Google Scholar] [CrossRef] [PubMed]
- Zhu, H.; Janusson, E.; Luo, J.; Piers, J.; Islam, F.; McGarvey, G.B.; Oliver, A.G.; Granot, O.; McIndoe, J.S. Phenol-Selective Mass Spectrometric Analysis of Jet Fuel. Analyst 2017, 142, 3278–3284. [Google Scholar] [CrossRef]
- Murwanashyaka, J.N.; Pakdel, H.; Roy, C. Step-Wise and One-Step Vacuum Pyrolysis of Birch-Derived Biomass to Monitor the Evolution of Phenols. J. Anal. Appl. Pyrolysis 2001, 60, 219–231. [Google Scholar] [CrossRef]
- Liotta, R. Selective Alkylation of Acidic Hydroxyl Groups in Coal. Fuel 1979, 58, 724–728. [Google Scholar] [CrossRef]
- Bell, N.G.A.; Graham, M.C.; Uhrín, D. Isotope-Filtered ND NMR Spectroscopy of Complex Mixtures to Unravel the Molecular Structures of Phenolic Compounds in Tagged Soil Organic Matter. Analyst 2016, 141, 4614–4624. [Google Scholar] [CrossRef]
- Thorn, K.A.; Steelink, C.; Wershaw, R.L. Methylation Patterns of Aquatic Humic Substances Determined By13C NMR Spectroscopy. Org. Geochem. 1987, 11, 123–137. [Google Scholar] [CrossRef]
- Staš, M.; Auersvald, M.; Kejla, L.; Vrtiška, D.; Kroufek, J.; Kubička, D. Quantitative Analysis of Pyrolysis Bio-Oils: A Review. TrAC Trends Anal. Chem. 2020, 126, 115857. [Google Scholar] [CrossRef]
- Ben, H.; Ferrell III, J.R. In-Depth Investigation on Quantitative Characterization of Pyrolysis Oil by 31 P NMR. RSC Adv. 2016, 6, 17567–17573. [Google Scholar] [CrossRef]
- Balakshin, M.; Capanema, E. On the Quantification of Lignin Hydroxyl Groups With 31 P and 13 C NMR Spectroscopy. J. Wood Chem. Technol. 2015, 35, 220–237. [Google Scholar] [CrossRef]
- Pu, Y.; Cao, S.; Ragauskas, A.J. Application of Quantitative 31P NMR in Biomass Lignin and Biofuel Precursors Characterization. Energy Environ. Sci. 2011, 4, 3154. [Google Scholar] [CrossRef]
- Chen, X.; Xu, C.; Zhang, W.; Ma, C.; Liu, X.; Zhao, S.; Shi, Q. Separation and Molecular Characterization of Ketones in a Low-Temperature Coal Tar. Energy Fuels 2018, 32, 4662–4670. [Google Scholar] [CrossRef]
- Thorn, K.A.; Cox, L.G. Probing the Carbonyl Functionality of a Petroleum Resin and Asphaltene through Oximation and Schiff Base Formation in Conjunction with N-15 NMR. PLoS ONE 2015, 10, e0142452. [Google Scholar] [CrossRef]
- Farajzadeh, M.A.; Yadeghari, A.; Khoshmaram, L.; Ghorbanpour, H. Gas Chromatographic Determination of Some Phenolic Compounds in Fuels and Engine Oil after Simultaneous Derivatization and Microextraction: Sample Preparation. J. Sep. Sci. 2014, 37, 2966–2973. [Google Scholar] [CrossRef] [PubMed]
- Ehiosun, K.I.; Grimaud, R.; Lobinski, R. Mass Spectrometric Analysis for Carboxylic Acids as Viable Markers of Petroleum Hydrocarbon Biodegradation. Trends Environ. Anal. Chem. 2022, 35, e00172. [Google Scholar] [CrossRef]
- Grasset, L.; Guignard, C.; Amblès, A. Free and Esterified Aliphatic Carboxylic Acids in Humin and Humic Acids from a Peat Sample as Revealed by Pyrolysis with Tetramethylammonium Hydroxide or Tetraethylammonium Acetate. Org. Geochem. 2002, 33, 181–188. [Google Scholar] [CrossRef]
- York, R.; Bell, N.G.A. Molecular Tagging for the Molecular Characterization of Natural Organic Matter. Environ. Sci. Technol. 2020, 54, 3051–3063. [Google Scholar] [CrossRef]
- Zherebker, A.; Lechtenfeld, O.J.; Sarycheva, A.; Kostyukevich, Y.; Kharybin, O.; Fedoros, E.I.; Nikolaev, E.N. Refinement of Compound Aromaticity in Complex Organic Mixtures by Stable Isotope Label Assisted Ultrahigh-Resolution Mass Spectrometry. Anal. Chem. 2020, 92, 9032–9038. [Google Scholar] [CrossRef]
- Kostyukevich, Y.; Acter, T.; Zherebker, A.; Ahmed, A.; Kim, S.; Nikolaev, E. Hydrogen/Deuterium Exchange in Mass Spectrometry. Mass Spectrom. Rev. 2018, 37, 811–853. [Google Scholar] [CrossRef]
- Kostyukevich, Y.; Kononikhin, A.; Popov, I.; Nikolaev, E. Analytical Description of the H/D Exchange Kinetic of Macromolecule. Mass Spectrom. Rev. 2018, 37, 811–853. [Google Scholar] [CrossRef] [PubMed]
- Zhang, Y.; Chen, X.; Zhang, L.; Shi, Q.; Zhao, S.; Xu, C. Specification of Nitrogen Functional Group in Hydrotreated Petroleum Molecule by Hydrogen/Deuterium Exchange Electrospray Ionization High-Resolution Mass Spectrometry. Analyst 2020, 145, 4442–4451. [Google Scholar] [CrossRef] [PubMed]
- Cho, Y.; Ahmed, A.; Kim, S. Application of Atmospheric Pressure Photo Ionization Hydrogen/Deuterium Exchange High-Resolution Mass Spectrometry for the Molecular Level Speciation of Nitrogen Compounds in Heavy Crude Oils. Anal. Chem. 2013, 85, 9758–9763. [Google Scholar] [CrossRef]
- Islam, A.; Kim, D.; Yim, U.H.; Shim, W.J.; Kim, S. Structure-Dependent Degradation of Polar Compounds in Weathered Oils Observed by Atmospheric Pressure Photo-Ionization Hydrogen/Deuterium Exchange Ultrahigh Resolution Mass Spectrometry. J. Hazard. Mater. 2015, 296, 93–100. [Google Scholar] [CrossRef]
- Acter, T.; Lee, S.; Cho, E.; Jung, M.-J.; Kim, S. Design and Validation of In-Source Atmospheric Pressure Photoionization Hydrogen/Deuterium Exchange Mass Spectrometry with Continuous Feeding of D 2 O. J. Am. Soc. Mass Spectrom. 2018, 29, 85–94. [Google Scholar] [CrossRef] [PubMed]
- Kostyukevich, Y.; Zherebker, A.; Vlaskin, M.S.; Roznyatovsky, V.A.; Grishin, Y.K.; Nikolaev, E. Speciation of Structural Fragments in Crude Oil by Means of Isotope Exchange in Near-Critical Water and Fourier Transform Mass Spectrometry. Anal. Bioanal. Chem. 2019, 411, 3331–3339. [Google Scholar] [CrossRef]
- Kostyukevich, Y.; Osipenko, S.; Rindin, K.; Zherebker, A.; Kovaleva, O.; Rumiantseva, L.; Borisova, L.; Borisova, N.; Vlaskin, M.S.; Nikolaev, E. Analysis of the Bio-Oil Produced by the Hydrothermal Liquefaction of Biomass Using High-Resolution Mass Spectrometry and Isotope Exchange. Energy Fuels 2021, 35, 12208–12215. [Google Scholar] [CrossRef]
- Son, S.; Kim, S.; Yim, Y.-H.; Kim, S. Reproducibility of Crude Oil Spectra Obtained with Ultrahigh Resolution Mass Spectrometry. Anal. Chem. 2020, 92, 9465–9471. [Google Scholar] [CrossRef]
- Rodgers, R.P.; Mapolelo, M.M.; Robbins, W.K.; Chacón-Patiño, M.L.; Putman, J.C.; Niles, S.F.; Rowland, S.M.; Marshall, A.G. Combating Selective Ionization in the High Resolution Mass Spectral Characterization of Complex Mixtures. Faraday Discuss. 2019, 218, 29–51. [Google Scholar] [CrossRef]
- Lacroix-Andrivet, O.; Hubert-Roux, M.; Mendes Siqueira, A.L.; Bai, Y.; Afonso, C. Comparison of Silica and Cellulose Stationary Phases to Analyze Bitumen by High-Performance Thin-Layer Chromatography Coupled to Laser Desorption Ionization Fourier Transform Ion Cyclotron Resonance Mass Spectrometry. Energy Fuels 2020, 34, 9296–9303. [Google Scholar] [CrossRef]
- Guillemant, J.; Lacoue-Nègre, M.; Berlioz-Barbier, A.; Albrieux, F.; de Oliveira, L.P.; Joly, J.-F.; Duponchel, L. Towards a New Pseudo-Quantitative Approach to Evaluate the Ionization Response of Nitrogen Compounds in Complex Matrices. Sci. Rep. 2021, 11, 6417. [Google Scholar] [CrossRef] [PubMed]
- Reymond, C.; Le Masle, A.; Colas, C.; Charon, N. Input of an Off-Line, Comprehensive, Three-Dimensional Method (CPC × SFC/HRMS) to Quantify Polycyclic Aromatic Hydrocarbons in Vacuum Gas Oils. Anal. Chem. 2020, 92, 6684–6692. [Google Scholar] [CrossRef] [PubMed]
- A Three-Dimensional Semi-Quantitative Method to Monitor the Evolution of Polycyclic Aromatic Hydrocarbons from Vacuum Gas Oil Feedstocks to Lighter Products. Fuel 2021, 296, 120175. [CrossRef]








| Properties | Heavy Oil | Pyrolysis Bio-Oil | Liquefaction Oil (Corn Straw, 2G) | Pyrolysis of Aegle Marmelos (3G) | ||
|---|---|---|---|---|---|---|
| Wood (2G) | Straw (2G) | |||||
| Elemental composition, wt. % | C | 85 | 54–58 | 48.93 | 44.57 | 40.0497 |
| H | 11 | 5.5–7.0 | 6.52 | 5.53 | 6.1474 | |
| O | 1 | 35–40 | 42.56 | 33.70 | 52.2853 | |
| N | 0.3 | 0–0.02 | 1.11 | 0.93 | 1.4732 | |
| S | 1.0–1.8 | 0.0–0.02 | 0.0–0.06 | 0.10 | 0.0005 | |
| Ash | 0.1 | 0–0.2 | 5.45 | 7 | 2.19 | |
| Water content, wt. % | 0.1 | 15–30 | 6.5 | 7–15 | 3.01 | |
| Higher heating value, MJ·kg−1 | 40 | 16–19 | 18.01–23.3 | 16.96 | 20.17 | |
| Instrument | Resolution | Error (ppm, Internal Calibration) | Sensitivity (ESI) | Typical Measurement Rate | Mass Range (m/z) | Instrument Model |
|---|---|---|---|---|---|---|
| Orbitrap | 1 M * at m/z 200 | <1 ppm | 100 fg reserpine (S/NL 100:1) | 1 Hz | 50–8000 | Eclipse tribrid ThermoFisher Scientific |
| FTICR | >20 M * at m/z 400 | <600 ppb | 100 amol Ubiquitin (S/N > 20:1) | 0.5 Hz | 100–10,000 | 7 Tesla 2XR Bruker |
| Q-TOF | 60,000 at m/z 1222 | <800 ppb | 100 fg reserpine (S/N: 100:1) | 50 Hz | 20–40,000 | Impact II Bruker |
| timsTOF | 60,000 at m/z 1222 | <800 ppb | 100 fg reserpine (S/N: 100:1) | 50 Hz | 20–>20,000 | timsTOF Pro 2 Bruker |
| Q-Tof MRT | >200,000 | <500 ppb | ND | 10 Hz | 50–>3000 | Select Series MRT Waters |
| DPF Fraction | Sheath And Auxiliary Gas | Solvent |
|---|---|---|
| Asphaltenes | N2 | CS2 |
| Heavy saturated hydrocarbon | O2 | n-Hexane |
| Alkyl aromatic hydrocarbon | N2 | CS2 |
| Heteroaromatic | ||
| Polar compound | N2 | n-Hexane and methanol |
Publisher’s Note: MDPI stays neutral with regard to jurisdictional claims in published maps and institutional affiliations. |
© 2022 by the authors. Licensee MDPI, Basel, Switzerland. This article is an open access article distributed under the terms and conditions of the Creative Commons Attribution (CC BY) license (https://creativecommons.org/licenses/by/4.0/).
Share and Cite
Abou-Dib, A.; Aubriet, F.; Hertzog, J.; Vernex-Loset, L.; Schramm, S.; Carré, V. Next Challenges for the Comprehensive Molecular Characterization of Complex Organic Mixtures in the Field of Sustainable Energy. Molecules 2022, 27, 8889. https://doi.org/10.3390/molecules27248889
Abou-Dib A, Aubriet F, Hertzog J, Vernex-Loset L, Schramm S, Carré V. Next Challenges for the Comprehensive Molecular Characterization of Complex Organic Mixtures in the Field of Sustainable Energy. Molecules. 2022; 27(24):8889. https://doi.org/10.3390/molecules27248889
Chicago/Turabian StyleAbou-Dib, Anthony, Frédéric Aubriet, Jasmine Hertzog, Lionel Vernex-Loset, Sébastien Schramm, and Vincent Carré. 2022. "Next Challenges for the Comprehensive Molecular Characterization of Complex Organic Mixtures in the Field of Sustainable Energy" Molecules 27, no. 24: 8889. https://doi.org/10.3390/molecules27248889
APA StyleAbou-Dib, A., Aubriet, F., Hertzog, J., Vernex-Loset, L., Schramm, S., & Carré, V. (2022). Next Challenges for the Comprehensive Molecular Characterization of Complex Organic Mixtures in the Field of Sustainable Energy. Molecules, 27(24), 8889. https://doi.org/10.3390/molecules27248889

