Characterization of Inulin-Type Fructan from Platycodon grandiflorus and Study on Its Prebiotic and Immunomodulating Activity
Abstract
1. Introduction
2. Results and Discussions
2.1. Purification of Inulin from P. grandiflorus
2.2. Chemical Characterization of PGF
2.3. Prebiotic Activity of PGF
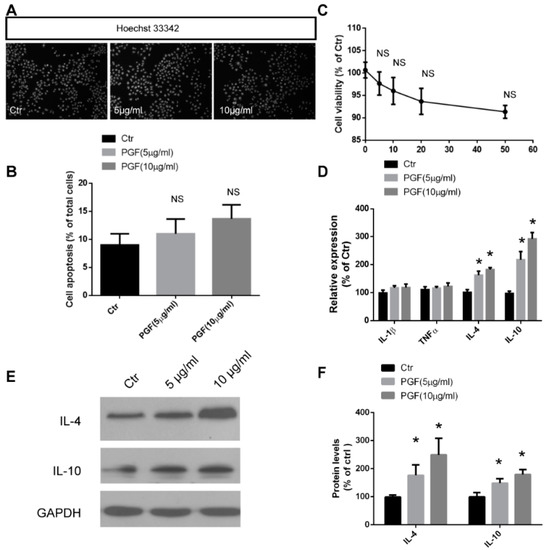
2.4. PGF Promote the Anti-Inflammatory Factors Release of IPEC-J2 Cells
3. Materials and Methods
3.1. Materials and Reagents
3.2. Isolation of Inulin from P. grandiflorus
3.3. Characterization of Inulin from P. grandiflorus
3.4. Prebiotic Activity
3.4.1. Bacterial Strains
3.4.2. Bacterial Growth
3.5. Cell Culture
3.6. Cell Viability Assay
3.7. Hoechst 33342 Staining
3.8. Quantitative Realtime PCR
3.9. Statistical Analysis
4. Conclusions
Author Contributions
Funding
Acknowledgments
Conflicts of Interest
References
- Kober, M.M.; Bowe, W.P. The effect of probiotics on immune regulation, acne, and photoaging. Int. J. Womens Dermatol. 2015, 1, 85–89. [Google Scholar] [CrossRef]
- Mowat, A.M.; Viney, J.L. The anatomical basis of intestinal immunity. Immunol. Rev. 2010, 156, 145–166. [Google Scholar] [CrossRef]
- Bischoff, S.C.; KräMer, S. Human mast cells, bacteria, and intestinal immunity. Immunol. Rev. 2010, 217, 329–337. [Google Scholar] [CrossRef]
- Hill, D.A.; Artis, D. Intestinal Bacteria and the Regulation of Immune Cell Homeostasis. Annu. Rev. Immunol. 2010, 28, 623–667. [Google Scholar] [CrossRef]
- Kamada, N.; Seo, S.U.; Chen, G.Y.; Nunez, G. Role of the gut microbiota in immunity and inflammatory disease. Nat. Rev. Immunol. 2013, 13, 321–335. [Google Scholar] [CrossRef]
- Bron, P.A.; Kleerebezem, M.; Brummer, R.-J.; Cani, P.D.; Mercenier, A.; MacDonald, T.T.; Garcia-Ródenas, C.L.; Wells, J.M. Can probiotics modulate human disease by impacting intestinal barrier function? Br. J. Nutr. 2017, 117, 93–107. [Google Scholar] [CrossRef] [PubMed]
- Borchers, A.T.; Selmi, C.; Meyers, F.J.; Keen, C.L.; Gershwin, M.E. Probiotics and immunity. J. Gastroenterol. 2009, 44, 26–46. [Google Scholar] [CrossRef] [PubMed]
- Apolinario, A.C.; de Lima Damasceno, B.P.G.; de Macedo Beltrao, N.E.; Pessoa, A.; Converti, A.; da Silva, J.A. Inulin-type fructans: A review on different aspects of biochemical and pharmaceutical technology. Carbohydr. Polym. 2014, 101, 368–378. [Google Scholar] [CrossRef] [PubMed]
- Shoaib, M.; Shehzad, A.; Omar, M.; Rakha, A.; Raza, H.; Sharif, H.R.; Shakeel, A.; Ansari, A.; Niazi, S. Inulin: Properties, health benefits and food applications. Carbohydr. Polym. 2016, 147, 444–454. [Google Scholar] [CrossRef] [PubMed]
- Kelly, G. Inulin-type prebiotics—A review: Part I. Altern. Med. Rev. 2008, 13, 315–330. [Google Scholar]
- Wilson, B.; Whelan, K. Prebiotic inulin-type fructans and galacto-oligosaccharides: Definition, specificity, function, and application in gastrointestinal disorders. J. Gastroenterol. Hepatol. 2017, 32, 64–68. [Google Scholar] [CrossRef] [PubMed]
- Wang, Y.-X.; Zhou, J.-D.; Cao, F.; Yu, Z.-L.; Zhang, F.-R.; Huang, R.-X. Extraction, Purification and Polymerization Degree Distribution of Inulin from Jerusalem artichoke Grown in Saline-alkaline Soil. Food Sci. 2011, 12, 164–168. [Google Scholar]
- Liu, D.; Ping, W.U. Studies on the Antioxidant Activity of Inulin and Its Mechanism. J. Food Sci. Biotechnol. 2015, 9, 1002–1007. [Google Scholar]
- Salazar, N.; Dewulf, E.M.; Neyrinck, A.M.; Bindels, L.B.; Cani, P.D.; Mahillon, J.; de Vos, W.M.; Thissen, J.-P.; Gueimonde, M.; Clara, G. Inulin-type fructans modulate intestinal Bifidobacterium species populations and decrease fecal short-chain fatty acids in obese women. Clin. Nutr. 2015, 34, 501–507. [Google Scholar] [CrossRef] [PubMed]
- Xiong, Z.W.; Dong, Q.; Wang, Q. Effect of inulin bread on blood glucose and lipid of mice with diabetes induced by STZ. Sci. Technol. Food Ind. 2015, 20, 368–370. [Google Scholar]
- Xu, X.; Xu, P.; Ma, C.; Tang, J.; Zhang, X. Gut microbiota, host health, and polysaccharides. Biotechnol. Adv. 2013, 31, 318–337. [Google Scholar] [CrossRef]
- Morris, C.; Morris, G.A. The effect of inulin and fructo-oligosaccharide supplementation on the textural, rheological and sensory properties of bread and their role in weight management: A review. Food Chem. 2012, 133, 237–248. [Google Scholar] [CrossRef]
- Du, Y.-J.; Xie, C.-P. The Inulin Extraction from Burdock and Bacteriostasis Research. Food Res. Dev. 2011, 12, 32–36. [Google Scholar]
- Lopes, S.M.S.; Francisco, M.G.; Higashi, B.; de Almeida, R.T.R.; Krausová, G.; Pilau, E.J.; Gonçalves, J.E.; Gonçalves, R.A.C.; de Oliveira, A.J.B. Chemical characterization and prebiotic activity of fructo-oligosaccharides from Stevia rebaudiana (Bertoni) roots and in vitro adventitious root cultures. Carbohydr. Polym. 2016, 152, 718–725. [Google Scholar] [CrossRef] [PubMed]
- Fu, Y.-P.; Li, L.-X.; Zhang, B.-Z.; Paulsen, B.S.; Yin, Z.-Q.; Huang, C.; Feng, B.; Chen, X.-F.; Jia, R.-R.; Song, X. Characterization and prebiotic activity in vitro of inulin-type fructan from Codonopsis pilosula roots. Carbohydr. Polym. 2018, 193, 212–220. [Google Scholar] [CrossRef]
- Vogt, L.; Meyer, D.; Pullens, G.; Faas, M.; Smelt, M.; Venema, K.; Ramasamy, U.; Schols, H.A.; De Vos, P. Immunological properties of inulin-type fructans. Crit. Rev. Food Sci. Nutr. 2015, 55, 414–436. [Google Scholar] [CrossRef] [PubMed]
- Hapfelmeier, S.; Müller, A.J.; Stecher, B.; Kaiser, P.; Barthel, M.; Endt, K.; Eberhard, M.; Robbiani, R.; Jacobi, C.A.; Heikenwalder, M. Microbe sampling by mucosal dendritic cells is a discrete, MyD88-independent stepin ΔinvG S. Typhimurium colitis. J. Exp. Med. 2008, 205, 437–450. [Google Scholar] [CrossRef] [PubMed]
- Eiwegger, T.; Stahl, B.; Haidl, P.; Schmitt, J.; Boehm, G.; Dehlink, E.; Urbanek, R.; Szépfalusi, Z. Prebiotic oligosaccharides: In vitro evidence for gastrointestinal epithelial transfer and immunomodulatory properties. Pediatr. Allergy Immunol. 2010, 21, 1179–1188. [Google Scholar] [CrossRef]
- State Pharmacopoeia Commission. Pharmacopoeia of the People’s Republic of China; Chemical Industry Press: Beijing, China, 2015. [Google Scholar]
- Zhang, L.; Wang, Y.; Yang, D.; Zhang, C.; Zhang, N.; Li, M.; Liu, Y. Platycodon grandiflorus–An ethnopharmacological, phytochemical and pharmacological review. J. Ethnopharmacol. 2015, 164, 147–161. [Google Scholar] [CrossRef]
- Sun, X.; Zhang, W.; Tang, P.; Jing, W.; Liu, Y.; Tang, Z. Detection of Main Components and Antioxidant Activity of Platycodon grandiflorum Extracts. Chin. Agric. Sci. Bull. 2017, 33, 139–144. [Google Scholar]
- Sheng, Y.; Liu, G.; Wang, M.; Lv, Z.; Du, P. A selenium polysaccharide from Platycodon grandiflorum rescues PC12 cell death caused by H2O2 via inhibiting oxidative stress. Int. J. Boil. Macromol. 2017, 104, 393–399. [Google Scholar] [CrossRef] [PubMed]
- Xu, Y.; Dong, Q.; Qiu, H.; Cong, R.; Ding, K. Structural characterization of an arabinogalactan from Platycodon grandiflorum roots and antiangiogenic activity of its sulfated derivative. Biomacromolecules 2010, 11, 2558–2566. [Google Scholar] [CrossRef]
- Zheng, P.; Fan, W.; Wang, S.; Hao, P.; Wang, Y.; Wan, H.; Hao, Z.; Liu, J.; Zhao, X. Characterization of polysaccharides extracted from Platycodon grandiflorus (Jacq.) A. DC. affecting activation of chicken peritoneal macrophages. Int. J. Boil. Macromol. 2017, 96, 775–785. [Google Scholar] [CrossRef] [PubMed]
- Park, M.J.; Ryu, H.S.; Kim, J.S.; Lee, H.K.; Kang, J.S.; Yun, J.; Kim, S.Y.; Lee, M.K.; Hong, J.T.; Kim, Y. Platycodon grandiflorum polysaccharide induces dendritic cell maturation via TLR4 signaling. Food Chem. Toxicol. 2014, 72, 212–220. [Google Scholar] [CrossRef]
- Liu, W.; Liu, H.; Han, M. Polysaccharides from Platycodon grandiflorum. Chem. Nat. Compd. 2013, 48, 927–929. [Google Scholar] [CrossRef]
- Oka, M.; Ota, N.; Mino, Y.; Iwashita, T.; Komura, H. Studies on the conformational aspects of inulin oligomers. Chem. Pharm. Bull. 1992, 40, 1203–1207. [Google Scholar] [CrossRef]
- Li, J.; Zhang, X.; Cao, L.; Ji, J.; Gao, J. Three Inulin-Type Fructans from Codonopsis pilosula (Franch.) Nannf. Roots and Their Prebiotic Activity on Bifidobacterium longum. Molecules 2018, 23, 3123. [Google Scholar] [CrossRef]
- Pontes, A.G.O.; Silva, K.L.; da Cruz Fonseca, S.G.; Soares, A.A.; de Andrade Feitosa, J.P.; Braz-Filho, R.; Romero, N.R.; Bandeira, M.A.M. Identification and determination of the inulin content in the roots of the Northeast Brazilian species Pombalia calceolaria L. Carbohydr. Polym. 2016, 149, 391–398. [Google Scholar] [CrossRef]
- Caleffi, E.R.; Krausová, G.; Hyršlová, I.; Paredes, L.L.R.; dos Santos, M.M.; Sassaki, G.L.; Gonçalves, R.A.C.; de Oliveira, A.J.B. Isolation and prebiotic activity of inulin-type fructan extracted from Pfaffia glomerata (Spreng) Pedersen roots. Int. J. Boil. Macromol. 2015, 80, 392–399. [Google Scholar] [CrossRef]
- Weitkunat, K.; Schumann, S.; Petzke, K.J.; Blaut, M.; Loh, G.; Klaus, S. Effects of dietary inulin on bacterial growth, short-chain fatty acid production and hepatic lipid metabolism in gnotobiotic mice. J. Nutr. Biochem. 2015, 26, 929–937. [Google Scholar] [CrossRef] [PubMed]
- Carlson, J.; Erickson, J.; Hess, J.; Gould, T.; Slavin, J. Prebiotic dietary fiber and gut health: Comparing the in vitro fermentations of beta-glucan, Inulin and Xylooligosaccharide. Nutrients 2017, 9, 1361. [Google Scholar] [CrossRef] [PubMed]
- Lopes, S.M.S.; Krausová, G.; Carneiro, J.W.P.; Gonçalves, J.E.; Gonçalves, R.A.C.; de Oliveira, A.J.B. A new natural source for obtainment of inulin and fructo-oligosaccharides from industrial waste of Stevia rebaudiana Bertoni. Food Chem. 2017, 225, 154–161. [Google Scholar] [CrossRef] [PubMed]
- De Kivit, S.; Kraneveld, A.D.; Garssen, J.; Willemsen, L.E. Glycan recognition at the interface of the intestinal immune system: Target for immune modulation via dietary components. Eur. J. Pharmacol. 2011, 668, S124–S132. [Google Scholar] [CrossRef] [PubMed]
- Osorio, F.; e Sousa, C.R. Myeloid C-type lectin receptors in pathogen recognition and host defense. Immunity 2011, 34, 651–664. [Google Scholar] [CrossRef] [PubMed]
- Elinav, E.; Strowig, T.; Henao-Mejia, J.; Flavell, R.A. Regulation of the antimicrobial response by NLR proteins. Immunity 2011, 34, 665–679. [Google Scholar] [CrossRef]
- Loo, Y.-M.; Gale, M., Jr. Immune signaling by RIG-I-like receptors. Immunity 2011, 34, 680–692. [Google Scholar] [CrossRef]
- Figdor, C.G.; van Spriel, A.B. Fungal pattern-recognition receptors and tetraspanins: Partners on antigen-presenting cells. Trends Immunol. 2010, 31, 91–96. [Google Scholar] [CrossRef]
- Vereyken, I.J.; Chupin, V.; Hoekstra, F.A.; Smeekens, S.C.; de Kruijff, B. The effect of fructan on membrane lipid organization and dynamics in the dry state. Biophys. J. 2003, 84, 3759–3766. [Google Scholar] [CrossRef]
- Vereyken, I.J.; Van Kuik, J.A.; Evers, T.H.; Rijken, P.J.; de Kruijff, B. Structural requirements of the fructan-lipid interaction. Biophys. J. 2003, 84, 3147–3154. [Google Scholar] [CrossRef]
- Austarheim, I.; Christensen, B.E.; Hegna, I.K.; Petersen, B.O.; Duus, J.O.; Bye, R.; Michaelsen, T.E.; Diallo, D.; Inngjerdingen, M.; Paulsen, B.S. Chemical and biological characterization of pectin-like polysaccharides from the bark of the Malian medicinal tree Cola cordifolia. Carbohydr. Polym. 2012, 89, 259–268. [Google Scholar] [CrossRef]
- Zou, Y.-F.; Chen, X.-F.; Malterud, K.E.; Rise, F.; Barsett, H.; Inngjerdingen, K.T.; Michaelsen, T.E.; Paulsen, B.S. Structural features and complement fixing activity of polysaccharides from Codonopsis pilosula Nannf. var. modesta LT Shen roots. Carbohydr. Polym. 2014, 113, 420–429. [Google Scholar] [CrossRef] [PubMed]
- Dedonder, R. Carbohydrates of the Jerusalem artichoke. I. Demonstration of a series of glucofructosans in the tubers. Isolation, analysis and structure of the less polymerised members of the series. Bull. Soc. Chim Biol. 1952, 34, 144–156. [Google Scholar] [PubMed]
- Singleton, V.; Rossi, J.A. Colorimetry of total phenolics with phosphomolybdic-phosphotungstic acid reagents. Am. J. Enol. Vitic. 1965, 16, 144–158. [Google Scholar]
- Bradford, M.M. A rapid and sensitive method for the quantitation of microgram quantities of protein utilizing the principle of protein-dye binding. Anal. Biochem. 1976, 72, 248–254. [Google Scholar] [CrossRef]
- Li, W.; Zhang, J.; Yu, C.; Li, Q.; Dong, F.; Wang, G.; Gu, G.; Guo, Z. Extraction, degree of polymerization determination and prebiotic effect evaluation of inulin from Jerusalem artichoke. Carbohydr. Polym. 2015, 121, 315–319. [Google Scholar] [CrossRef]
- Hu, J.; Cao, X.; Pang, D.; Luo, Q.; Zou, Y.; Feng, B.; Li, L.; Chen, Z.; Huang, C. Tumor grade related expression of neuroglobin is negatively regulated by PPARγ and confers antioxidant activity in glioma progression. Redox Boil. 2017, 12, 682–689. [Google Scholar] [CrossRef] [PubMed]
Sample Availability: Samples of the compounds PGF is available from the authors. |


| Groups | The Bacterial Density (△A600, n = 4) | ||||
|---|---|---|---|---|---|
| PGF | Orafti®® HP | P95s | Basal Medium | Glucose | |
| L. Johnsonii BS15 | 0.037 ± 0.001 a,b,A | 0.015 ± 0.001 a,A | 0.051 ± 0.033 b,A | 0.016 ± 0.002 a,A | 0.060 ± 0.003 b,A |
| L. plantarum BS10 | 0.056 ± 0.001 a,A | 0.030 ± 0.001 b,B | 0.198 ± 0.006 c,B | 0.031 ± 0.003 b,B | 0.177 ± 0.00 d,B |
| plantarum BSGP201683 | 0.12 ± 0.025 a,B | 0.04 ± 0.001 b,C | 0.24 ± 0.002 c,C | 0.04 ± 0.003 b,C | 0.39 ± 0.005 d,C |
| L. rhamnosus LGG | 0.045 ± 0.002 a,A | 0.027 ± 0.005 b,B | 0.031 ± 0.002 b,A | 0.027 ± 0.004 b,B | 0.196 ± 0.007 c,B |
| L. gasseri KQ11-1 | 0.104 ± 0.004 a,B,C | 0.088 ± 0.001 b,D | 0.091 ± 0.002 b,D | 0.084 ± 0.002 b,D | 0.324 ± 0.014 c,D |
| Weissella confusa X3 | 0.085 ± 0.005 a,C | 0.040 ± 0.002 b,E | 0.224 ± 0.004 c,C | 0.037 ± 0.002 b,E | 0.395 ± 0.026 d,C |
| Groups | pH (n = 4) | ||||
|---|---|---|---|---|---|
| PGF | Orafti®® HP | P95s | Basal Medium | Glucose | |
| L. Johnsonii BS15 | 5.87 ± 0.15 a,A,B | 6.03 + 0.06 b,A | 5.67 + 0.05 c,A | 6.10 + 0.00 b,A | 5.03 + 0.06 d,A |
| L. plantarum BS10 | 5.93 ± 0.02 a,A | 6.08 ± 0.01 b,A | 5.49 ± 0.01 c,B | 6.08 ± 0.02 b,A | 5.03 ± 0.01 d,A |
| L. plantarum BSGP201683 | 5.54 ± 0.03 a,C | 5.68 ± 0.02 b,B | 5.37 ± 0.02 c,C | 5.78 ± 0.02 d,B | 5.06 ± 0.01,e,A |
| L. rhamnosus LGG | 5.76 ± 0.06 a,B,D | 5.82 ± 0.12 a,C | 5.82 ± 0.06 a,D | 5.89 ± 0.05 a,C | 4.64 ± 0.05 b,B |
| L. gasseri KQ11-1 | 5.40 ± 0.05 a,E | 5.51 ± 0.01 a,D | 5.50 ± 0.09 a,B | 5.48 ± 0.09 a,D | 4.45 ± 0.07 b,C |
| Weissella confusa X3 | 5.70 ± 0.00 a,D | 5.80 ± 0.00 b,C | 5.40 ± 0.00 c,C | 5.80 ± 0.00 b,B | 5.07 ± 0.06 d,A |
| Gene | Primers |
|---|---|
| IL-1β | Fr 5′-GGCCGCCAAGATATAACTGA-3′ |
| Rv 5′-GGACCTCTGGGTATGGCTTTC-3′ | |
| TNF-α | Fr 5′-CGCCCACGTTGTAGCCAATGT-3′ |
| Rv 5′-CAGATAGTCGGGCAGGTTGATCTC-3′ | |
| IL-4 | Fr 5′-TACCAGCAACTTCGTCCAC-3′ |
| Rv 5′-ATCGTCTTTAGCCTTTCCAA-3′ | |
| IL-10 | Fr 5′-AACAAGAGCAAGGCCGTG-3′ |
| Rv 5′-AATAGTTCACAGAGAGGCTCGG-3′ | |
| β-Actin | Fr 5′-GTACCACTGGCATTGTGATG-3′ |
| Rv 5′-ATCTTCATGGTGCTAGGAGC-3′ |
© 2019 by the authors. Licensee MDPI, Basel, Switzerland. This article is an open access article distributed under the terms and conditions of the Creative Commons Attribution (CC BY) license (http://creativecommons.org/licenses/by/4.0/).
Share and Cite
Pang, D.-J.; Huang, C.; Chen, M.-L.; Chen, Y.-L.; Fu, Y.-P.; Paulsen, B.S.; Rise, F.; Zhang, B.-Z.; Chen, Z.-L.; Jia, R.-Y.; et al. Characterization of Inulin-Type Fructan from Platycodon grandiflorus and Study on Its Prebiotic and Immunomodulating Activity. Molecules 2019, 24, 1199. https://doi.org/10.3390/molecules24071199
Pang D-J, Huang C, Chen M-L, Chen Y-L, Fu Y-P, Paulsen BS, Rise F, Zhang B-Z, Chen Z-L, Jia R-Y, et al. Characterization of Inulin-Type Fructan from Platycodon grandiflorus and Study on Its Prebiotic and Immunomodulating Activity. Molecules. 2019; 24(7):1199. https://doi.org/10.3390/molecules24071199
Chicago/Turabian StylePang, De-Jiang, Chao Huang, Mei-Ling Chen, Yu-Long Chen, Yu-Ping Fu, Berit Smestad Paulsen, Frode Rise, Bing-Zhao Zhang, Zheng-Li Chen, Ren-Yong Jia, and et al. 2019. "Characterization of Inulin-Type Fructan from Platycodon grandiflorus and Study on Its Prebiotic and Immunomodulating Activity" Molecules 24, no. 7: 1199. https://doi.org/10.3390/molecules24071199
APA StylePang, D.-J., Huang, C., Chen, M.-L., Chen, Y.-L., Fu, Y.-P., Paulsen, B. S., Rise, F., Zhang, B.-Z., Chen, Z.-L., Jia, R.-Y., Li, L.-X., Song, X., Feng, B., Ni, X.-Q., Yin, Z.-Q., & Zou, Y.-F. (2019). Characterization of Inulin-Type Fructan from Platycodon grandiflorus and Study on Its Prebiotic and Immunomodulating Activity. Molecules, 24(7), 1199. https://doi.org/10.3390/molecules24071199

