Next Article in Journal
Look Beyond Additivity and Extensivity of Entropy for Black Hole and Cosmological Horizons
Previous Article in Journal
Simulating Weak Attacks in a New Duplication–Divergence Model with Node Loss
 
 
Font Type:
Arial Georgia Verdana
Font Size:
Aa Aa Aa
Line Spacing:
Column Width:
Background:
Article

Double-Layer Distributed and Integrated Fault Detection Strategy for Non-Gaussian Dynamic Industrial Systems

1
Merchant Marine College, Shanghai Maritime University, Shanghai 201306, China
2
Shanghai Ship and Shipping Research Institute Co., Ltd., Shanghai 200135, China
3
Faculty of Infrastructure Engineering, Dalian University of Technology, Dalian 116024, China
4
School of Control Science and Engineering, Dalian University of Technology, Dalian 116024, China
*
Author to whom correspondence should be addressed.
Entropy 2024, 26(10), 815; https://doi.org/10.3390/e26100815
Submission received: 11 July 2024 / Revised: 16 September 2024 / Accepted: 23 September 2024 / Published: 25 September 2024
(This article belongs to the Section Multidisciplinary Applications)

Abstract

Currently, with the increasing scale of industrial systems, multisensor monitoring data exhibit large-scale dynamic Gaussian and non-Gaussian concurrent complex characteristics. However, the traditional principal component analysis method is based on Gaussian distribution and uncorrelated assumptions, which are greatly limited in practice. Therefore, developing a new fault detection method for large-scale Gaussian and non-Gaussian concurrent dynamic systems is one of the urgent challenges to be addressed. To this end, a double-layer distributed and integrated data-driven strategy based on Laplacian score weighting and integrated Bayesian inference is proposed. Specifically, in the first layer of the distributed strategy, we design a Jarque–Bera test module to divide all multisensor monitoring variables into Gaussian and non-Gaussian blocks, successfully solving the problem of different data distributions. In the second layer of the distributed strategy, we design a dynamic augmentation module to solve dynamic problems, a K-means clustering module to mine local similarity information of variables, and a Laplace scoring module to quantitatively evaluate the structural retention ability of variables. Therefore, this double-layer distributed strategy can simultaneously combine the different distribution characteristics, dynamism, local similarity, and importance of variables, comprehensively mining the local information of the multisensor data. In addition, we develop an integrated Bayesian inference strategy based on detection performance weighting, which can emphasize the differential contribution of local models. Finally, the fault detection results for the Tennessee Eastman production system and a diesel engine working system validate the superiority of the proposed method.

1. Introduction

With the continuous expansion of modern industrial production scale, increasingly complex industrial systems are more likely to cause major safety accidents. To ensure the long-term stable operation of industrial systems, it is necessary to accurately detect and diagnose faults in time [1,2,3,4,5]. With the rapid promotion of the Industrial Internet of Things, hundreds of millions of devices have generated massive numbers of multisensor monitoring data. Data-driven fault detection methods have attracted the attention of researchers [6,7,8,9,10]; especially, multivariate statistical methods are widely used, such as partial least squares [11] and principal component analysis (PCA) [12]. However, traditional static PCA assumes that the data follow a Gaussian distribution and the samples at different times are independent. Unfortunately, in actual industry, the above assumptions are not necessarily satisfied. Therefore, dynamic PCA (DPCA) [13,14] and slow feature analysis (SFA) [15] were proposed to solve the dynamic correlation problem. Independent component analysis (ICA) [16] and dynamic independent component analysis (DICA) [17,18,19] were proposed to deal with non-Gaussian monitoring data.
In fact, as industrial systems become increasingly complex, the number of monitoring variables collected gradually increases, exhibiting large-scale characteristics. Deep learning methods can effectively process industrial big data and have been widely applied in the field of industrial fault diagnosis [20,21,22]. However, in practical industrial applications, fault events rarely occur, making it difficult to collect sufficient fault datasets for deep learning model training. Moreover, the above methods input all variables into the model as a whole, which is essentially a centralized method that easily ignores the local characteristics of the multisensor monitoring data (such as distribution characteristics, dynamic correlations, local similarity). Unlike the centralized methods mentioned above, distributed methods first divide monitoring variables into conceptually meaningful subblocks based on their inherent characteristics and then establish local monitoring models, which can reduce system complexity, increase model flexibility, and reduce model misjudgment rate. Therefore, distributed methods have become a research hotspot for large-scale industrial system monitoring, such as distributed ICA [23,24,25], distributed SFA [26,27,28], distributed cointegration analysis [29,30], distributed canonical correlation analysis [31,32], and double-layer distributed process monitoring based on hierarchical multiblock decomposition (DL-MB) [33]. Although the above distributed methods have been proposed, distributed PCA [34,35,36] is still one of the most commonly used distributed fault detection methods.
Due to the complex distribution characteristics of multisensor monitoring variables in practical industrial systems, some variables follow a Gaussian distribution, while others do not, exhibiting both Gaussian and non-Gaussian concurrent characteristics. However, similar to PCA, distributed PCA also needs to satisfy Gaussian distribution and irrelevance assumptions, so it performs poorly in fault detection tasks for large-scale Gaussian and non-Gaussian concurrent dynamic systems. In addition, the complex relationships and importance of different variables, as well as the contribution of different local models to the overall model detection performance, all have a significant impact on the detection results of distributed methods. Therefore, addressing the key issues mentioned above can fully tap into the application potential of distributed PCA in large-scale Gaussian and non-Gaussian concurrent dynamic systems. Considering that block partitioning is the first and crucial step in establishing a distributed model, how can we design a block partitioning strategy that can isolate Gaussian and non-Gaussian variables, combine the dynamic and local similarity information of variables, and ultimately overcome the limitations of distributed PCA methods? How can we design a weighting strategy that can quantitatively evaluate the importance of different variables and local models, thereby significantly improving detection performance?
To our knowledge, there are currently no reports on fault detection in large-scale industrial systems from the perspectives of variable distribution characteristics, dynamism, local similarity, and the importance of variables and local models. Considering that the Jarque–Bera (J-B) test is an effective method for testing whether data follow a normal distribution, we first design a J-B test module to distinguish between Gaussian and non-Gaussian variables, and divide all Gaussian variables into a Gaussian block while dividing all non-Gaussian variables into a non-Gaussian block. Secondly, we design a dynamic augmentation module that adds previous observations to describe the dynamic correlation of variables. Next, we design the K-means module to cluster variables in both Gaussian and non-Gaussian blocks to mine local similarity information between variables. In addition, to evaluate the importance of different variables within the same cluster subblock, we calculate the Laplacian score (Ls) for each variable and use the score as the variable weight. The Ls algorithm calculates the score of the sample’s features, which can evaluate the local structure retention ability of different variables [37]. Additionally, we establish a PCA detection model in each Gaussian cluster subblock, and an ICA detection model in each non-Gaussian cluster subblock. Finally, the detection accuracy of each local detection model is used as a weight to obtain an integrated Bayesian inference strategy, ultimately obtaining global monitoring statistics for fault detection.
Based on the above discussion, a double-layer distributed and integrated fault detection method based on Laplacian score weighting and integrated Bayesian inference (LSW-IBI) is proposed for large-scale Gaussian and non-Gaussian concurrent dynamic systems.
The main contributions of this paper are as follows:
  • To solve the problem of low fault detection performance in industrial systems with complex-characteristic multisensor data, this paper designs a J-B test module to effectively separate Gaussian and non-Gaussian variables while designing a dynamic augmentation module to characterize the dynamic behavior of variables, overcoming the limitations of traditional PCA methods’ Gaussian distribution and time independence assumption, and significantly improving detection performance.
  • Compared to traditional single-layer distributed methods, we propose a new double-layer distributed framework. This framework develops an optimal block partitioning scheme based on the distribution characteristics and similarity of variables, which provides a new research approach for distributed fault monitoring.
  • This paper designs a Laplacian scoring weighting module and an integrated Bayesian inference module from the perspective of the differential importance of variable local structure retention ability and local model detection performance, providing a new dual weighting strategy that can quantitatively evaluate the contributions of different variables and local models.
The rest of this article is arranged as follows: Section 2 introduces PCA, ICA, and Laplacian score. Section 3 describes a double-layer distributed and integrated data-driven fault detection method. Section 4 discusses the application of the proposed methods in two cases, and the main conclusions are summarized in Section 5.

2. Related Work

2.1. Fault Detection Based on PCA

PCA is often used to reduce the dimensionality of data. Assuming a data matrix X = x 1 , x 2 , , x m R n × m containing n samples and m variables, it can be expressed as follows:
X = T P T + E .
where X has been standardized, and T R n × k , P R m × k , and E R n × m express the score matrix, load matrix, and residual matrix. The number of principal components k is obtained by calculating the cumulative variance percentage (CPV). The Hotelling’s T-squared ( T 2 ) statistic and squared prediction error ( S P E ) statistic are expressed as follows:
T 2 = t Λ k 1 t T S P E = e · e T .
where Λ k is composed of the first k largest eigenvalues of covariance matrix C . By calculating (3), the control limit can be obtained [25]:
T 2 k n 1 n k F k , n k , α S P E θ 1 C α 2 θ 2 h 0 2 θ 1 + 1 + θ 2 h 0 h 0 1 θ 1 2 1 h 0 .
where θ i = j = k + 1 m λ j i i = 1 , 2 , 3 , h 0 = 1 2 θ 1 θ 3 3 θ 2 2 , F k , n k , α indicates the F distribution where the first degree of freedom and the second degree of freedom are k and n k , respectively, and α denotes the significance level. C α denotes the normal deviate corresponding to the upper 1 α percentile.

2.2. Fault Detection Based on ICA

Independent component analysis (ICA), which reveals higher-order statistical information from sensor data, is widely employed for dealing with non-Gaussian monitoring variables. Given a dataset X = x 1 , x 2 , , x m T R m × n of m variables and n samples, X is decomposed into d unknown independent components (ICs):
X = A S + E .
where A R m × d , S = s 1 , s 2 , , s d T R d × n , and E denote the mixed matrix, independent component matrix, and the residual matrix. In order to estimate A and S , S ^ is decomposed by the FastICA method [17]:
S ^ = W X .
First, for a given m-dimensional vector x , perform eigenvalue decomposition on its covariance matrix:
C = E x x T = U Λ U T .
where E · denotes expectation, and U denotes the feature vector. The whitening operation is defined as follows:
z = Q x .
where Q = Λ 1 1 2 2 U T . Formula (7) is denoted as follows:
z = Q A s = B s .
B is an orthogonal matrix that can be proved:
E z z T = B E s s T B T = B B T = I .
From Formula (8), we can obtain the following:
s ^ = B T z = B T Q x .
Then, the decomposition matrix is expressed as follows:
W = B T Q .
The I 2 statistic [17] and S P E statistic are constructed as follows:
I 2 = s ^ T s ^ S P E = e T e = x x ^ T x x ^ .
where s ^ = W x , x ^ = Q 1 B W x . The control limits of the above two statistics are calculated by using Kernel Density Estimation (KDE).

2.3. Laplacian Score

Laplacian score regards samples as nodes in a graph, and describes the similarity between different nodes (samples) through a similarity matrix (also called an adjacency matrix). On this basis, it evaluates the pros and cons of the features [37]. The Laplacian score is obtained by the following steps:
(1)
Obtain the similarity matrix. If the i-th node x i and the j-th node x j are connected, the similarity between them can be expressed as follows:
S i j = exp x i x j 2 t .
where t is a suitable constant. If there is no connection between these two nodes, then S i j = 0. S i j represents the elements of the i-th row and j-th column in the similarity matrix S .
(2)
Calculate the Laplacian matrix. Let D = diag S 1 , where 1 represents a column vector with all 1 element, and the Laplacian matrix L = D S .
(3)
Calculate the score of the feature. Suppose there are n samples, and each sample has m features. f r i and f r j are the values of the r-th feature corresponding to the i-th sample and the j-th sample, respectively. f r = f r 1 , f r 2 , , f r m T is the r-th feature. A good feature should reflect the structure of the graph to the greatest extent. That is, if two points in the original data are similar, then the two points should also be similar under this feature. Select features by minimizing the following objective function:
L r = i j f r i f r j 2 S i j V a r f r .
For the above formula after algebraic calculation,
i j f r i f r j 2 S i j = i j f r i 2 + f r j 2 2 f r i f r j 2 S i j = 2 i j f r i 2 S i j 2 i j f r i S i j f r j = 2 f r T D f r 2 f r T S f r = 2 f r T L f r V a r f r = i = 1 n f r i μ 2 D i i .
where μ = f r T D 1 1 T D 1 represents the sample mean of f r . Through the normalization operation, the normalized vector f ˜ r can be obtained:
f ˜ r = f r f r T D 1 1 T D 1 1 .
Then, V a r f r can be estimated as follows:
V a r f r = i f ˜ r i 2 D i i = f ˜ r T D f ˜ r .
The Laplacian score of the r-th feature f r is represented by L r . Let S r = f ˜ r T S f ˜ r f ˜ r T D f ˜ r , then
L r = f ˜ r T L f ˜ r f ˜ r T D f ˜ r = 1 f ˜ r T S f ˜ r f ˜ r T D f ˜ r = 1 S r .
Generally, the smaller the Laplacian score, the better the feature. This article is achieved by maximizing S r , that is, S r is used as the Laplacian score. If the score S r of f r is larger, then f r ’s ability to retain the local structure is stronger, and the greater the weight coefficient and contribution of f r .

3. A Double-Layer Distributed and Integrated Data-Driven Fault Detection Method

3.1. First Layer Distributed Design: J-B Test Module

First, we divide all Gaussian variables into one subblock (group or subspace) and all non-Gaussian variables into another subblock by using the J-B test. In statistics, the J-B test is a goodness-of-fit test that tests whether the sensor data have skewness and kurtosis that conform to a normal distribution [30]. For a variable x j = a 1 , a 2 , , a n T , calculate the skewness coefficient s and kurtosis coefficient k:
s = 1 n i = 1 n a i a ¯ 3 1 n i = 1 n a i a ¯ 2 3 2 , k = 1 n i = 1 n a i a ¯ 4 1 n i = 1 n a i a ¯ 2 2 .
When x j obeys Gaussian distribution, s is close to 0, and k is close to 3. The Jarque–Bera (J-B) statistic can be expressed as follows:
JB = n 6 k 2 + s 3 2 4 .
All data X = x 1 , x 2 , , x m R n × m with n samples and m variables are grouped into a Gaussian block X G and a non-Gaussian block X N G , where X = X G , X N G .

3.2. Second Layer Distributed Design

(1)
Dynamic augmentation module
In real industrial system monitoring, variables collected by multisensor methods tend to have autocorrelated dynamic properties. Therefore, we design a dynamic augmentation module based on the idea of time delay displacement to solve the dynamic problem. Specifically, first, we expand the Gaussian block X G to X a G by adding observations of the first l moments:
X a G = x 1 + l T x l T x 1 T x 2 + l T x 1 + l T x 2 T x n T x n 1 T x n l T
For details of the selection of time lag parameters l, see [13]. In most processes, l can be set to 1 or 2 [17]. Similarly, we dynamically augment non-Gaussian block X N G to X a N G .
(2)
K-means clustering module
Then, the K-means method [38] is used to cluster the variables with strong similarity in the above augmented Gaussian block X a G and non-Gaussian block X a N G , respectively. The optimization objective of K-means is to minimize the sum of squared errors between each sample and the cluster center:
min j = 1 c x i Γ j x i τ j 2 .
where c represents the number of clusters, τ j represents the center of the j-th cluster, and Γ j represents the set of vectors in the j-th cluster. If c is not an optimal number, the results of the clustering may not be optimal. The number is determined by the essential characteristics of the dataset, which is derived by the objective of maximizing the cluster distance and minimizing the within-cluster distance. If the final center of the j-th cluster is expressed as τ j * , the optimization index L [39] is expressed as follows:
L = 1 m j = 1 c x i Γ j x i τ j * 2 2 c ( c 1 ) i = 1 c j = i + 1 c τ i * τ j * 2
where m is the number of variables in Γ j . When the index L reaches the minimum, the optimal number of clusters is determined. According to the clustering results of the training dataset, the Gaussian block is split into h clustering subblocks, X a G = X 1 G , X 2 G , , X h G , and the non-Gaussian block is split into b clustering subblocks, X a N G = X 1 N G , X 2 N G , , X b N G .
(3)
Laplacian score weighting module
f r i r = 1 , , m i represents the r-th measured variable in the i-th Gaussian clustering subblock X i G , m i represents the total number of variables in X i G .
Calculate the Laplacian score S r i of f r i using (24):
S r i = f ˜ r i T L f ˜ r i f ˜ r i T D f ˜ r i , f ˜ r i = f r i f r i T D 1 1 T D 1 1
Then, normalize the score by S ˜ r i = S r i / r = 1 m i S r i . Therefore, we obtain the weighted measured variable f ˜ r i = S ˜ r i f r i . For simplicity, we still mark the weighted Gaussian clustering subblock as X i G . In the same way, the weighted non-Gaussian clustering subblock X i N G can be obtained.

3.3. Integrated Bayesian Inference Module

Establish a PCA model in each weighted Gaussian cluster subblock. For the i-th Gaussian cluster subblock X i G ,
X i G = T i P i T + E i .
Establish an ICA model in each weighted non-Gaussian cluster subblock. For the j-th non-Gaussian cluster subblock X j N G ,
X j N G = A j S j + E j .
The T i 2 and S P E i statistics are obtained using (2). The I j 2 and S P E j statistics are obtained using (12). For a given sample x = x 1 G , x 2 G , , x h G , x 1 N G , x 2 N G , , x b N G , under the T i 2 statistic, the fault probability of x i G is expressed as follows:
P T 2 F x i G = P T 2 x i G F P T 2 F P T 2 x i G
Let p T 2 x i G = p T 2 x i G N p T 2 N + p T 2 x i G F p T 2 F , where N and F denote normal and fault states, P T 2 N is equal to the confidence level α , and P T 2 F is equal to 1 α . The class conditional probability of x i G under the T 2 statistic can be expressed as follows:
P T 2 x i G N = exp T i 2 T i 2 T l i m i 2 T l i m i 2 .
P T 2 x i G F = exp T l i m i 2 T l i m i 2 T i 2 T i 2 .
where T i 2 and T l i m i 2 represent statistics and thresholds of x i G , respectively. The same can obtain P I 2 F x j N G . We define the detection accuracy rate as the proportion of the number of samples with consistent predicted and real categories to the total number of samples. Then, the normalized detection accuracy rates of x i G and x j N G are defined as follows:
w i T 2 = w ^ i T 2 i = 1 h w ^ i T 2 + j = 1 b w ^ j I 2 , w j I 2 = w ^ j I 2 i = 1 h w ^ i T 2 + j = 1 b w ^ j I 2
where w ^ i T 2 = A c c i T 2 and w ^ j I 2 = A c c j I 2 represent the sample detection accuracy rate of x i G and x j N G , respectively. Finally, we assign the normalized detection accuracy of each clustering subblock as the weight of its fault probability index, and fuse the fault detection results of all subblocks into a global monitoring statistical index B I C - C 2 based on the Bayesian Information Criterion (BIC) as shown in (31). In the same way, the B I C - S P E statistic can be obtained. In the actual detection process, as long as one of the B I C - C 2 and B I C - S P E statistical indicators exceeds the threshold 1 α , it means that a fault has occurred in the current process and corresponding measures should be taken.
B I C - C 2 = i = 1 h w i T 2 P T 2 x i G F P T 2 F x i G + j = 1 b w j I 2 P I 2 x j N G F P I 2 F x j N G i = 1 h w i T 2 P T 2 x i G F + j = 1 b w j I 2 P I 2 x j N G F
The proposed LSW-IBI algorithm is shown in Algorithm 1. A flowchart of the double-layer distributed and integrated fault detection strategy based on LSW-IBI is shown in Figure 1.
Remark 1. 
The developed double-layer distributed and integrated fault detection strategy includes five modules: the J-B test module, dynamic augmentation module, K-means clustering module, Laplacian score module, and integrated Bayesian inference module. Compared with existing methods, this strategy fully considers the different distribution characteristics, dynamic correlation, local similarity, and local structure retention ability (importance) of multisensor data through the first four modules designed, expanding the depth of traditional single-layer distributed methods and comprehensively mining the local information of data. The integrated Bayesian inference module highlights the impact of local model detection performance on the global monitoring model, effectively reducing the uncertainty brought by the local model fusion process.
Algorithm 1: LSW-IBI
Offline modeling:
Step (1) Standardize training dataset X t r a i n .
Step (2) By J-B test module divide monitoring variables into Gaussian block X G and non-Gaussian block X N G .
Step (3) Apply dynamic augmentation module, K-means clustering module, and Laplace score weighting module to X G and X N G to obtain subblocks X i G i = 1 h and X j N G j = 1 b .
Step (4) Establish PCA model for Gaussian clustering subblock X i G i = 1 h , and establish ICA model for non-Gaussian clustering subblock X j N G j = 1 b to obtain control limits T l i m i 2 , S P E l i m i i = 1 h and I l i m j 2 , S P E l i m j j = 1 b .
Online modeling:
Step (1) Standardize test set X t e s t , and use the partition rules in step 2 and step 3 of the offline phase to obtain test set Gaussian and non-Gaussian clustering subblocks.
Step (2) Establish monitoring model to obtain statistics T i 2 , S P E i i = 1 h and I j 2 , S P E j j = 1 b . Calculate accuracy rate A c c i T 2 i = 1 h and A c c j I 2 j = 1 b by the control limit in step 4 of the offline phase, then normalized them by (30).
Step (3) Obtain the statistics B I C - C 2 and B I C - S P E , and compare with threshold 1 α .

4. Case Study

4.1. TE Production System

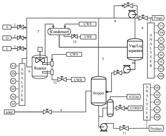
The TE process is a benchmark simulation created by Downs et al. [40] based on a real chemical production system. The TE system mainly includes five main components, namely, the reactor, separator, product condenser, compressor, and product stripper [25,26]. The control system is shown in Figure 2. See [30] for a detailed description of the TE sensor monitoring variables. We consider the first 52 variables and train using a dataset containing 960 normal samples. We use all 960 samples from each fault simulation dataset for testing. Since the fault is introduced in the 161st observation, the first 160 samples are normal samples and samples 161–960 are fault samples. All fault data are standardized using the mean and variance of samples under normal operating conditions before use. The confidence level of all methods is set to 97%. The significance level of the J-B test is set to 0.05.
Firstly, the J-B test is conducted on 52 monitoring variables, and the results are shown in Table 1. Divide all Gaussian variables into a Gaussian block and all non-Gaussian variables into a non-Gaussian block using dynamic augmentation for variables in Gaussian and non-Gaussian blocks. In reference [13], it was proven that, when the lag parameter l value is equal to 1 or 2, it is sufficient to describe the dynamic characteristics of most processes. Therefore, consistent with [13,14,17], we choose the same lag order of l = 2. Next, the K-means clustering method is used to cluster the variables in the augmented Gaussian and non-Gaussian blocks, respectively, to obtain the corresponding Gaussian and non-Gaussian clustering subblocks. To further verify the robustness of the proposed method to the lag parameter l and the number of clusters, we fix l = 1 and l = 2 and simulate the detection accuracy of faults 11, 19, and 20 under different Gaussian cluster numbers C1 and non-Gaussian cluster number C2. The visualization results are shown in Figure 3 and Figure 4. Considering the complexity of offline modeling, both C1 and C2 values are selected within the range of [2, 5]. As can be seen from Figure 3 and Figure 4, in terms of the B I C - S P E statistic, whether l = 1 or l = 2, the proposed method can achieve high accuracy for all three types of faults under different cluster numbers. Therefore, the proposed method is robust to different lag parameters and cluster number parameters. Then, to select the optimal number of clusters for Gaussian and non-Gaussian blocks, using Equation (23), we obtain the relationship between the different number of clusters and the optimization index L value, as shown in Figure 5. From Figure 5, it can be seen that, for both Gaussian and non-Gaussian blocks, the L value reaches its minimum when the number of clusters is 3. Therefore, the optimal number of clusters for Gaussian and non-Gaussian blocks is set to 3. To further observe whether the data can be separated in low dimensions, Gaussian and non-Gaussian blocks are projected into three-dimensional space using the T-Distributed Stochastic Neighbor Embedding (T-SNE) method [41], and the visualization results are shown in Figure 6 and Figure 7. For Gaussian blocks, the 3D embedding losses calculated using cosine distance and Euclidean distance are 0.190 and 0.179, respectively. For non-Gaussian blocks, the 3D embedding losses calculated using cosine distance and Euclidean distance are 0.092 and 0.078, respectively. Obviously, embedding the data into low dimensional space using T-SNE will not lose too much original information. In Figure 6 and Figure 7, the clustering phenomenon in low-dimensional space is very obvious for both Gaussian and non-Gaussian blocks, indicating that it is reasonable to divide Gaussian and non-Gaussian blocks into three categories.
Table 2 shows the Fault Detection Rate (FDR) of PCA, DPCA [13], DWPCA [14], DICA [17], DPCA-DICA [25], DL-MB [33], and the proposed LSW-IBI method. It can be seen that all methods have good detection results for faults 1, 2, 4, 6, 7, 8, 12, 13, 14, and 18. Because faults 3, 9, and 15 are difficult to detect, their highest FDRs are only 0.308, 0.266, and 0.450, respectively. For B I C - C 2 and B I C - S P E statistics, the LSW-IBI method can achieve the highest detection rate for faults 1, 2, 4, 6, 7, 8, 10, 11, 12, 13, 14, 15, 17, 18, 19, and 20, indicating that it is widely applicable to different faults. For the B I C - S P E statistic, the average FDR of the proposed method is higher than that of other methods, reaching a maximum value of 0.776, indicating its outstanding detection performance. To intuitively observe the detection performance of different methods, we analyze faults 11 and 19 in detail.
Fault 11 is the random variation of the reactor cooling inlet temperature. Due to its complexity, process data are more likely to show different distribution characteristics and dynamic characteristics. The detection results for fault 11 obtained by the six methods are shown in Figure 8. It can be seen that, under the T 2 statistic, PCA and DPCA find it difficult to detect faults, with a low FDR of 0.206 and 0.371, respectively. The detection rate of DWPCA is 0.662, slightly higher than that of PCA and DPCA, which may be due to DWPCA considering both the dynamic correlation of variables and the weight of the principal components. It is found that DICA (0.916) is superior to PCA, DPCA, and DWPCA because the DICA takes advantage of the high-order statistics to extract independent components while PCA-based methods use only the mean value and variance to extract unrelated components. However, DPCA-DICA (0.917) considers the different distribution characteristics of monitoring data, so its detection performance is superior to that of DICA (0.892) under the B I C - S P E statistic. Due to the use of a double-layer detection method based on hierarchical multiblock decomposition in DL-MB, its DR statistic [33] (0.933) achieves a suboptimal value. The proposed LSW-IBI has the best detection performance, and, under the B I C - S P E statistic, the FDR value reaches a maximum value of 0.949.
Fault 19 is an unknown fault. The detection results of fault 19 are shown in Figure 9. It can be seen that all methods cannot detect faults well under the I 2 , T 2 , and B I C - C 2 statistics. In terms of the S P E , D R , and B I C - S P E statistics, the FDR of the proposed method is significantly higher than that of the comparison methods, and the numerical order from high to low is LSW-IBI (0.930), DL-MB (0.847), DWPCA (0.823), DPCA (0.711), DPCA-DICA (0.678), DICA (0.419), and PCA (0.163). Because each method considered has two indices, which may give different results, it is difficult to say which is more effective due to the different characteristics and advantages of DWPCA compared to DICA and DPCA-DICA. Therefore, this is not contradictory to the analysis of fault 11. However, compared to other methods, the quantitative results can fully demonstrate the feasibility and effectiveness of the LSW-IBI method. The main reason is that LSW-IBI adopts five designed modules that can simultaneously combine the distribution characteristics, dynamism, local similarity, and importance of variables, as well as the detection performance information of local models.

4.2. A Real Diesel Engine Working System

Diesel engines are widely used in marine power equipment and are prone to faults during operation. In this section, the faults occurring in a working system of a 6S35ME-B9 diesel engine are analyzed to further verify the fault detection performance of the proposed method. An entity diagram and structure diagram of the diesel engine are shown on the upper and lower sides of Figure 10. Six-cylinder double-stroke diesel engines mainly include turbochargers, air coolers, scavenging boxes, and cylinders. The collected data include 15 different sensor monitoring variables with a sampling interval of 10 s. See [36,42] for details of all variables. We use 969 normal samples for training, and select 345 fault samples for testing. Different from in the TE production system, the test data introduce faults from the first sample.
First, we carry out the J-B test on 15 monitoring variables under the normal working conditions of the diesel engine. The test results show that all monitoring variables do not obey Gaussian distribution. This may depend on the actual operating conditions of the diesel engine, resulting in strong non-Gaussian characteristics of monitoring variables. Therefore, we directly dynamically expand the non-Gaussian variables and then perform K-means clustering. We use the same method as in the TE experiment and obtain the optimal number of clusters for the monitoring variables, which is 3. Similarly, the non-Gaussian block is projected into 3D space by the T-SNE method. The clustering visualization results are shown in Figure 11. The 3D embedding loss values based on the cosine distance and Euclidean distance are 0.119 and 0.084, respectively. Obviously, using T-SNE to embed these data into low-dimensional space does not lose much information. It can be seen from Figure 11 that the phenomenon of low-dimensional clustering is obvious, so it is reasonable to set the number of clusters to be equal to 3. Next, we assign standardized Laplacian scores to weight variables. Finally, the ICA model is established for each cluster subblock, and the corresponding detection statistics are obtained by integrated Bayesian inference method.
In this section, we combine the False Alarm Rate (FAR) to comprehensively evaluate the detection performance of different methods. Specifically, we test 960 normal samples to obtain the FAR and 345 exhaust pipe blockage fault samples to obtain the FDR. It is worth noting that, unlike in the TE experiment, we also compare the detection performance of three non-Gaussian clustering subblocks (i.e., block1, block2, block3) obtained through K-means clustering. The FAR and FDR values of DPCA, DICA, and the proposed method are shown in Table 3.
From Table 3, it can be seen that, for normal samples, under the T 2 and I 2 statistics, the FAR values of each method do not differ significantly. For the S P E statistic, the DICA method achieves the minimum FAR value of 0.031. Although the LSW-IBI method’s value is slightly higher than that of other comparison methods, it is still within an acceptable range. For the exhaust pipe blockage faults, under the same statistics, the FDR value of the DICA method (0.706/0.824) is slightly higher than that of the DPCA method (0.758/0.860), verifying that the DICA method is more suitable for non-Gaussian monitoring data. The DR statistic value of DL-MB is 0.862, which is better than for DPCA and DICA, but lower than for the proposed LSW-IBI method (0.919). The FDR of the LSW-IBI method reaches its maximum value (0.817/0.919), significantly higher than that of DPCA and DICA, fully demonstrating that the proposed method can significantly improve the detection performance for this fault. Under the I 2 and S P E statistics, the FDR of block2 (0.805/0.869) and block3 (0.698/0.869) is higher than that of block1 (0.564/0.773). The three subblocks have different FDR values, indicating that there are certain differences in the detection performance of each local model. Therefore, using different local models may lead to inconsistent conclusions, indicating that the detection results have significant uncertainty. Due to the use of a detection performance weighting strategy in the LSW-IBI method, which highlights the contributions of different local models, the detection results of the integrated model are significantly better than those of each subblock.
The detection results of DPCA, DICA, and LSW-IBI methods for normal samples and exhaust pipe blockage fault samples are shown in Figure 12 and Figure 13, respectively. It can be seen that the LSW-IBI method is superior to other comparison methods in detecting exhaust pipe blockage fault, and its false alarm probability for normal samples is still within the acceptable range, which is consistent with the results in Table 3. Therefore, the proposed method has practical application value for real marine diesel engine working systems.

5. Conclusions

This paper develops a double-layer distributed and integrated fault detection method for large-scale Gaussian and non-Gaussian concurrent dynamic systems. Specifically, by designing a J-B test module, dynamic augmentation module, K-means clustering module, Laplacian scoring weighting module, and integrated Bayesian inference module, important local information such as the variable distribution characteristic, dynamic characteristic, local similarity, importance, and difference contained in multisensor monitoring data is fully explored, ultimately achieving a significant improvement in fault detection performance. When all monitoring variables follow a Gaussian distribution, the proposed model degenerates into a distributed DWPCA model. When only implementing the J-B test module and dynamic augmentation module, it degenerates into a single-layer distributed DPCA-DICA model. The proposed method is a generalization of all comparison methods; in other words, all comparison methods are special cases of the proposed method. Therefore, the proposed method has wider applicability and can be applied to most scenarios in practical industrial systems. From an experimental perspective, it can be observed from the simulation results on the TE process and a real marine diesel engine working process that the proposed method achieves more satisfactory detection results compared to other methods.

Author Contributions

Conceptualization, S.D. and X.X.; methodology, S.D.; software, X.X.; validation, S.D., Y.Z. and Y.C.; formal analysis, Y.Z.; investigation, X.X.; resources, Y.C.; data curation, X.X.; writing—original draft preparation, S.D.; writing—review and editing, S.D. and Y.Z.; visualization, Y.C.; supervision, S.W.; project administration, S.W.; funding acquisition, S.D. All authors have read and agreed to the published version of the manuscript.

Funding

This work was funded by Shanghai Science and Program of Shanghai Academic/Technology Research Leader, China, grant number 23XD1431000. The APC was funded by Dong Shengli.

Institutional Review Board Statement

Not applicable.

Informed Consent Statement

Not applicable.

Data Availability Statement

Data will be shared when there is a demand.

Conflicts of Interest

Shengli Dong and Yuhang Chen are employed by Shanghai Ship and Shipping Research Institute Co., Ltd. The remaining authors declare that the research was conducted in the absence of any commercial or financial relationships that could be construed as potential conflicts of interest.

References

  1. Wang, H.; Sun, W.; He, L.; Zhou, J. Rolling Bearing Fault Diagnosis Using Multi-Sensor Data Fusion Based on 1D-CNN Model. Entropy 2022, 24, 573. [Google Scholar] [CrossRef] [PubMed]
  2. Zhu, Y.; Zhao, S.; Zhang, Y.; Zhang, C.; Wu, J. A Review of Statistical-Based Fault Detection and Diagnosis with Probabilistic Models. Symmetry 2024, 16, 455. [Google Scholar] [CrossRef]
  3. Ying, W.; Tong, J.; Dong, Z.; Pan, H.; Liu, Q.; Zheng, J. Composite Multivariate Multi-Scale Permutation Entropy and Laplacian Score Based Fault Diagnosis of Rolling Bearing. Entropy 2022, 24, 160. [Google Scholar] [CrossRef]
  4. Lucas, G.B.; De Castro, B.A.; Ardila-Rey, J.A.; Glowacz, A.; Leão, J.V.F.; Andreoli, A.L. A Novel Approach Applied to Transient Short-Circuit Diagnosis in TIMs by Piezoelectric Sensors, PCA, and Wavelet Transform. IEEE Sens. J. 2023, 23, 8899–8908. [Google Scholar] [CrossRef]
  5. Zhu, Y.; Zhao, S.; Zhang, C.; Liu, F. Tuning-free filtering for stochastic systems with unmodeled measurement dynamics. J. Frankl. Inst. 2024, 361, 933–943. [Google Scholar] [CrossRef]
  6. Zhi, S.; Wu, H.; Shen, H.; Wang, T.; Fu, H. Entropy-Aided Meshing-Order Modulation Analysis for Wind Turbine Planetary Gear Weak Fault Detection under Variable Rotational Speed. Entropy 2024, 26, 409. [Google Scholar] [CrossRef] [PubMed]
  7. Liu, Y.; Zeng, J.; Xie, L.; Luo, S.; Su, H. Structured Joint Sparse Principal Component Analysis for Fault Detection and Isolation. IEEE Trans. Ind. Inform. 2019, 15, 2721–2731. [Google Scholar] [CrossRef]
  8. He, Y.; Guan, Z.; Wang, J. Virtual Sensing Techniques for Nonstationary Processes Based on a Multirate Probabilistic Dual-Latent-Variable Supervised Slow Feature Analysis. IEEE Trans. Ind. Inform. 2024, 20, 4884–4893. [Google Scholar] [CrossRef]
  9. Yan, X.; Xu, Y.; Jia, M. Intelligent Fault Diagnosis of Rolling-Element Bearings Using a Self-Adaptive Hierarchical Multiscale Fuzzy Entropy. Entropy 2021, 23, 1128. [Google Scholar] [CrossRef]
  10. Chen, H.; Jiang, B.; Ding, S.X.; Huang, B. Data-Driven Fault Diagnosis for Traction Systems in High-Speed Trains: A Survey, Challenges, and Perspectives. IEEE Trans. Intell. Transp. Syst. 2022, 23, 1700–1716. [Google Scholar] [CrossRef]
  11. Yin, S.; Zhu, X.; Kaynak, O. Improved PLS Focused on Key-Performance-Indicator-Related Fault Diagnosis. IEEE Trans. Ind. Electron. 2015, 62, 1651–1658. [Google Scholar] [CrossRef]
  12. Zhang, Y.F.; Han, B.; Han, M. A Novel Distributed Data-Driven Strategy for Fault Detection of Multi-Source Dynamic Systems. IEEE Trans. Circuits Syst. II Express Briefs 2022, 69, 4379–4383. [Google Scholar] [CrossRef]
  13. Ku, W.; Storer, R.H.; Georgakis, C. Disturbance detection and isolation by dynamic principal component analysis. Chemom. Intell. Lab. Syst. 1995, 30, 179–196. [Google Scholar] [CrossRef]
  14. Tao, Y.; Shi, H.; Song, B.; Tan, S. A Novel Dynamic Weight Principal Component Analysis Method and Hierarchical Monitoring Strategy for Process Fault Detection and Diagnosis. IEEE Trans. Ind. Electron. 2020, 67, 7994–8004. [Google Scholar] [CrossRef]
  15. Shang, C.; Yang, F.; Huang, B.; Huang, D. Recursive slow feature analysis for adaptive monitoring of industrial processes. IEEE Trans. Ind. Electron. 2018, 65, 8895–8905. [Google Scholar] [CrossRef]
  16. Garcia-Bracamonte, J.E.; Ramirez-Cortes, J.M.; de Jesus Rangel-Magdaleno, J.; Gomez-Gil, P.; Peregrina-Barreto, H.; Alarcon-Aquino, V. An Approach on MCSA-Based Fault Detection Using Independent Component Analysis and Neural Networks. IEEE Trans. Instrum. Meas. 2019, 68, 1353–1361. [Google Scholar] [CrossRef]
  17. Lee, J.M.; Yoo, C.; Lee, I.B. Statistical monitoring of dynamic processes based on dynamic independent component analysis. Chem. Eng. Sci. 2004, 59, 2995–3006. [Google Scholar] [CrossRef]
  18. Kong, X.; Yang, Z.; Luo, J.; Li, H.; Yang, X. Extraction of Reduced Fault Subspace based on KDICA and Its Application in Fault Diagnosis. IEEE Trans. Instrum. Meas. 2022, 71, 1–27. [Google Scholar] [CrossRef]
  19. Fan, J.; Wang, Y. Fault detection and diagnosis of non-linear non-Gaussian dynamic processes using kernel dynamic independent component analysis. Inf. Sci. 2014, 259, 369–379. [Google Scholar] [CrossRef]
  20. Wang, L.; Cao, H.; Cui, Z.; Ai, Z. A Fault Diagnosis Method for Marine Engine Cross Working Conditions Based on Transfer Learning. J. Mar. Sci. Eng. 2024, 12, 270. [Google Scholar] [CrossRef]
  21. Liu, M.R.; Sun, T.; Sun, X.M. Brain-Inspired Spike Echo State Network Dynamics for Aero-Engine Intelligent Fault Prediction. IEEE Trans. Instrum. Meas. 2023, 72, 1–13. [Google Scholar] [CrossRef]
  22. Kumar, A.; Vashishtha, G.; Gandhi, C.P.; Zhou, Y.; Glowacz, A.; Xiang, J. Novel Convolutional Neural Network (NCNN) for the Diagnosis of Bearing Defects in Rotary Machinery. IEEE Trans. Instrum. Meas. 2021, 70, 1–10. [Google Scholar] [CrossRef]
  23. Fan, J.; Qin, S.J.; Wang, Y. Online monitoring of nonlinear multivariate industrial processes using filtering KICA-PCA. Control. Eng. Pract. 2014, 22, 205–216. [Google Scholar] [CrossRef]
  24. Ge, Z.; Song, Z. Process monitoring based on independent component analysis- principal component analysis (ICA-PCA) and similarity factors. Ind. Eng. Chem. Res. 2007, 46, 2054–2063. [Google Scholar] [CrossRef]
  25. Huang, J.; Yan, X. Dynamic process fault detection and diagnosis based on dynamic principal component analysis, dynamic independent component analysis and Bayesian inference. Chemom. Intell. Lab. Syst. 2015, 148, 115–127. [Google Scholar] [CrossRef]
  26. Huang, J.; Yang, X.; Peng, K. Double-Layer Distributed Monitoring Based on Sequential Correlation Information for Large-Scale Industrial Processes in Dynamic and Static States. IEEE Trans. Ind. Inform. 2020, 17, 6419–6428. [Google Scholar] [CrossRef]
  27. Zhong, K.; Ma, D.; Han, M. Distributed dynamic process monitoring based on dynamic slow feature analysis with minimal redundancy maximal relevance. Control. Eng. Pract. 2020, 104, 104627. [Google Scholar] [CrossRef]
  28. Dong, J.; Wang, Y.; Peng, K. A Novel Fault Detection Method Based on the Extraction of Slow Features for Dynamic Nonstationary Processes. IEEE Trans. Instrum. Meas. 2021, 71, 1–11. [Google Scholar] [CrossRef]
  29. Zhao, C.; Sun, H. Dynamic distributed monitoring strategy for large-scale nonstationary processes subject to frequently varying conditions under closed-loop control. IEEE Trans. Ind. Electron. 2018, 66, 4749–4758. [Google Scholar] [CrossRef]
  30. Zhong, K.; Sun, X.; Han, M. Bayesian inference based reorganized multiple characteristics subspaces fusion strategy for dynamic process monitoring. Control Eng. Pract. 2021, 112, 104816. [Google Scholar] [CrossRef]
  31. Zhang, K.; Peng, K.; Ding, S.X.; Chen, Z.; Yang, X. A correlation-based distributed fault detection method and its application to a hot tandem rolling mill process. IEEE Trans. Ind. Electron. 2019, 67, 2380–2390. [Google Scholar] [CrossRef]
  32. Peng, X.; Ding, S.X.; Du, W.; Zhong, W.; Qian, F. Distributed process monitoring based on canonical correlation analysis with partly-connected topology. Control Eng. Pract. 2020, 101, 104500. [Google Scholar] [CrossRef]
  33. He, Y.; Zeng, J. Double Layer Distributed Process Monitoring Based on Hierarchical Multi-Block Decomposition. IEEE Access 2019, 7, 17337–17346. [Google Scholar] [CrossRef]
  34. Tong, C.; Song, Y.; Yan, X. Distributed statistical process monitoring based on four-subspace construction and Bayesian inference. Ind. Eng. Chem. Res. 2013, 52, 9897–9907. [Google Scholar] [CrossRef]
  35. Zhu, J.; Ge, Z.; Song, Z. Distributed parallel PCA for modeling and monitoring of large-scale plant-wide processes with big data. IEEE Trans. Ind. Inform. 2017, 13, 1877–1885. [Google Scholar] [CrossRef]
  36. Zhong, K.; Han, M.; Qiu, T.; Han, B.; Chen, Y.W. Distributed dynamic process monitoring based on minimal redundancy maximal relevance variable selection and Bayesian inference. IEEE Trans. Control Syst. Technol. 2019, 28, 2037–2044. [Google Scholar] [CrossRef]
  37. Zheng, J.; Pan, H.; Yang, S.; Cheng, J. Generalized composite multiscale permutation entropy and Laplacian score based rolling bearing fault diagnosis. Mech. Syst. Signal Process. 2018, 99, 229–243. [Google Scholar] [CrossRef]
  38. Gadal, S.; Mokhtar, R.; Abdelhaq, M.; Alsaqour, R.; Ali, E.S.; Saeed, R. Machine Learning-Based Anomaly Detection Using K-Mean Array and Sequential Minimal Optimization. Electronics 2022, 11, 2158. [Google Scholar] [CrossRef]
  39. Huang, J.; Ersoy, O.K.; Yan, X. Fault detection in dynamic plant-wide process by multi-block slow feature analysis and support vector data description. ISA Trans. 2019, 85, 119–128. [Google Scholar] [CrossRef]
  40. Downs, J.J.; Vogel, E.F. A plant-wide industrial process control problem. Comput. Chem. Eng. 1993, 17, 245–255. [Google Scholar] [CrossRef]
  41. Cai, T.T.; Ma, R. Theoretical Foundations of t-SNE for Visualizing High-Dimensional Clustered Data. J. Mach. Learn. Res. 2022, 23, 1–54. [Google Scholar]
  42. Zhang, Y.; Han, B.; Han, M. Mechanical Fault Diagnosis with Noisy Multisource Signals via Unified Pinball Loss Intuitionistic Fuzzy Support Tensor Machine. IEEE Trans. Ind. Inform. 2023, 20, 62–72. [Google Scholar] [CrossRef]
Figure 1. The flowchart of the double-layer distributed and integrated fault detection strategy based on LSW-IBI.
Figure 1. The flowchart of the double-layer distributed and integrated fault detection strategy based on LSW-IBI.
Entropy 26 00815 g001
Figure 2. The flowchart of TE benchmark process [30].
Figure 2. The flowchart of TE benchmark process [30].
Entropy 26 00815 g002
Figure 3. l = 1. Accuracy under different number of clusters: (a) fault 11, (b) fault 19, (c) fault 20.
Figure 3. l = 1. Accuracy under different number of clusters: (a) fault 11, (b) fault 19, (c) fault 20.
Entropy 26 00815 g003
Figure 4. l = 2. Accuracy under different number of clusters: (a) fault 11, (b) fault 19, (c) fault 20.
Figure 4. l = 2. Accuracy under different number of clusters: (a) fault 11, (b) fault 19, (c) fault 20.
Entropy 26 00815 g004
Figure 5. Optimal number of clusters: (a) Gaussian block, (b) non-Gaussian block.
Figure 5. Optimal number of clusters: (a) Gaussian block, (b) non-Gaussian block.
Entropy 26 00815 g005
Figure 6. T-SNE for Gaussian block: (a) cosine, (b) Euclidean.
Figure 6. T-SNE for Gaussian block: (a) cosine, (b) Euclidean.
Entropy 26 00815 g006
Figure 7. T-SNE for non-Gaussian block: (a) cosine, (b) Euclidean.
Figure 7. T-SNE for non-Gaussian block: (a) cosine, (b) Euclidean.
Entropy 26 00815 g007
Figure 8. Monitoring charts of fault 11: (a) PCA, (b) DPCA, (c) DWPCA, (d) DICA, (e) DPCA-DICA, (f) LSW-IBI.
Figure 8. Monitoring charts of fault 11: (a) PCA, (b) DPCA, (c) DWPCA, (d) DICA, (e) DPCA-DICA, (f) LSW-IBI.
Entropy 26 00815 g008
Figure 9. Monitoring charts of fault 19: (a) PCA, (b) DPCA, (c) DWPCA, (d) DICA, (e) DPCA-DICA, (f) LSW-IBI.
Figure 9. Monitoring charts of fault 19: (a) PCA, (b) DPCA, (c) DWPCA, (d) DICA, (e) DPCA-DICA, (f) LSW-IBI.
Entropy 26 00815 g009
Figure 10. The entity and structure diagram of the diesel engine.
Figure 10. The entity and structure diagram of the diesel engine.
Entropy 26 00815 g010
Figure 11. T-SNE for diesel engine: (a) cosine, (b) Euclidean.
Figure 11. T-SNE for diesel engine: (a) cosine, (b) Euclidean.
Entropy 26 00815 g011
Figure 12. Detection of normal samples: (a) DPCA, (b) DICA, (c) LSW-IBI.
Figure 12. Detection of normal samples: (a) DPCA, (b) DICA, (c) LSW-IBI.
Entropy 26 00815 g012
Figure 13. Detection of fault samples: (a) DPCA, (b) DICA, (c) LSW-IBI.
Figure 13. Detection of fault samples: (a) DPCA, (b) DICA, (c) LSW-IBI.
Entropy 26 00815 g013
Table 1. J-B test results of monitoring variables.
Table 1. J-B test results of monitoring variables.
Gaussian VariablesNon-Gaussian Variables
Variable no.1, 4, 5, 6, 8, 9, 11, 12, 14, 15, 17, 20, 212, 3, 7, 10, 13, 16
22, 23, 24, 25, 26, 27, 29, 30, 35, 3632, 33, 34, 39, 41, 46
37, 38, 40, 42, 43, 44, 45, 48, 49, 51, 5247, 50, 18, 19, 28, 31
Table 2. FDR achieved by different monitoring methods for TE process.
Table 2. FDR achieved by different monitoring methods for TE process.
Fault No.PCADPCADWPCADICADPCA-DICADL-MBLSW-IBI
T 2 S P E T 2 S P E T 2 S P E I 2 S P E B I C - C 2 B I C - S P E D R B I C - C 2 B I C - S P E
10.9930.9990.9951.0000.9951.0001.0000.9980.9990.9980.9991.0001.000
20.9860.9850.9890.9860.9890.9870.9910.9880.9890.9900.9920.9960.994
30.0400.0490.0290.1630.2010.1750.3080.1050.1680.1180.1840.2160.123
40.5041.0000.1351.0000.5121.0001.0001.0000.1961.0001.0000.9291.000
50.2840.3150.2760.5300.2620.5580.5130.3360.3500.4560.4120.4250.434
60.9901.0000.9941.0000.9941.0000.9980.9950.9981.0000.9960.9981.000
71.0001.0001.0001.0001.0001.0001.0001.0001.0001.0001.0001.0001.000
80.9740.9730.9750.9790.9750.9810.9840.9810.9810.9840.9850.9900.989
90.0490.0350.0200.1750.1500.1740.2660.1190.1350.1300.1710.1860.132
100.3560.4180.3970.5610.5040.6080.6350.4850.5550.2850.6240.8130.712
110.2060.6750.3710.9350.6620.9390.9160.8920.3910.9170.9330.6910.949
120.9880.9500.9940.9760.9940.9821.0000.9950.9990.9910.9981.0000.995
130.9490.9500.9510.9570.9510.9600.9620.9540.9600.9540.9580.9610.975
140.9981.0001.0001.0001.0001.0001.0001.0000.9861.0001.0001.0001.000
150.0390.0650.0380.1600.2380.1730.2910.1190.1600.1190.2230.2270.450
160.1830.4010.1930.5530.1740.6000.5080.3180.4100.2090.5190.5250.486
170.8090.9550.8200.9760.9010.9760.9370.9140.8360.9750.9640.9470.983
180.8960.9080.8970.9170.9160.9210.9410.8970.9010.9060.9260.9510.955
190.1830.1630.2590.7110.3960.8230.4350.4190.1830.6780.8470.1840.930
200.3540.5480.3990.7040.5190.7220.7170.6090.6250.6190.6950.6890.807
210.4210.5080.4500.5590.5750.6180.7010.4840.5660.4830.6240.6520.696
Table 3. FAR and FDR of diesel engine obtained by different detection methods.
Table 3. FAR and FDR of diesel engine obtained by different detection methods.
Sample CategoryDPCADICADL-MBLSW-IBI
Block1Block2Block3Total
T 2 SPE I 2 SPE DR I 2 SPE I 2 SPE I 2 SPE B I C - C 2 B I C - S P E
Normal0.0610.0610.0680.0310.0650.0770.0690.0730.0590.0670.0620.1200.086
Fault0.7060.8240.7580.8600.8620.5640.7730.8050.8690.6980.8690.8170.919
Disclaimer/Publisher’s Note: The statements, opinions and data contained in all publications are solely those of the individual author(s) and contributor(s) and not of MDPI and/or the editor(s). MDPI and/or the editor(s) disclaim responsibility for any injury to people or property resulting from any ideas, methods, instructions or products referred to in the content.

Share and Cite

MDPI and ACS Style

Dong, S.; Xu, X.; Chen, Y.; Zhang, Y.; Wang, S. Double-Layer Distributed and Integrated Fault Detection Strategy for Non-Gaussian Dynamic Industrial Systems. Entropy 2024, 26, 815. https://doi.org/10.3390/e26100815

AMA Style

Dong S, Xu X, Chen Y, Zhang Y, Wang S. Double-Layer Distributed and Integrated Fault Detection Strategy for Non-Gaussian Dynamic Industrial Systems. Entropy. 2024; 26(10):815. https://doi.org/10.3390/e26100815

Chicago/Turabian Style

Dong, Shengli, Xinghan Xu, Yuhang Chen, Yifang Zhang, and Shengzheng Wang. 2024. "Double-Layer Distributed and Integrated Fault Detection Strategy for Non-Gaussian Dynamic Industrial Systems" Entropy 26, no. 10: 815. https://doi.org/10.3390/e26100815

APA Style

Dong, S., Xu, X., Chen, Y., Zhang, Y., & Wang, S. (2024). Double-Layer Distributed and Integrated Fault Detection Strategy for Non-Gaussian Dynamic Industrial Systems. Entropy, 26(10), 815. https://doi.org/10.3390/e26100815

Note that from the first issue of 2016, this journal uses article numbers instead of page numbers. See further details here.

Article Metrics

Back to TopTop