Astragalin Inhibits Cigarette Smoke-Induced Pulmonary Thrombosis and Alveolar Inflammation and Disrupts PAR Activation and Oxidative Stress-Responsive MAPK-Signaling
Abstract
1. Introduction
2. Results
2.1. Inhibitory Effects of Astragalin on PAR Induction in Cigarette Smoke-Exposed Mice
2.2. Modulation of Plasminogen Activation by Astragalin in Cigarette Smoke-Exposed Mice
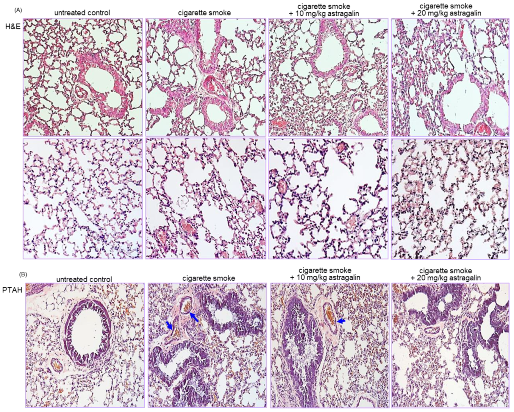
2.3. Blockade of Cigarette Smoke-Induced Lung Thrombosis in Mice by Astragalin
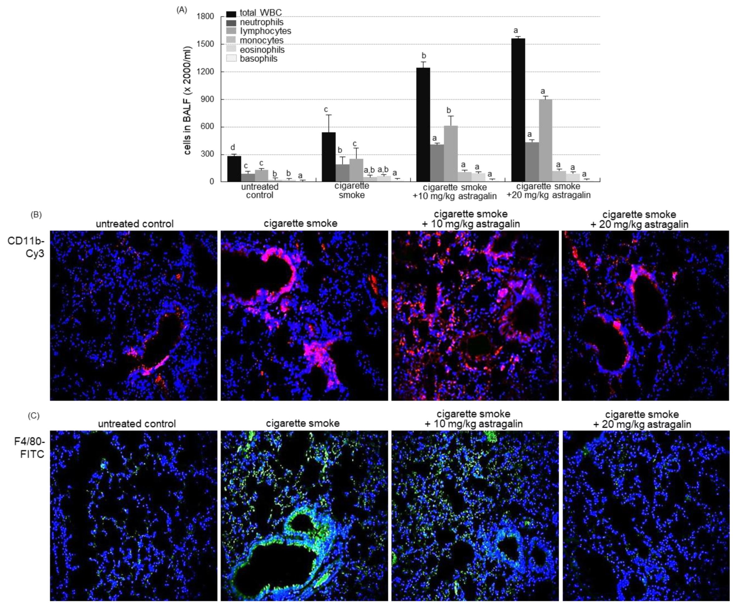
2.4. Inhibition of Cigarette Smoke-Induced Pulmonary Inflammation by Astragalin
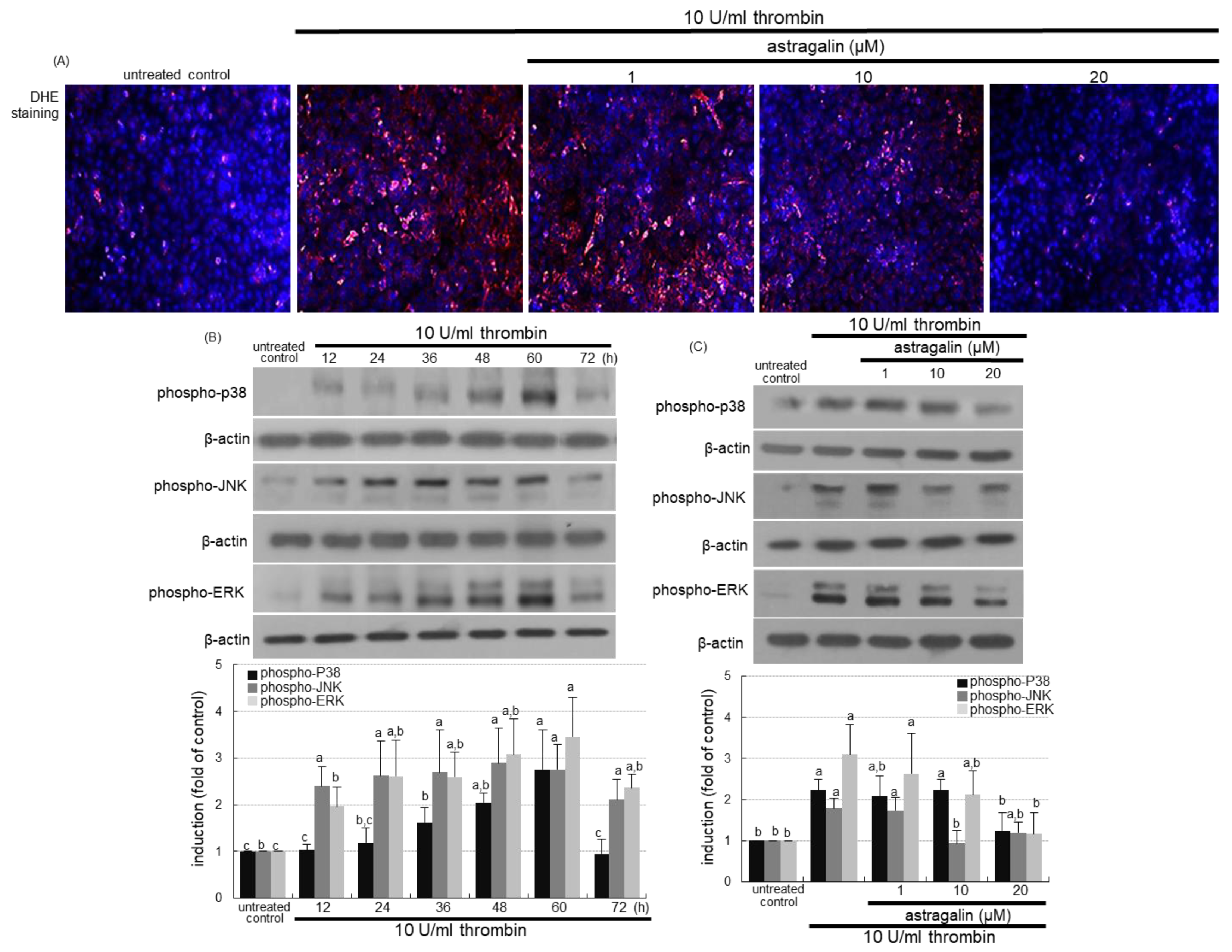
2.5. Suppressive Effects of Astragalin on Thrombin-Induced Alveolar Inflammation
2.6. Inhibition of MAPK Signaling in Thrombin-Exposed Alveoli by Astragalin
3. Discussion
4. Materials and Methods
4.1. Chemicals
4.2. Animal Experiments
4.3. Western Blot Analysis
4.4. Immunohistochemical Staining
4.5. Staining with H&E
4.6. PTAH Staining
4.7. A549 Cell Culture
4.8. DHE Staining for ROS Production
4.9. Statistical Analysis
5. Conclusions
Author Contributions
Funding
Institutional Review Board Statement
Informed Consent Statement
Data Availability Statement
Conflicts of Interest
Abbreviations
| COPD | chronic obstructive pulmonary disease |
| COX-2 | cyclooxygenase-2 |
| ICAM-1 | intracellular adhesion molecule-1 |
| iNOS | inducible nitric oxide synthase |
| MAPK | mitogen-activated protein kinase |
| PAR | protease-activated receptors |
| PAI-1 | plasminogen activator inhibitor-1 |
| ROS | reactive oxygen species |
| TF | tissue factor |
| tPA | tissue plasminogen activator |
| uPA | urokinase plasminogen activator |
References
- Forey, B.A.; Thornton, A.J.; Lee, P.N. Systematic review with meta-analysis of the epidemiological evidence relating smoking to COPD, chronic bronchitis and emphysema. BMC Pulm. Med. 2011, 11, 36–61. [Google Scholar] [CrossRef] [PubMed]
- Tapson, V.F. The Role of Smoking in Coagulation and Thromboembolism in Chronic Obstructive Pulmonary Disease. Proc. Am. Thorac. Soc. 2005, 2, 71–77. [Google Scholar] [CrossRef] [PubMed]
- Cheng, Y.-J.; Liu, Z.-H.; Yao, F.-J.; Zeng, W.-T.; Zheng, D.-D.; Dong, Y.-G.; Wu, S.-H. Current and Former Smoking and Risk for Venous Thromboembolism: A Systematic Review and Meta-Analysis. PLoS Med. 2013, 10, e1001515. [Google Scholar] [CrossRef]
- Marongiu, F.; Mameli, A.; Grandone, E.; Barcellona, D. Pulmonary thrombosis: A clinical pathological entity distinct from pulmonary embolism? Semin. Thromb. Hemost. 2019, 45, 778–783. [Google Scholar] [CrossRef] [PubMed]
- Porembskaya, O.; Toropova, Y.; Tomson, V.; Lobastov, K.; Laberko, L.; Kravchuk, V.; Saiganov, S.; Brill, A. Pulmonary Artery Thrombosis: A Diagnosis That Strives for Its Independence. Int. J. Mol. Sci. 2020, 21, 5086. [Google Scholar] [CrossRef] [PubMed]
- Undas, A.; Jankowski, M.; Kaczmarek, P.; Sladek, K.; Brummel-Ziedins, K. Thrombin generation in chronic obstructive pulmonary disease: Dependence on plasma factor composition. Thromb. Res. 2011, 128, e24–e28. [Google Scholar] [CrossRef]
- Hassen, M.F.; Tilouche, N.; Jaoued, O.; Elatrous, S. Incidence and Impact of Pulmonary Embolism During Severe COPD Exacerbation. Respir. Care 2019, 64, 1531–1536. [Google Scholar] [CrossRef]
- Cao, Y.-Q.; Dong, L.-X.; Cao, J. Pulmonary Embolism in Patients with Acute Exacerbation of Chronic Obstructive Pulmonary Disease. Chin. Med. J. 2018, 131, 1732–1737. [Google Scholar] [CrossRef]
- Heit, J.A.; Spencer, F.A.; White, R.H. The epidemiology of venous thromboembolism. J. Thromb. Thrombolysis 2016, 41, 3–14. [Google Scholar] [CrossRef]
- Di Nisio, M.; van Es, N.; Büller, H.R. Deep vein thrombosis and pulmonary embolism. Lancet 2016, 388, 3060–3073. [Google Scholar] [CrossRef]
- Mitchell, W.B. Thromboinflammation in COVID-19 acute lung injury. Paediatr. Respir. Rev. 2020, 35, 20–24. [Google Scholar] [CrossRef]
- Hioki, H.; Aoki, N.; Kawano, K.; Homori, M.; Hasumura, Y.; Yasumura, T.; Maki, A.; Yoshino, H.; Yanagisawa, A.; Ishikawa, K. Acute effects of cigarette smoking on platelet-dependent thrombin generation. Eur. Hear. J. 2001, 22, 56–61. [Google Scholar] [CrossRef] [PubMed]
- Foley, J.H.; Conway, E.M. Cross Talk Pathways Between Coagulation and Inflammation. Circ. Res. 2016, 118, 1392–1408. [Google Scholar] [CrossRef] [PubMed]
- Danckwardt, S.; Hentze, M.W.; Kulozik, A.E. Pathologies at the nexus of blood coagulation and inflammation: Thrombin in hemostasis, cancer, and beyond. J. Mol. Med. 2013, 91, 1257–1271. [Google Scholar] [CrossRef] [PubMed]
- Leger, A.J.; Covic, L.; Kuliopulos, A. Protease-Activated Receptors in Cardiovascular Diseases. Circulation 2006, 114, 1070–1077. [Google Scholar] [CrossRef] [PubMed]
- Posma, J.J.; Grover, S.P.; Hisada, Y.; Owens, A.P., III; Antoniak, S.; Spronk, H.M.; Mackman, N. Roles of coagulation proteases and protease-activated receptors in mouse models of inflammatory diseases. Arterioscler. Thromb. Vasc. Biol. 2019, 39, 13–24. [Google Scholar] [CrossRef]
- Lang, N.N.; Gudmundsdóttir, I.J.; Boon, N.A.; Ludlam, C.A.; Fox, K.A.; Newby, D.E. Marked impairment of protease-activated receptor type 1-mediated vasodilation and fibrinolysis in cigarette smokers: Smoking, thrombin, and vascular responses in vivo. J. Am. Coll. Cardiol. 2008, 52, 33–39. [Google Scholar] [CrossRef]
- Miotto, D.; Hollenberg, M.D.; Bunnett, N.W.; Papi, A.; Braccioni, F.; Boschetto, P.; Rea, F.; Zuin, A.; Geppetti, P.; Saetta, M.; et al. Expression of protease activated receptor-2 (PAR-2) in central airways of smokers and non-smokers. Thorax 2002, 57, 146–151. [Google Scholar] [CrossRef]
- Konstantinides, S.V.; Barco, S.; Lankeit, M.; Meyer, G. Management of pulmonary embolism: An update. J. Am. Coll. Cardiol. 2016, 67, 976–990. [Google Scholar] [CrossRef]
- Weitz, J.I. New Anticoagulants for Treatment of Venous Thromboembolism. Circulation 2004, 110, I-19–I-26. [Google Scholar] [CrossRef]
- McRae, S.J.; Ginsberg, J.S. New anticoagulants for venous thromboembolic disease. Curr. Opin. Cardiol. 2005, 20, 502–508. [Google Scholar] [CrossRef]
- Bijak, M.; Ziewiecki, R.; Saluk, J.; Ponczek, M.; Pawlaczyk, I.; Krotkiewski, H.; Wachowicz, B.; Nowak, P. Thrombin inhibitory activity of some polyphenolic compounds. Med. Chem. Res. 2014, 23, 2324–2337. [Google Scholar] [CrossRef] [PubMed]
- Ravishankar, D.; Salamah, M.; Akimbaev, A.; Williams, H.F.; Albadawi, D.A.I.; Vaiyapuri, R.; Greco, F.; Osborn, H.M.I.; Vaiyapuri, S. Impact of specific functional groups in flavonoids on the modulation of platelet activation. Sci. Rep. 2018, 8, 1–9. [Google Scholar] [CrossRef] [PubMed]
- Vazhappilly, C.G.; Ansari, S.A.; Al-Jaleeli, R.; Al-Azawi, A.M.; Ramadan, W.S.; Menon, V.; Hodeify, R.; Siddiqui, S.S.; Merheb, M.; Matar, R.; et al. Role of flavonoids in thrombotic, cardiovascular, and inflammatory diseases. Inflammopharmacology 2019, 27, 863–869. [Google Scholar] [CrossRef]
- Cho, I.-H.; Choi, Y.-J.; Gong, J.-H.; Shin, D.; Kang, M.-K.; Kang, Y.-H. Astragalin inhibits autophagy-associated airway epithelial fibrosis. Respir. Res. 2015, 16, 1–13. [Google Scholar] [CrossRef] [PubMed]
- Zheng, D.; Liu, D.; Liu, N.; Kuang, Y.; Tai, Q. Astragalin reduces lipopolysaccharide-induced acute lung injury in rats via induction of heme oxygenase-1. Arch. Pharmacal. Res. 2019, 42, 704–711. [Google Scholar] [CrossRef]
- Frisbie, J.H. An animal model for venous thrombosis and spontaneous pulmonary embolism. Spinal Cord 2005, 43, 635–639. [Google Scholar] [CrossRef][Green Version]
- Kondo, T.; Nakano, Y.; Adachi, S.; Murohara, T. Effects of Tobacco Smoking on Cardiovascular Disease. Circ. J. 2019, 83, 1980–1985. [Google Scholar] [CrossRef]
- Enga, K.F.; Braekkan, S.K.; Hansen-Krone, I.J.; Le Cessie, S.; Rosendaal, F.R.; Hansen, J.-B. Cigarette smoking and the risk of venous thromboembolism: The Tromsø Study. J. Thromb. Haemost. 2012, 10, 2068–2074. [Google Scholar] [CrossRef]
- Mann, K.G.; Butenas, S.; Brummel, K. The Dynamics of Thrombin Formation. Arter. Thromb. Vasc. Biol. 2003, 23, 17–25. [Google Scholar] [CrossRef]
- Bhandary, Y.P.; Shetty, S.K.; Marudamuthu, A.S.; Midde, K.K.; Ji, H.L.; Shams, H.; Subramaniam, R.; Fu, J.; Idell, S.; Shetty, S. Plasminogen activator inhibitor-1 in cigarette smoke exposure and influenza A virus infection-induced lung injury. PLoS ONE 2015, 10, e0123187. [Google Scholar] [CrossRef] [PubMed]
- Huang, L.-T.; Chou, H.-C.; Wang, L.-F.; Chen, C.-M. Tissue plasminogen activator attenuates ventilator-induced lung injury in rats. Acta Pharmacol. Sin. 2012, 33, 991–997. [Google Scholar] [CrossRef] [PubMed]
- Du, B.; Leung, H.; Khan, K.F.; Miller, C.G.; Subbaramaiah, K.; Falcone, D.J.; Dannenberg, A.J. Tobacco Smoke Induces Urokinase-Type Plasminogen Activator and Cell Invasiveness: Evidence for an Epidermal Growth Factor Receptor–Dependent Mechanism. Cancer Res. 2007, 67, 8966–8972. [Google Scholar] [CrossRef][Green Version]
- O’Brien, M. The Reciprocal Relationship Between Inflammation and Coagulation. Top. Companion Anim. Med. 2012, 27, 46–52. [Google Scholar] [CrossRef] [PubMed]
- Demetz, G.; Ott, I. The Interface between Inflammation and Coagulation in Cardiovascular Disease. Int. J. Inflamm. 2012, 2012, 860301. [Google Scholar] [CrossRef] [PubMed]
- Wilbur, J.; Shian, B. Deep Venous Thrombosis and Pulmonary Embolism: Current Therapy. Am. Fam. Physician 2017, 95, 295–302. [Google Scholar] [PubMed]
- van Gorp, R.H.; Schurgers, L.J. New insights into the pros and cons of the clinical use of vitamin k antagonists (VKAS) versus direct oral anticoagulants (DOACs). Nutrients 2015, 7, 9538–9557. [Google Scholar] [CrossRef]
- Lichota, A.; Szewczyk, E.; Gwozdzinski, K. Factors Affecting the Formation and Treatment of Thrombosis by Natural and Synthetic Compounds. Int. J. Mol. Sci. 2020, 21, 7975. [Google Scholar] [CrossRef]
- Violi, F.; Pignatelli, P. Platelet Oxidative Stress and Thrombosis. Thromb. Res. 2012, 129, 378–381. [Google Scholar] [CrossRef]
- Phang, M.; Lazarus, S.; Wood, L.G.; Garg, M. Diet and Thrombosis Risk: Nutrients for Prevention of Thrombotic Disease. Semin. Thromb. Hemost. 2011, 37, 199–208. [Google Scholar] [CrossRef]
- Zagorski, J.; Kline, J.A. Differential effect of mild and severe pulmonary embolism on the rat lung transcriptome. Respir. Res. 2016, 17, 86. [Google Scholar] [CrossRef]
- Aksu, K.; Donmez, A.; Keser, G. Inflammation-induced thrombosis: Mechanisms, disease associations and management. Curr. Pharm. Des. 2012, 18, 1478–1493. [Google Scholar] [PubMed]
- Hussain, T.; Al-Attas, O.S.; Alamery, S.; Ahmed, M.; Odeibat, H.A.M.; Alrokayan, S. The plant flavonoid, fisetin alleviates cigarette smoke-induced oxidative stress, and inflammation in Wistar rat lungs. J. Food Biochem. 2019, 43, e12962. [Google Scholar] [CrossRef] [PubMed]
- Riaz, A.; Rasul, A.; Hussain, G.; Zahoor, M.K.; Jabeen, F.; Subhani, Z.; Younis, T.; Ali, M.; Sarfraz, I.; Selamoglu, Z. Astragalin: A Bioactive Phytochemical with Potential Therapeutic Activities. Adv. Pharmacol. Sci. 2018, 2018, 9794625. [Google Scholar] [CrossRef] [PubMed]








Publisher’s Note: MDPI stays neutral with regard to jurisdictional claims in published maps and institutional affiliations. |
© 2021 by the authors. Licensee MDPI, Basel, Switzerland. This article is an open access article distributed under the terms and conditions of the Creative Commons Attribution (CC BY) license (https://creativecommons.org/licenses/by/4.0/).
Share and Cite
Kim, Y.-H.; Kang, M.-K.; Lee, E.-J.; Kim, D.Y.; Oh, H.; Kim, S.-I.; Oh, S.Y.; Na, W.; Shim, J.-H.; Kang, I.-J.; et al. Astragalin Inhibits Cigarette Smoke-Induced Pulmonary Thrombosis and Alveolar Inflammation and Disrupts PAR Activation and Oxidative Stress-Responsive MAPK-Signaling. Int. J. Mol. Sci. 2021, 22, 3692. https://doi.org/10.3390/ijms22073692
Kim Y-H, Kang M-K, Lee E-J, Kim DY, Oh H, Kim S-I, Oh SY, Na W, Shim J-H, Kang I-J, et al. Astragalin Inhibits Cigarette Smoke-Induced Pulmonary Thrombosis and Alveolar Inflammation and Disrupts PAR Activation and Oxidative Stress-Responsive MAPK-Signaling. International Journal of Molecular Sciences. 2021; 22(7):3692. https://doi.org/10.3390/ijms22073692
Chicago/Turabian StyleKim, Yun-Ho, Min-Kyung Kang, Eun-Jung Lee, Dong Yeon Kim, Hyeongjoo Oh, Soo-Il Kim, Su Yeon Oh, Woojin Na, Jae-Hoon Shim, Il-Jun Kang, and et al. 2021. "Astragalin Inhibits Cigarette Smoke-Induced Pulmonary Thrombosis and Alveolar Inflammation and Disrupts PAR Activation and Oxidative Stress-Responsive MAPK-Signaling" International Journal of Molecular Sciences 22, no. 7: 3692. https://doi.org/10.3390/ijms22073692
APA StyleKim, Y.-H., Kang, M.-K., Lee, E.-J., Kim, D. Y., Oh, H., Kim, S.-I., Oh, S. Y., Na, W., Shim, J.-H., Kang, I.-J., & Kang, Y.-H. (2021). Astragalin Inhibits Cigarette Smoke-Induced Pulmonary Thrombosis and Alveolar Inflammation and Disrupts PAR Activation and Oxidative Stress-Responsive MAPK-Signaling. International Journal of Molecular Sciences, 22(7), 3692. https://doi.org/10.3390/ijms22073692

