Research Jungle on Online Consumer Behaviour in the Context of Web 2.0: Traceability, Frontiers and Perspectives in the Post-Pandemic Era
Abstract
1. Introduction
2. The Concept of Consumer Behavior Traceability
2.1. The Evolution of Consumption Theory
- Classical consumption theory
- Neoclassical consumption theory
- Modern multi-consumption theory
- Consumption theory in the Internet age
- Theories of consumption in the post-pandemic era
2.2. Evolution of Consumer Research
- Behavioral determinism and social cognitive research—the traditional consumer
- Activist and postmodern consumer research—the modern consumer
- Consumers in the Internet age
- Consumers in the post-pandemic era
3. Lineage of Research on Online Consumer Behavior
3.1. Analysis of Bibliometric Results
3.1.1. Number of Documents
3.1.2. Comparison of the Distribution of Subject Terms
3.2. Summary of Research Trends over the Past Five Years
3.2.1. Themes in Online Consumer Behavior Research
- Consumer search and experience behavior. In early studies of Internet consumer behavior, scholars started with search behavior, focusing on the impact of changes in search behavior on consumer decision-making processes and attempting to uncover the black box of consumer experience mechanisms with models. Since then, the research field has gradually expanded, using big data from websites to mine and analyze consumer search and experience behavior and to dissect the psychological process of consumer decision making.
- A model of consumer decision-making based on trust-risk uncertainty. The virtual nature of the Internet allows the gap between goods and consumers to span the digital information gap. Scholars have combined the theory of planned behavior, technology acceptance models, and expanded traditional consumer decision models to explain online consumers’ willingness and acceptance of online shopping. Perceived usefulness, ease of use, and trust have become the three main factors that predict online consumer behavior.
- Retail development under human–computer interaction. Meuter ML first studied the interaction between consumers and technology-based self-service in 2000. In 2002, Burke RR further compared consumers’ shopping experience online and in physical shops, analyzed the interaction between consumers and technology and media, and made future retailing development recommendations.
- Social e-commerce in a multichannel context. Five significant challenges must be addressed to manage a multichannel environment, involving data integration, understanding consumer behavior, channel evaluation, cross-channel resource allocation, and channel strategies coordination. A conceptual framework is proposed to show the relationships inherent in these challenges. Subsequently, Verhoef PC [28] suggests that the ‘research shopping phenomenon tends to use one channel to search and another to buy, which is essentially attribute-based decision-making behavior, lacking targeting of channels and cross-channel coordination.
- Social media and interaction. This type of research is based on virtual community users’ behavior and examines the role of consumer online socialization styles, social participants, messaging patterns, and word-of-mouth heterogeneity.
3.2.2. The Main Content of the Research on Online Consumption Behavior from 2015 to 2019
- Maintain a strong focus on the original areas and retain the underlying research systems and disciplines.
- Integration of research based on original research sightlines and threads.
- Entirely new research hotspots have emerged.
4. Frontiers of Research on Online Consumer Behavior
4.1. A Study of Online Consumer Behavior Decisions Following the Traditional Paradigm
4.2. An Emerging Research Perspective in the Context of Social E-Commerce
- Value co-creation research
- Social media research
- Digital marketing trends
5. Prospects for Research on Online Consumer Behavior
- The first is the exploration of the nature of the online consumer. Consumers are no longer passive consumers who receive information from merchants and make purchasing decisions in the social commerce context. The Web 2.0 era has enabled consumers to take on a more productive role, thus taking on the nature of a “prosumer” Shen Lei uses rooted analysis to distill the essence of consumer production and consumption behavior in the Web 2.0 era and unveil the black box of production and consumption behavior value formation. However, the concept of “prosumer” originates from the energy sector and has not yet been systematized in marketing, and the business logic of transforming traditional business models into a production-consumption one is not yet clear. Therefore, the nature of the online consumer and the producer-consumer concept needs to be defined to allow for more profound issues to take root. For example, researchers have explored value creation’s micro-mechanisms by production and consumption in online consumer behavior.
- Second, the renewal of the paradigm of research into online consumer behavior. In the traditional paradigm, buying, owning, and being are the main themes of consumer behavior research. However, with the advent of digitalization and globalization, it is worth working on enhancing the interpretation based on the traditional paradigm and making it applicable to any scenario [64]. Numerous scholars have now attempted to refine traditional models based on specific contexts and test hypotheses through empirical methods. However, a systematic research framework is needed to explain the new and abstract actual phenomenon. How to effectively integrate existing views in the study of online consumer behavior and establish an up-to-date paradigm is of profound significance for future research.
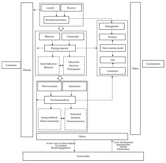
- Thirdly, the change in value creation patterns across society as a whole result from online consumer behavior. As seen in Figure 10, online consumer behavior has entered a phase of diversified and creative research. In a networked environment, everything is transmitted in the form of information to all parties. Along with the background of online communities and social e-commerce, information began to be used as a value transfer between consumers, gradually forming a C2C model of value creation. With the birth of word of mouth came key opinion leaders, the dominant networkers in the community—netizens, bloggers, etc. Moreover, key opinion leaders influence consumer identity and feelings, which influences the value creation process and ultimately the production process and product marketing process of the company, forming a C2B value-led model. The way value is created between companies is beginning to shift from the traditional B2B model to the B2C model. As companies focus increasingly on the consumer’s dominance in the production of corporate value, the co-creation of value on the corporate side is eventually moving towards a C2B model. However, personalized organizations’ specificity has led to their gradual evolution into corporate organizations with sales attributes and product manufacturing characteristics, where key opinion leaders form clusters of fans by their charisma, which is how consumers become self-organized (B2C2B). This type of self-organization allows for autonomous value creation and delivery, i.e., the value self-creation model. The birth of self-organization will pose a huge challenge to traditional businesses and even to successful online consumer businesses in transition.
- Fourthly, the intersection of disciplines in the study of online consumer behavior. In his analysis of consumer behavior’s evolution over the past 50 years, Taihong Lu [42] refers to “interdisciplinarity” as the future trend of the discipline. In tracing online behavior’s origins, this paper illustrates the natural attributes of its origins in economics and philosophy. We also point out its integration with psychology and sociology when capturing the frontiers. In establishing a research paradigm for online consumer behavior in the future, scholars should value the contribution of interdisciplinary intersections to the body of research on online consumer behavior. As technology upgrades, the areas that scholars need to consider in an integrated manner will spread in a web-like fashion, such as digital technology. In contrast, the impact of mobile networks, data storage, extensive data mining, and database technology upgrades on consumer psychology and behavior will need to be addressed. Similarly, when considering social responsibility, we need to look at the role of environmental, low carbon, and sustainable technology research in the energy sector on green consumer behavior. When considering the artistic effect, the relevance of regional cultural backgrounds and historical heritage to brand marketing and consumer preferences should not be overlooked. From traditional consumers to online consumers and consumer generators, from product mix management to customer portfolio management, from mass to personalization, from offline commerce to e-commerce, from traditional marketing to digital marketing and even database marketing, social media marketing, and mobile marketing, the study of online consumer behavior is in an era of rapid change.
- Finally, the integration of online consumer behavior with the logic of governmental governance. In fact, before the epidemic crisis, the self-organization-led online consumption model was becoming increasingly sophisticated (B2C2B) [65]. Nevertheless, with large crises and ‘black swan’ events on the horizon, the dominance or influence of governmental governance logic cannot be ignored in online consumer activity. Although this dominance does not reach the level of a planned economy, it affects the consumer’s sense of consumption and purchases logic. The opposite is reflected in the incompatibility of the luxury sector with online consumer behavior due to the suppression of offline consumer behavior. In organizational perceptions, online consumption implies fast food consumption and convenience, which can hardly be equated with expensive luxury goods. In the long run, the post-pandemic era will significantly impact non-rigid industries, and online consumption will face enormous challenges and changes.
6. Conclusions, Responses and Research Implications
6.1. Conclusions and Recommendations
- From an enterprise perspective, this paper provides a practical basis for enterprises to access user resources and portray online consumer behavior in the Web 2.0 era. The article draws on the changing themes and behavioral content of online consumer research to guide companies in adjusting their strategies to meet the practical needs of more online consumers. On the one hand, there has been a significant shift in consumer targeting towards social, youth, student, and new media groups, which companies need to focus on to gain a foothold in the online market and grow their customer stickiness. On the other hand, there is a more profound adjustment in consumer behavior, with health, food, and fashion products increasing in purchasing power and a deeper degree of internal influence on consumer behavior due to the unified identity of production and consumption. How to capture the heart of each customer requires companies to take advantage of the Web 2.0 web opportunity to achieve a broad and comprehensive impact campaign.
- This paper guides the practical reality and profound changes in consumer behavior based on theory from the consumer’s perspective. As consumer theory has evolved, the connotation of the consumer has been gradually refined and adapted. In the early years of history, the consumer was merely an appendage of rights and a generator of household purchases, appearing in a passive form in the phase of classical consumption theory. After the second industrial revolution, the freedom of consumption increased, and the concept of consumer behavior first emerged. The consumer satisfies the inner psychological consciousness of the pursuit of material things and engages in consumption activities autonomously and positively. Along with the change in the relationship between production and consumption, neoclassical consumption theory gave birth to the concept of the “human being,” the subject of consumption. After expanding capitalism, the modern pluralist theory of consumption was born, with the integration of society and the consumer as the central perspective. This multidisciplinary approach has led to a differentiated interpretation of consumer behavior. In the Internet era, the consumer arena has shifted significantly, changing consumer behavior and consumption patterns and giving consumers a new identity as “producers and consumers.” With the impact of the epidemic crisis, theories of retaliatory consumption and the free economy have given consumers and consumer behavior new drivers, and the spirit and channels of consumption have changed. In general, the evolutionary pattern of consumer theory and behavior is accompanied by changes in the social context. For consumers themselves, the core of their purchasing power and consumer behavior still comes from their source. To become a rational consumer, it is necessary to rely on the spiritual meaning of neoclassical consumption theory, which identifies consumption at the household and social level as another manifestation of production, i.e., a social purchase for the substantial needs and reproduction of the household or the individual. If one wants to be a sensual consumer, one can select the goods that maximize marginal utility and satisfy the spiritual dimension on their own, according to the social environment and the influence of the external mainstream. Following the guidance of consumption theory in the Internet era and consumption theory in the post-pandemic era, consumption, as an adjunct to social activity, becomes a key channel for self-participation and integration into society.
- From the academic community’s perspective, this paper further identifies the research frontiers in the age of online consumption through bibliometrics and research network analysis. It constructs a prototype research jungle for online consumer behavior, identifying the current situation where the field is not studied in isolation and is insufficient to support the scale of the discipline. The paper thus provides a research direction for subsequent research and gives potential content to be explored. In terms of research themes, the study of online consumer behavior in the Web 2.0 era has changed in the areas of convergence and co-creation, consumer research and practice, and the research trend has shifted from the initial stage of online consumption to the nascent stage of social e-commerce and the multifaceted development of media interaction. During this period, research on consumer search experience behavior, consumer decision models based on trust-risk certainty, retail development in human–computer interaction, social e-commerce in a multichannel context, and social media and interaction have become increasingly sophisticated. With these topics, the originally fragmented research on online consumer behavior gradually crosses over and becomes a point of convergence for academic branches, thus setting the stage for forming a research jungle. In the new research cycle, the frontiers of online consumer behavior maintain the hotspots mentioned above while starting to focus on topics such as digital marketing trends, social media, and value co-creation. Although the traditional research paradigm is still followed, the new perspective brings new academic perspectives and values. We believe that subsequent academic circles should focus on the exploration of the nature of online consumers, update the original research paradigm, and through the intersection of multidisciplinary research, elevate the jungle of online consumer behavior research into a research system or discipline, ultimately leading to changes in the value creation model of the whole society by online consumer behavior.
- From the post-pandemic era, the study of online consumer behavior has not changed substantially. However, there has been some adjustment in consumer and even consumption behavior due to changes in the social environment. In this process, the focus should be on the dominance and intervention of government logic. The article points out where online consumer behavior should go in the post-pandemic era and how Web 2.0 communities should be built under the government’s guidance. In the face of the impact of the epidemic, the economic recovery after the epidemic, and the new forms of online consumption, the government should improve the consumption channels in the Web 2.0 era and facilitate the transition from the Web 2.0 era to the Web 3.0 era to cope with the impact of the environmental changes on online consumption in order to guide the changes in consumer behavior caused by the environment of the times in a positive direction.
6.2. Research Significance and Shortcomings
Author Contributions
Funding
Institutional Review Board Statement
Informed Consent Statement
Data Availability Statement
Acknowledgments
Conflicts of Interest
References
- Sun, X.; Lu, C.; Zhang, X. Consumption degrading or stratification? Research on dynamic characteristics of chinese household consumption trends. Commer. Res. 2019, 8, 25–35. [Google Scholar]
- Shen, L.; Zheng, Z.; Zhang, Y. Web 2.0 prosumption: Essence and the value logic. Forecasting 2019, 38, 91–96. [Google Scholar]
- Donthu, N.; Kumar, S.; Pattnaik, D.; Lim, W.M. A bibliometric retrospection of marketing from the lens of psychology: Insights from Psychology & Marketing. Psychol. Mark. 2021, 38, 834–865. [Google Scholar]
- Wang, P.; Xu, Z. A Novel Consumer Purchase Behavior Recognition Method Using Ensemble Learning Algorithm. Math. Probl. Eng. 2020, 2020. [Google Scholar] [CrossRef]
- Thakker, S.; Pabalkar, V. A Study On The Impact of Influencer Marketing on the Buying Behaviour of Consumers across Different Generations. Int. J. Mod. Agric. 2021, 10, 453–464. [Google Scholar]
- Park, G.; Chen, F.; Cheng, L. A Study on the Millennials Usage Behavior of Social Network Services: Effects of Motivation, Density, and Centrality on Continuous Intention to Use. Sustainability 2021, 13, 2680. [Google Scholar] [CrossRef]
- Chowdhury, P.R.; Chouhan, R. Abandonment of the Shopping Cart: A Study of Online Consumer’s Non Shopping Behaviour. Turk. J. Physiother. Rehabil. 2021, 32, 363–367. [Google Scholar]
- Zou, X. Analysis of consumer online resale behavior measurement based on machine learning and BP neural network. J. Intell. Fuzzy Syst. 2021, 40, 2121–2132. [Google Scholar] [CrossRef]
- Shen, L.; Zheng, Z. A review of research context of online consumer behavior and the construction of double-track online consumer decision-making model. Foreign Econ. Manag. 2014, 36, 53–61, 72. [Google Scholar]
- Ma, L.; Zhang, X.; Ding, X.; Wang, G. How Social Ties Influence Customers’ Involvement and Online Purchase Intentions. J. Appl. Electron. Commer. Res. 2021, 16, 395–408. [Google Scholar] [CrossRef]
- Urdea, A.; Constantin, C.P.; Purcaru, I. Implementing Experiential Marketing in the Digital Age for a More Sustainable Customer Relationship. Sustainability 2021, 13, 1865. [Google Scholar] [CrossRef]
- Jo, H.; Shin, E.; Kim, H. Changes in Consumer Behaviour in the Post-COVID-19 Era in Seoul, South Korea. Sustainability 2021, 13, 136. [Google Scholar] [CrossRef]
- Janssen, M.; Chang, B.P.I.; Hristov, H.; Pravst, I.; Profeta, A.; Millard, J. Changes in Food Consumption during the COVID-19 Pandemic: Analysis of Consumer Survey Data from the First Lockdown Period in Denmark, Germany, and Slovenia. Front. Nutr. 2021, 8, 60. [Google Scholar] [CrossRef]
- Moon, J.; Choe, Y.; Song, H. Determinants of Consumers’ Online/Offline Shopping Behaviors during the COVID-19 Pandemic. Int. J. Environ. Res. Public Health 2021, 18, 1593. [Google Scholar] [CrossRef]
- Zhang, Y. HistCite—A new scientific literature analysis tool. Chin. J. Sci. Tech. Period. 2007, 18, 1096. [Google Scholar]
- Cai, D.; Zhu, L.; Zhang, W.; Ding, H.; Wang, A.; Lu, Y.; Jin, J. The Impact of Social Crowding on Consumers’ Online Mobile Shopping: Evidence from Behavior and ERPs. Psychol. Res. Behav. Manag. 2021, 14, 319–331. [Google Scholar] [CrossRef]
- Wei, S. A review of research and perspectives on consumption theory. J. Commer. Econ. 2014, 27, 28–29. [Google Scholar]
- Dermody, J.; Koenig-Lewis, N.; Zhao, A.L.; Hanmer-Lloyd, S. Critiquing a Utopian idea of Sustainable Consumption: A Post-Capitalism Perspective. J. Macromark. 2020. [Google Scholar] [CrossRef]
- Davies, S. Think-tanks, policy formation, and the ‘revival’ of classical liberal economics. Rev. Austrian Econ. 2020, 33, 465–479. [Google Scholar] [CrossRef]
- Mascarell, A.B.; Martín, J.; Martínez, J. An analysis of the socioeconomic characteristics that determine religious choice. Eur. J. Int. Manag. 2020, 1, 1–5. [Google Scholar] [CrossRef]
- Park, W.; Min, B. Impacts of Liquidity Preference on Loan-to-Deposit Ratio and Regional Economic Growth: A Post-Keynesian View. Korean Econ. Rev. 2021, 37, 37–63. [Google Scholar] [CrossRef]
- Cassata, F.; Marchionatti, R. A transdisciplinary perspective on economic complexity. Marshall’s problem revisited. J. Econ. Behav. Organ. 2011, 80, 122–136. [Google Scholar] [CrossRef]
- ten Raa, T. Homothetic utility, Roy’s Lemma and consumer’s surplus. Econ. Lett. 2017, 161, 133–134. [Google Scholar] [CrossRef]
- Li, H. Paradigms of western cultural consumption theories and future integration. J. Shandong Norm. Univ. (Soc. Sci.) 2018, 63, 53–70. [Google Scholar]
- Wu, M.; Liao, Z. Theoretical foundations and conceptual analysis of online interpersonal interaction research. Soc. Sci. Res. 2012, 6, 113–118. [Google Scholar]
- Shankar, A. How does convenience drive consumers’ webrooming intention? Int. J. Bank Mark. 2021, 39, 312–336. [Google Scholar] [CrossRef]
- Qiu, L.; Zheng, X.; Yan, B. A review of the recent research on consumer behavior in west countries. Chin. J. Appl. Psychol. 2002, 1, 53–57. [Google Scholar]
- McQuarrie, E.F.; Mick, D.G. On resonance: A critical pluralistic inquiry into advertising rhetoric. J. Consum. Res. 1992, 17, 180–197. [Google Scholar] [CrossRef]
- Zhu, H.; Wang, M. Business model innovation driven by consumption thinking transformation: An analysis based on internet economy. Commer. Res. 2017, 9, 7–13. [Google Scholar]
- Ye, W. Analysis of the online consumer shopping behavior. J. Shanghai Univ. Soc. Sci. Ed. 2001, 4, 51–55. [Google Scholar]
- Liu, H.; Yao, P.; Wang, X.; Huang, J.; Yu, L. Research on the Peer Behavior of Local Government Green Governance Based on SECI Expansion Model. Land 2021, 10, 472. [Google Scholar] [CrossRef]
- Zhang, Y.; Chen, X.; Liu, X.; Zhu, N. Exploring trust transfer between internet enterprises and their affiliated internet-only banks: An adoption study of internet-only banks in China. Chin. Manag. Stud. 2018, 12, 56–78. [Google Scholar] [CrossRef]
- Ashurst, E.J.; Jones, R.B.; Abraham, C.; Jenner, M.; Boddy, K.; Besser, R.E.; Hammersley, S.; Pinkney, J. The diabetes app challenge: User-led development and piloting of internet applications enabling young people with diabetes to set the focus for their diabetes consultations. Medicine 2.0 2014, 3, e5. [Google Scholar] [CrossRef] [PubMed]
- Niclas, E.; Carlos, M.R.; Elisa, C. Value co-creation in sport entertainment between internal and external stakeholders. Int. J. Contemp. Hosp. Manag. 2019, 31, 4192–4210. [Google Scholar]
- Porthé, V.; García, S.I.; Ariza, C.; Villalbí, J.R.; Bartroli, M.; Júarez, O.; Díez, E. Community-Based Interventions to Reduce Alcohol Consumption and Alcohol-Related Harm in Adults. J. Commun. Health 2020, 1, 1–12. [Google Scholar] [CrossRef]
- Yuan, B.; Peluso, A.M. The Influence of Internet Entrepreneur-Related Word-of-Mouth (WOM) on Corporate Image Association. Sustainability 2019, 11, 1737. [Google Scholar] [CrossRef]
- Xiang, Z.; Magnini, V.P.; Fesenmaier, D.R. Information technology and consumer behavior in travel and tourism: Insights from travel planning using the internet. J. Retail. Consum. Serv. 2015, 22, 244–249. [Google Scholar] [CrossRef]
- Schuckert, M.; Liu, X.; Law, R. Hospitality and tourism online reviews: Recent trends and future directions. J. Travel Tour. Mark. 2015, 32, 608–621. [Google Scholar] [CrossRef]
- Pappas, I.O.; Kourouthanassis, P.E.; Giannakos, M.N. Explaining online shopping behavior with fsQCA: The role of cognitive and affective perceptions. J. Bus. Res. 2016, 69, 794–803. [Google Scholar] [CrossRef]
- Lu, B.; Fan, W.; Zhou, M. Social presence, trust, and social commerce purchase intention: An empirical research. Comput. Hum. Behav. 2016, 56, 225–237. [Google Scholar] [CrossRef]
- Demangeot, C.; Broderick, A.J. Engaging customers during a website visit: A model of website customer engagement. Int. J. Retail. Distrib. Manag. 2016, 44, 814–839. [Google Scholar] [CrossRef]
- Ayeh, J.K. Travellers’ acceptance of consumer-generated media: An integrated model of technology acceptance and source credibility theories. Comput. Hum. Behav. 2015, 48, 173–180. [Google Scholar] [CrossRef]
- Hajli, N.; Sims, J. Social commerce: The transfer of power from sellers to buyers. Technol. Forecast. Soc. Chang. 2015, 94, 350–358. [Google Scholar] [CrossRef]
- Dessart, L.; Veloutsou, C.; Morgan-Thomas, A. Consumer engagement in online brand communities: A social media perspective. J. Prod. Brand Manag. 2015, 24, 28–42. [Google Scholar] [CrossRef]
- Campo, K.; Breugelmans, E. Buying groceries in brick and click stores: Category allocation decisions and the moderating effect of online buying experience. J. Interact. Mark. 2015, 31, 63–78. [Google Scholar] [CrossRef]
- Yen, C.; Tang, C. Hotel attribute performance, ewom motivations, and media choice. Int. J. Hosp. Manag. 2015, 46, 79–88. [Google Scholar] [CrossRef]
- Schaub, M.P.; Maier, L.J.; Wenger, A. Evaluating the efficacy of a web-based self-help intervention with and without chat counseling in reducing the cocaine use of problematic cocaine users: The study protocol of a pragmatic three-arm randomized controlled trial. BMC Psychiatry 2015, 15, 156. [Google Scholar]
- Krivosheya, E. The role of financial innovations in consumer behavior in the Russian retail payments market. Technol. Soc. 2020, 161, 120304. [Google Scholar] [CrossRef]
- Bilgihan, A.; Barreda, A.; Okumus, F.; Nusair, K. Consumer perception of knowledge-sharing in travel-related Online Social networks. Tour. Manag. 2016, 52, 287–296. [Google Scholar] [CrossRef]
- Vannucci, V.; Pantano, E. Digital or human touch points? Insights from consumer-facing in-store services. Inf. Technol. People 2019, 33, 51–62. [Google Scholar] [CrossRef]
- Aron, O.; Phyra, S. Exploring innovation driven value creation in B2B service firms: The roles of the manager, employees, and customers in value creation. J. Bus. Res. 2013, 66, 1074–1084. [Google Scholar]
- Park, C.; Lee, H. Early stage value co-creation network—Business relationships connecting high-tech B2B actors and resources: Taiwan semiconductor business network case. J. Bus. Ind. Mark. 2018, 33, 478–494. [Google Scholar] [CrossRef]
- Agnihotri, R.; Dingus, R.; Hu, M.Y. Social media: Influencing customer satisfaction in B2B sales. Ind. Mark. Manag. 2015, 53, 172–180. [Google Scholar] [CrossRef]
- Roberto, M.C.; Johnston, W.J. The future of B2B marketing theory: A historical and prospective analysis. Ind. Mark. Manag. 2017, 66, 1–12. [Google Scholar]
- Marius, J.; Dubravka, C. Making sense of e-commerce as social action. Inf. Technol. People 2005, 18, 311–342. [Google Scholar]
- Zhang, K.; Benyoucef, M. Consumer behavior in social commerce: A literature review. Decis. Support. Syst. 2016, 1, 95–108. [Google Scholar] [CrossRef]
- Bai, Y.; Yao, Z.; Dou, Y. Effect of social commerce factors on user purchase behavior: An empirical investigation from renren.com. Int. J. Inf. Manag. 2015, 35, 538–550. [Google Scholar] [CrossRef]
- Erkan, I.; Evans, C. The influence of ewon in social media on consumers’ purchase intentions: An extended approach to information adoption. Comput. Hum. Behav. 2016, 61, 47–55. [Google Scholar] [CrossRef]
- Michael, S. Consumer behaviour. Heat. Refrig. 2014, 12, 53. [Google Scholar]
- Jeremy, R. Zero marginal cost society. Real Estate Guide 2014, 12, 96. [Google Scholar]
- Maria, T.P.M.B.; José, M.C.V. Digital marketing and social media: Why bother? Bus. Horiz. 2014, 57, 703–708. [Google Scholar]
- Aguirre, E.; Mahr, D.; Grewal, D. Unraveling the personalization paradox: The effect of information collection and trust-building strategies on online edvertisement Effectiveness. J. Retail. 2015, 91, 34–49. [Google Scholar] [CrossRef]
- Vita, G.; Lundstrom, J.R.; Hertwich, E.G. The environmental impact of green consumption and sufficiency lifestyles scenarios in Europe: Connecting local sustainability visions to global consequences. Ecol. Econ. 2019, 164, 1–15. [Google Scholar] [CrossRef]
- Liu, H.; Zhang, J.; Zhang, X. China’s carbon emission responsibility and image from the perspective of global supply chain. Resour. Sci. 2021, 43, 652–668. [Google Scholar]
- Moss, D.A. Streamlining government purchasing: Idaho uses the Internet to improve its procurement process. Ann. Appl. Biol. 1998, 132, 437–452. [Google Scholar]











| 1996–2014 | 2015–2019 | Ringgit Growth Rate | 1996–2014 | 2015–2019 | Ringgit Growth Rate | 1996–2014 | 2015–2019 | Ringgit Growth Rate | |||
|---|---|---|---|---|---|---|---|---|---|---|---|
| Consumer | Consumers | Consumer Behavior | |||||||||
| Health | 172 | 181 | 5.23% | Community | 52 | 63 | 21.15% | Use | 132 | 175 | 32.58% |
| Food | 68 | 187 | 175.00% | Groups | 21 | 31 | 47.62% | Search | 117 | 79 | −32.48% |
| Travel | 41 | 59 | 43.90% | Social | 138 | 430 | 211.59% | Purchase | 114 | 231 | 102.63% |
| Banking | 35 | 57 | 62.86% | Users | 68 | 76 | 11.76% | Purchasing | 107 | 121 | 13.08% |
| Knowledge | 33 | 69 | 109.09% | Young people | - | 53 | - | Decision-making | 69 | 78 | 13.04% |
| Auctions | 46 | - | −100.00% | Students | - | 47 | - | Experience | 68 | 85 | 25.00% |
| Music | 29 | - | −100.00% | Media | 55 | 222 | 303.64% | Select | 60 | 72 | 20.00% |
| Hotels | - | 61 | - | Explore | 57 | 62 | 8.77% | ||||
| Fashion | - | 49 | - | Marketing | Comment | 54 | 130 | 140.74% | |||
| Luxury | - | 36 | - | Relationships | 49 | 63 | 28.57% | Spread the word | 43 | 62 | 44.19% |
| Clothing | - | 34 | - | Value | 67 | 102 | 52.24% | Evaluate | 35 | 37 | 5.71% |
| Organic | - | 33 | - | Advertising | 80 | 88 | 10.00% | Intervention | 29 | 33 | 13.79% |
| Consumer Psychology | Branding | 79 | 197 | 149.37% | Get involved | - | 88 | - | |||
| Trust | 132 | 113 | −14.39% | Price | 70 | 54 | −22.86% | Web 2.0 | |||
| Intentions | 97 | 201 | 107.22% | Word of mouth | 56 | 76 | 35.71% | Mobile | 121 | 190 | 57.02% |
| Perception | 96 | 119 | 23.96% | Strategy | 32 | 32 | 0.00% | Electronic | 93 | 72 | −22.58% |
| Self | 86 | 113 | 31.40% | Product | 101 | 138 | 36.63% | Digital | 90 | 134 | 48.89% |
| Understanding | 87 | 59 | −32.18% | Quality | 96 | 75 | −21.88% | Technology | 93 | 93 | 0.00% |
| perception | 76 | 132 | 73.68% | Channels | 53 | 67 | 26.42% | New | 72 | 70 | −2.78% |
| privacy | 70 | 59 | −15.71% | Dynamics | 21 | 56 | 166.67% | Virtual | 70 | 53 | −24.29% |
| Loyalty | 67 | 70 | 4.48% | Culture | 35 | 56 | 60.00% | APP | 36 | 47 | 30.56% |
| Attitude | 63 | 98 | 55.56% | Data | 36 | 101 | 180.56% | ||||
| Gender | 39 | 49 | 25.64% | Green consumption | Interaction | 22 | 70 | 218.18% | |||
| Preference | 37 | 49 | 32.43% | Environment | 39 | 42 | 7.69% | Sharing | 20 | 70 | 250.00% |
| Motivation | 26 | 45 | 73.08% | Sustainable Development | - | 55 | - | Content | 46 | 72 | 56.52% |
| Satisfaction | 70 | 87 | 24.29% | - | Information | 297 | 249 | −16.16% | |||
| Risk | 67 | 75 | 11.94% | Green | - | 43 | - | Traffic | 23 | - | −100.00% |
| Personal | 43 | 42 | −2.33% | - | 47 | - | |||||
| personality | 20 | - | −100.00% | Electronic Word of Mouth | - | 37 | - |
Publisher’s Note: MDPI stays neutral with regard to jurisdictional claims in published maps and institutional affiliations. |
© 2021 by the authors. Licensee MDPI, Basel, Switzerland. This article is an open access article distributed under the terms and conditions of the Creative Commons Attribution (CC BY) license (https://creativecommons.org/licenses/by/4.0/).
Share and Cite
Zhang, X.; Liu, H.; Yao, P. Research Jungle on Online Consumer Behaviour in the Context of Web 2.0: Traceability, Frontiers and Perspectives in the Post-Pandemic Era. J. Theor. Appl. Electron. Commer. Res. 2021, 16, 1740-1767. https://doi.org/10.3390/jtaer16050098
Zhang X, Liu H, Yao P. Research Jungle on Online Consumer Behaviour in the Context of Web 2.0: Traceability, Frontiers and Perspectives in the Post-Pandemic Era. Journal of Theoretical and Applied Electronic Commerce Research. 2021; 16(5):1740-1767. https://doi.org/10.3390/jtaer16050098
Chicago/Turabian StyleZhang, Xi, Hongda Liu, and Pinbo Yao. 2021. "Research Jungle on Online Consumer Behaviour in the Context of Web 2.0: Traceability, Frontiers and Perspectives in the Post-Pandemic Era" Journal of Theoretical and Applied Electronic Commerce Research 16, no. 5: 1740-1767. https://doi.org/10.3390/jtaer16050098
APA StyleZhang, X., Liu, H., & Yao, P. (2021). Research Jungle on Online Consumer Behaviour in the Context of Web 2.0: Traceability, Frontiers and Perspectives in the Post-Pandemic Era. Journal of Theoretical and Applied Electronic Commerce Research, 16(5), 1740-1767. https://doi.org/10.3390/jtaer16050098

